推广 热搜: 采购方式  甲带  滤芯  气动隔膜泵  带式称重给煤机  减速机型号  无级变速机  链式给煤机  履带  减速机 

可行性报告 | EOD 项目可行性研究报告-矿山改造与生态修复项目规划可行性报告-复耕复垦项目可行性报告出具公司-代做可行性报告-专业可研

   日期:2026-02-28 11:35:17     来源:网络整理    作者:本站编辑    评论:0    
可行性报告 | EOD 项目可行性研究报告-矿山改造与生态修复项目规划可行性报告-复耕复垦项目可行性报告出具公司-代做可行性报告-专业可研

【一】案例报告名称

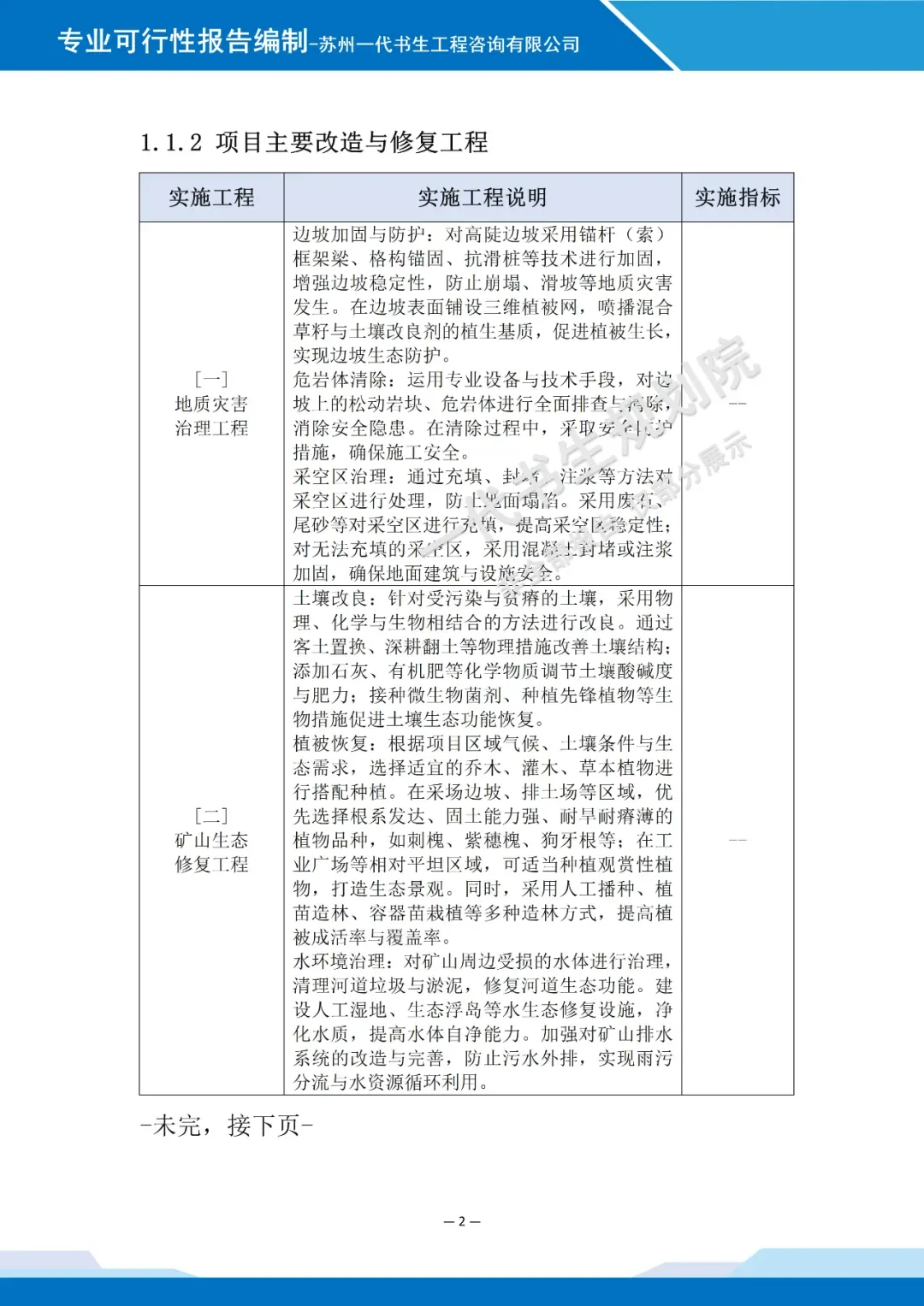
废弃矿山改造与生态修复工程项目可行性报告
【二】专业可行性研究报告公司
苏州一代书生工程咨询有限公司
【三】项目可行性研究报告案例范文
下是《废弃矿山改造与生态修复项目可行性研究报告》的案例展示,该项目可行性报告编制公司为苏州一代书生工程咨询有限公司。
以下仅为报告部分内容,非全部。
项目可行性研究报告代编、项目可行性报告编制,请联系:17312436919。

我国矿山修复产业正从被动治理转向生态价值与产业价值并重的高质量发展,核心趋势如下。

趋势一,政策与监管趋严:“边开采、边修复” 成为强制要求,历史遗留矿山加速 “清零”,中央财政与绿色金融持续加码,社会资本参与机制成熟中华人民共和国自然资源部
趋势二,技术精细化与智能化:从简单复绿转向近自然群落重建、土壤微生物修复、水脉连通,融合遥感、数字孪生、AI 监测,提升精准度与长效性。
趋势三,生态 + 产业融合(ROD/EOD):修复后土地向光伏、生态农业、文旅、康养转型,碳汇开发与交易成为新盈利点。
趋势四,市场专业化与规模化:行业规模快速扩张,细分赛道(边坡治理、固废利用、土壤修复)涌现龙头,全链条服务成主流。
趋势五,绿色低碳与循环化:尾矿充填、固废资源化、零废弃模式推广,实现生态与经济双赢。

产业规划咨询、概念规划设计

项目可行性报告撰写

行业分析报告编制

17312436919
(微信同号)

项目规划设计、可行性报告编制,联系:17312436919。

 
打赏
 
更多>同类资讯
0相关评论

推荐图文
推荐资讯
点击排行
网站首页  |  关于我们  |  联系方式  |  使用协议  |  版权隐私  |  网站地图  |  排名推广  |  广告服务  |  积分换礼  |  网站留言  |  RSS订阅  |  违规举报  |  皖ICP备20008326号-18
Powered By DESTOON