
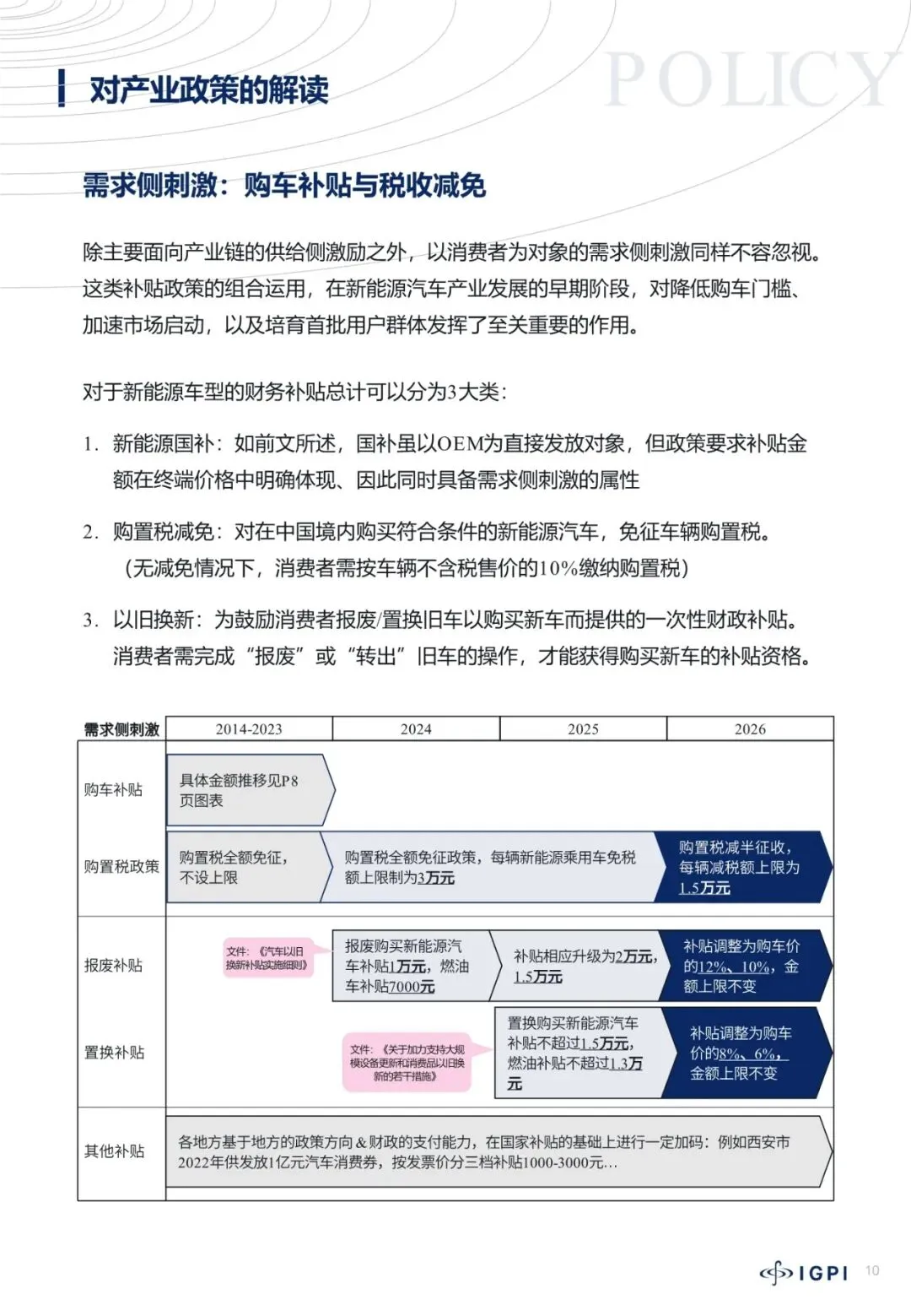
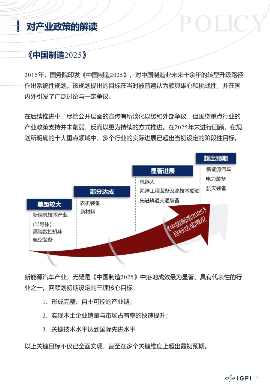
驱动中国汽车行业变革的核心力量,主要来自三大方向:产业政策的推动、动力系统的变革,以及智能化与软件化带来的商业模式变革。
其中,产业政策通过制度化手段加速、放大并固化电动化与智能化趋势,成为本轮结构性重构的首要驱动力。
因此,为正确理解这场重构的详情,我们认为必须首先关注政策工具的组合方式、关键时间节点、以及中央&地方政府的在执行层面的方法。
全球范围内,积极推动新能源汽车发展的国家与地区并不鲜见,但能够像中国这样在短时间内实现深度变革的案例相当罕见。
以下为报告节选:


















......
需要批量下载和及时更新最新汽车行业分析报告的朋友,可以加入我们的《车友圈》分享会,大量的中外文精品汽车行业分析报告及各类专题资料将会优先分享到车友圈中,加入即可下载全部报告。
《车友圈》加入请扫描以下二维码
↓↓↓

PS:加入《车友圈》1年内可免费下载《车友圈》内所有的报告,包括:智能网联、新能源、共享出行及传统汽车行业报告等,目前每天仍会新增至少1篇行业报告,欢迎加入。
如果你觉得本期分享的行业报告资料有帮助,欢迎把文章分享给身边更多的朋友~~~更多最新行业报告,请加入车友圈~
温馨提示:有任何问题可咨询相关工作人员,微信号:qichezhidi

长按上方二维码一键添加小编


