
▍报告来源:申万宏源证券研究所
▍会员权益:每天50篇各领域最新的高质量报告
申万宏源证券研究所发布最新行业深度报告,聚焦四足机器人(俗称“机器狗”)产业。报告指出,凭借卓越的地形适应能力和灵活机动性,机器狗已跨越技术验证阶段,正式步入商业化应用快车道。当前,行业技术路线趋于收敛,软硬件日趋成熟,在国防、工业、应急及消费等多重场景的驱动下,市场正迎来规模化放量的关键拐点。
核心优势与商业化进程
四足机器人的核心价值在于其强大的非结构化环境适应能力。与轮式或履带式机器人相比,它无需改造作业环境,即可在复杂地形中稳定移动并执行任务,这使其在工业巡检、应急救援、特种作业等场景中成为不可替代的优选方案。报告认为,经过数十年的技术迭代,机器狗的基础软硬件技术已相对成熟,上游供应链逐步完善,成本已降至具备商业经济性的水平,为大规模应用铺平了道路。
多维应用场景全面开花
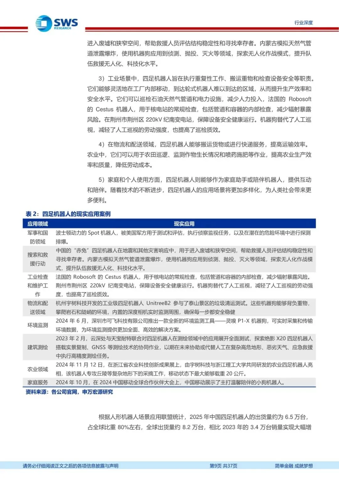
报告详细梳理了机器狗四大核心应用领域的进展与前景。在国防军事领域,机器狗正成为各国推进国防智能化的重要抓手,专注于侦察监视、火力支援等高危任务,全球主要军事强国已形成清晰的发展路径。在工业应用层面,机器狗凭借模块化设计,已成为替代人工巡检的关键技术,在变电站、石油化工、地下管廊等场景已形成成熟案例。在应急救援方面,产品正从演练加速走向实战,在消防、化工事故侦察等场景实现实装。在消费家用领域,随着产品价格持续下探和功能不断丰富,市场正处于从“小众尝鲜”向“消费级普及”过渡的关键阶段。
竞争格局:国产厂商占据主导
全球机器狗市场竞争日趋激烈,中国厂商已占据主导地位。在政策与资本的双重助力下,国内布局企业已超过50家。报告指出,宇树科技、云深处科技、七腾机器人等内资品牌凭借快速的产品迭代和深入的场景理解,已位居行业前列。与此同时,国际知名企业如波士顿动力也持续深耕高可靠性与特种应用领域,共同推动行业技术进步与生态繁荣。
产业链投资机会梳理
报告从产业链视角,梳理出三大值得关注的投资方向。首先是四足机器人整机领域,建议关注产品力强、技术领先的公司。其次是行业应用入口,机器狗作为硬件载体,需要与深谙行业需求的合作伙伴共同进行方案设计与落地,因此拥有丰富产业资源的系统集成商价值凸显。最后是上游核心零部件及代工环节,其中价值占比较高的关节模组、驱动系统以及整机组装是关键,相关供应链企业将直接受益于行业放量。
总结与展望
报告总结认为,机器狗产业已具备供给与需求两端的放量条件。需求端,国防、工业、应急等领域存在明确的机器替人刚性需求,且部分场景对智能化的要求并非极高,现有技术已可满足。供给端,技术成本进入下行通道,产品形态基本定型。因此,机器狗未来的商业化进展及市场空间可能超出市场普遍预期。当然,行业也需关注技术突破不及预期、下游需求波动以及市场竞争加剧等潜在风险。总体而言,机器狗作为机器人产业的重要分支,正站在规模化应用的历史起点,产业链相关企业迎来重要发展机遇。





















