
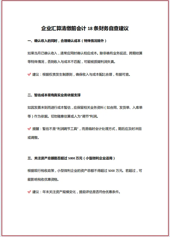
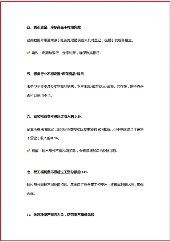
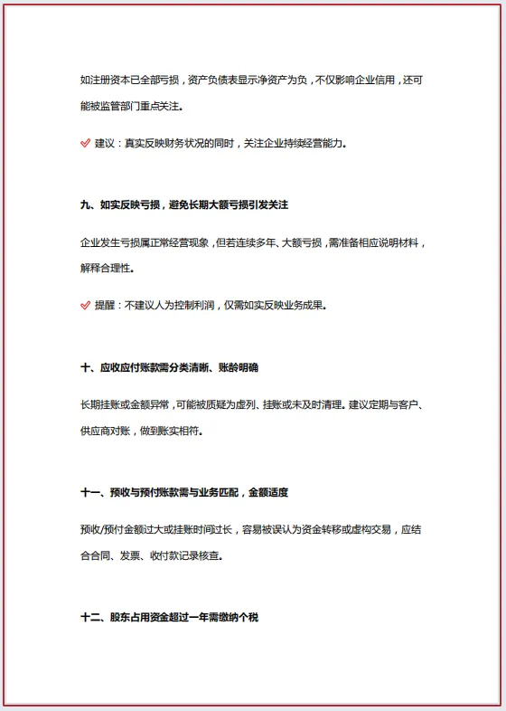
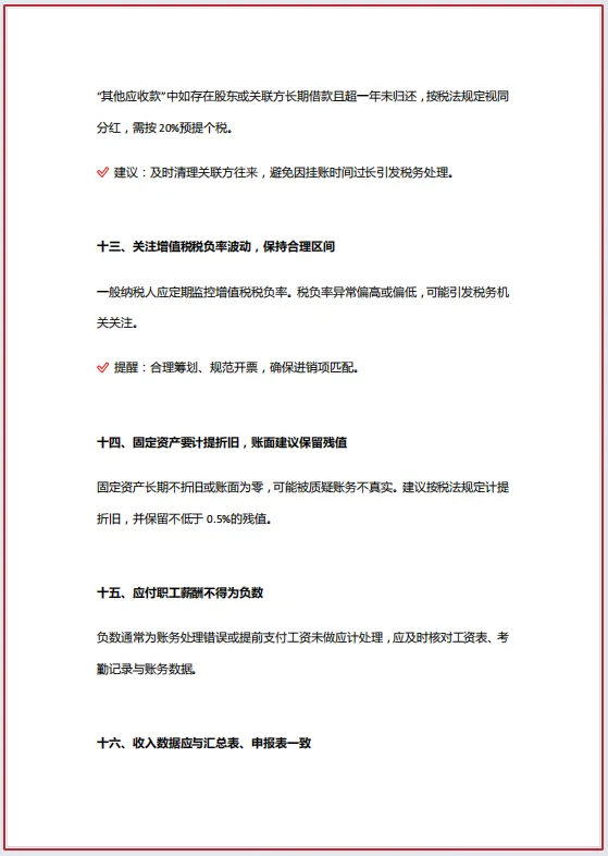
2026企业所得税汇算清缴申报自查报告表,附2026企业所得税汇算清缴前会计18条财务自查建议与常见问题提示清单!企业所得税汇算清缴纳税申报过程中涉及到的问题自查项,还是需要各位会计人员关注的。最近很多会计人员都已经开始做年度企业所得税汇算清缴申报工作了,今天小南就把这套财务自查建议与常见问题提示清单汇总在一起了。具体内容见下文!财务人员办理汇算清缴工作之前可以仔细看看。













好了,29个企业所得税汇算清缴常见问题提示清单,就先介绍到这里 了。会计人员对于年度企业所得税汇算清缴涉及到的自查项目,供大家收藏备查。



