推广 热搜: 采购方式  甲带  滤芯  气动隔膜泵  带式称重给煤机  减速机型号  无级变速机  链式给煤机  履带  减速机 

市场调研报告 | 2026年-2031年我国农机产业发展趋势-2026年农业装备行业发展趋势-农机产业分析-行业调研评估公司

   日期:2026-02-27 13:14:13     来源:网络整理    作者:本站编辑    评论:0    
市场调研报告 | 2026年-2031年我国农机产业发展趋势-2026年农业装备行业发展趋势-农机产业分析-行业调研评估公司
【一】行业调研报告名称
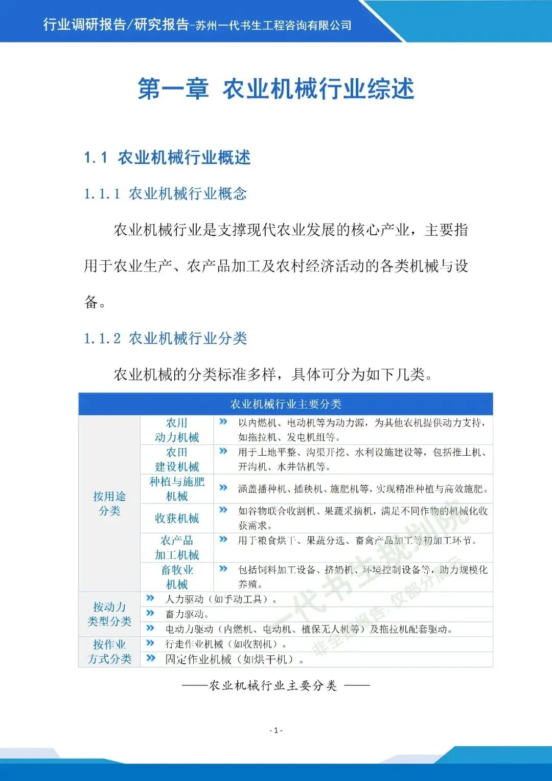
2026年-2031年我国农机机械市场发展趋势分析评估报告
【二】行业调研与可行性报告咨询公司

苏州一代书生工程咨询有限公司

【三】行业研究报告部分内容展示
以下仅为报告部分内容,非全部。
行业市场调研报告购买、项目可行性分析报告编制,请联系:17312436919。

《2026年-2031年我国农业机械行业市场发展趋势报告》编制说明:

本报告由苏州一代书生工程咨询有限公司编制,立足行业发展实际,围绕未来五年发展态势,明确三大核心编制要点,确保报告科学、严谨、实用。

其一,编制基础:数据翔实,依据权威。整合农业农村部、海关总署等官方数据,结合行业实地调研结果,参考2026年中央一号文件相关部署及行业头部企业经营数据,兼顾行业现状与政策导向,夯实编制根基,确保内容真实可追溯、分析有依据。

其二,核心聚焦:靶向明确,重点突出。聚焦行业转型关键,重点围绕智能农机、绿色农机发展方向,剖析丘陵山区农机短板及细分领域潜力,预判市场规模增速与产品结构升级路径,解读行业竞争格局与技术融合趋势,紧扣行业发展核心痛点与机遇。

其三,编制导向:立足实用,赋能需求。以政企决策、企业布局、投资者入局为核心导向,规避冗余表述,提炼可落地的趋势判断与实操参考,兼顾专业性与通俗性,助力使用者快速把握行业发展脉络,为战略制定、风险规避提供精准支撑。

产业规划咨询、概念规划设计

项目可行性报告撰写

行业分析报告编制

17312436919
(微信同号)

项目规划设计、可行性报告编制,联系:17312436919。

 
打赏
 
更多>同类资讯
0相关评论

推荐图文
推荐资讯
点击排行
网站首页  |  关于我们  |  联系方式  |  使用协议  |  版权隐私  |  网站地图  |  排名推广  |  广告服务  |  积分换礼  |  网站留言  |  RSS订阅  |  违规举报  |  皖ICP备20008326号-18
Powered By DESTOON