
AI·大模型·领地
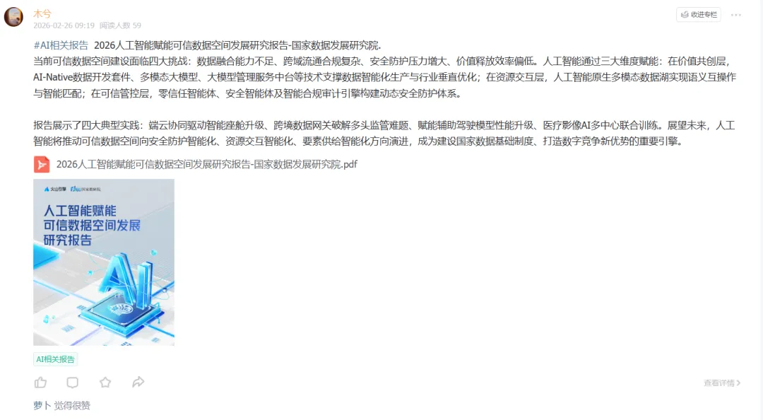
报告:2026人工智能赋能可信数据空间发展研究报告
这份由火山引擎与国家数据发展研究院 2026 年 1 月编制的《人工智能赋能可信数据空间发展研究报告》,聚焦数字经济背景下数据要素流通的核心痛点,阐述了人工智能对可信数据空间的赋能逻辑、实践应用与未来展望,核心是通过 AI 技术破解数据 “不愿、不敢、不会共享” 难题,推动数据要素安全流通与价值释放,以下是核心总结:
一、发展背景与核心挑战
发展背景:数据成为数字经济核心生产要素,跨域流通需求迫切,但传统共享模式存在权属模糊、安全风险高、价值分配不均等问题;可信数据空间作为实现数据 “可用不可见、可控可追溯” 的新型基础设施应运而生,而 AI 技术为其建设提供了关键驱动力,推动其从 “合规底线” 向 “价值高线” 跃升。
全球发展现状:欧洲以完善法律体系为核心,主导全球数据空间建设,GAIA-X 项目影响深远;美国依托市场与技术优势,形成企业主导的商业化模式;日本聚焦垂直领域,融合欧美模式推动本地化实践并对接国际标准。
我国发展现状:自相关政策发布后进入快速发展期,形成 “顶层设计 - 技术研发 - 应用落地” 体系,核心技术实现全生命周期动态管控,建立三层架构标准体系且主导 3 项国际标准立项,应用实践在 8 个先行城市、63 个创新试点项目中多点开花,覆盖多行业与不同规模城市。
核心挑战:存在数据融合能力不足(多模态数据缺乏统一规范,人工处理效率低)、跨域流通合规复杂(多重监管要求,无自动化审核机制)、安全防护压力增大(传统静态防护难以应对新型风险)、价值释放效率偏低(开发流程复杂,激励与定价机制不完善)四大问题。
二、AI 赋能可信数据空间的内涵与体系架构
AI 与可信数据空间形成双向赋能的技术循环:可信数据空间为 AI 提供高质量、可验证的多源数据支撑,AI 则从价值共创生态化、资源交互智能化、可信管控动态化三大维度提升数据空间的智能化水平,构建了完整的融合架构。
价值共创生态化:以 “价值工厂” 为核心,依托五大 AI 技术支柱打通数据全链条增值变现:AI-Native 数据开发套件实现数据智能生产;多模态大模型打破异构数据壁垒,提升认知与决策能力;大模型管理服务中台聚合模型资源并精调行业模型;智能体开发中台降低开发门槛,推动普惠创新;大模型机密计算平台构建全链路隐私保护体系,支撑跨域可信协同。
资源交互智能化:通过三大核心技术解决数据流通中的格式、语义、匹配难题:人工智能原生多模态数据湖实现多源数据统一承载与智能调度;语义互操作智能引擎建立统一语义层,实现跨域语义互通;智能推荐与匹配系统构建供需画像与知识图谱,实现数据精准对接,推动数据从 “被动查找” 向 “主动匹配” 转变。
可信管控动态化:打造数据全生命周期智能安全合规体系,实现从静态规则到动态管控的升级:零信任智能体实现数据自动分级与动态授权,适配实时风险;安全智能体构建自动化安全运营体系,实现风险智能感知与处置;智能合规审计与动态追溯引擎自动解析法规、全程审计数据链路,实现合规从 “事后检查” 到 “全程可证” 的转变,三者形成闭环管控。
三、典型实践案例
报告选取四大跨行业案例,验证了 AI 赋能可信数据空间的落地价值与实际成效,覆盖汽车、跨境数据、医疗、辅助驾驶等领域,核心成效均为平衡数据安全与价值释放,具体如下:
端云协同驱动智能座舱升级:车企依托大模型机密计算实现车载数据全链路隐私保护,整合多源数据构建精准用户画像,提升智能座舱体验,同时吸引第三方开发者合规参与创新,激活生态。
跨境数据网关破解多头监管难题:综合保税区构建跨境可信数据空间,部署数据网关兼容国内外监管规则,通过闭环管控与 “自证清白” 机制,实现跨境数据全生命周期可追溯,提升审批效率,为数据跨境流动提供可复制方案。
赋能辅助驾驶模型性能升级:整合多模态数据湖技术重构智算链路,实现 CPU/GPU 异构算力协同调度,打破数据孤岛,降低存储成本至原来的 1/4,提升资源利用率,为辅助驾驶模型迭代提供数据支撑。
赋能影像 AI 模型联合训练:医疗可信数据空间结合零信任智能体与隐私计算,实现多医院影像数据 “可用不可见” 的协同训练,标准化异构数据并提升模型诊断准确率,破解医疗数据孤岛与隐私合规难题。
四、发展展望
未来人工智能将从安全防护、资源交互、要素供给三大维度深度驱动可信数据空间升级,推动数据要素流通与价值释放迈向新阶段:
安全防护智能化:构建动态自适应的主动防御体系,结合隐私计算技术,实现从事后补救到事前预防的转变,应对算法攻击、模型窃取等新兴风险。
资源交互智能化:通过跨域数据语义融合,打破行业边界,推动可信数据空间从行业应用平台演进为跨行业创新枢纽,催生新产业与商业模式。
要素供给智能化:AI 实现数据自动治理与质量提升,通过价值评估与动态定价优化数据配置,形成 “数据 - 算法 - 应用” 的价值闭环,推动国家数据基础设施升级。
总体而言,AI 与可信数据空间的深度融合,将成为完善国家数据基础制度、提升数字竞争力的重要引擎,为产业升级、社会治理与民生改善注入持续动力。

























AI大模型·资料·藏经阁










·····
立即扫码


免责申明:本公众号所载文章为本公众号原创或根据网络搜索编辑整理,文章版权归原作者所有。因转载众多,无法找到真正来源,如标错来源,或对于文中所使用的图片,资料,下载链接中所包含的软件,资料等,如有侵权,请联系删除~----


