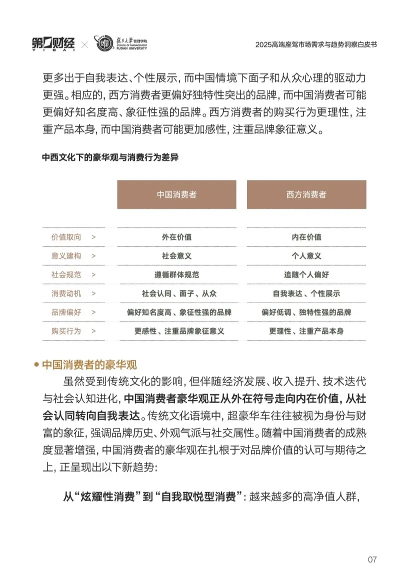
Documents Download
【声明】内容来源网络,仅供参考学习。如需删除,联系小编:QCJYLB




































































第一步:打开公众首页,点击“...”设置图标
第二步:点击“设为星标”
第三步:完成星标,后面就会经常推送公众号内容

第一步:打开公众号首页,点击?检索图标
第二步:在检索框输入需要检索的关键词,如“智能驾驶”

第一步:打开公众号首页,点击“发送消息”
第二步:在聊天框输入需要感兴趣的主题内容,如“汽车底盘性能”
小编看到后,会以最快的速度收集整理并安排发布相关的内容

星球付费社区可提供全网技术文章,报告,行业研报,书籍,对标数据,法规等全干货式资源分享,覆盖汽车各个领域。专属的付费服务,请添加小编微信,详细了解。

点击文末右下角的‘赞’、‘分享’、‘喜欢’任意其二,即可扫码下载~


加入星球社区,数万文档等你来下载!!!


