NetStream 是新华三推出的基于网络流信息的流量统计技术,旨在解决传统流量统计技术灵活性不足、成本高的问题,可在网络接入层、汇聚层、核心层部署,为网络管理、规划、计费等提供精细化数据支撑,且能最大限度降低对设备性能的影响。
#01#
————
报告节选







#02#
————
扫码成为会员,仅需25/年
由于公众号资源有限,仅能展示部分少数报告,所有报告源文档均已上传到知识星球【开源报告】中。加入星球即可无限次下载所有报告,25/年,如有疑问请联系客服VX:kybg1818
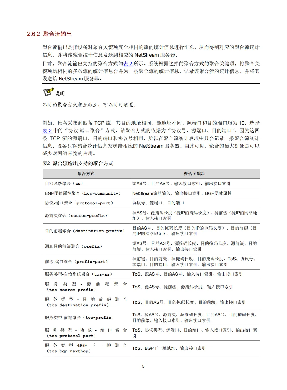
↓微信扫码领优惠加入星球↓



