


















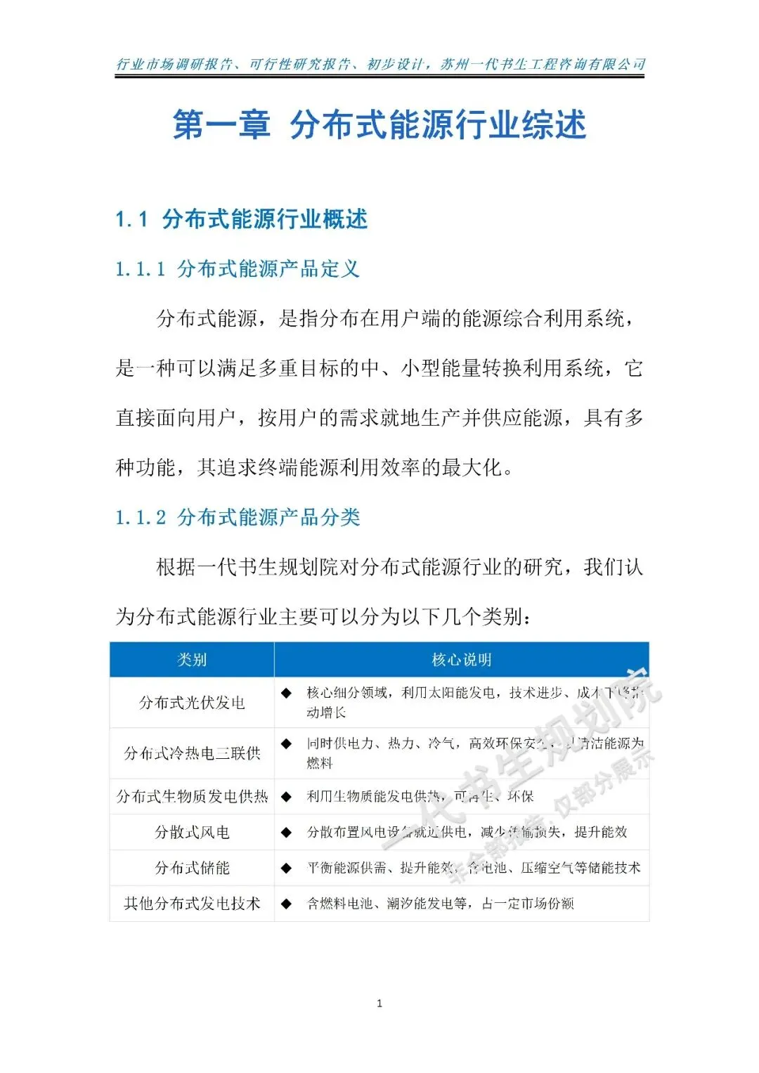
分布式能源产业定义与发展趋势:
(1)分布式能源定义:
分布式能源是建在用户侧、可独立运行或并网运行的小型综合供能系统,以光伏、风电、天然气等清洁能源为核心,通过冷热电三联供等模式实现能源梯级利用,注重就地生产、就地消纳,是新型电力系统的重要支撑,兼具清洁、高效、灵活的特点。
(2)分布式能源发展趋势:
技术融合深化:高效清洁能源发电技术与储能、虚拟电厂、智能控制技术深度融合,提升系统稳定性与能源利用效率,推动供能模式智能化升级。 应用场景拓展:从传统工业、商业领域,向零碳园区、建筑光伏一体化、农光互补等多元场景延伸,实现与各类场景的深度适配。 市场模式创新:逐步打破传统供能格局,向能源即服务(EaaS)等新型商业模式转型,鼓励多元主体参与,推动产业市场化、规范化发展。

产业规划咨询、概念规划设计
项目可行性报告撰写
行业分析报告编制



