推广 热搜: 采购方式  甲带  滤芯  气动隔膜泵  带式称重给煤机  减速机型号  无级变速机  链式给煤机  履带  减速机 

市场调研报告 | 2026年-2031年我国分布式能源行业市场分析调研-2026年分布式能源行业趋势-分布式能源产业投资价值评估

   日期:2026-02-27 10:11:07     来源:网络整理    作者:本站编辑    评论:0    
市场调研报告 | 2026年-2031年我国分布式能源行业市场分析调研-2026年分布式能源行业趋势-分布式能源产业投资价值评估
【一】行业调研报告名称
《2026年-2031年我国分布式能源行业市场分析调研报告
【二】行业市场调研咨询机构
苏州一代书生工程咨询有限公司
【三】行业研究报告部分内容展示
以下非报告全部内容,仅为部分内容展示。
项目可行性研究报告定制、行业市场调研报告购买,联系电话:17312436919

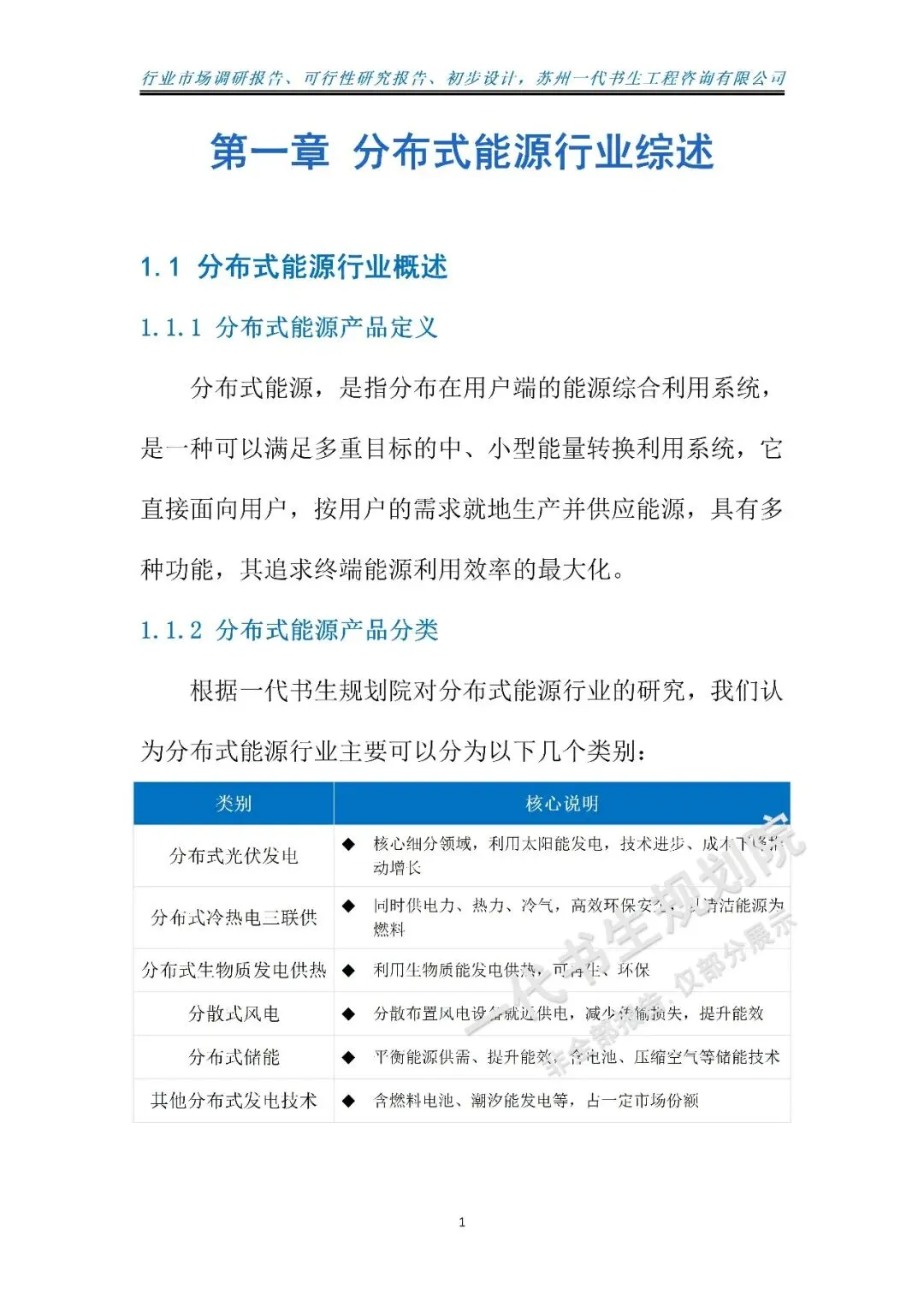
分布式能源产业定义与发展趋势:

(1)分布式能源定义:

分布式能源是建在用户侧、可独立运行或并网运行的小型综合供能系统,以光伏、风电、天然气等清洁能源为核心,通过冷热电三联供等模式实现能源梯级利用,注重就地生产、就地消纳,是新型电力系统的重要支撑,兼具清洁、高效、灵活的特点。

(2)分布式能源发展趋势:

  1. 技术融合深化:高效清洁能源发电技术与储能、虚拟电厂、智能控制技术深度融合,提升系统稳定性与能源利用效率,推动供能模式智能化升级。
  2. 应用场景拓展:从传统工业、商业领域,向零碳园区、建筑光伏一体化、农光互补等多元场景延伸,实现与各类场景的深度适配。
  3. 市场模式创新:逐步打破传统供能格局,向能源即服务(EaaS)等新型商业模式转型,鼓励多元主体参与,推动产业市场化、规范化发展。

产业规划咨询、概念规划设计

项目可行性报告撰写

行业分析报告编制

17312436919
(微信同号)
项目规划设计、可行性报告编制,请联系:17312436919。
 
打赏
 
更多>同类资讯
0相关评论

推荐图文
推荐资讯
点击排行
网站首页  |  关于我们  |  联系方式  |  使用协议  |  版权隐私  |  网站地图  |  排名推广  |  广告服务  |  积分换礼  |  网站留言  |  RSS订阅  |  违规举报  |  皖ICP备20008326号-18
Powered By DESTOON