“可控核聚变系列研究(一):聚变启航,未来已来”由国信证券发布。
本报告共计:43页。完整版PDF电子版报告下载方式见文末。
可控核聚变被视为人类社会的“终极能源”。
人类社会可利用的能源形式可分为热能、电能、化学能、机械能、光能和核能六类,虽然也有潮汐能、地热能等能源,但从表现形式上仍可归为以上六种能源。各种能源形式中,只有核能中的核聚变能同时具备“接近无限能源”的潜力和能量密度高、原料 来源相对广泛、环境影响极小、部署位置灵活等开发优势,因此被广泛认为 是“能源问题的终极答案”或者“终极能源”。
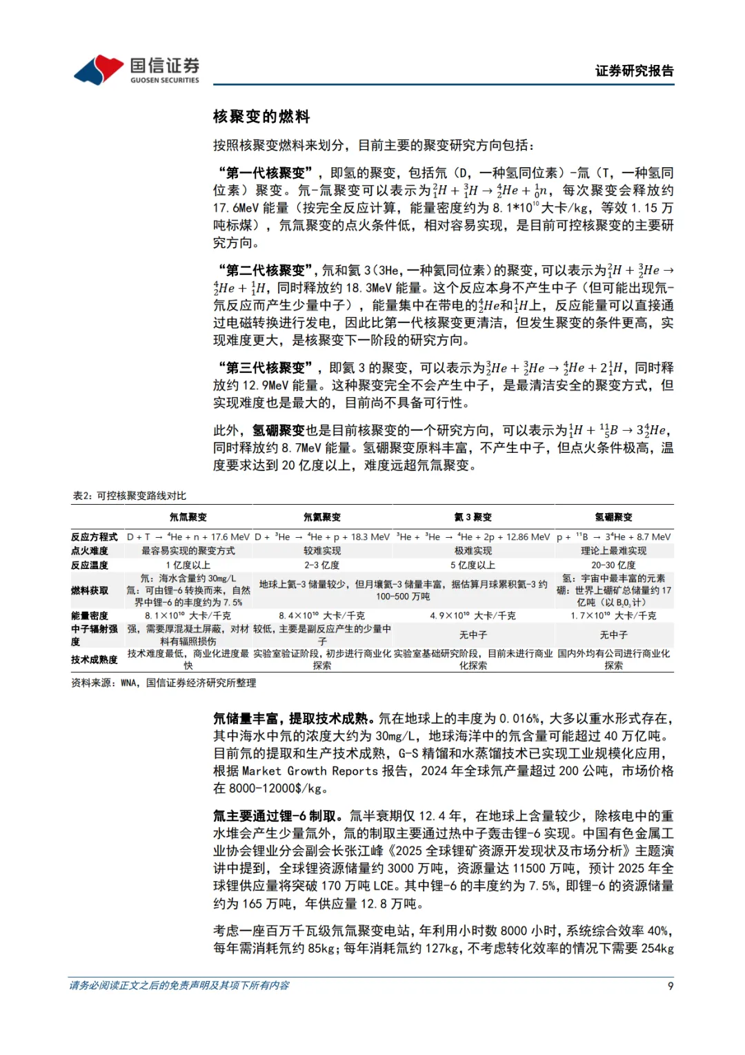
什么是核聚变?实现核聚变的难度何在?
核聚变,即两个轻原子核结合成较重原子核,发生质量亏损并遵循质能方程E=mc 2释放巨大能量的过程。但核聚变反应的发生条件非常苛刻,需要达到上亿度的高温和极高的粒子密度,没有任何材料可以直接承载核聚变产生的等离子体,对反应装置的设计、极端环境材料和等离子体控制等方面的要求即为苛刻。

核聚变的优势何在?
核聚变的燃料来源广泛,能量密度极高,且具备传统核电的主要优势,且具有固有安全性,不会发生堆芯熔毁等严重事故,同时仿射性危害相对可控,适配未来能源系统中的基荷电源。同时核聚变作为上下游产业链极长的“极限技术平台”,有极强的技术溢出属性,可以带动超导 材料、极端环境和特种功能材料、真空系统、加热冷却系统、诊断控制系统 等大量相关产业技术进步。此外,核聚变单体项目投资体量巨大,具有重资 产、长周期等属性,可以有效拉动投资,促进当地产业聚集并带动就业。因 此发展可控核聚变是未来能源系统的核心战略方向。
实现可控核聚变有哪些方式?
目前实现可控核聚变的方式主要包括磁约束和惯性约束两种方式,其中以磁约束中的托卡马克装置最为成熟,商业化进展最快,落地确定性最强。仿星器、场反位形、激光聚变等装置路线也各有优劣,国内外有多个团队展开研究。此外,我国也部署了聚变-裂变混合堆 路线,结合聚变的特性和裂变的工程技术优势加快聚变商业化落地。
国内聚变发展如何?
目前我国聚变领域多种技术方案百花齐放,形成了以国企主攻目前最成熟的托卡马克路线探索商业发电,辅以民营企业探索新型聚变路线的格局。聚变新能、中国聚变能源两大国家队和星环聚能、能量奇点等民营公司主攻托卡马克路线,瀚海聚能、星能玄光、诺瓦聚变等公司研发场反位形路线,鸿鹄聚变研发仿星器路线,新奥科技采用氢硼聚变路线,东昇聚变采用氦三聚变路线,张杰院士团队采用激光聚变路线等。根据我国核能利用“三步走”战略规划和聚变行业发展情况预测,将在 2030 年左右实 现可控核聚变的演示发电,2035 年建成示范项目,有望推动聚变电站在 2050 年前全面商业化。
现阶段聚变行业有哪些催化?目前我国可控核聚变进入科研、产业、资本和政策四重共振的发展阶段,行业进入二阶加速时期:国家队和民营企业聚变实验装置规划加速,行业资本开支规模持续增加;越来越多的企业开始切入核聚变赛道,社会融资规模不断扩大,推动行业加速发展;AI 和高温超导的快速发展有望进一步赋能核聚变产业,加速聚变发展进 程。
幻影视界整理分享报告原文节选如下:










戳“阅读原文”下载报告。


