
01
—
事件概况
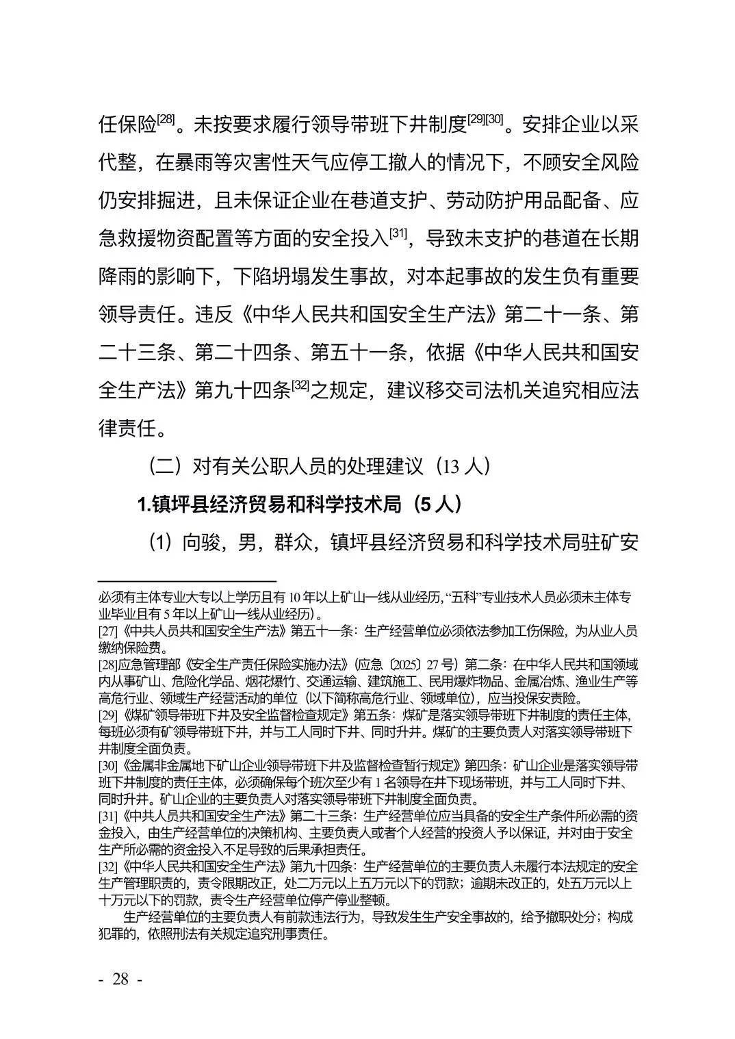
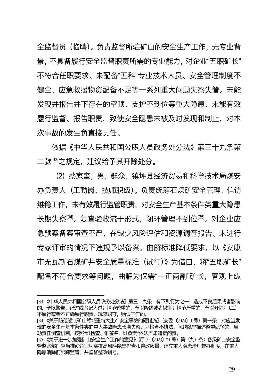
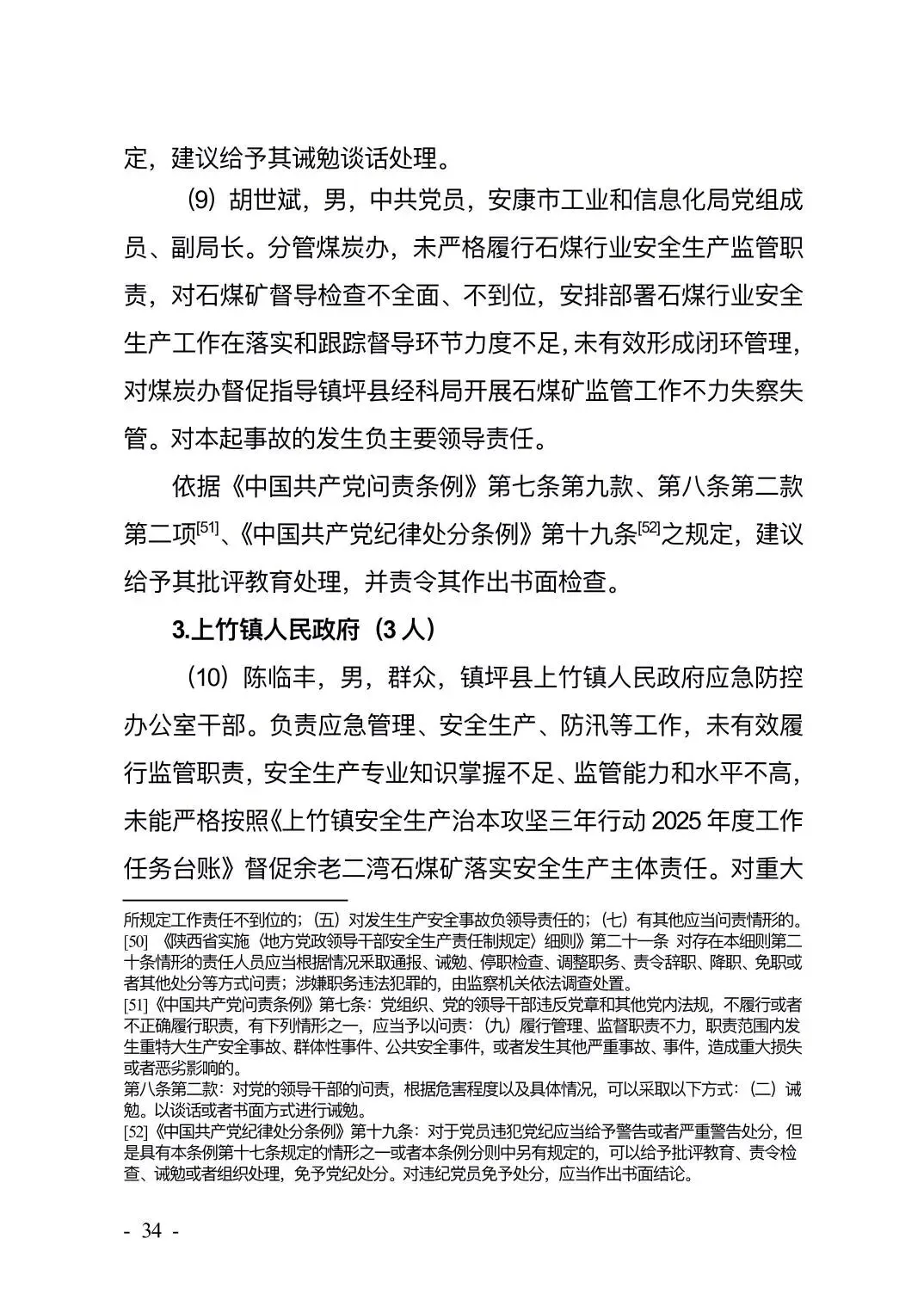
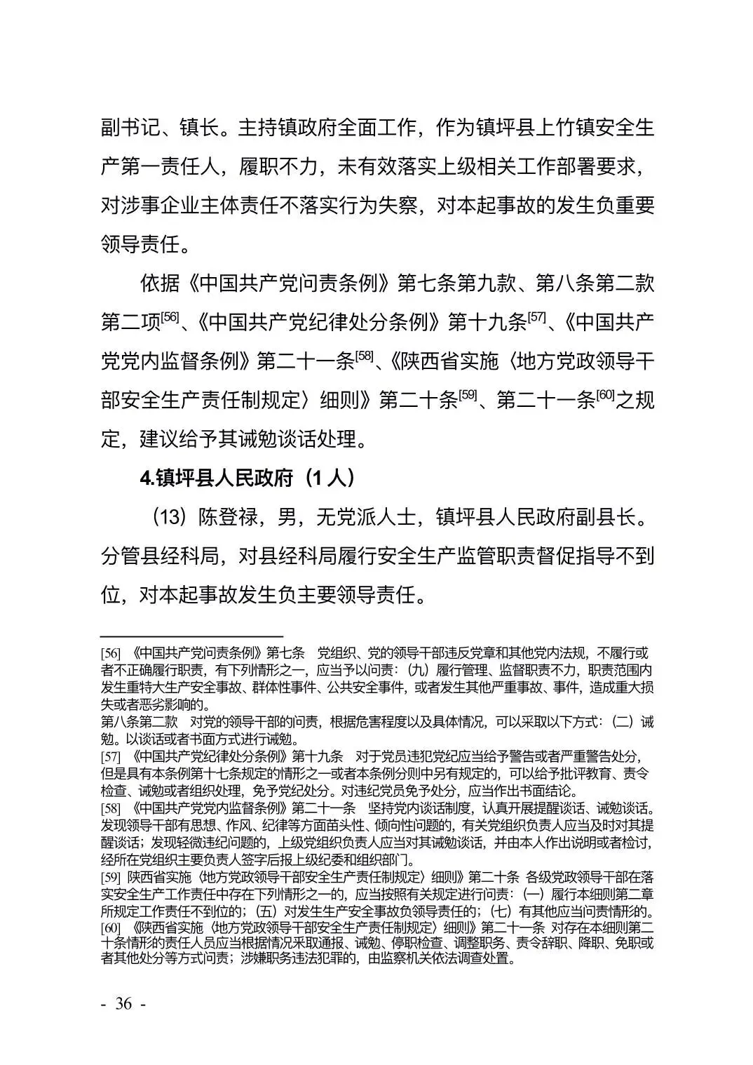
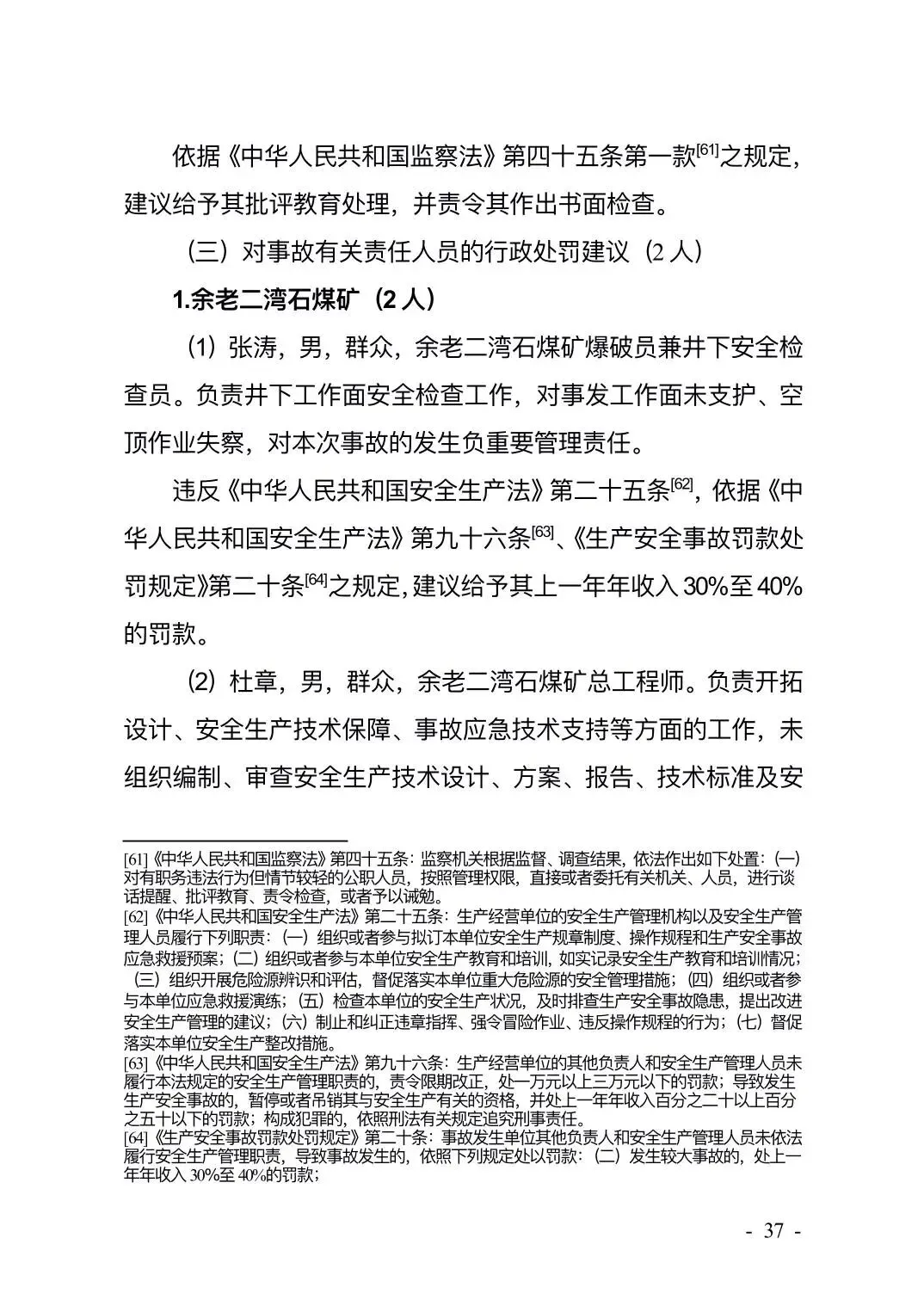
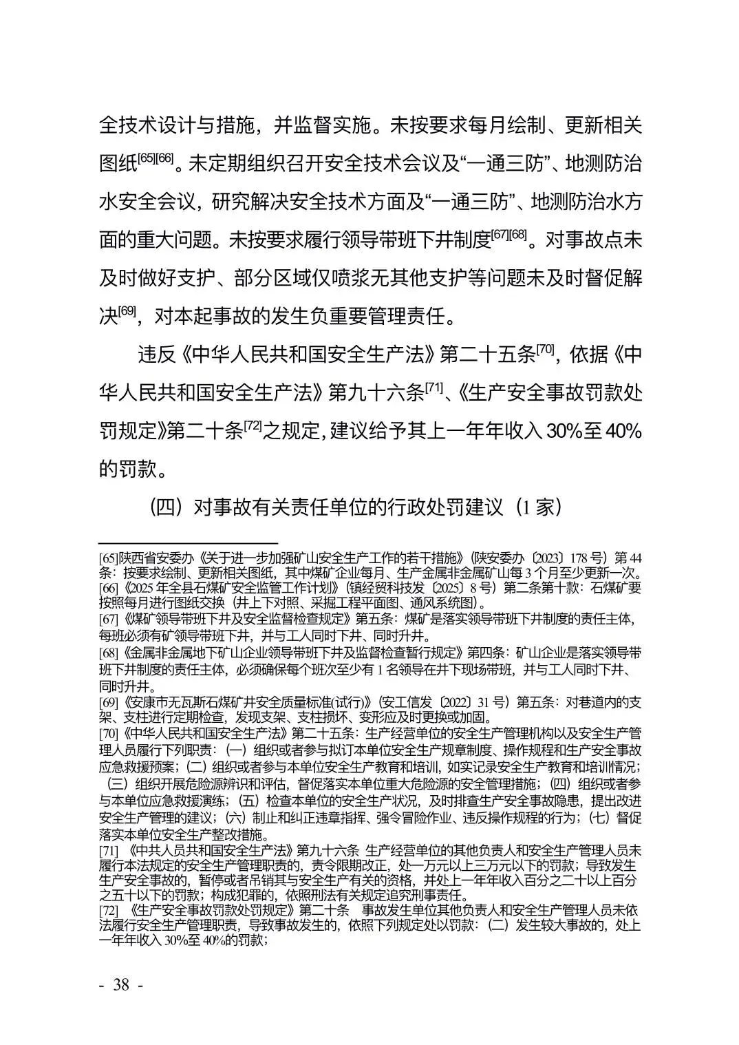
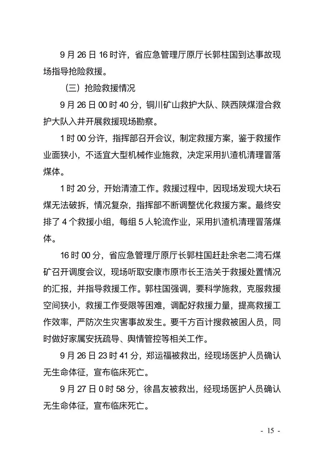
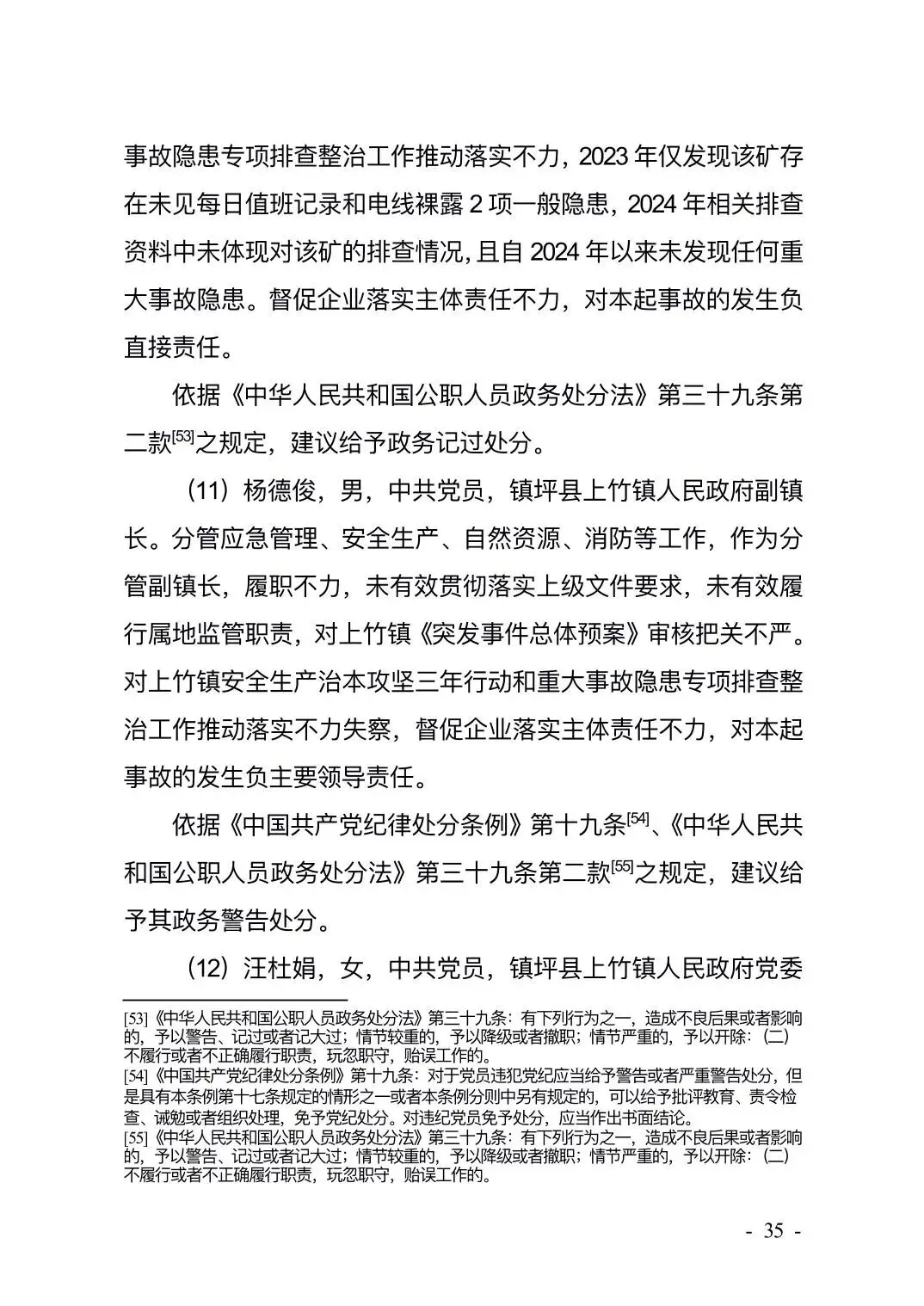
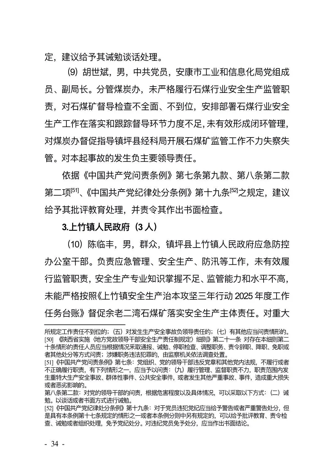
2025年9月25日14时40分左右,安康市镇坪县余老二湾石煤矿行人上山+1950m水平联络巷与2#溜煤眼连接处发生一起较大顶板事故,造成3人死亡,直接经济损失1313.98万元。
经调查认定,安康市镇坪县余老二湾石煤矿“9-25”较大顶板事故是一起较大生产安全责任事故。
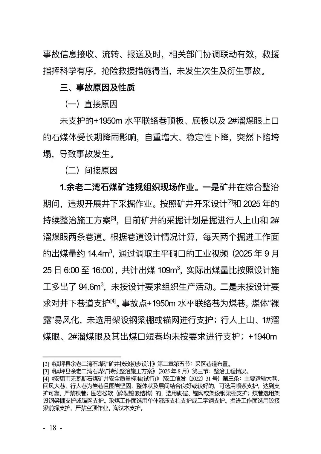
直接原因
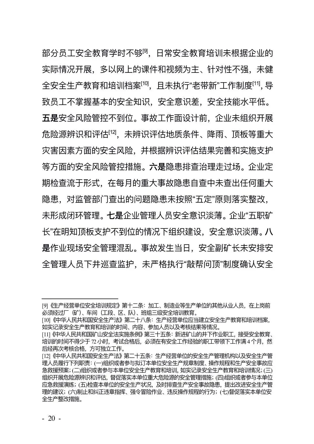
未支护的+1950m水平联络巷顶板、底板以及2#溜煤眼的石煤体受长期降雨影响,自重增大、稳定性下降,突然下塌,导致事故发生。
早前消息↓
02
—
主要图件
![]() ![]() ![]() ![]() |
03
—
报告原文
![]() |















































01
—
事件概况
2025年9月25日14时40分左右,安康市镇坪县余老二湾石煤矿行人上山+1950m水平联络巷与2#溜煤眼连接处发生一起较大顶板事故,造成3人死亡,直接经济损失1313.98万元。
经调查认定,安康市镇坪县余老二湾石煤矿“9-25”较大顶板事故是一起较大生产安全责任事故。
直接原因
未支护的+1950m水平联络巷顶板、底板以及2#溜煤眼的石煤体受长期降雨影响,自重增大、稳定性下降,突然下塌,导致事故发生。
早前消息↓
02
—
主要图件
![]() ![]() ![]() ![]() |
03
—
报告原文
![]() |













































