
(点击查找星球报告?)


摘要
报告类型:互联网信息
(一)关键词
无线经济、数字经济、5G-A、6G、低空经济、商业航天、卫星互联网、智能网联汽车、频谱资源
(二)研究概述
报告由中国信通院发布,总结 2024 年无线经济发展态势,分析核心指标、技术突破、基础设施及区域特色。2024 年我国无线经济规模达 7.9 万亿元,同比增长 11.1%,占 GDP 比重 5.9%,分为无线产业(3.4 万亿元)与无线赋能(4.5 万亿元)两部分。5G-A、6G、低空经济、商业航天等领域技术突破显著,各地依托资源禀赋形成特色发展模式,为数字经济提供强劲支撑。
(三)研究要点
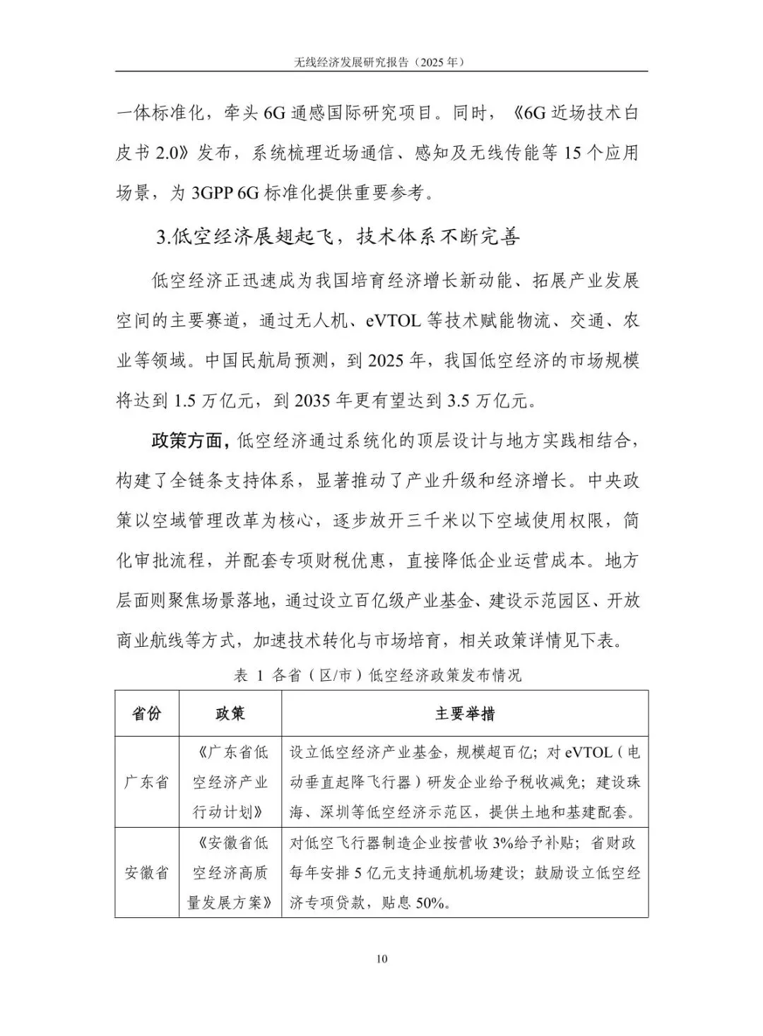
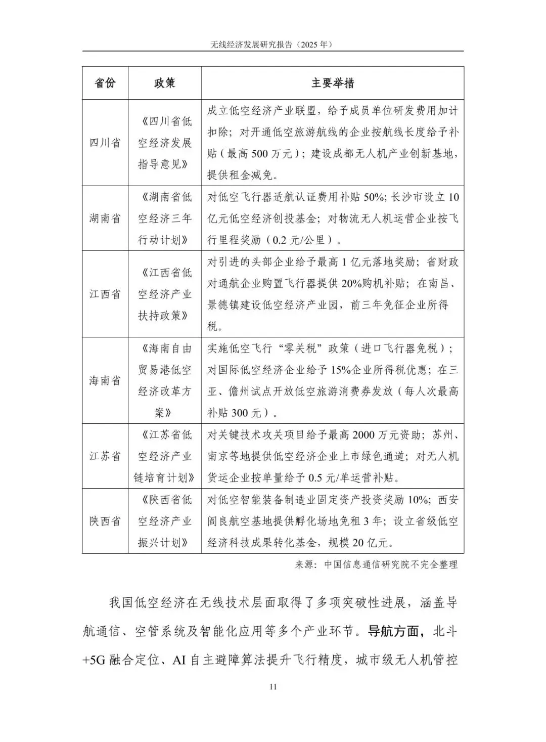
规模稳步增长,结构持续优化:2024 年无线经济规模达 7.9 万亿元,高于同期名义 GDP 增速 6.1 个百分点,占 GDP 比重从 “十四五” 初期的 5.3% 提升至 5.9%。无线产业占比 43%,电子信息制造业与服务业齐头并进,智能手机产量 12.5 亿台、移动物联网业务收入增长 13.3%;无线赋能占比 57%,5G 融入 86 个国民经济大类,“5G + 工业互联网” 项目超 1.85 万个,赋能各行业数字化转型。 核心技术突破,创新应用拓展:5G-A 实现全方位增强,330 余个城市启动部署,无源物联、通感一体等技术推动场景规模化;6G 技术攻关取得进展,“智简内生 6G 原型系统” 实现 6.6Gbps 传输速率,3GPP 启动标准化研究。低空经济市场规模预计 2025 年达 1.5 万亿元,政策与技术双轮驱动;商业航天加速发展,“千帆星座”“吉林一号” 等组网推进,手机直连卫星技术迈入大众消费市场。 基础设施超前,覆盖持续完善:截至 2025 年 7 月末,5G 基站达 459.8 万个,占移动电话基站总数 36%,实现 “乡乡通 5G”。5G 行业虚拟专网超 5.5 万个,应用案例累计超 13.8 万个。车联网建设成效显著,建成 17 个示范区、7 个先导区,开放测试道路超 2.2 万公里,C-V2X 车载终端安装量超 100 万套,支撑智能网联汽车发展。 区域特色鲜明,差异化发展:北京超前布局 6G 研发,建设创新产业集聚区与公共研发试验平台;上海大力发展商业航天,支持卫星互联网技术研发与星座建设;广东依托制造业优势,构建低空经济产业链,省级低空飞行管理服务平台上线;吉林聚焦智能网联汽车,建成 “车路云一体化” 试验线路,探索寒地解决方案;江苏推进 5G + 工业互联网,5G 工厂数量全国第一。 频谱资源赋能,治理保障有力:工业和信息化部出台多项频谱政策,重耕 3GHz 以下频段支持 5G 发展,协调卫星频率资源保障发射任务。各地无线电管理机构精准服务,北京开展频谱经济效益评估,海南保障商业航天发射无线电安全,江苏开展车联网频段专项监测。未来将提升频谱开发利用水平,推动无线技术向空天一体、通智一体、通感一体发展,强化电磁空间安全保障。

报告正文

















完整版报告已上传至星球,扫码加入星球查看完整报告

加入星球,获取30000+完整报告集

— 每天进步一点点 —
报告内容来源于网络,报告版权归原撰写发布机构所有
如有侵权,请联系我们删除
⬇️点击阅读原文,获取报告


