报告导读:
预硬化高速工具钢是一种经过特殊热处理,在制造前达到特定硬度状态的高速工具钢,用户在直接使用时无需再进行热处理,从而简化了加工流程、减少了变形风险,并提高了尺寸稳定性。近年来,中国预硬化高速工具钢行业市场规模呈现上升趋势,2024年中国预硬化高速工具钢行业市场规模达到31亿元,同比上涨12.7%。这一增长一方面受下游汽车制造、航空航天、模具制造等关键行业快速发展,对高性能工具钢的需求显著增加。特别是在汽车制造领域,随着新能源汽车的爆发,对高性能预硬化高速工具钢的需求更为迫切。另一方面,“中国制造 2025” 及制造业高质量发展相关规划,推动高端装备制造业发展,为预硬化高速工具钢行业发展创造良好的发展环境。预计2025年中国预硬化高速工具钢行业市场规模将继续保持增长态势,达到35亿元。
基于此,依托智研咨询旗下预硬化高速工具钢行业研究团队深厚的市场洞察力,并结合多年调研数据与一线实战需求,智研咨询推出《2026-2032年中国预硬化高速工具钢行业市场动态分析及未来前景研判报告》。本报告立足预硬化高速工具钢新视角,聚焦行业核心议题——变化趋势(怎么变)、用户需求(要什么)、投放选择(投向哪)、运营方法(如何投)及实践案例(看一看),期待携手行业伙伴,共谋行业发展新格局、新机遇,推动预硬化高速工具钢行业发展。
观点抢先知:
相关概述:预硬化高速工具钢是一种经过特殊热处理,在制造前达到特定硬度状态的高速工具钢,用户在直接使用时无需再进行热处理,从而简化了加工流程、减少了变形风险,并提高了尺寸稳定性。预硬化高速工具钢通常以棒材和丝材形式存在,其硬度、尺寸、外形、技术要求等均符合相关国家标准(如GB/T 36708-2018)。
产业链:从产业链来看,预硬化高速工具钢行业上游主要包括铁矿石、钨、钼、钒、钴等战略金属资源,以及废钢等回收材料。中游是指预硬化高速工具钢的生产制造。下游是指应用领域,包括汽车制造、航空航天、模具制造、能源设备等。
产业链下游:预硬化高速工具钢在汽车制造领域中有着广泛应用,主要用于需要高硬度、耐磨性和尺寸稳定性的切削工具和模具部件,以支持高效、精密的加工流程。近年来我国汽车产销量持续增加,2025年1-11月,中国汽车产销分别完成3123.1万辆和3112.7万辆,同比分别增长11.9%和11.4%。随着汽车产销量的增长,对汽车零部件的需求增加将进一步拉动预硬化高速工具钢行业需求增长。
发展现状:近年来,中国预硬化高速工具钢行业市场规模呈现上升趋势,2024年中国预硬化高速工具钢行业市场规模达到31亿元,同比上涨12.7%。这一增长一方面受下游汽车制造、航空航天、模具制造等关键行业快速发展;另一方面受国家政策的推动。
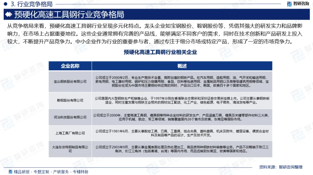
企业格局:从竞争格局来看,预硬化高速工具钢行业呈现多元化特点。龙头企业如宝钢股份、鞍钢股份等,凭借其强大的研发实力和品牌影响力,在市场上占据重要地位。这些企业通常拥有完善的产品线,能够满足不同客户的需求,同时在技术创新和产品研发上投入较大,不断提升产品竞争力。中小企业作为行业的重要参与者,通过专注于细分市场或特定产品,形成了一定的市场竞争力。
市场趋势:(1)对原材料价格波动和国际贸易环境的不确定性,行业供应链正朝着更具韧性的方向调整。(2)除了汽车、航空航天等传统优势应用领域,预硬化高速工具钢正加速渗透到更多新兴场景。如新能源发电、医疗器械等。(3)预硬化高速工具钢行业企业将积极开拓海外市场,寻求新的增长点。
报告相关内容节选:



数据来源与处理说明:
《2026-2032年中国预硬化高速工具钢行业市场动态分析及未来前景研判报告》基于最新、最全的中国产业链数据,融合权威官方统计、深度企业调研、资本市场洞察及全球信息,通过严格的智能处理和独家算法验证,确保分析结论高度可靠、透明且可追溯。

智研咨询专注产业咨询十五年,是中国产业咨询领域专业服务机构。公司以“用信息驱动产业发展,为企业投资决策赋能”为品牌理念。为企业提供专业的产业咨询服务,主要服务包含精品行研报告、专项定制、月度专题、市场地位证明、专精特新申报、可研报告、商业计划书、产业规划等。提供周报/月报/季报/年报等定期报告和定制数据,内容涵盖政策监测、企业动态、行业数据、企业排行、产品价格变化、投融资概览、市场机遇及风险分析等。





