

















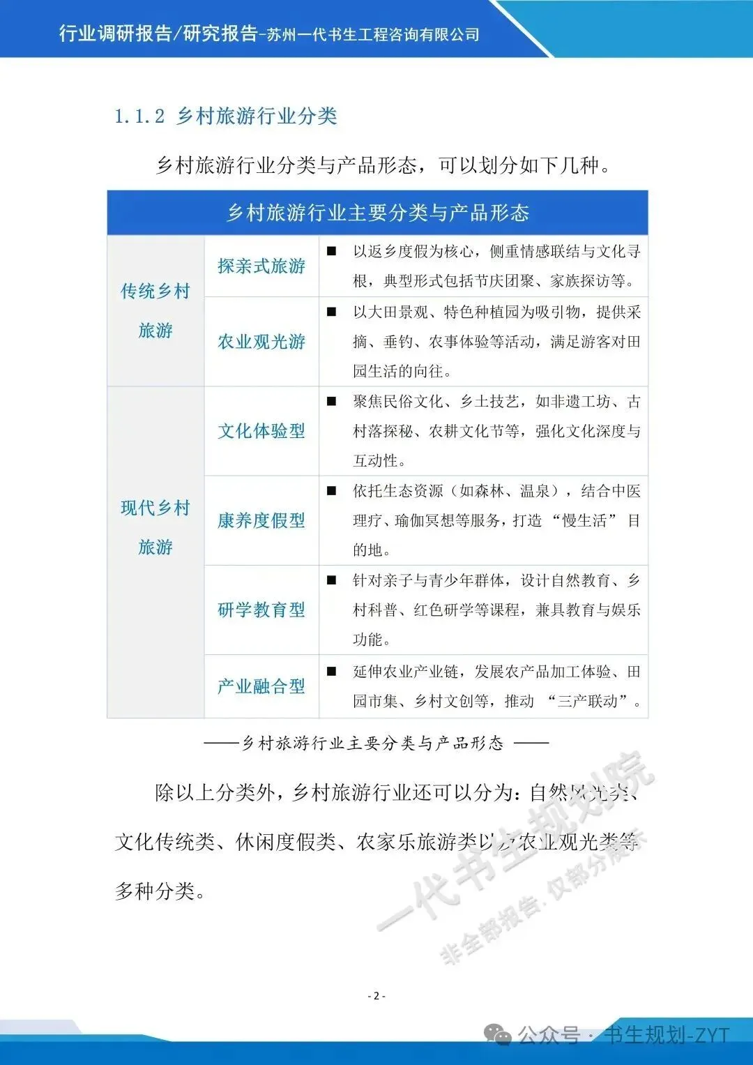
2026年乡村旅游行业发展趋势概述:
2026年乡村旅游迎来品质升级拐点,依托政策导向与消费需求,核心呈现三大趋势。
一是“小而美”业态成主流。告别大拆大建与重资产扩张,转向轻投入、精提升的发展模式,闲置农房改造的微民宿、田间小工坊、乡村露营地等业态兴起,聚焦细分体验,凸显本土特色,实现低成本、高适配的可持续发展。
二是农文旅深度融合提质。以农业为根基、文化为内核,深挖农耕、非遗、民俗文化,打造非遗工坊、农事体验园、村史馆等沉浸式场景,推动农业生产与旅游、文化体验深度绑定,破解千村一面困境,实现文化传承与经济增收双赢。
三是数字化与富民导向深化。5G、智慧导览、直播带货赋能行业,实现线上引流、线下变现,优化运营效率;同时强化联农带农机制,通过入股、就业等方式,让村民成为行业参与者与受益者,结合森林康养等新业态,推动乡村旅游从流量导向转向价值共生导向。

产业规划咨询、概念规划设计
项目可行性报告撰写
行业分析报告编制
项目规划设计、可行性报告编制,请联系:17312436919。


