

真正了解过保研的同学都知道,获得保研资格,准备保研,成功上岸并不是一件轻松的事,其中涉及很多琐碎的环节。
不仅要刷绩点排名、准备竞赛、科研论文,还要清楚地了解本校保研政策,目标院校保研政策。如果只靠自己去网上找,既浪费时间,又没有保障!

为了帮助同学们更好地掌握保研信息
我们精心制作了
各大院校的2026最新保研白皮书
让你一“书”看懂保研,拿捏信息差!
2026
《西北政法大学2026保研白皮书》
重磅推出


在白皮书正文和附录部分,我们都准备了非常实用的资料:
? 结合官方数据探究保研趋势、保研率
? 西北政法大学2026保研人数&推免细则
? 西北政法大学2026保研政策,申请要求
? 大学四年保研时间规划
? 保研常识大扫盲、保研院校名单.....
相信拥有这样一份保研白皮书,会比自己一个人摸索,效率高很多!
XINFEIYANG
如何领取保研白皮书
?
关注下方公众号
后台回复: 保研
???
01
保研白皮书包含哪些内容
保研白皮书主要分为4大板块↓
西北政法大学2026最新各学院推免细则、拟录取名单、保研常识扫盲、保研硬件&软件准备、文书准备、复试考核对策、保研四年规划。
推免细则&加分政策&夏令营招生
包含各学院推免细则,更快了解获得保研资格需要哪些条件。夏令营&预推免报名要求、时间等内容,快速定位并有针对性的提升个人综合背景,每年变化不会太大,想要准备的同学可以依据去年的数据提前准备!
解析往年保研率、洞悉保研趋势
2025年全国各高校保研率排名及细化分析,近五年各高校保研率、保研趋势分析及形势预测等全面信息!通过对保研率全方位的分析,帮助同学们瞄准未来保研的目标院校,定位理想区域与院校。
保研常识扫盲及备考策略
深度介绍保研是什么、保研形式以及拿到保研名额后该如何做。保研准备中,硬件&软件两手抓,保研复试需要的面试ppt、自我介绍、笔试准备、英语面试全方位无死角打破信息差。
保研四年规划
从大一到大四的保研规划,详细到月!还有保研时间规划表,直接无脑套用。
02
白皮书为什么值得领取
重点保研信息全覆盖
保研常识扫盲、保研规划
保研常识无死角扫盲,保研规划更加明确,保研全流程梳理,解答你关于保研的所有疑惑!
本院校保研政策、推免细则
本院校保研政策,详细的推免细则,申请要求,让你备战保研有方向。
夏令营&预推免申请要求
针对本院校的夏令营&预推免申请要求汇总,清楚时间、院校背景要求、英语要求等详细招生条件。
历年学长学姐经验总结
历年学长学姐经验汇集成的保研备战攻略、技巧,保研全流程经验分享。

学长学姐好评如潮
03
西北政法大学2026届推免细则分析
基本要求

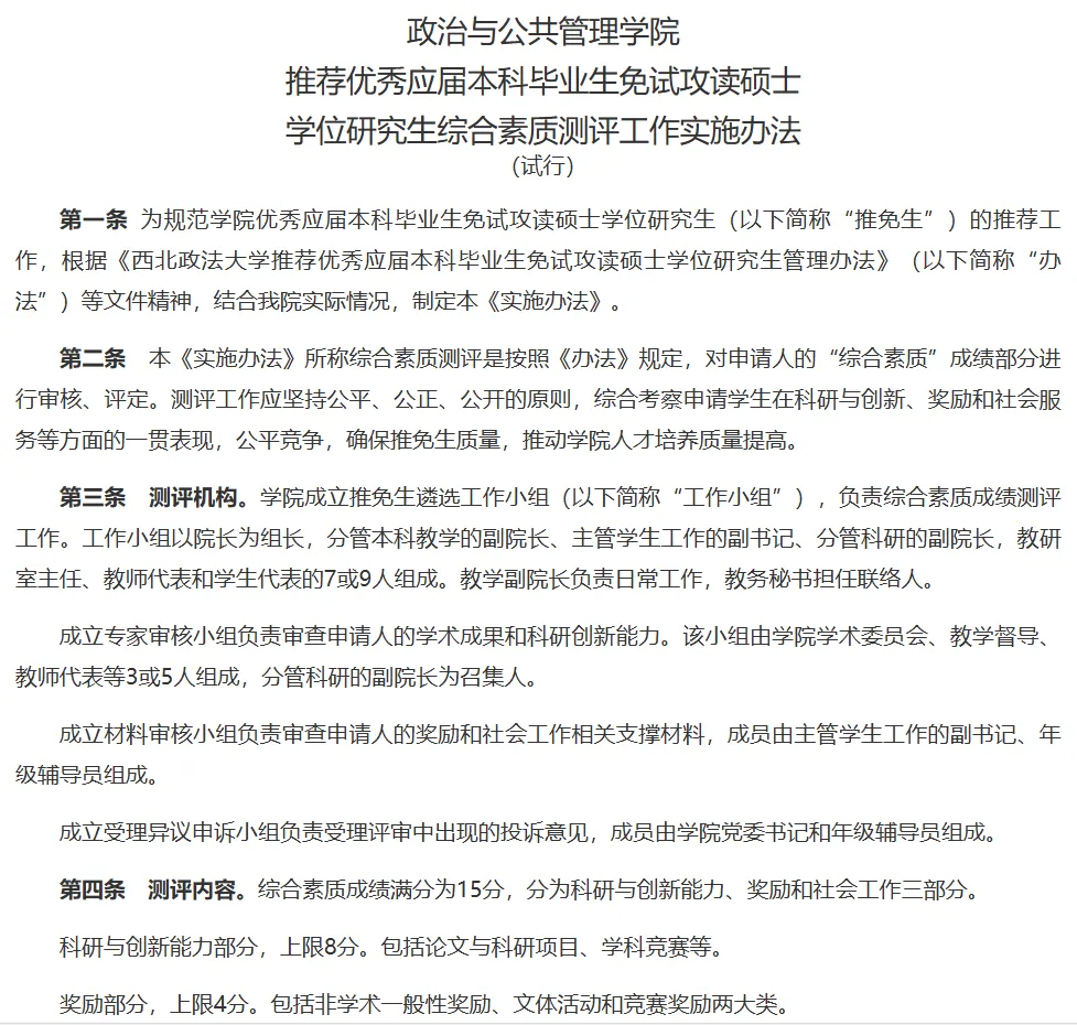
综合素质测评办法
综合素质成绩满分为15分,分为科研与创新能力、奖励和社会工作三部分。
科研与创新能力部分,上限8分。包括论文与科研项目、学科竞赛等。
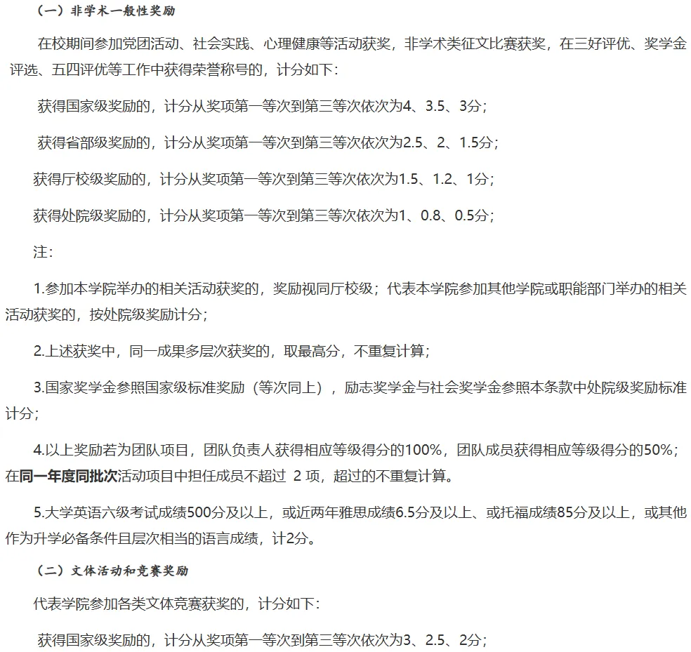
奖励部分,上限4分。包括非学术一般性奖励、文体活动和竞赛奖励两大类。
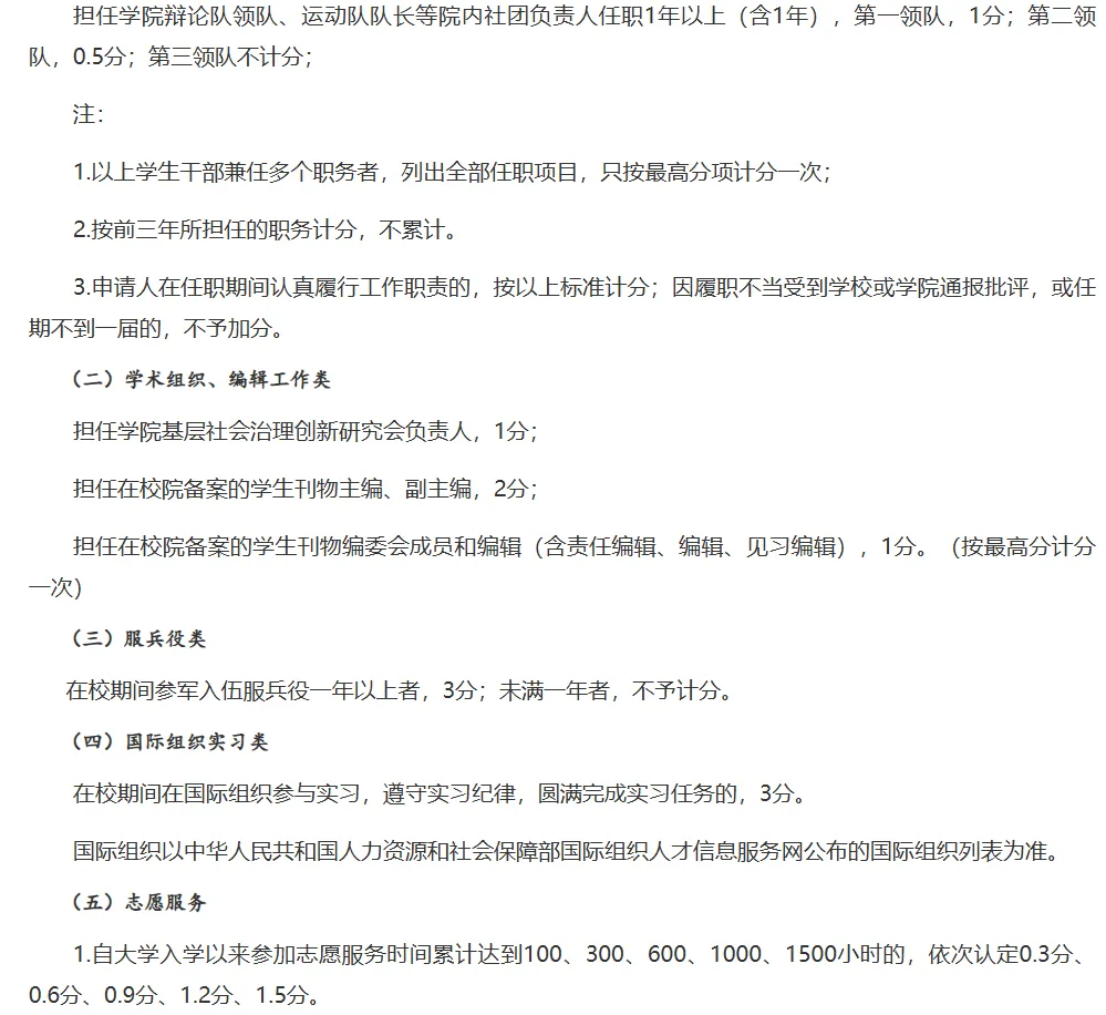
社会工作部分,上限3分。包括申请人担任学团工作、校院刊物编辑工作、服兵役、参加国际组织实习、志愿活动和其他社会活动。申请人在任职期间应认真履行工作职责,如履职不当,或不满任职时限的,不予加分。


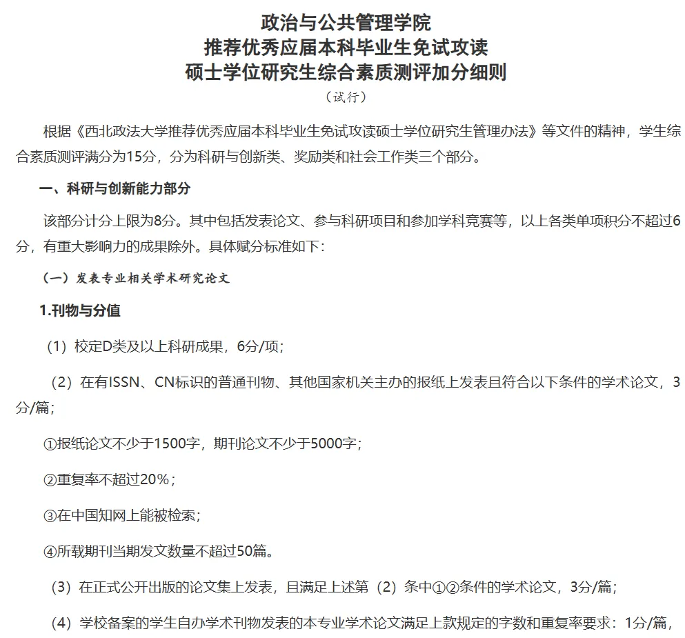
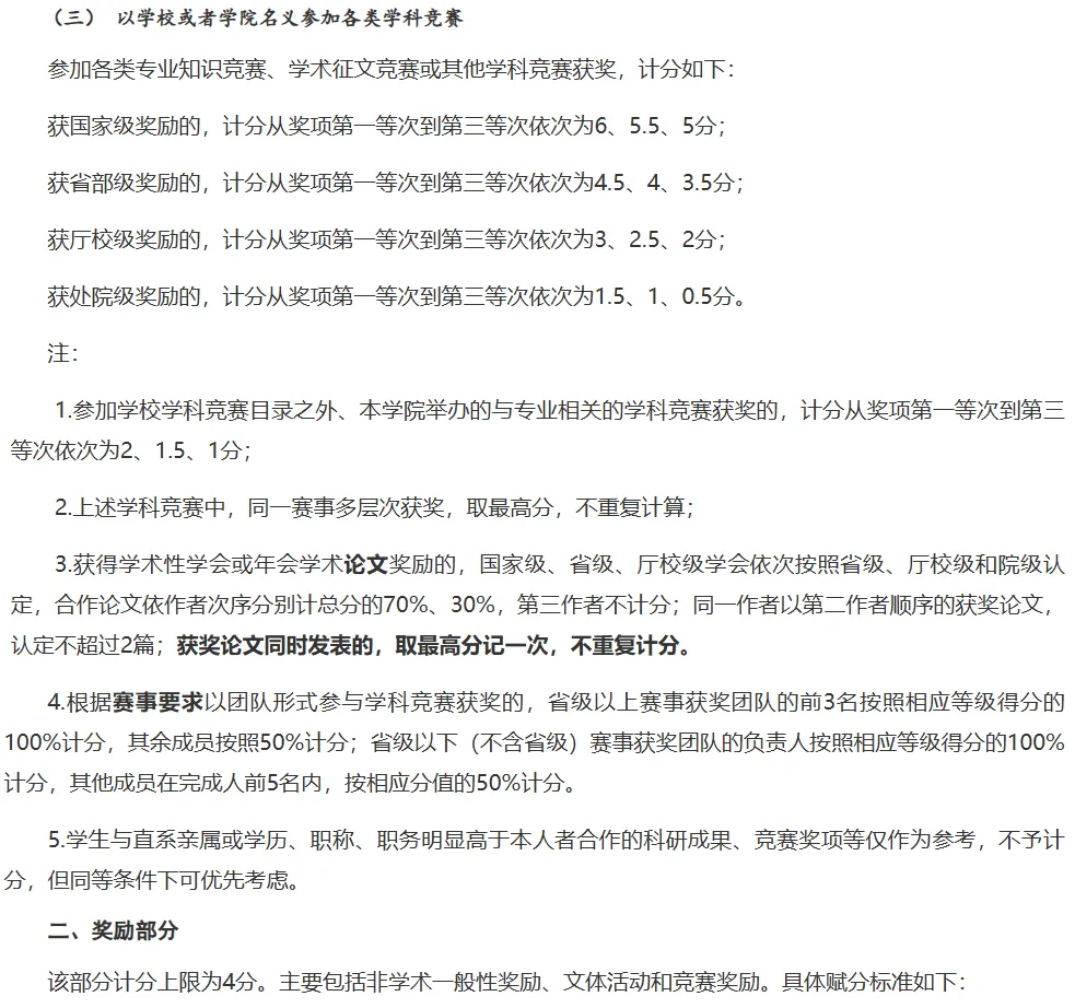
综合测评加分细则







向下滑动查看所有内容
请查收领取方式

关注下方公众号
后台回复: 保研
???





