获取更多行业报告?、白皮书?、投资报告?、市场洞察?、趋势报告?、蓝皮书?,请添加小编微信号?MedicalLiasion
随着我国经济社会发展和居民健康意识提升,人民群众对优质医疗资源与创新药械的需求持续增长。党中央、国务院始终坚持以人民健康为中心,高度重视医药创新体系建设。然而,在人口老龄化加剧与医疗需求升级的双重压力下,单一依赖基本医保的支付模式已难以满足群众对高价创新疗法的多层次需求。在现有基本医保体系的基础上,建立包括商业健康保险、慈善援助基金等在内的多元支付体系成为破解创新药械可及性难题的关键路径。
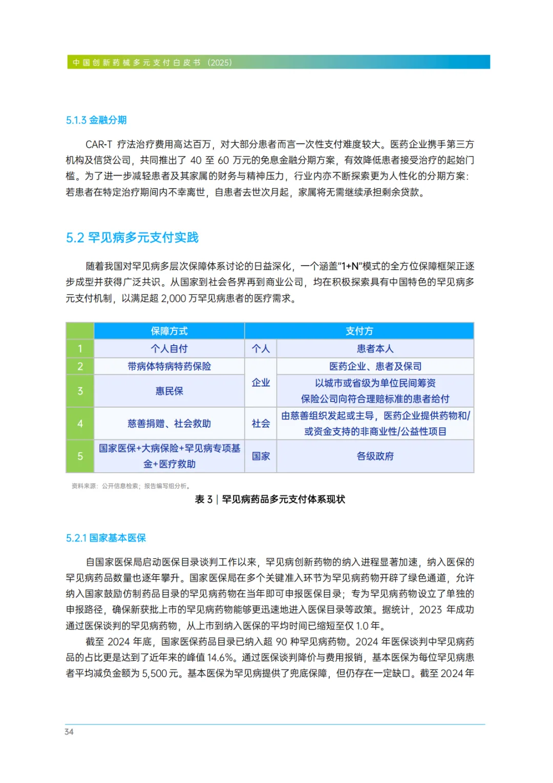
创新药械对患者、医疗卫生系统及社会均可以带来多重价值。目前,在社会医疗保险之外,形成了以市场化运作的商业健康险为主的有效降低个人自费负担的多元支付机制,主要包含惠民保、百万医疗险、企业补充医疗险、中高端医疗险、带病体特病特药保险及重疾险等。
报告选取美国、德国、英国、日本四大市场进行横向对比,提炼出其创新药械多元支付体系的三条核心规律:其一,除社会保险(保障)外,商业健康险均是各个市场创新药械多元支付方中最主要的支付主体;其二,在商保支付中,创新药械产业深度协同保险行业构建风险共担机制,提升商保支付效率和可持续性;其三,商保目录是连接保险行业和药企的重要纽带,有效管理了商保的成本和价格,是促成药企参与风险共担的抓手。

点击“阅读原文”可下载完整版PPT!!
具体内容如下
















































?点击“阅读原文”加入医学联络官俱乐部!!


