2026年2月11日,国家六部委联合印发《关于加快招标投标领域人工智能推广应用的实施意见》,旨在通过AI技术根治围标串标顽疾,提升市场效率与公平。政策发布首周,全网信息量突破50万条,阅读量超2亿,舆论从9专家下岗9的情绪化讨论迅速深化为对算法公平、数据壁垒、人机权责等制度性问题的理性博弈。本报告基于多源数据分析,系统解读政策影响、舆论冲突、商业机遇与未来趋势。

政策效能数据亮眼:AI围串标识别率达91%,解析效率提升360倍,中小企业废标率可从37%降至1%以下。
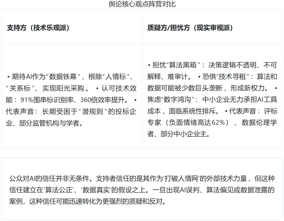
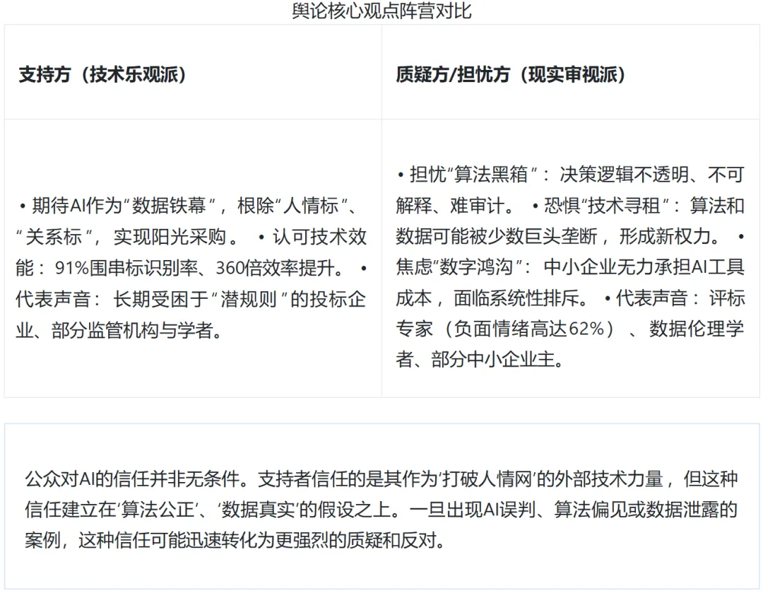
舆论场高度分化:评标专家群体负面情绪高达62%,中小企业主呈期待性焦虑,技术供应商则积极布局百亿级市场。
核心矛盾深刻:技术赋能与制度惯性、工具理性与价值理性、透明化预期与商业机密保护之间的三重张力。
商业机会矩阵清晰:直接机会(AI识别系统)、衍生机会(算法审计)、突破创新点(可信AI框架)构成金字塔结构。
未来风险与机遇并存:监管对抗升级(生成式AI制造“完美标书”)、法律首案倒逼制度完善、数字鸿沟挑战中小企业生存。
一个旧市场的规则正在被打破,中小企业正式成为搅局者的机会出现!
文章总览
一、摘要:政策核心影响与舆论反应
本文围绕AI赋能招投标政策展开分析,核心是通过AI提升领域规范度、效率与公平性(AI围串标识别率91%、解析效率提升360倍、中小企业废标率从37%降至1%以下);舆论场高度分化,同时预判行业格局将调整、核心矛盾凸显,风险与机遇并存,提供全局视角。
二、政策背景与传播分析
政策源于招投标领域围串标乱象、效率低、中小企业废标率高等痛点,旨在以AI融合规范市场、赋能中小企业。传播随政策发布、试点落地等逐步推进,声量峰值出现在效能数据公布及观点交锋期;权威解读明确技术与制度并行导向,梳理完整事件脉络。
三、公众态度与社会情绪
舆论情感分化明显:评标专家负面情绪达62%,源于AI对传统模式的冲击;中小企业主呈“期待性焦虑”,既盼公平环境又忧数字鸿沟;技术供应商积极布局百亿市场。各平台传播有差异,揭示社会心理分歧。
四、潜在影响与机遇挑战分析
政策与AI将推动行业向规范化、智能化转型,企业机遇与挑战并存:中小企业废标率大幅下降,技术供应商拥有AI识别、算法审计等金字塔式商业机会;同时面临生成式AI监管对抗、法律倒逼制度完善、数字鸿沟挑战等问题。
五、行业标杆案例与反应
头部AI供应商率先布局相关业务,中小型企业聚焦细分领域;行业协会肯定政策价值,呼吁完善配套制度、明确AI标准,兼顾透明化与商业机密,关注中小企业数字适配,助力行业转型。
六、结论与应对建议
趋势研判:行业将持续深化AI应用,三重核心张力长期存在,数字鸿沟、监管适配等问题将逐步解决。应对建议:中小企业适配AI规避风险,技术供应商坚守合规、加大研发;加强政策解读与情绪引导,发挥行业协会桥梁作用,助力政策落地。
一、摘要:政策核心影响与舆论反应
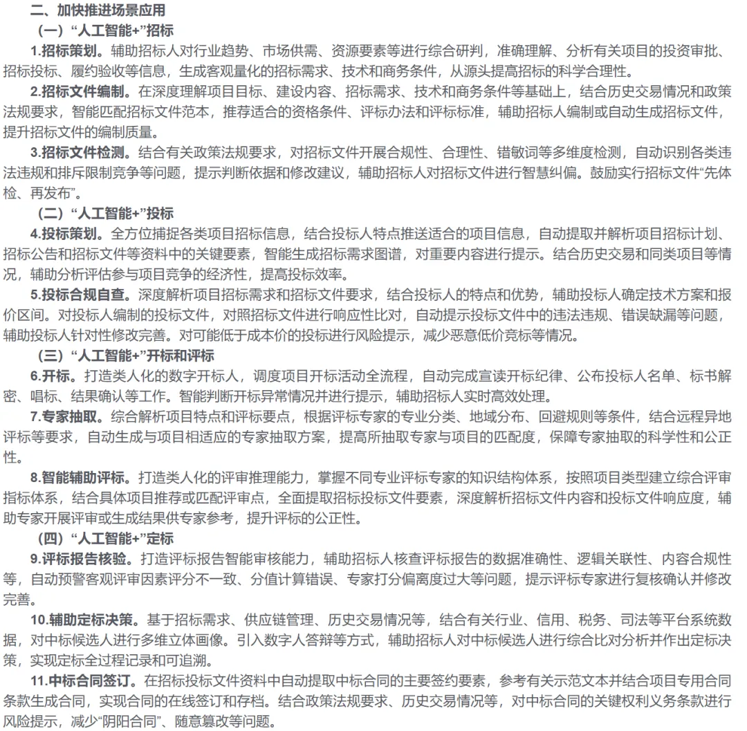
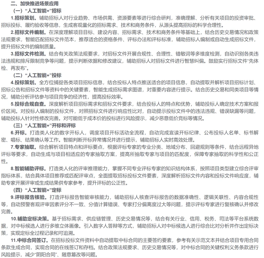
2026年2月11日,国家发展改革委、工业和信息化部、财政部、住房和城乡建设部、交通运输部、国家能源局等六部委联合印发《关于加快招标投标领域人工智能推广应用的实施意见》(发改法规〔2026〕XX号),标志着AI技术系统性、强制性介入我国数十万亿规模的招投标市场。政策设定了“2026年底省级试点、2027年底地市推广、2028年体系初成”的清晰三步走战略,应用场景覆盖资格预审、雷同性分析、报价分析、辅助评标及履约跟踪全流程。
1.1 核心内容解读

政策文本明确列举了20个重点应用场景,其中招标文件检测、智能辅助评标、围串标识别被列为2026年底前必须在部分省市实现全覆盖的三大核心场景。这三大场景精准对应了招标投标腐败和低效的三个关键风险点:招标文件倾向性、评标过程主观性、投标人合谋舞弊。
国家发展改革委新闻发言人的表态‘改进招标投标范式,提升服务和监管的数智化水平,精准概括了此次变革的本质:不仅是用新技术优化旧流程,更是要颠覆传统的、依赖人力的、非透明的范式,建立一套数据驱动、算法辅助、全程留痕的新秩序。核心目标澄清
政策定位AI为“辅助”和“预警”工具,旨在“提质增效”与“精准治理”,并未提及“取代”评标专家。我国《招标投标法》明确规定评标委员会制度,AI在法律框架下无法成为责任主体。“专家下岗”论调是对政策目标的误读和情绪化放大。
1.2 舆论场核心观点
政策发布后,舆情经历了典型的“三峰”演进:爆发期(2月13-14日),财经大V以“专家下岗”标签引爆话题,负面情绪飙升至峰值45.3%;理性回归期(2月16-19日),法律、技术专家深度文章涌现,情感曲线趋向平缓,但讨论焦点下沉至“算法黑箱”、“数据孤岛”、“人机权责”等制度建构核心,进入“深水区”博弈。

1.3 关键影响预判
三大核心矛盾
技术赋能vs. 制度惯性:AI高效运行依赖数据贯通,但“数据孤岛”本质是部门利益的护城河,打破壁垒阻力巨大。
工具理性vs. 价值理性:AI擅长处理可量化指标,但难以承载扶持中小企业、鼓励创新等多元政策目标,导致“算法公平”与“政策公平”的潜在冲突。
. 透明化预期vs. 商业机密保护:公众期待“数据铁幕”,但非常担忧企业敏感数据(成本、技术方案)的共享边界与安全保护亟待法律厘清。
基于当前博弈态势,赛瑞预测未来2-3年招投标领域将出现以下关键发展趋势:
1. 监管对抗升级(“猫鼠游戏”):违规主体将利用生成式AI(AIGC)制造更具欺骗性的“完美标书”以规避监测,迫使监管AI模型必须持续迭代进化,形成动态的技术对抗。
2. 法律首案倒逼制度完善:预计未来1-2年内将出现首例因“AI评审结果不公”引发的行政诉讼。这类案件将首次在司法层面厘清AI在行政决策中的角色、算法的程序正义要求以及最终的责任归属(专家、AI开发商、数据提供方),成为界定技术边界的里程碑。
3. 数字鸿沟挑战中小企业生存:采购专业AI合规工具的年费(数万至数十万元)对利润微薄的中小企业构成显著成本压力。若缺乏普惠政策支持,可能导致市场向“数字武装”完备的大型企业集中,形成“算法赋能下的马太效应”。
与此同时,政策将直接催生一个规模庞大的“可信AI”产业链,商业机会呈现清晰的“金字塔”结构:塔尖是全流程AI解决方案与大数据平台(百亿级市场,巨头角逐);塔身是垂直场景AI工具(如智能标书生成、合规检测SaaS);塔基是衍生的算法审计、数据治理、培训咨询等服务。评标专家的角色将发生本质性转移,从“机械性核对”转向“算法审计员”和“复杂决策咨询师”,实现真正的人机协同。
综上所述,赛瑞测评中心认为《实施意见》的印发标志着一场由技术驱动的招投标市场深层变革正式启动。其进程绝非简单的效率提升,而是一场涉及权力重构、利益再分配与治理信任重建的多维角力。成功的关键不在于技术是否最先进,而在于能否在提升效率、保障公平、明晰责任这三个目标之间取得可持续的平衡。
二、政策背景与传播分析
2026年2月11日,国家发展改革委等六部委联合印发的《实施意见》,并非一次孤立的技术升级,而是针对招投标领域长期存在的系统性顽疾,在多重压力下推出的“技术手术刀”。本章将首先揭示政策出台的严峻现实背景,随后详细复盘其发布后一周内引爆舆论场的全过程,分析传播路径与声量变化,并对比不同媒体的解读差异,勾勒出事件从官方定调走向全民热议的完整脉络。
2.1 发布背景与解读:一场针对“信任赤字”的技术手术
《实施意见》的出台,根植于招投标领域日益严峻的“信任赤字”与治理效能瓶颈。公开司法数据为这场技术驱动的治理变革提供了无可辩驳的紧迫性注脚。
根据中国裁判文书网公开数据显示,2023年至2025年第一季度,全国各级法院审结的与9串通投标罪9相关的刑事案件超过3800件,年均增长率维持在15%以上,其中工程建设领域案件占比高达67%。同期,政府采购领域被审计署、财政部等部门公开通报的违规招投标案例超过120起,涉及金额从数百万到数十亿元不等。数据警示
串通投标案件年均增长16.3%,工程建设领域占比近70%。典型案例频发,如2026年1月,某天字辈安全大厂被查串标,全军永久封号。2024年某省高速公路项目“电子标书MAC地址雷同”串标案,涉及47家企业;2025年初曝光的某市政务云采购项目被指“评审专家名单提前泄露”。这些数据与案例共同构成了政策出台的紧迫性基础。

面对日益隐蔽化、技术化的违规手段,传统依赖人工核查和专家经验的监管模式已力不从心。政策正是在此背景下,将人工智能定位为破解困局的“技术杠杆”。

安全机遇:
《实施意见》的核心战略意图清晰:
1. 确立清晰的“三步走”时间表:2026年底完成省级试点核心场景全覆盖,2027年底推广至全国,2028年初步建成体系。这为技术落地和市场响应设定了刚性约束。
2. 划定20个重点应用场景:覆盖招标策划、文件编制、智能辅助评标、围串标识别、履约跟踪等全流程,将AI赋能具体化为可考核的任务清单。其中,招标文件检测、智能辅助评标、围串标识别被列为2026年底必须实现的三大核心场景,精准对应了行业三大风险点。
3. 宣导颠覆性技术效能:政策宣导及试点数据显示,AI在围标串标识别上可达91%的准确率,标书解析效率提升达360倍。这些数据旨在为技术推广提供坚实的实证基础。
然而,政策文本中“辅助”、“预警”、“改进范式”等审慎措辞,与后续舆论场中“颠覆”、“替代”的激进解读形成了鲜明对比,这为后续的认知冲突埋下了伏笔。


2.2 发展与发酵时间线:从官方定调到全民热议的“三峰”演进
政策发布后一周内,舆情经历了典型的“官方解读-社会化争议-理性回归”三阶段演进,情感曲线呈明显的“峰谷震荡”模式。
表:AI招投标政策舆情演进三阶段关键特征
阶段 | 时间 | 关键事件与特征 | 情感特征 |
首峰:官方解读期 | 2月11-12日 | 新华社、人民网等央媒首发通稿,全网声量单日冲至8万条。报道聚焦政策目标与愿景,强调AI赋能效率与公 平。 | 以中性解读为主(约65%),公众处于消化政策文本的谨慎观望状态。 |
次峰:焦虑爆发期 | 2月13-14日 | 转折点:微博财经大V“@招投标观察员”(粉丝420万)发布博文“AI评标来了,专家要下岗?”,该帖获得超12万转发,瞬间将话题从政策层面拉至就业与社会公平层面。单日声量飙升至峰值15万条。 | 负面情绪占比从18%急剧攀升至峰值45.3%。“专家下岗”成为情绪宣泄与流量引爆的核心端 口。 |
第三峰:理性回归与深度博弈期 | 2月16-19日 | 法律、技术专家深度文章涌现,进行理性纠偏。《中国纪检监察报》刊文强调AI是“监督利器”而非“替代工具”。讨论焦点下沉至“算法黑箱”、“数据孤岛”、“人机权责”等具体挑战。 | 声量稳定在日均5-6万条,中性及理性探讨声音回升至55%左右,但针对深层矛盾的“制度性焦虑”持续存在, 仍进入“ 规则建构深水 区”。 |
2.3 传播声量分析:割裂的舆论场与圈层化发酵
政策发布首周,全网相关信息量突破50万条,总阅读量超2亿,显示出极高的社会关注度。然而,这场讨论并非铁板一块,而是在高度分化的平台生态中,上演了一场多中心、圈层化的复杂交响。
三、公众态度与社会情绪
《关于加快招标投标领域人工智能推广应用的实施意见》的发布,不仅是一项技术政策,更是一面映照社会心理与利益格局的镜子。政策发布首周,全网信息量突破50万条,总阅读量超2亿,一场关于技术赋能、权力重构与公平正义的全民大讨论迅速引爆。本章将深入解构这场舆论风暴的情感光谱、平台分化与观点博弈,揭示其背后‘技术赋能与制度惯性9、‘工具理性与价值理性9、‘透明化预期与商业机密保护9三大深层矛盾。
3.1 舆论情绪分布
全网舆情情感分析显示,公众情绪并非简单的乐观或悲观,而是呈现出“理性中性主导,负面焦虑突出”的复杂结构。截至2月19日,中性理性讨论占比约48%,主要聚焦技术实现路径与制度设计;负面情绪占比高达42%,其中‘职业焦虑、‘算法不公与‘成本恐惧是三大核心;正面情绪仅占10%,多集中于对‘技术反腐的抽象期待。

3.1.1 情感演变轨迹:经典的U型曲线
公众情感在政策发布一周内经历了典型的“峰谷震荡”模式,形成一条清晰的U型曲线。
1. 谨慎观望期(T日- T+2日,2月11-12日):以央媒通稿和中性解读为主,情感分布相对平稳,公众在消化政策文本。全网声量单日冲至8万条,阅读量超3000万。
2. 焦虑爆发期(T+3日- T+5日,2月13-14日):微博财经大V“@招投标观察员”发布博文“AI评标来了,专家要下岗?”, 该帖获得12.3万转发、8.7万评论、45万点赞,瞬间将话题从政策层面拉至就业与社会公平层面。单日声量飙升至峰值15万条,负面情绪占比从首周的18%急剧攀升至峰值45.3%。
3. 理性回调与深度博弈期(T+6日- 至今,2月16-19日):随着法律、技术专家深度文章涌现进行理性纠偏,以及《中国纪检监察报》刊文强调AI是“监督利器”而非“替代工具”,舆情进入深度反思期。声量稳定在日均5-6万条,负面情绪回落至42.1%左右但结构深化,讨论焦点下沉至“算法审计”、“权责划分”、“成本分摊”等制度建构核心。

四、潜在影响与机遇挑战分析
《关于加快招标投标领域人工智能推广应用的实施意见》的发布,远非一次简单的技术升级,而是一场触及行业根基的“创造性破坏”。它如同一把精准的手术刀,旨在切除围标串标、评审不公等顽疾,同时也必然引发产业链价值、权力结构与竞争规则的系统性重塑。本章将基于详实的市场数据与舆情洞察,从行业格局、市场主体及关联产业三个维度,深度剖析这场变革带来的机遇矩阵与风险图谱。
4.1 对行业格局的影响
政策以“2026试点、2027推广、2028成系”的刚性时间表,直接催生了一个全新的、以“可信AI”为核心的产业链条。其影响首先体现在对传统行业格局的颠覆性重塑与百亿级增量市场的创造。

政策明确提出的20个重点场景,覆盖从招标策划到投诉处理的全流程,为AI解决方案提供商、数据服务平台运营商以及寻求转型的传统服务商划定了清晰的市场赛道。根据政策时间线,2026年底核心场景将在部分省市实现全覆盖,2027年底全国推广,这预示着未来两
年将是市场格局重塑的关键窗口期。
市场响应速度惊人。政策发布后,品茗科技、博思软件等上市公司密集披露中标项目,如品茗科技中标赤壁市公共资源电子交易AI智能辅助评标系统项目(合同金额117.45万元)。同时,垂直领域的AI标书工具市场已形成细分格局:“神卷标书”专注中小企业合规,废标风险控制在0.1%以下;“标猪侠”覆盖3000+行业,主打评分点拆解与可视化设计;“镖行AI标书”依托建筑行业资源,实现军工级数据安全,其营收从2022年的9万元飙升至2025年的2000万元,服务了包括字节跳动、中国铁建在内的8000家客户。
赛瑞测评中心观察 ,商业机会呈现显著的“金字塔”结构。塔尖是少数能提供全流程解决方案、主导平台建设的巨头,争夺省级、市级公共资源交易中心的整体改造大单,壁垒极高。塔身是众多垂直场景的AI工具提供商,满足特定环节的效率提升需求,市场分散但机会众多。塔基则是围绕新生态衍生的培训、咨询、数据标注等服务业态。
创造性破坏:传统模式的萎缩与转型
政策在创造新机会的同时,必然导致部分传统业务萎缩,形成“创造性破坏”。依赖信息不对称生存的传统围标串标中介机构将面临灭顶之灾;仅提供格式化、模板化标书制作服务的公司,若不向AI辅助的深度服务转型,也将被市场淘汰;部分专家库的简单评审服务价值会因AI辅助而降低,专家劳务费预计普遍下降50%-70%。招标代理机构的核心竞争力将从“流程服务”和“人脉资源”向“数据服务能力”和“AI工具运维能力”转移。
未来的市场格局很可能呈现“平台巨头+垂直专家+服务网络”的多元共生形态。一方面,大型科技公司凭借综合技术栈、庞大的数据资源和成熟的云服务体系,在提供一体化“可信AI”解决方案上具有先发优势。另一方面,中小企业技术供应商的机遇在于垂直场景深耕、轻量化SaaS服务、生态位合作以及本地化咨询服务。
4.2 对本企业的影响(机遇与挑战)
此处“本企业”泛指所有市场参与者。不同规模、不同类型的企业在技术浪潮下面临截然不同的机遇与挑战,其核心分歧点在于对“算法权力”的获取能力与“数字鸿沟”的跨越成本。




核心风险聚焦:数字鸿沟与技术寻租
调研显示,超过68%的中小投标企业表示对采购专业AI合规工具“感到吃力或无法承受”。一套具备基础功能的SaaS年费在8万至20万元之间,专业系统则高达30万至100万元。对于年投标额仅数百万的中小企业,此项新增成本占比可能超过15%,构成实质性市场准入壁垒。与此同时,若核心算法模型由少数商业公司以“商业秘密”为由黑箱运作,则“技术寻租”风险将比“人情寻租”更隐蔽、更难监督。
专家群体的焦虑和招投标代理公司心里的焦虑,据赛瑞测评中心观察远超经济层面,直指“专业权威性”的社会身份危机与“默会知识”的制度性贬值。更深层的冲突在于,现行法律框架下的“评标委员会负责制”与AI的“辅助决策”之间存在法理张力,导致“权责错配”的悖论。
4.3 对关联产业的影响
招投标领域的AI化并非孤立事件,它将像涟漪一样扩散,强力拉动一系列关联服务产业的增长,并重塑投融资趋势。这些衍生服务是确保AI系统有效、公平、可信运行的关键支撑。
1. 数据治理与标签服务:AI效能发挥的基石。政策要求“夯实数据基础”,需对分散在各级交易平台、工商、税务、司法等系统的海量异构数据进行清洗、整合、标准化与标签化。广州实践显示,其对1.2亿条数据进行治理,总量达160TB,这催生了专业的数据治理服务市场。
2.区块链存证与隐私计算:解决信任与安全矛盾的技术钥匙。区块链确保投标、开标、评标全流程数据不可篡改,为争议提供司法级证据。隐私计算技术则能在不暴露原始数据的前提下进行联合分析,为打破“数据孤岛”同时保护商业秘密提供了可能。
3. 算法审计与认证服务:回应“算法黑箱”质疑的新兴产业。未来可能诞生独立的第三方算法审计机构,对AI模型的公平性、可解释性、防偏见能力进行评估与认证,并建立相应的审计师培训与认证体系。
4. 法律与合规咨询:需求爆发式增长。涵盖AI评审下的法律责任界定、投标文件合规性审查、算法知识产权保护、数据跨境与安全合规等。预计首例AI评审行政诉讼将极大刺激此类专业服务需求。
五、行业标杆案例与反应
《实施意见》的发布,不仅是一场舆论风暴,更是一道明确的产业动员令。市场与行业组织以最快的速度给出了回应,这些反应构成了政策落地初期最真实的商业图景与利益诉求博弈。本章将深入剖析上市公司、科技巨头、垂直工具服务商的具体行动,并汇总行业协会、专家团体及中小企业商会的核心观点,揭示这场技术变革在实操层面的共识、分歧与深层张力。
5.1 竞争对手/头部企业的反应
政策发布后,资本市场与产业界迅速共振。A股上市公司密集披露相关业务进展,科技巨头调整战略聚焦“可信AI”平台,而一批垂直领域的AI工具服务商则凭借差异化定位抢占细分市场。一场围绕“百亿级”增量市场的卡位战已然打响。
市场共振信号
政策发布首周,相关上市公司公告与市场搜索行为激增,显示出极强的“政策驱动-市场响应”特征。这并非概念炒作,而是基于明确时间表(2026年底试点覆盖)和刚性需求的业务兑现。
5.1.1 上市公司:抢滩试点,订单落地
具备政务场景积累和合规资质的上市公司,成为承接地方政府平台智能化升级订单的先行者。其业务公告直接验证了政策落地的速度与市场空间的真实性。
资本市场同步反应,品茗科技、博思软件等上市公司密集披露相关中标项目,而部分传统招标代理机构如福建省招标股份则出现股价小幅波动,这被市场分析人士解读为“利好兑现”后的正常技术性调整,而非对产业趋势的否定。

5.1.2 科技巨头:平台战略与生态构建
大型科技公司凭借全栈技术能力、云计算基础设施与强大的政企关系,瞄准提供一体化“可信AI”解决方案,争夺底层算法标准与平台主导权。
技术供应商如蓝凌软件等正积极推广其AI智能体平台,强调其“三态一体”架构和“AI成功部曲”方法论,旨在解决企业AI升级中的场景、技术和知识碎片化问题,并获得市场认可。
科技巨头平台战略对比
代表企业/类型 | 核心战略 | 竞争优势/风险 |
云服务/AI巨头(如华为云、阿里云) | 提供从IaaS、PaaS到“招投标AI”SaaS应用的一体化平台;主导省级/国家级统一平台建设标准。 | 优势:全栈技术、算力、生态整合能力。风险:可能形成“算法霸权”与“技术寻租”新温床。 |
垂直领域AI公司(如科大讯飞、商汤) | 深耕政务AI场景,提供专用算法模型(如NLP文本分析、关联图谱);与交易中心深度绑定。 | 优势:行业Know-how、成 供案例、合规资质。风险:对单一市场依赖度高,面临巨头挤压。 |
5.1.3 垂直工具:细分市场的差异化竞争
在巨头主导的平台生态之下,一批专注于特定环节的AI工具服务商快速崛起。它们以解决具体痛点、降低使用门槛为核心,形成了活跃的“塔身”市场。如:

“神卷标书”:定位“中小企业合规伙伴”,通过“新手引导浮窗”等设计降低使用门槛,将废标风险从行业平均37%降至0.1%以下,年费相对亲民。
“标猪侠”:优势在于“评分点拆解与可视化”,帮助投标人理解评审标准并针对性优化,覆盖超3000个行业,适合有一定预算、追求中标率提升的企业。
. “镖行AI标书”:深耕建筑行业,凭借行业资源与“军工级数据安全”承诺(私有化部署、等保三级)获得大型国企客户。其营收从2022年9万元飙升至2025年2000万元,展现了垂直领域的高增长潜力。
数字鸿沟的微观体现
垂直工具的年费从数万到数十万元不等,对于利润微薄的中小企业构成显著成本压力。这直观体现了“数字鸿沟”的商业现实:技术赋能可能无意中抬高了市场准入门槛。
5.2 行业协会/组织的观点
与市场的积极布局相比,行业协会、专业团体及利益代表组织的反应更为复杂多元。它们的声音聚焦于政策执行的具体挑战、公平性保障与利益缓冲,构成了推动制度完善的重要压力来源。
5.2.1 法学专家与伦理学者:呼吁算法透明与权责闭环
法律与伦理界人士对“算法黑箱”和法律责任模糊表达了最深切的忧虑,其核心诉求是建立可审
计、可解释的AI治理框架。
法学学者“明法析理”指出:“《招标投标法》规定评标委员会负责评标。AI辅助下,如果出现评审错误,责任主体是专家、AI开发商、还是数据提供方?法律上的‘责任闭环’远未形成,这是最大的隐患。”
多个行业协会和法学专家团体发表联合声明,呼吁在推进AI应用的同时,必须建立算法审计和公开机制,确保AI决策逻辑的可解释性,防止形成‘算法黑箱’下的不公。
1. 透明度要求:主张核心算法的决策逻辑(非商业秘密部分)应向监管机构和争议方适度公
开,或由受认可的第三方进行“白盒化”审计。
2. 责任界定:要求尽快出台司法解释或部门规章,
六、结论与普通人应对建议
《关于加快招标投标领域人工智能推广应用的实施意见》的发布,标志着中国招投标行业正式迈入“数智化”深度变革期。这场由顶层设计驱动的技术革命,其本质是治理模式从“人治经验”向“机治算法”的系统性权力让渡。前文分析揭示了政策在提升效率(360倍)、打击围串标(91%识别率)方面的巨大潜力,也剖析了由此引发的深刻社会心理震荡、利益格局重构与制度性挑战。本章旨在整合前述洞察,对未来的演进路径进行系统性研判,并为不同市场参与者提供具有可操作性的战略应对与沟通建议,以期引导这场变革在效率、公平与责任之间找到可持续的平衡点。
6.1 趋势研判
基于政策刚性推力和各方博弈态势,AI在招投标领域的应用将沿着一条清晰但充满张力的路径演进。其核心风险始终围绕“技术治理与公平竞争之间的平衡”。
核心研判
AI不会“终结”围标串标,但会将其推向更高维、更隐蔽的技术对抗;AI不会“取代”评标专家,但会深刻重塑其角色、价值与责任边界。真正的变革在于,通过算法和数据,系统性压缩非透明操作空间,并倒逼行业建立与之匹配的、权责清晰的现代化治理体系。
6.1.1 短期(1-2年):效率与争议并存,法律首案倒逼规则
在2026年底省级试点和2027年底全国推广的关键窗口期内,市场将呈现显著的二元图景。
1. 技术渗透快速验证:在标准化程度高的“清标”(格式审查、资质符核)和“查重”(文本相似性分析)环节,AI将实现超过70%的试点覆盖率,效率提升(如从数小时压缩至数分钟)将得到广泛验证,成为政策效能的直观体现。
2. 争议焦点司法化:预计在未来12个月内,首例因“AI评审偏见”或“AI预警被忽视”引发的行政诉讼将极大概率出现。此案将成为界定“人机权责”的司法里程碑,直接拷问现行“AI辅助、专家终裁”模式下的责任归属,倒逼监管部门出台初步的算法解释、异议申诉与责任豁免指引。
3. 攻防对抗初显:“AI标书生成”搜索量一周内飙升320%,预示着违规主体已开始研究利用生成式AI(AIGC)制造更具欺骗性的“完美标书”,监管与违规之间的“猫鼠游戏”从人际层面升级至算法对抗层面。
赛瑞预测“1-2年内将出现首例因‘AI评审偏见’引发的行政诉讼”,这是一个可被验证的关键事件预测点,与报告段落中短期“AI误判争议”相印证。
4. 专家焦虑具体化:专家群体的抵触将从线上情绪宣泄,转向对“劳务费骤降”(预计普遍下降50%-70%)和“权责错配”困境的具体抗议与博弈,部分专家库可能出现“观望性退出”,影响评审资源供给。
6.1.2 中期(3-5年):规则塑造与生态分化,数字割据风险凸显
随着试点经验积累和早期司法案例出现,行业进入规则塑造深水区,市场接受度将出现显著分化。
1. 技术标准与监管规则出台:国家层面将陆续出台AI评标系统的技术接口规范、数据格式标准、最低性能要求及算法备案指引。围绕“算法审计”、“公平性评估”和“系统合规”的新兴技术服务产业将初步形成。
2. 市场生态两极分化:数字化基础好、资金雄厚的大型企业和东部发达地区将深度融入新体系,利用AI工具优化投标策略,巩固竞争优势。而大量中小企业和西部欠发达地区,可能因技术成本高、适配能力弱而面临“数字割据”风险,被系统性排斥在主流市场之外。
超过68%的中小投标企业表示对采购专业AI合规工具“感到吃力或无法承受”,数字鸿沟风险成为制约政策普惠性的最大挑战。
3. “技术寻租”隐忧浮现:若核心算法模型和平台标准由少数几家科技巨头主导,且缺乏有效制衡,可能形成隐蔽的“算法垄断”。通过定义数据接口、收取高额服务费或调整模型参数,巨头可能获得前所未有的市场影响力,构成新的监管盲区。
4. “人机协同”成为主流但规则待定:“AI智评+专家复核”模式将普遍化,但AI预警与专家终裁之间的“动态权重”如何设定、冲突如何解决,将成为各方博弈的焦点,需要高度精细化和场景化的制度设计。
6.1.3 长期(5年以上):基础设施与算法治理,决定最终平衡
行业的最终形态,将取决于底层数据基础设施的突破与算法治理体系的成熟。
1. 数据驱动的新型基础设施:理想状态下,行业可能重塑为“以数据驱动、智能合约为基础的新型招投标基础设施”。这要求打破所有“数据孤岛”,实现企业信用、项目履约、安全生产等全生命周期数据的合规共享与融合分析,使AI决策建立在真正全面、高质量的“数据燃料”之上。
2. 算法公平性成为核心社会议题:独立的、强大的“第三方算法审计”机制必须建立并有效运转。算法模型需实现更高程度的“可解释性”(XAI),其训练数据、决策逻辑和潜在偏见需接受定期审计并向社会适度公开,以构建持久的技术信任。
3. 评标专家角色完成根本性转型:专家群体将从繁重的“机械性核对”中彻底解放,其核心价值转向两大领域:一是担任“算法审计员”和“复杂决策咨询师”,处理AI难以判断的模糊地带和创新性评估;二是作为“价值理性”的守护者,在AI的“工具理性”之外,综合考量政策导向、社会效益等多元目标。
4. 成功标志:AI在招投标领域的成功,不取决于其技术是否最先进,而取决于能否在提升效率、保障公平(尤其是程序公平与竞争起点的公平)、明晰责任这三个常常存在张力的目标之间,找到并维持一个动态的、可持续的平衡。

6.2 战略应对建议
面对上述趋势与风险,不同市场参与者需采取差异化、前瞻性的战略,以驾驭变革而非被变革席卷。
6.2.1 对监管方(国家部委及地方政府)的建议

加快构建算法审计与透明度标准:牵头建立国家或行业级的第三方算法审计机构与认证体系。强制要求核心AI评标模型进行“白盒化”或“灰盒化”审计,定期发布公平性评估报告。制定算法解释的最低标准,确保投标人对不利决策拥有知情权与异议渠道。
强力推动数据共享与标准化:超越技术层面,以行政与立法手段破解“数据孤岛”。建立全国统一的招投标数据元标准与交换接口,并利用隐私计算、联邦学习等技术,在保障商业秘密的前提下,实现跨部门、跨地域数据的“可用不可见”,夯实AI效能的基石。
实施针对性的“技术普惠”政策:设立专项资金,对中小企业采购基础型AI合规工具提供补贴或抵扣。鼓励开发并推广开源、低成本的标书合规自查工具。支持行业协会搭建共享服务平台,降低中小企业数字化门槛,防止“数字割据”加剧。
细化“人机协同”法律责任框架:尽快出台指导性文件,依据项目风险等级、AI预警置信度等
因素,设计“动态权重”模型与专家免责条款。明确在何种情况下

未来趋势:安全审计(Auditability)与可解释性交互(思维链可视化)将成为产品标配,‘安全即服务’商业模式兴起。
赛瑞工信软件测评中心(原工信部一所下赛瑞测评中心)
✅ AI数据训练+知识库/AI私有化部署/AI智能体定制/AI软件安全开发
✅ 软件测试报告/项目验收测试CMA/安全渗透测试/代码审计
✅ 双软认定/ITSS认定+证书/高价值软著专利
20年AI+实体赋能提效经验
✅ 自带代码审计,军工品质,只做高质量交付,只交长久朋友。
? 成都高新西区百草路智能产业园
? 西安都市之门C座,随时约茶
? 银川高技术创业服务中心B区
? 18909592982
全国接单,寻加盟渠道合作伙伴,总部宣传支持,利润丰厚,合作共赢!

所以软件上市前,整体的软件测试评估和商业模式评估很重要,软件上市前一定要经过测评,防止出现“死了么”的黑天鹅事件。
根据媒财政部文件指出,针对“数字软件系统集成工程”的第三方验收测试、代码审计(需找正规有CMA资质的赛瑞工信测评中心进行各种软件测试,验收测试,安全测试)和运维托管服务,要求项目验收的时候有2%左右的费用用于测试。

赛瑞工信科技有限公司,是在经信委与工业和信息化部电子科学技术情报研究所(以下简称电子一所)签订的合作框架协议基础上, 由电子一所下属赛瑞工信科技(北京)有限公司组建的有限责任公司,共同建立了赛瑞宁夏软件测评中心,赛瑞西安测评中心,赛瑞成都测评中心,是专业的第三方测评机构。
赛瑞注重体系管理依照国家及行业标准及相关规程进行建设为精准、高效的客户服务提供有力保障。具有市场监督管理局颁发的检验检测机构资质认定证书(简称CMA)及ISO9001质量管理体系认证证书,在专业化、标准化、流程化管理下,可为社会出具科学、公正、权威的检测报告。核心技术团队来源于电子科技大学和中科院。涵盖信息化项目验收测评、信息化项目安全测评、功能测试、性能测试、科技项目验收测评、系统验收测试、多种类型的测评业务,陪伴客户一同成长,出具负责高质量的CMA检测报告。

01何为软件登记测试?
软件登记测试,是取得国家软件产业在税收方面享受减免的优惠政策而设立的测试类型,对软件产品进行登记测试,出具软件产品登记测试报告。
软件产品登记测试报告又称:软件产品登记第三方检测报告,软件减税测试报告,双软认定报告、双软评估报告,广泛应用于软件产品退税、软件产品评估、软件企业两免三减半退税、高新技术企业认定证明、高新技术产品认定认定、系统集成企业证明等。
02软件登记测试报告的用途
1、增值税即征即退
根据《财政部、国家税务总局关于软件产品增值税政策的通知》,软件企业可以享受增值税即征即退的优惠政策。这意味着,当软件产品的增值税实际税负超过3%时,企业可以申请退还超出部分的增值税。为了申请退税,企业需要提交省级软件产业主管部门认可的软件检测机构出具的检测证明材料以及计算机软件著作权登记证书。
虽然取消了《软件产品登记证书》,但是不用担心,办理《软件产品登记测试报告》同样适用于申请退税。根据相关文件规定,纳税人在办理软件产品增值税即征即退手续时,需要提供省级软件产业主管部门认可的软件检测机构出具的检测证明材料。此外,主管税务机关也会加强后续管理,并在必要时委托第三方检测机构对产品进行检测。如果发现不符合免税条件,将及时纠正并依法处理。
因此,《软件产品登记测试报告》是企业申请退税所必需的重要证明材料之一。通过有效地申请退税,软件企业可以增加税后净利润,提升企业营业额。这一优惠政策为软件企业带来了实实在在的经济利益。
2、高新企业申报/认定
软件登记测试报告不仅在退税申请中起到重要作用,还在高新技术企业的申报和认定过程中扮演着关键角色。高新技术企业是指在国家重点支持的领域内进行持续研发和技术成果转化,并以此为基础开展生产经营活动的企业。在高新技术企业评审中,企业创新能力评价中总分100分,科技成果转化能力占据了30分,对于是否通过认定至关重要。
根据2019年高新技术企业认定管理工作的要求,转化结果证明材料包括合同、发票、查新报告、客户验收报告等内容。而作为成果转化材料之一的软件产品登记测试报告,在高新技术企业认定中也是不可或缺的一部分。它证明了企业具备自主知识产权并能够将其转化为实际生产力。因此,作为成果转化材料的软件产品登记测试报告在高新技术企业认定中也非常重要。
而通过高企认定后,更是能够享受以下几大优待:
✔税收减免:企业所得税按15%的税率缴纳,最高减免40%
✔优先拨款:五大资金扶持,包含奖励、研发补贴、税收减免,最高200万
✔政府政策倾斜:国家级高新技术企业购买土地时,可享受当地政府对高新技术企业的土地使用优惠政策(比同等地价低5%-25%)
✔上市优先培育:国家资质,提高信誉度
✔科技贷款:最高1000万
✔亏算结转年限增长:延长至10年
✔投标机会:优先获得投标名额及中标机会
·······
3、软件企业认定与税收减免
符合条件的软件企业,在2018年12月31日前自获利年度起计算优惠期,第一年至第二年免征企业所得税,第三年至第五年按照25%法定税率减半,简称“两免三减半”。
此外,除了高企认定和退税,软件测试登记报告还可用于软件和集成电路产业企业所得税优惠、双软评估和重点软件企业等申请,同样也能够让企业获得优惠和补贴。
03靠谱的软件登记测试报告如何获得?
只有获得国家认可的,即具有CMA或CNAS资质的第三方检测机构,才能够出具合法的软件测试登记报告。
对于想要获取登记测试报告的企业来说选择第三方软件测评机构无疑是最直接的选择,赛瑞评测中心是国家授权的第三方软件测评服务机构,拥有CMA测试资质,具备独立的第三方测试实验室和专业的软件测试工程师,可以为企业出具软件验收测试报告、软件登记测试报告、软件确认测试报告等,报告全国认可。
具备CMA、CNAS检测资质与能力,严格依据GB/T 25000.51标准和专业的测试方法,可面向全国开展第三方软件登记测试服务,出具合法的第三方软件登记测试报告,满足客户高企认定、退税两免三减半认定、双软评估等需求。
服务内容
01登记测试
依据(财税[2012]27号)《财政部国家税务总局关于...发展企业所得税政策的通知》、( 财税[2016]49号)《关于软件和...企业所得税优惠政策有关问题的通知》 ,软件企业申报享受企业所得税优惠政策时、企业需要对软件产品进行第三方软件评测,或企业申报项目时需要对软件产品进行第三方评测,并出具软件评测报告。
02验收评测
项目验收测试是对项目进行功能的正确性验证、性能效率的测试指标是否能达到客户要求以及是否符合大多数人使用习惯等方面进行全面的测试,以确认其是否符合合同要求,为系统验收提供依据。
03性能测试
分析出软件使用频率高的功能点进行测试,检测多用户使用时服务器的响应时间、CPU、内存使用率等指标,根据检测的指标数据进行分析并给予评价。该测试可帮助软件企业全面度量产品质量并查找软件功能和性能缺陷,从而帮助软件企业提高产品质量。
04功能测试
依据国家标准和软件产品的开发需求,对功能实现的正确性和合理性以及界面的布局等进行手工测试。测试过程经历的里程碑有测试点分析、测试方法的选择、对测试点的用例设计、执行测试用例及记录执行结果及出具测试报告。
05漏洞扫描
依据《信息安全技术 网络安全等级保护基本要求》等国家标准,采用专业扫描工具对软件系统、网络设备、服务器等进行全面检测,识别潜在的安全漏洞、配置缺陷、恶意代码等风险点。扫描完成后对风险等级进行划分,生成详细扫描报告,并提供针对性的漏洞修复建议,助力企业提前规避安全风险,保障系统稳定运行。
06代码审计
依据行业安全规范及软件开发标准,对源代码进行人工或工具辅助的全面审查,重点检查代码中存在的安全漏洞、逻辑缺陷、性能瓶颈、合规性问题等。审计范围涵盖数据验证、权限控制、加密机制、错误处理等关键环节,通过逐行分析定位问题根源,出具审计报告并提供代码优化方案,从源头提升软件产品的安全性、可靠性和可维护性。
07渗透测试
模拟黑客攻击的方式,在获得企业授权的前提下,对软件系统、网络架构、应用程序等进行针对性的攻击性测试。测试过程包括信息收集、漏洞利用、权限提升、横向移动等环节,全面检验系统的安全防护能力和应急响应能力。测试结束后出具详细的渗透测试报告,明确安全隐患及危害程度,并提供可落地的防护加固方案,帮助企业构建更稳固的安全防线。
08 ITSS项目经理证书培训
依据ITSS系列国家标准,针对企业IT服务从业人员开展系统化培训。培训内容涵盖IT服务战略、规划、运营、治理等核心模块,包括服务质量管控、人员能力建设、流程优化、工具应用等实操内容。通过理论授课与案例分析相结合的方式,帮助学员掌握ITSS体系核心知识,提升IT服务管理能力,助力学员顺利通过认证考试获取ITSS证书,同时推动企业IT服务规范化、标准化发展。
09 AI人才证书培训
结合人工智能行业发展需求及相关认证标准,面向AI领域从业人员或意向学习者开展专业化培训。培训内容涵盖人工智能基础理论、核心算法、模型训练、行业应用、伦理规范等关键内容,适配不同层级学员需求分阶段授课,包括理论讲解、实操演练、项目实训等环节。培训结束后协助学员对接认证考试,助力获取权威AI人才证书,提升个人职业竞争力,同时为企业输送具备专业能力的AI技术人才,支撑企业数字化转型与AI业务拓展。
典型案例
1.电子科技大学-XX智慧家居研发项目验收测试
2.西安电子科技大学-基于蚁群算法的智慧XX调度科技成果验收测试
3.西安理工大学-铝型轨道Matlab仿真算法科技成果验收报告
4.重庆XX大学-智慧医疗系统验收测试
5.成都XX空间技术-XX单位体系分析系统研发项目(二次)项目验收测试
6.中国XX中心--XX高精度增强服务平台项目验收测试
7.西安XX卫星测控有限公司--XX云漏洞扫描,渗透测试,代码审计
8.XX中铁水务--XX智慧供水系统项目验收测试,漏洞扫描,安全测试
9.某省级重点交通场所和检查站治安管控系统验收测试
10.某市社会治理综合管理服务平台验收评测
11.某省级国土资源厅群网站评测服务
12.某省级政务公开办公室331监管平台验收测试
13.源码站群管理系统V3.0评测服务
14.某省级气象局--智慧气象数据系统验收测试,代码审计,安全测评
联系电话:18909592982


