报告导读:
挂耳咖啡是一种由咖啡豆研磨成粉后封装在两侧带有纸质挂耳的无纺布滤袋中的便携式咖啡制品,冲泡时需将挂耳架在杯口,使用85℃~95℃热水进行滴滤萃取,可保留咖啡的酸、甘、苦、醇、香等风味。其咖啡因含量约为每10g含80-100mg,原料包含咖啡粉与无纺布滤袋,需自行添加糖奶,常见于居家、办公及旅行场景。近年来,我国咖啡消费市场驶入了快车道,2024年中国咖啡市场规模达到3133亿元,较上年增长18%。而在一众咖啡品类中,挂耳类咖啡作为“便捷、品质、仪式感”兼具的代表,深受90后、95后这些咖啡消费主力军的青睐,有望成为咖啡赛道的下一个风口。2024年中国挂耳咖啡市场规模从2020年的204.6亿元增长至469.95亿元。
基于此,依托智研咨询旗下挂耳咖啡行业研究团队深厚的市场洞察力,并结合多年调研数据与一线实战需求,智研咨询推出《2026-2032年中国挂耳咖啡行业市场供需态势及投资前景研判报告》。本报告立足挂耳咖啡新视角,聚焦行业核心议题——变化趋势(怎么变)、用户需求(要什么)、投放选择(投向哪)、运营方法(如何投)及实践案例(看一看),期待携手行业伙伴,共谋行业发展新格局、新机遇,推动挂耳咖啡行业发展。
观点抢先知:
相关概述:挂耳咖啡是一种由咖啡豆研磨成粉后封装在两侧带有纸质挂耳的无纺布滤袋中的便携式咖啡制品,冲泡时需将挂耳架在杯口,使用85℃~95℃热水进行滴滤萃取,可保留咖啡的酸、甘、苦、醇、香等风味。其咖啡因含量约为每10g含80-100mg,原料包含咖啡粉与无纺布滤袋,需自行添加糖奶,常见于居家、办公及旅行场景。
产业链:从产业链来看,挂耳咖啡行业上游为咖啡豆的种植与加工,目前国内咖啡豆种植区主要集中在云南等地;此外还包括滤纸、包装材料等。中游是指挂耳咖啡的生产。下游是指销售渠道,包括线上电商平台、线下商超、便利店等,通过这些渠道最终将产品销售给终端消费者。
产业链上游:咖啡豆是挂耳咖啡的核心原料,我国咖啡豆种植主要集中在云南与海南,其中云南省是我国最大、最重要的咖啡豆生产基地,咖啡种植面积及生豆产量均占全国97%以上,并逐步形成了集种植、生产、加工于一体的发展格局。近年来,我国咖啡豆产量呈现波动上升趋势,2024年中国咖啡豆产量达到15万吨,同比上涨1.74%。这一方面得益于灌溉、耕种等技术的革新,有效解决了咖啡种植中水分不足、病虫害等问题,推动产量提升;另一方面,云南等产地通过补贴、基建投入等政策,为咖啡种植提供保障,推动产量增长。预计未来随着市场需求的增长,咖啡豆产量有望继续上涨。
市场规模:近年来,我国咖啡消费市场驶入了快车道,2024年中国咖啡市场规模达到3133亿元,较上年增长18%。而在一众咖啡品类中,挂耳类咖啡作为“便捷、品质、仪式感”兼具的代表,深受90后、95后这些咖啡消费主力军的青睐,有望成为咖啡赛道的下一个风口。2024年中国挂耳咖啡市场规模从2020年的204.6亿元增长至469.95亿元。
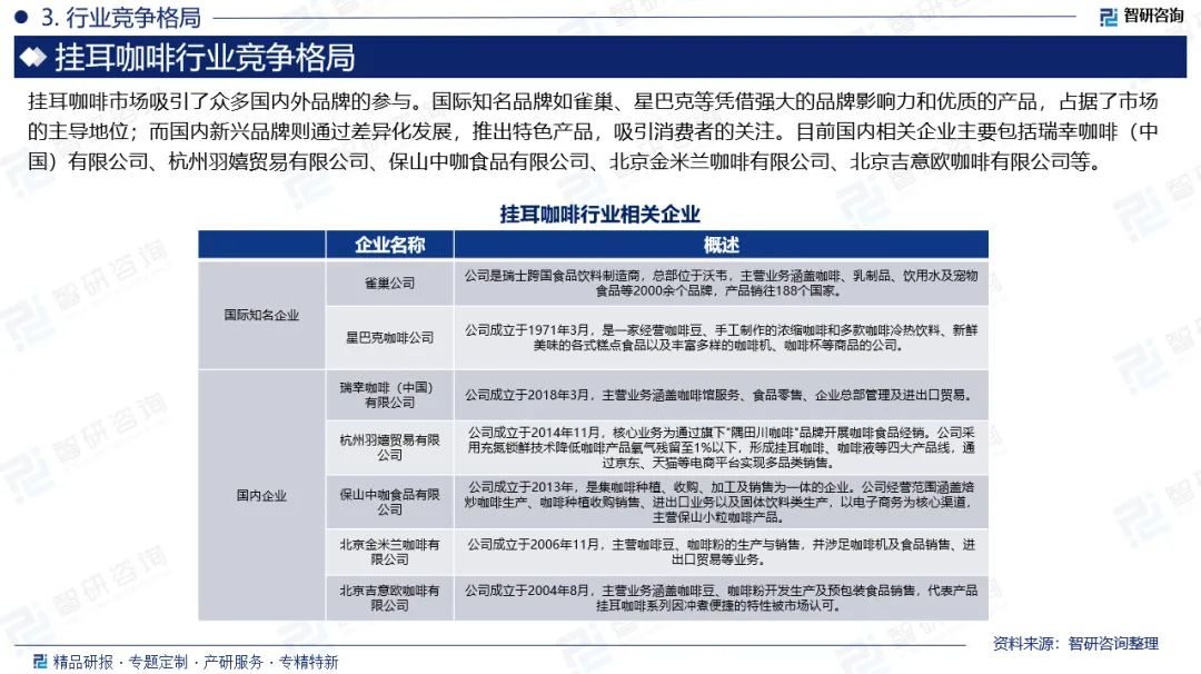
企业格局:挂耳咖啡市场吸引了众多国内外品牌的参与。国际知名品牌如雀巢、星巴克等凭借强大的品牌影响力和优质的产品,占据了市场的主导地位;而国内新兴品牌则通过差异化发展,推出特色产品,吸引消费者的关注。目前国内相关企业主要包括瑞幸咖啡(中国)有限公司、杭州羽嬉贸易有限公司、保山中咖食品有限公司、北京金米兰咖啡有限公司、北京吉意欧咖啡有限公司等。
市场趋势:(1)随着消费升级和咖啡文化的普及,我国挂耳咖啡市场规模将继续保持高速增长。(2)不同地域、不同文化背景的消费者对挂耳咖啡口味、风味等有多样化需求,这使得企业将推出更多不同口味、不同风味的挂耳咖啡产品。(3)全球化加速和国际贸易不断深化,挂耳咖啡行业将积极寻求国际化合作与拓展的机会。
报告相关内容节选:



数据来源与处理说明:
《2026-2032年中国挂耳咖啡行业市场供需态势及投资前景研判报告》基于最新、最全的中国产业链数据,融合权威官方统计、深度企业调研、资本市场洞察及全球信息,通过严格的智能处理和独家算法验证,确保分析结论高度可靠、透明且可追溯。

智研咨询专注产业咨询十五年,是中国产业咨询领域专业服务机构。公司以“用信息驱动产业发展,为企业投资决策赋能”为品牌理念。为企业提供专业的产业咨询服务,主要服务包含精品行研报告、专项定制、月度专题、市场地位证明、专精特新申报、可研报告、商业计划书、产业规划等。提供周报/月报/季报/年报等定期报告和定制数据,内容涵盖政策监测、企业动态、行业数据、企业排行、产品价格变化、投融资概览、市场机遇及风险分析等。





