手机版
二维码
购物车
(
0
)
供应
求购
公司
团购
展会
资讯
招商
品牌
人才
知道
专题
图库
视频
下载
商圈
推广
热搜:
采购方式
甲带
滤芯
气动隔膜泵
减速机型号
减速机
履带
带式称重给煤机
链式给煤机
无级变速机
首页
供应
求购
公司
团购
展会
资讯
招商
品牌
人才
知道
专题
图库
视频
下载
商圈
首页
>
资讯
>
展会资讯
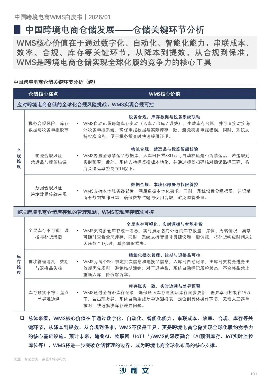
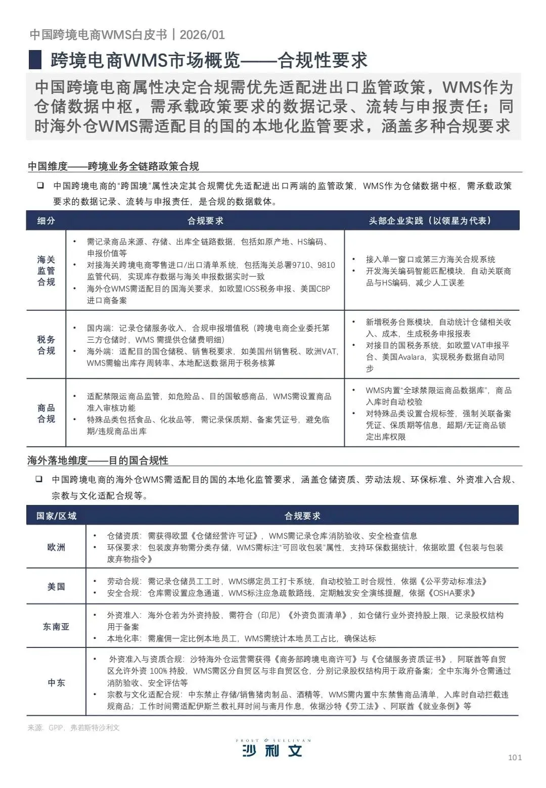
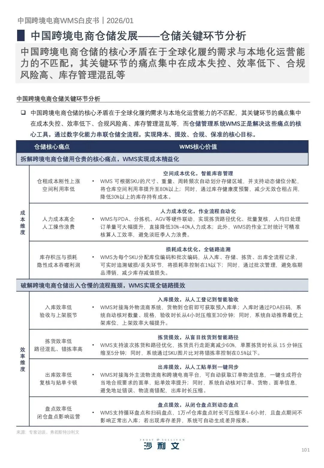
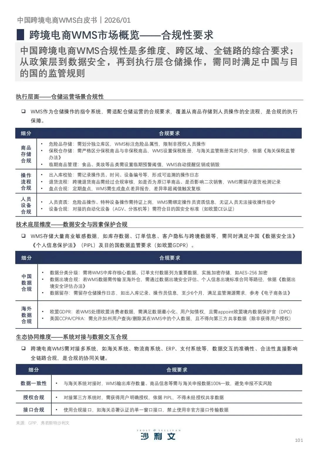
【行业研究报告】2026年中国跨境电商WMS白皮书
日期:2026-02-13 12:52:52 来源:网络整理 作者:本站编辑
评论:0
【行业研究报告】2026年中国跨境电商WMS白皮书
打赏
更多
>
同类资讯
• 《2025殡葬成本调查报告》解读:需
0
条
相关评论
推荐图文
推荐资讯
点击排行
0
1
蕞达|2025年光通信行业研究分析
0
2
PLC电工行业分析:智能制造的核心基石
0
3
工程机械行业跟踪分析:挖掘机销量创五年新高,复苏格局巩固
0
4
固态电池行业解读与设备分析会议 20260114
0
5
未来十年建筑业发展行业前景分析
0
6
财报“反美颜”全攻略:十大操纵手法与真实案例揭秘
0
7
固态电池行业解读与设备分析会议
0
8
【财报】迪士尼、奈飞、贝塔斯曼、索尼、环球音乐、腾讯音乐等18家媒体电影音乐公司2025年第二季度和上半年汇总
0
9
从实验室到门诊室:脑机接口行业全景分析
网站首页
|
关于我们
|
联系方式
|
使用协议
|
版权隐私
|
网站地图
|
排名推广
|
广告服务
|
积分换礼
|
网站留言
|
RSS订阅
|
违规举报
|
皖ICP备20008326号-18
(c)2008-2022 免费发布网 All Rights Reserved