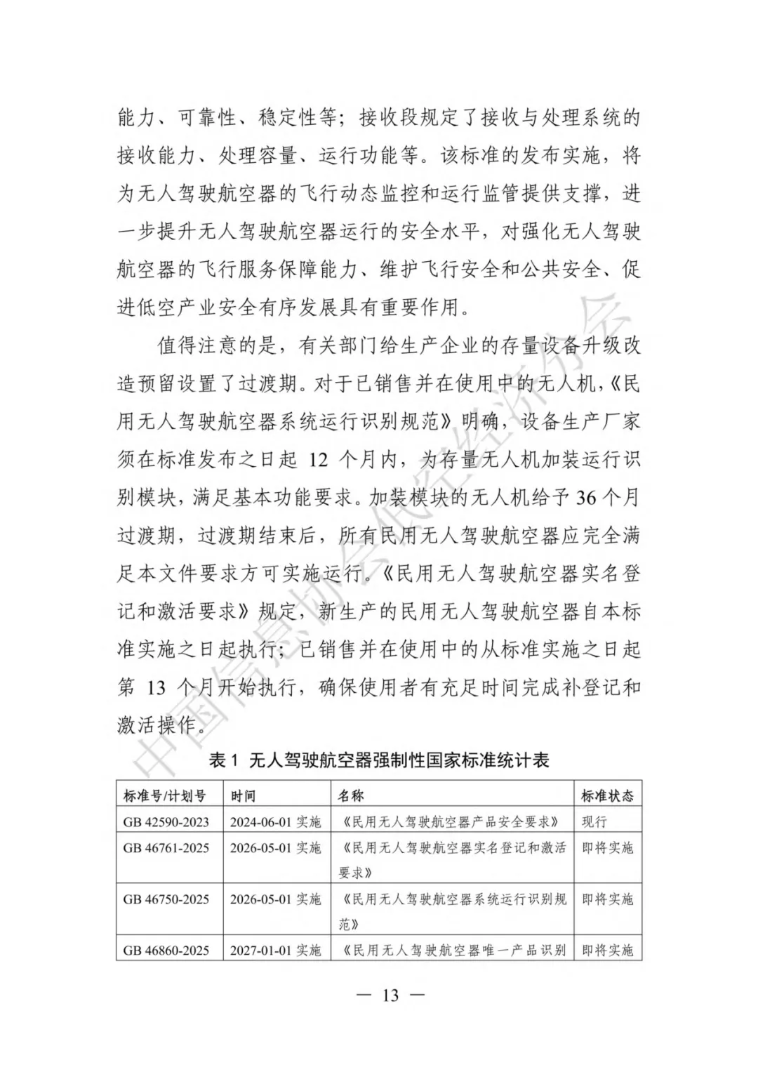
研报来源:中国信息协会低空经济分会

提示
关注我们,后台回复“202602112”就可以获取《中国信息协会低空经济分会:2025-2026低空经济发展报告》(完整版) 的全文下载链接。
部分内容预览




















免责说明
我们尊重版权,分享资料均通过公开合法渠道收集,并注明出处。版权归原撰写/发布机构所有。
如内容侵犯您的版权,请联系我们,立即删除。
如对内容存疑,请与发布机构联系。
关于我们
轩荣研究院系湖南轩荣集团有限公司的核心子公司,是一家专注于战略性产业高质量发展的智库服务平台。
轩荣研究院坚持理论指导与务实操作相结合,精心构建“产业咨询+科技咨询+管理咨询+商务咨询”的业务体系,聚力打通“政策引导—科技驱动—管理增效—市场提质”的服务链条,精准赋能区域战略性产业高质高效发展。
轩荣研究院秉持“以客户为中心、以产品为中心、以服务为中心”的发展理念,致力于为客户提供切实、可行、高效的系统解决方案,做好政府决策的“助手”、产业发展的“推手”、企业成长的“帮手”。

长按 关注我们

长按 联系我们

更多精彩内容“阅读原文”
点击在看,评论分享



