


香港财富管理大爆发!2031年AUM将翻倍至2.6万亿美元,取代瑞士成全球第一?
彭博行业研究最新发布的《香港财富管理2026年展望报告》,揭开了这座金融之都未来数年的增长蓝图。报告显示,得益于强劲的资金流入、政策红利与需求转变,香港私人财富管理行业正迎来黄金发展期,2031年资产管理规模(AUM)有望突破2.6万亿美元,较2024年实现翻倍增长,更有望取代瑞士成为全球最大跨境财富管理中心。
今天,我们用通俗的语言拆解这份万字报告的核心要点,看看香港财富管理的机遇与风口到底在哪里。
一、行业全景:规模翻倍+全球第一,香港财富管理按下“加速键”
香港财富管理的增长势头,早已不是“稳步前行”,而是“全面爆发”。报告通过情景分析给出的核心数据,足以说明其潜力:
核心规模目标:2031年AUM冲刺2.6万亿美元
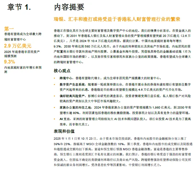
2024年,香港私人银行及私人财富管理业务AUM已达10.4万亿港元(约1.3万亿美元),同比增长15%,远超此前预测的10%年复合增长率(CAGR)。即便未来保持10%的CAGR,到2031年这一规模也将突破20万亿港元(约2.6万亿美元),实现近乎翻倍的增长。
存款规模同步扩容:2030年将达2.9万亿美元
受内地资金流入与利率优势驱动,香港存款规模预计年均增长4.8%,2030年将从2024年的17.4万亿港元增至23万亿港元(约2.9万亿美元)。最乐观情景下,这一规模可能达到25.9万亿港元,核心动力仍是内地中产及富裕人群的资产转移。
非居民资产领跑全球:2025年底冲刺2.9万亿美元
作为跨境财富管理的核心指标,香港非居民资产规模持续强劲增长,2025年底预计达到2.9万亿美元。这一数据让香港距离“取代瑞士,成为全球最大非居民财富管理中心”的目标越来越近。
- 投资者结构集中:内地与香港投资者占比超七成
到2031年,香港和内地投资者将贡献香港私人财富管理行业73%的AUM,较2024年的65%进一步提升。这意味着,内地资金的每一次流动,都将深刻影响香港财富管理市场的走向。
二、三大核心动力:撑起香港财富管理的“增长三角”
香港财富管理的爆发,并非偶然,而是资金、政策、需求三大核心动力共振的结果:
内地资金:580万亿家庭财富的“出海”需求
报告预测,内地家庭可投资资产将以9.3%的年均增速增长,2030年达到580万亿元人民币。当前内地利率偏低、房地产市场低迷,居民资产配置正从银行存款和房产,转向股票、公募基金和海外投资。仅2024年,内地居民境外投资规模就达28万亿元人民币,未来7年有望保持15%的年均增速,而香港作为“家门口的离岸金融中心”,自然成为首选目的地。
政策红利:香港的“抢人+抢钱”组合拳
为吸引财富流入,香港推出了一系列针对性政策:一是人才计划,2023年初至2025年6月,累计批准32.6万份人才签证,高端人才通行证计划95%的申请者来自内地;二是投资移民,新资本投资者入境计划最低投资3000万港元,已吸引超1760份申请,有望带来520亿港元投资;三是税收优惠,针对家族办公室和富裕人群的税收减免,让香港在与新加坡的竞争中占据优势。
需求转变:风险偏好上升+大中华区资产受宠
随着AI技术突破与“反内卷”政策推进,投资者情绪日益乐观。调查显示,半数私人银行客户的风险偏好上升,未来将增加对股票、私募股权、数字资产等高危资产的配置。同时,39%的受访者预计客户会显著增加对大中华区的投资敞口,42%预计小幅增长,而大中华区目前已占客户资产的27%,成为最大投资目的地。
三、四大业务板块:瓜分万亿市场的“核心赛道”
香港财富管理的机遇,集中在四大核心业务板块,每个板块都蕴藏着万亿级市场空间:
跨境财富管理:从大湾区到全国的“渠道升级”
香港凭借沪深港通、跨境理财通、基金互认等基础设施,成为内地资金出海的核心枢纽。2024年“跨境理财通2.0”将个人投资额度提高至300万元人民币后,销售呈指数级增长,2025年7月内地参与者已达11.16万人。未来,“跨境理财通3.0”有望进一步提高额度、扩大产品范围,并将合格投资者拓展至大湾区以外,上海已大概率成为下一个加入的城市。此外,香港证监会计划向散户开放私募市场,将进一步激活跨境另类资产投资需求。
家族办公室:80%增长空间的“政策高地”
2024年香港家族办公室AUM达1980亿美元,报告预测到2030年将增长逾80%。核心优势在于:一是税收优惠,单一家族办公室管理资产超2.4亿港元即可免征利得税;二是设立便捷,无需预先监管审批;三是投资移民联动,新资本投资者入境计划的申请者将成为家族办公室的潜在客户。相比之下,新加坡的反洗钱政策更严格、审批流程更繁琐,香港的领先优势持续扩大。
数字资产:4.6万亿美元代币化市场的“独苗机遇”
作为中国唯一允许虚拟资产交易的城市,香港在数字资产领域抢占先机:2025年8月《稳定币条例》生效,成为全球首个专门监管法币稳定币的地区;资产代币化市场规模预计达4.6万亿美元,涵盖住宅物业、商业地产、股票、基金等低流动性资产。目前,已有47家券商获得虚拟资产交易牌照,国泰君安国际成为首家国资背景持牌机构,蚂蚁、京东等中资科技巨头也在积极布局,虚拟银行则有望借助稳定币业务实现客户规模翻倍。
AI与人才:降本增效的“隐形优势”
亚洲财富管理公司的成本收入比显著低于全球水平,瑞银、汇丰亚太区的成本收入比分别为67%和45%,远低于其全球业务的84%和53%。AI技术的应用进一步放大这一优势,57%的受访者表示AI最显著的作用是提升顾问对客户数据的分析能力,但仅有3%的受访者预计会裁员——AI更多是补充工具,而非替代品。同时,香港的人才计划持续吸引高技能从业者,为行业增长提供人力支撑。
四、群雄逐鹿:这些机构将成为“最大赢家”
香港财富管理的增长红利,正被各类金融机构瓜分,不同赛道的龙头玩家各有优势:
国际银行:瑞银、汇丰、渣打领跑市场
汇丰凭借亚洲业务的强劲表现,2024年香港市场税前利润达91亿美元,财富管理资产规模达2万亿美元,近18个月新增净投资资产超1000亿美元;渣打富裕客户AUM达4200亿美元,2025年上半年资金流入280亿美元;瑞银在并购瑞士信贷后,亚太区顾问团队开始扩张,2025年二季度顾问数量环比增长1%,有望重新夺回失去的市场份额。
中资机构:银行+券商+保险全面发力
中银香港跨境高端客户增长44%,财富管理手续费收入上半年增长26%;国泰君安国际成为首家获得虚拟资产牌照的中资券商,引发相关个股翻倍上涨;友邦保险香港业务新单APE预计2025年增长25%达210亿美元,依托内地访客需求和代理人队伍优势,持续领跑香港寿险市场。
特色玩家:券商、交易所与地产商的“跨界机遇”
富途2025年上半年净新增付费客户46.6万,与华夏基金等合作推出代币化基金产品,受益于数字资产和南向资金需求;港交所2025年IPO募资额已超250亿美元,港股通日均成交额每上升10%,其2026年利润将增长5%;新鸿基地产凭借西九龙IGC写字楼项目,吸引瑞银等财富管理机构入驻,有望带动租金收入增长。
五、风险与机遇并存:未来这些“催化剂”值得重点关注
香港财富管理行业并非毫无风险,但潜在的催化因素更值得期待:
需警惕的三大风险
一是美联储利率路径不确定,若降息超预期,可能压缩港元产品的收益率优势;二是商业地产风险,香港商业地产贷款质量可能影响银行资产质量;三是监管不确定性,内地对离岸数字资产、跨境资本流动的监管政策仍可能调整。
未来关键催化因素
一是“跨境理财通3.0”落地,预计将带来新一轮资金流入;二是“购房通”计划,若允许内地资金便捷投资香港房产,可能激活楼市与财富管理联动;三是资本市场改革,沪深港通扩容、人民币股票交易柜台纳入港股通等,将进一步优化跨境投资渠道;四是QDII额度扩容,当前QDII额度接近饱和,若外汇局增加额度,将间接利好香港互认基金销售。
对投资者的核心启示
对于内地投资者而言,香港的财富管理产品已形成“高收益+多元化+便捷性”的组合优势,可通过跨境理财通、港股通等合规渠道配置海外资产;对于机构而言,数字资产、家族办公室、跨境零售理财是三大核心赛道,尽早布局有望抢占先发优势。
结语:香港,全球财富管理的“新核心”
从2024年AUM增长15%的亮眼表现,到2031年翻倍至2.6万亿美元的目标;从取代瑞士成为全球最大跨境财富管理中心,到打造4.6万亿美元规模的资产代币化市场,香港财富管理的蓝图已经清晰。
背后的核心逻辑,是内地580万亿家庭财富的配置需求,是香港“政策+基建+区位”的独特优势,更是全球财富向亚洲转移的大趋势。对于投资者和金融机构而言,香港不再是“可选之地”,而是“必争之地”。
未来几年,随着跨境理财通3.0、购房通等政策落地,随着数字资产生态的持续完善,香港财富管理行业还将迎来更多惊喜。
完整版下载请点击文末“阅读原文”
























免责声明
我们尊重知识产权、数据隐私,只做内容的收集、整理及分享,报告内容来源于网络,报告版权归原撰写发布机构所有,通过公开合法渠道获得,如涉及侵权,请及时联系我们删除,如对报告内容存疑,请与撰写、发布机构联系。
整理于“365报告库”(知识星球)
扫描下方二维码加入,即可下载



扫码添加小助手
进入星球群
精选行业报告
每日分享
免费查看及下载更多高清完整版报告
精选报告推荐
1.刘润2024年度演讲全文:进化的力量(含PPT.思维导图,附下载)
4.艾瑞咨询:2024年中国医疗健康产业十大趋势(附PPT下载)
5.华为 :2025十大趋势-智能世界,触手可及(附166页PPT下载)
6.代理人眼中的转型之路-基于高产代理人的转型调查(附下载)
8.麦肯锡:中国与世界-理解变化中的经济联系(附完整版报告下载)
9.英伟达人工智能发展战略研究报告-鼎帷咨询(附完整版PPT下载)
10.2024年中国医疗大健康产业发展白皮书(附完整版报告下载)
11.2024中国食药同源大健康产业消费洞察与产业发展分析白皮书(附完整版报告下载)
14.2024中国居民养老财富管理发展报告暨《养老社区白皮书》(附102页完整版下载)
15.J.PMorgan-2025年全球经济展望报告(附96页完整版下载)
16.吴晓波:预见2025(跨年演讲全文)-清洁无广告版(附232页PPT.2.7万字57页全文版下载)
17.罗振宇2025“时间的朋友”跨年演讲 (66页3.2万字.236页PPT无广告清洁版下载)
18.2025年市场展望:变局之下,破局之道-浦银国际研究(附404页完整版报告下载)
19.胡润百富2024中国高净值人群家族教育报告(附94页完整版下载)
20.清华大学&元保:中国互联网保险发展报告(附49页完整版下载)
21.国家医保局-2024年医保支付方式改革DRG/DIP2.0版(附146页完整PPT下载)
22.南开大学.圆心惠保-2024惠民保发展模式研究报告(附74页完整版下载)
23.世界卫生组织WHO-中国老龄化与健康国家评估报告(附51页完整版下载)
24.摩根斯坦利:2025中国经济和市场展望(楼市、股市、汇率、制造业),或将减免个人50%社保,以刺激消费(附52页完整版下载)
25.DeepSeek 15天指导手册——从入门到精通(附25页超万字完整版下载)
26.清华大学:DeepSeek从入门到精通(完整版)(附104页PPT下载)
27.探索AI新纪元:清华大学发布2024年AIGC发展研究报告3.0版(附180页PPT下载)
28.清华大学:DeepSeek如何赋能职场应用?--从提示语技巧到多场景应用(附75页PPT下载)
29.清华大学:普通人如何抓住DeepSeek红利(完整版)(附65页PPT下载)
30.清华大学:DeepSeek本地部署与应用构建(附55页PPT下载)
31.清华大学:DeepSeek+DeepResearch—让科研像聊天一样简单(附86页PPT下载)
32.清华大学:DeepSeek与AI幻觉(附38页PPT下载)
33.浙江大学-DeepSeek行业应用案例集:解锁智能变革密码(完整版)(附153页PPT下载)
34.厦门大学-读懂大模型:大模型概念、技术与应用实践(完整版)(附138页PPT.3万字下载)
35.天津大学:深度解读DeepSeek-原理与效应(附44页PPT.超万字下载)
36.北京大学-DeepSeek内部研讨系列:DeepSeek与AIGC应用(附98页PPT.1.2万字下载)
37.北京大学-DeepSeek系列-提示词工程和落地场景(完整版)(附86页PPT.1.5万字下载)
38.山东大学-DeepSeek应用与部署(完整版)(附80页PPT.1万字下载)
39.浙江大学-DeepSeek:回望AI三大主义与加强通识教育(附52页PPT.2.7万字下载)
40.湖南大学-我们该如何看待DeepSeek(附82页PPT.1.1万字下载)
41.方舟投资ARK-Invest Big Ideas 2025:五大技术革命如何重塑未来经济?【中英文版】(附148页PPT下载)
42.清华大学DeepSeek使用手册(1-9)合辑第一期(附817页PPT.36万字下载)
43.北京大学DeepSeek报告(1-6)合辑第一期(附481页PPT.16.7万字下载)
44.浙江大学DeepSeek第一季(1-9)报告合辑(附511页PPT.21万字下载)
45.厦门大学DeepSeek报告(1-4)合辑(附526页PPT.12.6万字下载)
46.51CTO-DeepSeek入门宝典:第1-4册(附82页PPT.13.1万字下载)
47.腾讯-腾讯云.DeepSeek报告(1-9)合辑(附253页.9.3万字下载)
48.浙江大学DeepSeek第二季(1-7)(附362页PPT.15万字下载)
49.腾讯财经-2025巴菲特股东大会全程实录来了(附78页.5万字完整版下载)
50.瑞银UBS-2025年全球家族办公室报告(附82页.11万字下载)
51.清华大学.元保 -2024年中国互联网保险消费者洞察报告(附73页PPT.4.3万字下载)
52.清华大学-2025中国保险竞争力研究报告(附47页.3.6万字下载)
53.毕马威KPMG-智能保险:以人工智能驱动数智化转型新蓝图(附37页PPT.8万字下载)
54.美年健康.慈铭北京-2024年度健康体检大数据蓝皮书(附56页.4万字下载)
55.MobTech研究院-2025年银发经济消费人群洞察(附31页PPT.1.2万字下载)
56.中国养老保险体系2025深度研究报告:投资管理现状与前景展望(附19页.1.9万字下载)
57.清华大学.中国外商投资协会RDPAC-2025商业健康险医药行业与医疗机构协同创新案例研究报告(附21页.1.7万字下载)
58.威达信WTW-2025年全球养老金资产研究报告(附44页PPT.4万字-完整版下载)
59.艾瑞-2025年保险行业AI应用全景洞察报告:保险业数智化转型与未来展望(附32页PPT.1.8万字-完整版下载)
60.2025年安联全球保险业发展报告:不断增长的保障需求(中英文版)(附32页.3万字-完整版下载)
61.清华大学.医药魔方-全球视野下的中国创新药产业:十年回顾与展望(附66页.4.5万字-完整版下载)
62.清华大学.大都会人寿-2025中国家庭养老金融健康指数调研报告(附68页.5万字-完整版)
63.胡润-高净值人群消费心态及行为研究报告2025-2025.6.27(附118页PPT-完整版下载)
64.深圳老基会.AgeClub-银发人群监测科技研究报告-2025年7月(49页PPT.2万字-完整版下载)
65.爱康.新京报-2025版北京市体检人群抽样健康报告-2025年6月(137页.10万字-完整版下载)
66.瑞再研究院.太平洋保险-2025中国健康保险发展趋势与展望:迈向高质量发展新阶段(22页.3万字-完整版下载)
67.民政部 全国老龄办:2020-2024年国家老龄事业发展公报(附88页.5万字-完整版下载)
68.民政部:2016年-2024 年民政事业发展统计公报(附145页.5万字-完整版下载)
69.汇丰保险-2025年退休调查研究报-尽责与自在悠闲之间:夹心世代的退休挑战与新方向(附32页.1.6万字-完整版下载)
70.国信证券-中国居民财富搬家路线图:存款潮涌,逐险而行-2025年7月(附48页PPT.3万字-完整版下载)
71.2025世界人工智能大会全量演讲稿汇总-2025年7月(附109页.6万字-完整版下载)
72.安永:2025年全球财富研究报告-2025年8月(附100页.6万字-完整版下载)
73.美年健康:2022-2024年度健康体检大数据蓝皮书(附212页.11.9万字-完整版下载)
74.英扬传奇-2025年银发族市场洞察报告:揭示银发市场真相 解锁万亿增长密码(附103页PPT.2万字-完整版下载)
75.毕马威-首届中国健康科技企业50报告-2025年7月(附291页.23万字-完整版下载)
76.华泰证券- “银发经济”的黄金时代:“人、货、场”三维拆解-2025年8月(附95页.12万字-完整版下载)
77. 尼尔森IQ-2025年全球健康与保健洞察报告:9万亿美元市场,从健康趋势到生活方式选择的转变(附40页.7万字-完整版下载)
78.羊城晚报.华理.中大-粉红Z世代:中国95后数据报告(附103页.4万字-完整版下载)
79. 国泰海通.景顺长城基金-ETF客户投资行为洞察报告(附38页.2.3万字-完整版下载)
80. 21世纪-保险资管基金产品竞争力报告(2025)(附39页.3万字-完整版下载)
81. 2025年中国居民存款搬家:4万亿储蓄流向与趋势分析(附63页.37页PPT-完整版下载)
82. 21世纪-2025中国资产管理发展趋势报告:破局与重构——大资管再造竞争力(附132页.9万字-完整版下载)
83. 国家心血管病中心-中国心血管健康与疾病报告2024概要-中国循环杂志 2025年6月(附39页.8.5万字-完整版下载)
84. 北京大学.保销-2025中国保险中介市场生态白皮书:长期主义 砥砺前行 独行速 众行远(附52页.2万字-完整版下载)
85. 上海高金.嘉信理财-2025中国新富人群财富健康指数-2025.9(附80页.6万字-完整版下载)
86. 雷军2025年度演讲全文及PPT:小米这五年的“改变”,以及小米17 系列全新旗舰(附126页全文.199页PPT-完整版下载)
87. 2025寿险行业白皮书-新纪元 .新价值:迎接黄金发展期-平安人寿.复旦大学-2025年9月(附64页.4.3万字-完整版下载)
88. 动脉智库-2025年中国长寿医学与抗衰产业白皮书(附100页.6.6万字-完整版下载)
89. 钱塘MAH研究院-2025 中国药品MAH产业发展报告蓝皮书(附110页.9万-完整版下载)
90. 青山资本-2025年中国老年人群体画像研究报告:老,无所“依”(附64页.2.1万字.30页PPT-完整版下载)
91. 硕远咨询-2025年中国保险科技行业市场洞察报告(30页.1.7万字)
92. 凯捷-2026年世界人寿保险报告:从传统寿险到生活保障型保险的范式演进(附44页PPT.8万字-完整版下载)
93. 爱康.北京大学-2025版中国女性健康粉红报告(35页.2.4万字-完整版下载)
94. 四川省民政厅官方-四川省养老发展蓝皮书(2025版)(附114页.5万字-完整版下载)
95. 进化的力量.刘润2025年度演讲:大迁徙(附163页.4.7万字演讲全文.553页PPT.思维导图-完整版下载)
96. 艾瑞咨询-2025快手新银发人群洞察报告-新银发力量:活力、悦己、得劲(55页PPT.4.3万字-完整版下载)
97. 贝莱德.建设银行-2025中国养老金金融白皮书(附96页.6.5万字-完整版下载)
98. 德勤-2026全球保险行业展望:挑战与转型策略(附21页.1.3万字.30页PPT-完整版下载)
99. 新京报贝壳财经-2025年新银龄生活方式报告:新银龄,新消费(附32页.1万字-完整版下载)
100. 众安保险.澎湃-全民运动安全与风险认知调研报告(附30页.1.2万字-完整版下载)
101. 爱康集团.财富-2025版银行及保险高净值客户健康绿皮书(附116页.9万字-完整版下载)
102. 毕博BearingPoint-展望2030:浅析保险业发展趋势(附40页.2万字-完整版下载)
103. 凯文·凯利2025深度演讲:忘掉乌托邦!AI时代的”进托邦“,藏着这5个颠覆认知的真相(附46页.168页PPT-完整版下载)
104. 深度解读2025中国银发经济发展报告:8.3万亿到25万亿的黄金赛道(附29页.1万字.48页PPT-完整版下载)
105. 解读盘古智库.2025中国银发经济市场与投资赛道66条(附84页.5万字.93页PPT-完整版下载)
106. 中国人民大学.深圳市慈善会-传承与慈善:中国家族案例报告(附113页.13万字.71页PPT-完整版下载
107. 清华大学.同方全球人寿-2025中国居民退休准备指数调研报告(附116页.8万字.63页PPT-完整版下载)
108. 中信银行.中国居民养老财富管理发展报告(2025)(附84页.5万字.91页PPT-完整版下载)
109. 安永-2024-2025保险业风险管理白皮书(附113页.7万字-完整版下载)
110. 友邦人寿.中央财经大学-新时代中国养老金融高质量发展的突破路径白皮书(附88页.8.6万字-完整版下载)
111. 德勤-2026年全球保险行业展望(附24页.2.5万字-完整版下载)
112. 安联集团-2025年安联全球财富报告(附44页.3万字-完整版下载)
113. 联合国开发计划署UNDP-金融赋能中国银发经济:推动老龄社会的包容与可持续发展(附70页.6万字-完整版下载)
114. 爱康.北京大学-2025版中国企业家健康绿皮书(附105页.7.6万字-完整版下载)
115. 安顾中国.普华永道-全生命周期重塑资产负债多维管理体系白皮书:低利率环境下,寿险公司资产负债管理思路( 49页.3.4万字)
116. 中信保诚人寿.胡润百富-2025中国高净值人群品质养老报告(附84页.7.7万字-完整版下载)
117. 深度解读富达国际.2025长寿革命报告:四大支柱构建百岁人生新蓝图(附30页.5万字-完整版下载)
118. 波士顿咨询BCG-2025中国银发经济报告:生机盎然的银发社会(附82页.7万字-完整版下载)
119. 中国人民大学.福寿康-2024养老护理员职业现状调查研究报告(附165页.20万字-完整版下载)
120. 瑞银UBS-2025年亿万富豪报告:亚太区迎千亿财富转移,新一代富豪格局生变(附60页.7万字.50页PPT-完整版下载)
121. 每日经济新闻NBD.西南财经大学-2025中国财富管理市场报告(附115页.4万字-完整版下载)
122. 澎湃新闻.邮储银行-国民养老需求趋势调研报告(附30页.1.5万字.30页PPT-完整版下载)
123. 吴晓波2025跨年演讲:AI闪耀中国,第四次浪潮下的产业革命与个体机遇(附64页.2.8万字全文.220页PPT-完整版下载)
124. 罗振宇2026“时间的朋友”跨年演讲:1000天后的世界(附89页.4万字全文稿.184页PPT及思维导图-完整版下载
125. 麦肯锡-中国养老金调研报告:拥抱老龄化时代,保险机构参与中国养老保障的整合式探索(附30页.1.5万字-完整版下载)
126. 中金公司-2026“挪储“深度分析报告:如何展望存款搬家资金流向?(附17页.2万字-完整版下载)
127. 麦肯锡-中国商业健康险的挑战与破局-奋楫正当时(附44页.3万字-完整版下载)
128. 华税-2026高净值人士税务合规报告(附39页.3万字-完整版下载)
129. 得到:2025AI 年度报告:从“会说话”到“会干活”,AI重构世界的20个核心真相(附334页.15万字-完整版下载)


