
区域经济

本报告为区域经济组《四大增长极经济与产业洞察报告(2025)》系列报告之京津冀篇,聚焦四大增长极之京津冀区域,解构产业生态新格局,解读传统+新兴+未来产业体系以及典型产业发展概况。
摘要
Summary

京津冀:以科技创新助力制造业数智化转型。2019-2024年,京津冀区域的产业结构呈现制造业加速数智化转型特征。第一产业占比均在10%以下且总体呈缓慢下降态势,但省市间差异明显,第二产业占比均在40%以下且总体呈缓慢下降态势,省市间差异同样明显,第三产业目前已成为各省市主导产业,占比均在50%以上且总体呈缓慢上升态势。京津冀区域产业结构总体呈现差异化发展路径。北京的服务型经济地位持续巩固,天津、河北继续推进传统工业转型与农业现代化发展。从各省市“十五五”规划建议看,相较于“十四五”规划建议,各地均将培育壮大新兴产业和未来产业置于本地现代化产业体系日益重要位置,并结合自身资源禀赋和产业基础,因地制宜明确发展重点。从各省市A股上市公司行业分布看,与各地重点发展领域基本保持一致。
北京:以技术研发优势牵引高端产业发展。2017年12月,北京提出十个高精尖产业领域;2021年8月,进一步提出构建“2441”高精尖产业新体系。信息传输、软件和信息技术服务业已成为北京首要支柱产业。北京“十五五”规划建议将集成电路产业列为要发展的战略性新兴产业之首。2023年9月,北京进一步细化“2441”高精尖产业新体系中未来前沿产业的重点发展方向,并正加速发力未来空间产业。
天津:以应用场景示范赋能产业链落地。2017年2月,天津提出“1+3+4”现代工业产业体系,并于2025年12月提出“1+3+4”现代工业产业体系升级版。近年来,天津将信息技术应用创新产业作为首位度产业,将生物医药产业列为“1+3+4”现代工业产业体系中4个新兴产业中之首,并在生物制造和合成生物领域布局较早。
河北:以多元县域空间承接产业转移规模化需求。2021年11月,河北提出增强十二大主导产业的支撑地位,并突出六大县域特色领域与107个重点特色产业集群。河北作为传统工业大省,钢铁产业是其重要支柱产业,生物医药产业是其重点培育的战略性新兴产业,生物制造产业则是其近年来正在加快布局的新赛道。
目录
Summary


正文

1. 京津冀:以科技创新助力制造业数智化转型


第一产业占比均在10%以下且总体呈缓慢下降态势,产业结构升级态势明确,但省市间差异明显。河北的一产对全省经济起到一定支撑作用,仍为区域农业核心承载地,2024年达9.52%,但较2019年下降0.36个百分点;北京的一产占比较低,2019-2024年保持在0.5%以下,2024年仅为0.23%,较2019年下降0.07个百分点。


第二产业占比均在40%以下且总体呈缓慢下降态势,省市间差异同样明显。河北、天津的二产占比较高,为区域工业核心,2019-2024年保持在30%以上,2024年分别达36.76%、34.48%,但较2019年分别下降1.42和1.11个百分点;北京的二产占比较低,2019-2024年保持在20%以下,2024年为14.50%,较2019年下降0.89个百分点。



第三产业目前已成为各省市主导产业,占比均在50%以上且总体呈缓慢上升态势。北京的三产占比较高,2019-2024年保持在80%以上,2024年达85.27%,较2019年增长0.96个百分点,且区域金融功能突出;河北的三产占比相对较低,2024年为53.73%,但增幅明显,三产占比较2019年增长1.78个百分点。





从区域分布看,京津冀区域产业结构总体呈现差异化发展路径。具体而言,一方面,北京的服务型经济地位持续巩固,三产占比由2019年的84.31%提升0.96个百分点至2024年的85.27%,一产占比则下降0.07个百分点,二产占比下降0.89个百分点,金融业、信息服务等现代服务业构成经济增长核心引擎。另一方面,天津、河北继续推进传统工业转型与农业现代化发展。其中,河北作为传统工业大省,二产占比由2019年的38.18%下降1.42个百分点至2024年的36.76%,三产占比则由2019年的51.94%提升1.78个百分点至2024年的53.73%,产业结构向“三二一”型加速转变;天津二产占比由2019年的35.59%下降1.11个百分点至2024年的34.48%。
从各省市“十五五”规划建议看,相较于“十四五”规划建议,各地均将培育壮大新兴产业和未来产业置于本地现代化产业体系日益重要位置,并结合自身资源禀赋和产业基础,因地制宜明确发展重点。其中,北京“十五五”再次将集成电路列为战新产业之首,并增列机器人和智能制造、空天科技等战新产业;天津“十五五”将信创列为要发展成为的首位支柱产业,并增列航空航天、循环经济等新兴产业;河北“十五五”将生物医药提至要培育的新兴产业首位,并增列空天信息和卫星互联网、低空经济、安全应急装备等产业。

从各省市A股上市公司行业分布看,与各地重点发展领域基本保持一致。


2. 北京:以技术研发优势牵引高端产业发展
2017年12月,北京围绕新一代信息技术、集成电路、智能装备、节能环保、科技服务业等十个高精尖产业领域,分别编制了指导意见。2021年8月,北京印发《北京市“十四五”时期高精尖产业发展规划》,提出构建“2441”高精尖产业新体系,进一步细化十个产业领域的重点发展方向。2024年,北京十大高精尖产业规模均达千亿级,合计规模近6万亿元,较2020年增长61%,增加值占GDP比重达33.1%,较2020年提升4.5个百分点。

截至2026年1月16日收盘,北京A股上市公司(不含银行业)合计466家。从行业分布看,数量前五大行业依次为软件服务、医药生物、硬件设备、传媒、建筑,分别约占21.9%、8.2%、7.7%、5.2%、4.9%;基于2026年1月16日收盘价,市值前五大则依次为石油石化、非银金融、半导体、软件服务、公用事业,分别约占13.9%、13.7%、10.6%、7.9%、7.3%。


2.1. 支柱产业典型:信息传输、软件和信息技术服务业
十大高精尖产业领域中,信息传输、软件和信息技术服务业(简称“信息软件产业”)已成为北京首要支柱产业。2024年4月,北京印发《北京市加快建设信息软件产业创新发展高地行动方案》,旨在培育世界一流的信息软件企业,打造具有国际竞争力的信息软件产业集群。北京“十五五”规划建议在“发展壮大高精尖产业”部分明确提出“推动重点产业提质升级,扩大新一代信息技术……等产业集群优势”。
从规模看,2024年,北京信息软件产业增加值达1.1万亿元,同比增长11.2%,占GDP比重达22.2%,同比提高1.2个百分点,占全国比重达17.5%;营业收入达3.3万亿元,同比增长9.8%。其背后,科技创新对产业发展提供了有力支撑。2024年,北京信息软件产业每万人有效发明专利拥有量达1631.3件,较2020年增长近一倍。



从布局看,位于海淀区的中关村软件园已成为我国信息软件产业智力最密集、创新最活跃、产业最集中、单位经济产出最高的创新区域之一。截至2024年底,园区产值达6458亿元,同比增长14.8%,拥有国家规划布局内重点软件企业27家、上市企业71家、收入过亿元企业94家、中国软件百强企业19家、独角兽企业4家,以及国内外知名IT企业总部和全球研发中心700多家,园区企业拥有国外分支机构260多家。
2.2. 新兴产业典型:集成电路产业
北京“十五五”规划建议明确提出,加快集成电路、机器人和智能制造、智能网联汽车、空天技术等战略性新兴产业发展。其中,集成电路被列为首位。从规模看,2024年北京集成电路产量达258.1万块,同比增长17.8%,占全国比重达5.7%。

从布局看,北京集成电路产业主要集聚于经开区、海淀区和顺义区。其中,经开区作为全国集成电路产业高地的优势日益突出,该区重点布局制造、装备、先进封装制造以及特色集成电路设计等。2024年,经开区集成电路产业产值突破900亿元,同比增长超40%。

2.3. 未来产业典型:商业航天产业
2023年9月,北京印发《北京市促进未来产业创新发展实施方案》,锚定六大领域20个未来产业,进一步细化了“2441”高精尖产业新体系中未来前沿产业的重点发展方向,并提出实施原创成果突破、中试孵化加速、产业梯度共进、创新伙伴协同、应用场景建设、科技金融赋能、创新人才聚集、国际交流合作等八大行动。

作为我国航天事业的发源地,北京正加速发力未来空间产业,已基本实现运载火箭、卫星制造、地面站及终端设备、卫星应用服务全产业链覆盖。2024年1月,北京印发《北京市加快商业航天创新发展行动方案(2024-2028年)》,计划到2028年壮大千亿级商业航天产业集群,引进和培育500家以上高新技术企业、100家以上专精特新企业和10家以上独角兽企业,上市企业数量超过20家。从规模看,据泰伯智库发布的“2024中国商业航天企业百强榜单”,估值(市值)最高的100家商业航天企业中,总部位于北京的合计45家,数量位居全国首位,远高于并列第二的上海与广东(9家)。截至2025年6月,北京商业航天产业规模已超2600亿元,高新技术企业超300家,上市企业和独角兽企业均占全国半数以上。


从布局看,北京初步形成“南箭北星”格局。其中,“南箭”聚焦星箭制造、地面终端等方面关键设备,在经开区、丰台区、大兴区集聚了全国70%以上的商业火箭整箭企业,基本实现火箭研制全产业链覆盖;“北星”重点聚焦卫星研制、星座运营以及空天信息应用,在海淀区集聚了一批商业卫星制造企业,基本实现卫星制造全产业链覆盖,整星研制能力全国领先。作为全国商业航天产业的核心承载区,北京经开区2024年2月启动“参天计划”并发布《北京经济技术开发区关于建设具有全球影响力商业航天产业高地的若干措施》,计划到2028年形成500亿级商业航天产业集群,引进和培育100家以上高新技术企业、50家以上专精特新企业和5家以上独角兽企业,上市企业数量超过5家。经开区现已集聚空天企业超160家,2024年空天产业规模突破350亿元。

3. 天津:以应用场景示范赋能产业链落地
2017年2月,天津出台《天津市制造业高质量发展“十四五”规划》,提出构建“1+3+4”现代工业产业体系,并提出实施京津冀产业协同发展、产业强基、产业链再造、产业集群培育、优质企业锻造、重大项目牵引、绿色低碳转型、产业生态优化等八大工程。2025年12月,天津进一步提出打造“1+3+4”现代工业产业体系升级版。

截至2026年1月16日收盘,天津A股上市公司合计71家。从行业分布看,数量前五大行业依次为医药生物、机械、硬件设备、半导体、化工,分别约占12.7%、9.9%、9.9%、7.0%、7.0%;基于2026年1月16日收盘价,市值前五大则依次为半导体、交通运输、硬件设备、医药生物、软件服务,分别约占37.2%、17.0%、10.6%、8.1%、5.1%。


3.1. 支柱产业典型:信息技术应用创新产业
近年来,天津将信息技术应用创新产业(简称“信创产业”)作为首位度产业,并在升级版“1+3+4”产业体系特别提出,以信创产业为主攻方向。天津“十五五”规划建议在“培育壮大优势特色产业链群”部分明确提出“建设新一代信息技术创新应用产业集群,统筹推进电子信息产品制造和软件服务业发展,增强‘人工智能+信创’产业新优势”。从规模看,2025年1-10月,天津信创产业规模超1200亿元,同比增长11.9%。天津已成为国内信创产业布局最完整的城市之一,集聚信创创新企业超1000家,打造了具有国际影响力的“CPU—操作系统—数据库—整机服务器—外设终端—超级计算—信息安全”国产化链条,累计支撑国家重大科技项目超4000项。
从布局看,滨海高新区以“中国信创谷”为核心,建成了国内布局最完整、自主创新能力最强的信创产业生态。2025年前三季度,滨海高新区信创产业实现营业收入581.69亿元,同比增长29.73%,2024年信创产业营收突破720亿元,同比增长30.1%,创历史新高。
2021年,天津发布《“中国信创谷”发展规划(2020—2025年)》,提出“中国信创谷”将分为北部产能聚集区、南部新动能引育区、东部创新创业孵化区“三区”,与“枢纽+孵化+引育”创新核心区“一核”,并明确主体引聚、平台搭建、场景驱动、金融赋能、群体突破等五大工程28项具体任务。
3.2. 新兴产业典型:生物医药产业
“1+3+4”现代工业产业体系中,生物医药产业被列为4个新兴产业中之首。2025年1 月,天津印发《天津市全链条支持生物医药创新发展的若干措施》,围绕加强创新策源能力建设、推动临床研究高水平发展、加速创新药械注册审批进程、促进创新药械临床应用、创新驱动提升产业能级、持续优化产业发展生态等六方面提出25条具体措施。天津“十五五”规划建议在“大力发展先进制造业”部分明确提出“壮大新兴产业规模,支持新技术新产品新场景大规模应用,加快推动……生物医药……等成长为支柱产业”。
从规模看,2024年,天津规上生物医药工业企业产值突破900亿元,同比增长6.96%。同期,规上医药制造业增加值同比增长10.5%,增速高于全国6.9个百分点,占规上工业比重达6%;营业收入达779.1亿元,同比增长9.7%。截至2025年12月,天津现代工业产业体系生物医药规上企业总数达246家,包括化学药企业51家、现代中药企业20家、生物药企业19家、高端医疗器械企业93家、大健康产品制造企业57家、兽用药品制造企业6家。


从产品看,2025年1-11月,天津医疗仪器设备及器械产量达792.29万台,同比增长77.9%。2024年,天津的药品临床试验数(以品种计)为60个,同比增长5.3%,批准上市数(以品种计)为43个,同比增长104.8%。


从布局看,天津基本形成“双城多区”产业发展空间格局,重点建设“滨城”生物医药产业聚集核心区,以及“津城”中心两区、环城四区与外围三区生物医药重点区。

其中,滨海高新区“十四五”时期将生物医药产业作为核心主导产业,产值年均增长率达16%,截至2025年底,共有生物医药领域国家级创新平台近20个,集聚细胞及基因治疗产业链上下游企业100余家,基本覆盖“细胞提取制备-细胞存储-冷链物流-创新研发-小试中试-审评审批-临床应用”全产业链。2025年上半年,滨海新区生物医药产业产值达319.36亿元,同比增长13.4%,高于同期GDP增速8个百分点,并基本形成覆盖化学药、生物制造、医疗器械的全产业链布局。截至2024年,滨海新区拥有生物医药企业423家,数量位列全市第一,占比约为30.0%。

3.3. 未来产业典型:生物制造产业
2024年4月,天津印发《天津市未来产业培育发展行动方案(2024—2027)》,将生命科学列入重点发力领域,并提出重点攻关脑机交互、生物制造、细胞与基因治疗等方向。其中,天津在生物制造和合成生物领域布局较早。2006年,天津大学获教育部批准,建立全国首个合成生物学本科专业;2021年,天津工业生物技术研究所实现二氧化碳到淀粉的人工从头合成,为全球首次;2024年12月,国投生物制造创新研究院有限公司在天津港保税区揭牌,注册资本达60亿元。2024年8月,天津印发《天津市加快合成生物创新策源推动生物制造产业高质量发展实施方案》,计划到2026年,引育5家以上生物制造领军企业、总部型企业,雏鹰、瞪羚、科技领军企业总计突破30家,打造2至3个特色鲜明、优势突出的产业载体,带动生物制造相关产业产值超过1000亿元。2025年5月,天津印发《天津市推动科技创新和产业创新深度融合工作方案(2025—2027年)》,计划到2027年,生物制造、脑机交互等未来产业集聚成势,并提出聚焦合成生物、脑机接口、商业航天等领域开展前沿技术探索,以场景应用驱动研发转化,加速培育未来产业。天津“十五五”规划建议在“大力发展先进制造业”部分明确提出“前瞻布局未来产业,探索可行商业模式、市场监管规则、投入增长和风险分担机制,推动生物制造……脑机接口……等成为新的经济增长点”。

从布局看,滨海新区是天津生物制造产业的核心承载地。天津港保税区正依托国家合成生物技术创新中心、中科院天津工业生物技术研究所、合成生物学海河实验室等载体,加快推进“生物制造谷”建设,聚焦生物制药、基因检测、生物制造、医疗器械等四大产业板块,集聚超130家企业。天津经开区同样发力生物制造,2025年12月印发《天津经开区未来产业培育发展行动计划(2025-2027年)》,将生物制造列入着力发展的四大基石赛道,并提出聚焦高端酶制剂等方向推动跨界融合。

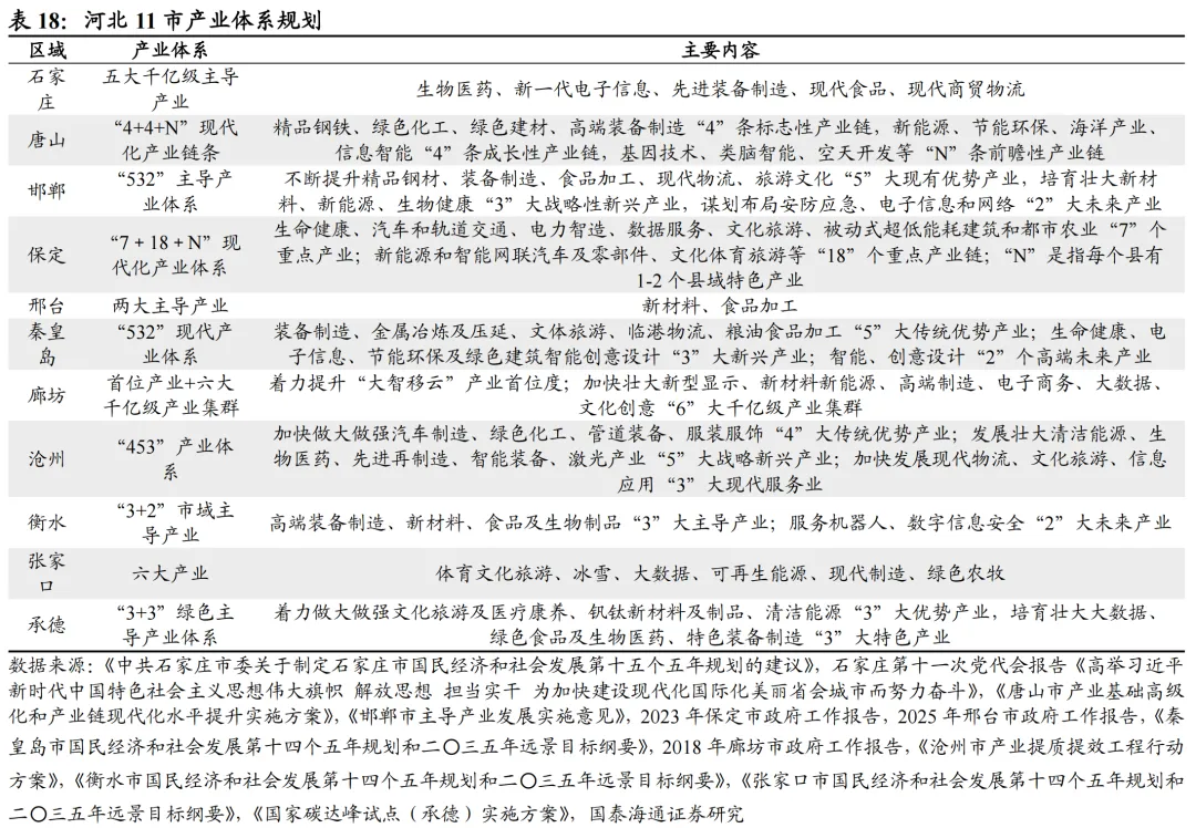
4. 河北:以多元县域空间承接产业转移规模化需求
2021年11月,河北印发《河北省建设全国产业转型升级试验区“十四五”规划》,提出增强十二大主导产业的支撑地位,构筑先进制造业为核心、现代服务业和现代农业为两翼的现代产业体系。

河北的一大特点在于其多元化的县域特色产业。《河北省建设全国产业转型升级试验区“十四五”规划》提出,推动县域特色产业提质升级,突出六大领域与107个重点特色产业集群,加快特色向特长转变、集聚向集约转变、规模优势向能力优势转变。县域特色产业集群发展紧扣本地差异化资源禀赋,广泛覆盖装备制造、汽车及零部件、电子信息、医药、新能源、纺织、食品等河北重点产业。2024年,河北107个重点特色产业集群实现营业收入3.6万亿元,同比增长9.3%;产业集群目前集聚了专精特新中小企业1503家、专精特新“小巨人”企业111家、国家制造业单项冠军企业11家。



截至2026年1月16日收盘,河北A股上市公司合计84家。从行业分布看,数量前五大行业依次为化工、机械、汽车与零配件、电气设备、公用事业,分别约占11.9%、11.9%、9.5%、8.3%、7.1%;基于2026年1月16日收盘价,市值前五大则依次为公用事业、汽车与零配件、软件服务、医药生物、电气设备,分别约占19.9%、14.0%、10.0%、9.0%、6.9%。


4.1. 支柱产业典型:钢铁产业
河北作为传统工业大省,钢铁产业是其重要支柱产业。《河北省建设全国产业转型升级试验区“十四五”规划》将钢铁产业列为12大主导产业之首,并提出要加快实现钢铁产业由大变强。河北“十五五”规划建议在“优化提升传统产业”部分明确提出“推动重点产业转型升级,加快实现钢铁从原料级向材料级转变,提高河北钢铁在全球产业分工中的竞争力”。
从规模看,2024年,河北黑色金属冶炼和压延加工业增加值同比增长7.8%,高于GDP增速2.4个百分点,高于全国平均水平3.8个百分点;营业收入达1.47万亿元,占全国比重达18.0%;利润总额达49.4亿元,同比增长23.5%,占全国比重达16.9%。


从产品看,2025年1-11月河北生铁、粗钢、钢材累计产量分别达1.65亿吨、1.78亿吨、3.23亿吨,均位列全国首位。2024年,河北生铁、粗钢、钢材产量分别达1.94亿吨、2.00亿吨、3.21亿吨,占全国比重分别达22.8%、19.9%、22.9%,2019-2023年占比维持在20%以上。




从布局看,河北钢铁产业充分发挥沿海临港和铁路沿线的运力资源优势,以唐山、邯郸等区域为重要承载地。特别是唐山,作为一座具有百年历史的沿海工业城市,钢铁产业是当地最具代表性的产业之一,主副行业门类齐全、产业链完整。2024年,唐山生铁、粗钢、钢材产量分别达1.10亿吨、1.19亿吨、1.81亿吨,占河北比重分别达56.5%、59.6%、56.4%,且2019-2024年占比均维持在50%以上。与此同时,唐山持续推动产业绿色化转型升级,现已培育出国家级绿色工厂19家、省级绿色工厂26家,2024年完成26家在产钢铁企业全面创A,数量位列全国第一。

4.2. 新兴产业典型:生物医药产业
生物医药产业是河北重点培育的战略性新兴产业。河北“十五五”规划建议在“培育壮大新兴产业和未来产业”部分明确提出“加快生物医药……等产业培育,……打造一批各具特色、优势突出的新兴支柱产业”。作为传统医药产业大省,河北已形成相对完整的生物医药产业链。从规模看,河北生物医药产业集群的规模在2023年首次超千亿元,2024年达1257.2亿元,同比增长10.7%。


从产品看,2024年河北化学药品原药产量达72.4万吨,同比增长2.7%,占全国比重达20.7%。


从布局看,石家庄生物医药产业布局较早。被誉为“华北药都”的石家庄,是发改委2005年认定的首批国家生物产业基地之一,2021年,石家庄便开始系统谋划生物医药产业园建设,2023年4月印发的《加快河北省战略性新兴产业融合集群发展行动方案(2023-2027年)》将“石家庄生物医药产业集群”列为重点支持的9个产业集群之首。石家庄国际生物医药产业园是目前全国最大的现代化综合性生物医药产业基地,基本形成以生物技术药物为引领、化学药为主体、现代中药为特色、高端医疗器械和配套服务为补充的生物医药产业体系,现有生物医药领域拥有国家级创新平台18个、全行业市级以上创新平台1200个、高新技术企业331家、科技型中小企业1442家,还被评为“2025最具生物制造创新力(国家生物产业基地)”。

4.3. 未来产业典型:生物制造产业
生物制造产业是河北近年来正在加快布局的新赛道。2021年印发的《河北省建设全国产业转型升级试验区“十四五”规划》将生物技术列入加快实现产业突破的重点领域;2023年印发的《河北省战略性新兴产业融合集群发展行动方案(2023-2027年)》将基因与细胞列为六大未来产业发展方向之一;河北“十五五”规划建议在“培育壮大新兴产业和未来产业”部分明确提出“前瞻布局发展生物制造……等未来产业”;2025年12月,河北进一步印发《关于支持创新药械高质量发展若干措施》,提出在布局生物制造赛道等方面给予重点支持,将研究编制“十五五”生物经济规划、组织实施生物制造河北省重大科技计划、加强国家级创新平台建设、引导生物制品产业集聚发展等。


5. 风险提示
若政策落地不及预期、协调机制不畅或出现方向性调整,可能影响相关区域发展与产业机遇;若经济增长放缓或出现系统性风险,可能制约区域协同进程与企业发展速度;数据时效性、统计口径差异及研究方法局限性可能影响结论的准确性与预测的有效性。
《四大增长极经济与产业洞察报告(2025)》系列报告如需获取全文,请联系国泰海通政策和产业研究院、国泰海通对口机构销售。

国泰海通证券,政策和产业研究院

国泰海通证券政策和产业研究院旨在更好地为客户提供买方视角研究服务,让研究回归本质。研究院希望通过跨行业、跨领域、跨部门协同,做产业里最专业的金融专家,打造高端智库平台。研究院当前主要开展政策研究、产业研究和国别研究

声明

本公司具有中国证监会核准的证券投资咨询业务资格
1
分析师声明
作者具有中国证券业协会授予的证券投资咨询执业资格或相当的专业胜任能力,保证报告所采用的数据均来自合规渠道,分析逻辑基于作者的职业理解,本报告清晰准确地反映了作者的研究观点,力求独立、客观和公正,结论不受任何第三方的授意或影响,特此声明。
2
免责声明
本公众订阅号为国泰海通证券政策和产业研究院依法设立并运营的微信公众订阅号。
本订阅号不是国泰海通证券研究报告发布平台。本订阅号所载内容均来自于国泰海通证券政策和产业研究院已正式发布的研究报告,如需了解详细的证券研究信息,请具体参见国泰海通证券政策和产业研究院发布的完整报告。本订阅号推送的信息仅限完整报告发布当日有效,发布日后推送的信息受限于相关因素的更新而不再准确或者失效的,本订阅号不承担更新推送信息或另行通知义务,后续更新信息以国泰海通证券政策和产业研究院正式发布的研究报告为准。
本订阅号所载内容仅面向国泰海通证券研究服务签约客户。因本资料暂时无法设置访问限制,根据《证券期货投资者适当性管理办法》的要求,若您并非国泰海通证券研究服务签约客户,为控制投资风险,还请取消关注,请勿订阅、接收或使用本订阅号中的任何信息。如有不便,敬请谅解。
市场有风险,投资需谨慎。在任何情况下,本订阅号中信息或所表述的意见均不构成对任何人的投资建议。在决定投资前,如有需要,投资者务必向专业人士咨询并谨慎决策。国泰海通证券及本订阅号运营团队不对任何人因使用本订阅号所载任何内容所引致的任何损失负任何责任。
本订阅号所载内容版权仅为国泰海通证券所有。任何机构和个人未经书面许可不得以任何形式翻版、复制、转载、刊登、发表、篡改或者引用,如因侵权行为给国泰海通证券政策和产业研究院造成任何直接或间接的损失,国泰海通证券政策和产业研究院保留追究一切法律责任的权利。


