

真正了解过保研的同学都知道,获得保研资格,准备保研,成功上岸并不是一件轻松的事,其中涉及很多琐碎的环节。
不仅要刷绩点排名、准备竞赛、科研论文,还要清楚地了解本校保研政策,目标院校保研政策。如果只靠自己去网上找,既浪费时间,又没有保障!

为了帮助同学们更好地掌握保研信息
我们精心制作了
各大院校的2026最新保研白皮书
让你一“书”看懂保研,拿捏信息差!
2026
《上海师范大学2026保研白皮书》
重磅推出


在白皮书正文和附录部分,我们都准备了非常实用的资料:
? 结合官方数据探究保研趋势、保研率
? 上海师范大学2026保研人数&推免细则
? 上海师范大学2026保研政策,申请要求
? 大学四年保研时间规划
? 保研常识大扫盲、保研院校名单.....
相信拥有这样一份保研白皮书,会比自己一个人摸索,效率高很多!
XINFEIYANG
如何领取保研白皮书
?
扫描下方二维码
添加小助手微信领取
备注:学院+年级+保研白皮书

01
保研白皮书包含哪些内容
保研白皮书主要分为4大板块↓
推免细则&加分政策&夏令营招生
包含各学院推免细则,更快了解获得保研资格需要哪些条件。夏令营&预推免报名要求、时间等内容,快速定位并有针对性的提升个人综合背景,每年变化不会太大,想要准备的同学可以依据去年的数据提前准备!
解析往年保研率、洞悉保研趋势
2025年全国各高校保研率排名及细化分析,近五年各高校保研率、保研趋势分析及形势预测等全面信息!通过对保研率全方位的分析,帮助同学们瞄准未来保研的目标院校,定位理想区域与院校。
保研常识扫盲及备考策略
深度介绍保研是什么、保研形式以及拿到保研名额后该如何做。保研准备中,硬件&软件两手抓,保研复试需要的面试ppt、自我介绍、笔试准备、英语面试全方位无死角打破信息差。
保研四年规划
从大一到大四的保研规划,详细到月!还有保研时间规划表,直接无脑套用。
02
白皮书为什么值得领取
重点保研信息全覆盖
保研常识扫盲、保研规划
保研常识无死角扫盲,保研规划更加明确,保研全流程梳理,解答你关于保研的所有疑惑!
本院校保研政策、推免细则
本院校保研政策,详细的推免细则,申请要求,让你备战保研有方向。
夏令营&预推免申请要求
针对本院校的夏令营&预推免申请要求汇总,清楚时间、院校背景要求、英语要求等详细招生条件。
历年学长学姐经验总结
历年学长学姐经验汇集成的保研备战攻略、技巧,保研全流程经验分享。

学长学姐好评如潮
03
上海师范大学2026届推免细则分析
上海师范大学各学院推免细则有细微差别,现以数理学院为例。
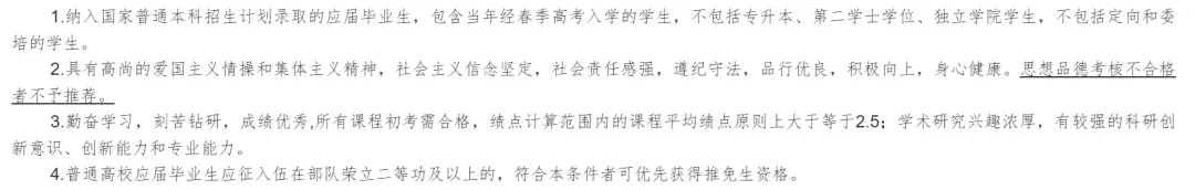
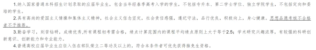
基本要求
勤奋学习,刻苦钻研,成绩优秀,所有课程初考需合格,绩点计算范围内的课程平均绩点原则上大于等于2.5;学术研究兴趣浓厚,有较强的科研创新意识、创新能力和专业能力。
普通高校应届毕业生应征入伍在部队荣立二等功及以上的,符合本条件者可优先获得推免生资格。

注:思想品德考核不合格者(如受过学校纪律处分(校发文))不予推荐。
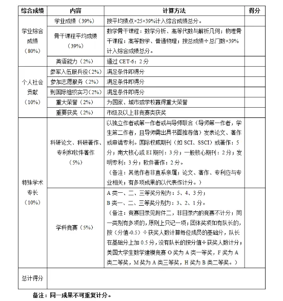
评价体系
注重并加强对学生本科阶段学习情况的过程性评价,将本科阶段学业综合成绩作为推免工作最基础的遴选指标,权重为综合成绩总分的80%。学业综合成绩由平均绩点×25、骨干课程平均成绩、英语能力共三项组成(前两项为百分制,分别按照39%、39%的权重折算后计入综合成绩总分)。

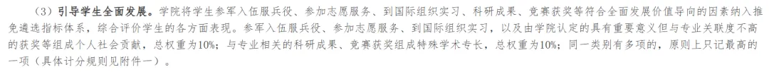
学院将学生参军入伍服兵役、参加志愿服务、到国际组织实习、科研成果、竞赛获奖等符合全面发展价值导向的因素纳入推免遴选指标体系,综合评价学生的各方面表现。
参军入伍服兵役、参加志愿服务、到国际组织实习,以及由学院认定的具有重要意义但与专业关联度不高的获奖等组成个人社会贡献,总权重为10%;
与专业相关的科研成果、竞赛获奖组成特殊学术专长,总权重为10%;同一类别有多项的,原则上只记最高的一项。

计算方法:

请查收领取方式

扫描下方二维码
添加小助手微信获取
备注:学院+年级+保研白皮书






