
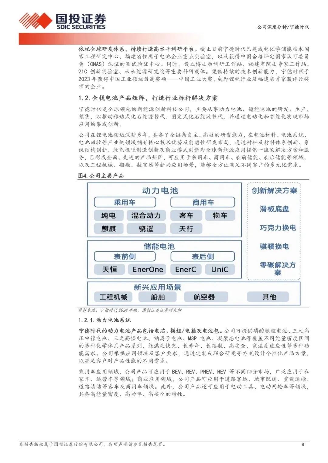
宁德时代深耕技术创新和全球化发展,是享誉全球的新能源电池龙头。宁德时代前身是ATL新能源科技动力电池部门,于2011年由ATL创始团队二次创业成立,创始人核心团队控股,股权结构较为稳定,并且管理层深耕锂电领域,产业和管理经验丰富。宁德时代具有全栈电池产品矩阵,打造行业标杆解决方案,持续推进全球化战略布局,构建研发、制造和市场全球协同体系,在动力电池和储能电池领域行业龙头地位稳固。公司盈利能力不断改善,净利润不断增长,高度重视技术创新并持续推进长期战略布局,研发投入持续增强,研发团队规模和素质不断提升,专利数量迅速增长,研发投入拓宽技术护城河,持续巩固公司行业龙头地位。
以下为报告节选:
















......
需要批量下载和及时更新最新汽车行业分析报告的朋友,可以加入我们的《车友圈》分享会,大量的中外文精品汽车行业分析报告及各类专题资料将会优先分享到车友圈中,加入即可下载全部报告。
《车友圈》加入请扫描以下二维码
↓↓↓

PS:加入《车友圈》1年内可免费下载《车友圈》内所有的报告,包括:智能网联、新能源、共享出行及传统汽车行业报告等,目前每天仍会新增至少1篇行业报告,欢迎加入。
如果你觉得本期分享的行业报告资料有帮助,欢迎把文章分享给身边更多的朋友~~~更多最新行业报告,请加入车友圈~
温馨提示:有任何问题可咨询相关工作人员,微信号:qichezhidi

长按上方二维码一键添加小编


