
2026年1月30日下午,中国人民大学文化产业研究院、世界中轴线文化遗产(香港)协会、中博信息技术研究院有限公司、中国传媒大学人类共同体研究院、中国欧洲中心在北京中轴线在地文化博物馆联合发布《中国文化出海算力需求研究报告》。中国人民大学文化创意产业研究所所长、教授金元浦,北京中华文化学院党组成员、副院长李颖,世界中轴线文化遗产(香港)协会创会会长董恒江,中国人民大学文化产业研究院执行院长曾繁文、助理院长周意,中国传媒大学艺术研究院院长、教授王廷信,中博信息技术研究院有限公司高级专家徐启,立达出国集团董事长李昊,以及中国电信天翼公司、中国联通国际公司、盘古智库、中国研究型医院学会、北京侨商会等专家学者和文化科技从业者就“中国文化出海的算力需求”展开专题研讨。
前言
在新一轮人工智能全球化浪潮与国家文化数字化战略的双重驱动下,中国文化出海已从传统的产品贸易升级为以数字原生内容为核心的生态输出。以网络文学、网络游戏、网络影视剧为代表的“文化新三样”不仅实现了高速增长,更成为中华文化国际传播的核心引擎与提升贸易顺差的关键力量。本研究旨在系统解析支撑这一战略转型的底层算力需求图谱,为构建适配中国文化出海的全球化、场景化特点的下一代算力基础设施体系提供决策参考。
本报告通过系统梳理从宏观战略到地方试点、从设施建设到数据治理的全链条政策体系,结合近年来中国文化出海的代表类型、市场规模、全球占比及典型案例,创新性地将出海模式归纳为“大规模在线交互型”、“内容智能分发型”、“数字化资产创造型”与“知识服务数据库型” 四大核心场景,并揭示其引发的算力需求结构性分化。研究发现,中国文化产业蓬勃发展的背后,文化出海正面临全球算力地理失衡与网络时延、成本高企与业务弹性矛盾、数据合规与内容审查迷宫、技术异构与调度壁垒、产业链协同不足等五大相互关联的系统性瓶颈,严重制约中国文化产业向全球更高层次发展。
为破解瓶颈,本报告构建了一套涵盖基础算力维度、业务场景专项指标,并融合现有业务测算、新增业务预测与未来预留规划的多维度动态测算模型。基于对“文化新三样”等文化出海行业规模的量化分析,报告预测至2027年,支撑文化产业发展的AI推理与GPU渲染算力需求将达到2024年的2-3倍,其中微短剧等新兴场景增速可能超过三倍。据此,本报告提出“训练渲染中心化、推理交互边缘化、存储分发网络化”的全球部署原则,并优化形成“国内‘东数西算’枢纽训练基地+目标市场边缘推理节点+区域云渲染中心”的混合云部署策略。
最终,本报告从国家战略与产业实践两个层面提出系统性建议:政策层面,呼吁将“文化出海算力保障”纳入国家战略工程,探索建设国家级文化算力调度平台,并实施“算力券+”等精准扶持政策;产业层面,倡导文化及相关企业拥抱“混合云原生”架构,并推动云服务商从资源提供商升级为生态赋能者。通过构建“软硬协同、算网一体”的新一代基础设施,推动算力从当前的发展制约瓶颈,转变为驱动中华文明全球传播的确定性战略优势与创新引擎。
一、中国文化出海政策背景
近年来中国文化出海蓬勃发展,得益于国内从宏观战略到微观操作、从硬件基建到软件生态、从国内培育到国际护航的全链条政策支持体系。这一体系不仅赋予了文化出海坚实的政策合法性与市场确定性,更从底层基础设施(算力与网络)、核心生产要素(数据)、实践探索模式(地方试点)和资源保障(资金)四个维度,系统性解决了文化企业出海面临的共性挑战,为中华文化在数字时代的全球绽放提供了强大的制度动力。
(一)
宏观战略指导:明确顶层设计
中共中央办公厅、国务院办公厅于2022年联合印发的纲领性档《关于推进实施国家文化数字化战略的意见》,明确提出要“构建国家文化专网、文化计算体系,到2035年建成国家文化大数据体系”,首次从国家层面将文化数字化与算力基础设施进行深度绑定,为中国文化出海所需的数字化生产与全球化传播明确了国家战略方向和顶层设计。二十届四中全会进一步提出“扎实推进文化强国建设”,“提升中华文明传播力影响力”,为文化出海赋予了增强国家文化软实力的时代使命。各地在制定“十五五”规划时,普遍将推进文化和科技深度融合、建设数字中国、扩大高水平对外开放作为重点任务,形成了中央与地方协同、战略与执行联动的政策格局,为中国文化出海与算力支撑提供了明确有力的政策指引。
(二)
基础设施政策支持:算力与网络保障
1. 国家文化专网与文化计算体系建设
以《关于推进实施国家文化数字化战略的意见》为核心,国家文化专网的建设旨在构建一个覆盖全国、互联互通、安全可控的文化行业专属网络,专门服务于文化数据的存储、传输与分发,为文化内容的高效、安全出海提供网络“高速公路”。与之配套的“文化计算体系”,则强调建设产业级的算力服务平台,重点支持文化内容的智能生成、高清渲染、大数据分析及跨境实时分发,是从计算能力上对文化出海的直接赋能。
2. 算力基础设施布局
国家发展改革委、工业和信息化部等部门联合推动的“东数西算”工程,通过在全国范围内布局算力枢纽节点,优化资源配置,其宏观目标不仅服务国内市场,也为支撑大规模、高质量的文化产品全球化服务锻造了低成本、高效率的国内算力底座。与此同时,工业和信息化部等部委发布的《新型数据中心发展三年行动计划》等政策,鼓励建设面向特定场景的边缘计算中心,以低延迟满足互动娱乐、云游戏等出海业务的需求。地方政府(如上海、深圳、贵阳)也积极布局人工智能计算中心、数字创意产业园,形成“算力集群+文化产业”的协同生态,直接服务于出海企业的本地化技术需求。
(三)
数据要素政策:数据资源与治理保障
1. 文化大数据体系建设
根据《关于推进实施国家文化数字化战略的意见》部署,文化和旅游部牵头推动中华文化数据库建设,通过制定统一的数据标准和资源标识体系,促进文物、非遗、典籍等文化资源的数字化、资产化。这不仅为文化产品创新提供了源头活水,其标准化、结构化的数据形态更便于利用AI技术进行二次创作与多形态转化,支撑精准的国际市场推广。
2. 跨境数据流动与安全合规
国家互联网信息办公室发布的《数据出境安全评估办法》《个人信息出境标准合同办法》等法规,为文化出海过程中涉及的用户数据、内容数据跨境提供了明确的合规路径与安全审查框架。同时,商务部等部门在参与全球数字贸易规则(如DEPA)谈判时,积极推动建立数字产品跨境流动、文化内容市场准入等国际规则,旨在为中国文化数字产品在国际市场的顺畅流通破除制度壁垒,提供合法性保障。
(四)
地方试点与示范项目
北京、上海、杭州、成都、深圳等数字经济基础较好的城市,积极回应国家战略,开展了各具特色的文化数字化及算力服务创新试点。例如,北京市发布的《关于推进文化和科技融合发展的实施意见》,支持建设国家级文化和科技融合示范基地,鼓励企业利用云渲染、AI创作等技术开发面向全球的文化产品。上海市着力打造“国际数字之都”,在浦东等地开展数字内容出海便利化试点,探索优化数字版权交易、跨境结算等流程。杭州市依托国家数字服务出口基地,推动网络文学、动漫游戏企业集群式出海,并与云服务商合作提供一体化的出海技术解决方案。这些地方试点探索出的“技术+内容+平台”出海新模式,形成了可复制、可推广的宝贵经验。
(五)
资金保障与激励政策
1. 设立专项扶持基金
国家艺术基金、国家出版基金、文化产业发展专项资金等国家级基金,均设有支持文化数字化转化和国际化传播的专项。例如,中央财政支持的文化产业发展专项资金,对优秀数字文化内容的创作生产和海外推广给予奖励或补助。一些地方(如广东省)还设立了文化出海专项扶持基金,直接补贴企业的海外市场拓展、本地化翻译和营销费用。
2. 创新金融与税收支持
中国人民银行、文化和旅游部等部门联合推动金融机构开发适合文化企业的特色信贷产品,如知识产权质押贷款、海外营收应收账款融资等,解决轻资产文化企业的融资难题。财政部、国家税务总局对认定为高新技术企业的文化科技公司,给予企业所得税减免优惠;对文化服务出口实行增值税零税率或免税政策,有效降低了企业的技术研发和国际运营成本。
二、文化出海规模与发展现状:文化“新三样”领航出海新浪潮
在政策与技术的双重赋能下,中国文化出海已实现从传统产品贸易向数字原生内容生态输出的结构性跃迁,文化出海的产业规模持续扩大,结构日益优化。以网络文学、网络影视剧和网络游戏为代表的“文化新三样”出海,不仅构建起庞大的市场规模、成熟的产业生态和创新的出海模式,创造了巨大的经济价值,更成为引领数字文化全球化新浪潮的核心引擎,是提升国家文化软实力、促进文明交流互鉴的关键力量。
(一)
总体规模:数字贸易驱动文化出口高速增长
中国数字文化产业的国际竞争力显著增强,已成为文化贸易增长的绝对主力。根据商务部官方数据,2024年我国文化贸易总额达1.4万亿元人民币。其中,以网络游戏、网络视听等为代表的、含数智化元素的文化贸易总额突破3700亿元,占文化贸易总额的25.8%,其增速显著高于传统文化贸易,是拉动整体增长的核心动力。这一态势印证了中国文化出海已步入以数字技术为驱动的“爆发元年”,在产业规模、内容质量与生态成熟度上均实现了关键跨越。
(二)
“新三样”领航:三大赛道展现强劲出海实力
近年来,作为中华文化出海的先锋,以网络文学、网络影视剧、网络游戏为核心的“新三样”在海外市场呈现出规模领先、增速迅猛、生态多元的显著特征,文化出海已从传统实物贸易、体验式传播迈入数字化创新突围阶段。
1. 网络文学:从内容输出到全球生态共建
中国社会科学院日前发布的《2024中国网络文学发展研究报告》显示,2024年网络文学出海市场规模超50亿元人民币,比2019年的4.6亿元相比增长超10倍。根据新华社国家高端智库经济研究中心发布的《中国(浙江)文化“新三样”出海洞察报告(2025)》,2024年中国网络文学出海作品总量约75.09万部,海外用户规模超3.5亿人,培育海外网络作家46万名。中国网文出海已超越简单的文本翻译阶段。以阅文集团等为代表的企业,正通过AI翻译技术加速规模化出海,2024年其AI翻译作品达3200部,占其出海网文总量的47%,极大促进了向日本等非英语市场的渗透。网文出海的商业模式已形成从实体出版、有声书、动漫、影视到游戏的全IP生态链出海。同时,通过推动作品进入大英图书馆、与海外文化机构合作举办活动等方式,网文正在全球范围内构建创作者生态和高端文化影响力。
2. 网络微短剧:重塑全球视听格局
网络影视剧,尤其是网络微短剧,正以其轻量化、快节奏、强情绪共鸣的特点,迅速成为中国文化出海的“现象级”产品。其海外市场潜力巨大,据估算约为国内市场的7至12倍,总规模有望达到百亿美元量级。根据国家广电数据,2024年全球微短剧市场规模突破150亿美元,全球份额超过80%,中国在海外的微短剧平台已有200多家,海外微短剧应用90%以上具有中国背景,枫叶互动的ReelShort、点众科技的DramaBox和九州文化的ShortMax在各国市场基本均排名前三。根据新华社国家高端智库经济研究中心发布的《中国(浙江)文化“新三样”出海洞察报告(2025)》,国内微短剧市场规模达505亿元,首次超过电影票房,海外短剧应用突破300款,全球累计下载量超过4.7亿次。《中国网络视听发展研究报告(2025)》显示,2024年在海外视听类应用收入规模Top100中,中国(含港澳台)应用有20个,新入围者11个,其中微短剧包揽8席。中国微短剧产品已经覆盖全球200多个国家和地区,形成以北美为重心,辐射欧洲、日韩、中东、东南亚等广阔市场的发展格局。中国微短剧成功的关键在于深度本土化策略,即从初期的直接翻译转向“就地取材”,采用当地演员、场景和符合本土情感的剧本,从而实现了从“输出内容”到“输出标准和模式”的升级。
3. 网络游戏:技术赋能下的文化叙事突破
中国游戏是承载中国传统文化现代表达的重器,已经成为全球游戏产业的重要一极。根据国家广播电视总局数据,2024年中国游戏在海外市场的总占比突破30%,手游的海外市场规模稳居全球首位;2024年中国自主研发游戏在海外市场的实际销售收入为185.57亿美元,相比2014年增幅达到5倍;Steam平台上架超过1600款中国国产游戏,同比增长约45%。中国自研游戏海外销售收入已连续五年超千亿元人民币。以现象级产品《黑神话:悟空》为代表的国产3A级游戏取得历史性突破,凭借顶尖的视听制作和深邃的东方哲学叙事,在全球游戏市场引发了广泛关注,有力推动了“东方叙事”重回全球主流视野。
除“文化新三样”外,中国传统非遗、国产动画电影等也均有亮眼表现。《哪咤之魔童闹海》全球票房突破156亿元,跻身全球影史票房前列,创造了中国动画电影的历史,实现了票房与影响力的双重飞跃。这标志着中国动画产业已成功突破年龄圈层,具备了制造全球性文化IP的能力。“北京中轴线——中国理想都城秩序的杰作”列入《世界遗产名录》,“春节——中国人庆祝传统新年的社会实践”列入联合国教科文组织人类非物质文化遗产代表作名录,引领中式美学和传统文化出海,让全球感受中国人的至亲至和至美。
(三)
文化出海发展趋势:从产品出海到模式与生态出海
当前,我国文化出海呈现出明显的升级趋势。首先是从“产品出海”到“IP与生态出海”升级,文化企业不再满足于单一产品输出,而是致力于打造如“庆余年”、“斗罗大陆”等横跨文学、影视、游戏、动漫的IP宇宙,实现跨媒介的生态化出海。
其次,是从“文化符号输出”到“全球叙事共建”。中国文化出海的内容更注重寻找东方美学与全球叙事的平衡点,通过加入本地文化元素、与海外创作者合作等方式,让中国故事以世界语态引发共鸣。
再次,文化出海的平台与产业链输出初现雏形。部分领先企业开始尝试输出“创意研发+技术标准+运营体系”的全产业链能力,例如中国主题乐园的整体设计与管理方案出口,标志着中国正从文化产品的供给者向全球文化生态的构建者迈进。
三、文化出海主要模式与算力依赖场景
当前中国文化出海已形成“文化新三样”等多元化的数字内容生态,不同产品的技术内核与用户体验模式存在巨大差异,直接导致其对底层算力的需求呈现出深刻的结构性差异。根据业务对计算资源的实时性、密集度和智能化的要求差异,可将中国文化出海的主要算力依赖场景归纳为以下四类场景,构成了支撑文化出海从实时体验到数据服务的完整算力需求光谱。未来,国家与企业在规划算力基础设施时,必须超越“规模总量”的思维,转向对“算力结构”的精准匹配,配合国产可控,针对四类场景的不同特性,在算力类型、部署地理、调度策略上进行差异化配置,才能以最优成本构建起支撑中华文化高效、高质量出海的下一代数字基座。
(一)
大规模在线交互型:追求极致实时与沉浸体验
此类场景以提供高并发、低延迟的实时互动与沉浸式视觉体验为核心,算力是用户体验不可分割的一部分。
1. 典型模式
1
云游戏:将图形渲染、物理计算等全部置于云端,通过视频流实时传输至用户终端。
2
元宇宙社交/虚拟会展:支持多用户实时同步进入并交互的3D虚拟空间,如在线艺术展、品牌虚拟发布会。
3
超高清实时直播与互动剧:提供4K/8K多机位视角切换、实时特效和观众互动投票等的流媒体服务。
2. 算力需求特征
1
计算密集:重度依赖高性能GPU渲染集群,算力消耗与画面分辨率、帧率、用户并发数成正比。例如,支撑单用户4K@60帧的云游戏体验,需在云端持续提供相当于高端消费级GPU的完整算力,做好云端的算力安全防护。
2
延迟敏感:端到端延迟(从用户操作到画面回应)需控制在毫秒级(通常<150ms),对算力节点的地理分布(边缘计算) 提出刚性要求,必须贴近用户部署,或者高速网络链路直达用户。
3
流量脉冲:用户在线高峰时段算力需求呈剧烈脉冲,要求算力资源具备秒级弹性伸缩能力,要求具备弹性调度能力。
3. 发展现状与挑战
以米哈游《云·原神》和腾讯Start平台为代表,国内云游戏服务已进入商用阶段,但大规模推广受限于全球边缘算力节点覆盖不足和网络带宽成本。元宇宙展厅则在文博、电商领域试水,其发展瓶颈在于高并发下的虚拟场景同步技术与实时渲染成本。
(二)
内容智能分发型:驱动精准触达与高效运营
此类场景的核心是利用人工智能处理海量内容与用户数据,实现个性化推荐、合规审核与规模化本地化,算力是提升运营效率与传播精准度的“智能大脑”。
1. 典型模式
1
网络文学与音视频平台:如起点国际、WeTV等,依靠推荐算法实现内容与用户的精准匹配。
2
微短剧聚合平台:如ReelShort、DramaBox等,通过AI分析快速定位爆款题材并实现跨区域分发。
3
新闻信息与短视频出海:如TikTok等,依赖强大的内容理解与推荐系统。
2. 算力需求特征
1
推理密集型:业务高峰期需处理每秒数十万乃至上百万次的用户请求(高QPS),对AI推理算力的吞吐量和能效比要求极高。通常采用性能较低的专用GPU集群,以平衡成本与性能。
2
训练与推理分离:模型训练任务(如优化推荐算法、训练多语言内容理解模型)呈周期性、批量性,需要集中式的高性能GPU算力;而推理服务则需全球分布式部署,以靠近数据源,满足实时性。
3
数据密集:需要处理TB/PB级的用户行为日志与内容库,对大数据处理平台的存储I/O有高要求。
3. 发展现状与挑战
此模式最为成熟,头部平台已构建起“国内训练、全球推理”的混合云架构。当前挑战在于针对全球各地日益严格的数据隐私法规,以及算力本地化部署的同时实现全球模型的协同进化。此外,小语种(如斯瓦希里语、阿拉伯语方言)的高质量训练数据匮乏,需算力支持高效的少样本或无监督学习。
(三)
数字化资产创造型:赋能文化资源的创新转化
此类场景聚焦于利用先进计算技术将传统文化资源转化为可确权、可交易、可交互的新型数字资产,算力是文化价值创造性转化的“生产工具”。
1. 典型模式
1
AIGC驱动的文化内容生产:利用生成式AI创作国风数字绘画、动态苏绣、戏曲动画等,如“AI孙悟空”形象生成。
2
非遗及文物的数字化与NFT化:对珍贵文物进行高精度三维建模,并铸造为基于区块链的数字藏品(NFT),进行跨境推广与交易。
3
影视级特效与虚拟制片:为出海影视、动漫作品等提供高效的特效渲染与虚拟拍摄技术支持。
2. 算力需求特征
1
异构计算融合:需要AI生成算力(训练/推理)与图形算力的紧密结合。例如,先用AI生成基础模型和纹理,再用图形工作站进行精细渲染。
2
任务波动大:需求呈项目制爆发,一个高精度文物数字化或一部短剧的AIGC特效,可能在短期内调用大量算力,项目间歇期需求骤降。
3
区块链共识计算:当涉及NFT铸造与交易时,需要额外的区块链节点运算(如共识机制计算)。
3. 发展现状与挑战
此领域正处于爆发初期,故宫、敦煌等多家文博机构早已推出系列数字藏品。挑战在于生成式AI创作的可控性与文化准确性仍需人工深度干预,智能化程度有待提升;全球区块链基础设施与法律政策差异大,数字资产的跨境流通合规成本高。
(四)
知识服务与数据库型:支撑体系化文化传播
此类场景旨在构建结构化的文化知识体系,并通过数字化服务提供给全球用户,算力是处理、存储与检索海量结构化知识的“基石”。
1. 典型模式
1
中华文化专题数据库:如“中华经典古籍库”、“中国非物质文化遗产数字博物馆”的多语种国际化版本。
2
智慧教育文化产品:集成AR/VR技术的汉字教学、中医药文化课程等交互式学习平台。
3
文化机构数字化管理云服务:为海外博物馆、图书馆提供基于云的藏品管理、数字策展解决方案。
2. 算力需求特征
1
以CPU与存储为中心:主要需求是大规模数据的并行处理、高效编目、检索与关联分析,对CPU算力、存储器容量及高速网络存储(如SSD)的依赖度高于GPU。
2
高并发查询与稳定回应:面向研究机构、学校等B端或G端用户,需支持大量用户的复杂查询请求,对系统的I/O性能与稳定性要求极高。
3
数据安全与长期保存:涉及国家文化资源数据,对数据跨境传输的安全性、存储的长期可靠性与备份机制有极端严苛的要求。
3. 发展现状与挑战
此类项目多由国家文化单位牵头,处于体系化建设的早期阶段。主要挑战主要在于多语种知识图谱的构建与对齐需要巨大的语言学与计算资源投入,以及如何在确保数据主权安全的前提下,向全球研究者与公众提供高效的数据服务访问。

四、中国文化出海算力需求测算与部署策略
基于前文对出海“文化新三样”的规模、结构及四大核心场景的分析,其算力需求已呈现出明确的量化增长路径。综合测算,以2024年文化出海行业规模为基线,支撑其发展的算力需求正随“新三样”的高速增长而急剧扩张。预计到2027年,AI推理算力(驱动内容分发)和GPU渲染算力(驱动高体验交互)的需求将达到2024年的2-3倍,其中微短剧、AIGC等新兴场景的算力需求增速可能超过300%。企业须建立“场景量化-动态测算-异构整合-全球调度”的精细化管理体系,通过将宏观行业数据转化为微观算力指标,并匹配以混合云为基础的智能部署策略,方能使算力从一项难以管控的成本支出,转化为支撑文化持续出海、赢得全球市场的确定性战略优势。
(一)
确定测算维度与指标
科学的算力规划始于对多维技术指标的精确解构,需将文化出海业务需求映射到底层硬件与性能指标。预计使用算力中心标约50万标准机架规模,其中智能算力(FP16)约 25EFLOPS,通用算力(FP32)约 14EFLOPS。
1. 基础算力维度
此维度是算力需求的“硬件清单”,需根据出海场景进行差异化配置。
1
CPU:重点考量核心数与主频。
内容智能分发型(如网文推荐)与知识服务型场景,需高核心数CPU以支持高并发数据处理与分析。
大规模在线交互型(如游戏逻辑服务器)则依赖高主频CPU(如3.5GHz以上)保障单线程性能与低延迟。
2
GPU/AI加速卡:是渲染与AI场景的核心。
图形渲染(FP32):服务于云游戏、元宇宙。例如,单实例4K云游戏需≥16GB显存及≥20 TFLOPS FP32算力的GPU。
AI训练(FP16/BF16):用于训练垂直领域模型(如网文翻译)。训练一个10B参数模型,常需多张显存≥80GB、支持NVLink高速互联的GPU。
AI推理(INT8):用于内容推荐、审核。需关注高能效比,例如,支持≥500 TOPS INT8算力的专用推理芯片以处理海量请求。
3
存储器与存储:
存储器:内容智能分发型平台的实时分析数据库常需TB级存储器;大型游戏世界需数百GB存储器承载场景状态。
存储:高性能存储(SSD/NVMe)用于数据库、在线渲染素材库,例如一个大型游戏项目需PB级高性能存储;大容量存储(HDD/对象存储)用于视频、日志、备份,例如一个主流微短剧平台年新增视频素材可达数十PB。
4
网络:
内网带宽:AI训练集群或渲染节点间需≥200Gb/s的超高带宽互联,以减少通信瓶颈,确保安全出口可控。
公网出口带宽:大规模在线交互型与内容智能分发型是带宽消耗主体。可根据公式测算:总带宽 (Gbps) = 并发用户数 × 单用户平均码率 (Mbps) / 1000 × 冗余系数 (通常为1.5-2.0)。
2. 业务场景专项指标
此维度是连接业务与算力的“翻译器”,针对不同场景采用核心指标:
1
通用业务场景:以每秒查询数(QPS)和并发用户数为核心。例如,一个日活5000万的网文平台,推荐界面峰值QPS可达百万级。
2
AI训练场景:核心指标为模型参数量、数据集大小和期望训练时长。
可参考估算公式:所需算力(GPU卡时)≈6× 模型参数量(十亿)×数据集大小(十亿Token)。训练一个百亿参数的多语言模型,可能需要数万至数十万卡时的算力。
3
高性能计算(HPC)场景:如影视渲染。核心指标为总帧数、单帧平均渲染时间。所需节点数 = 总帧数×单帧渲染时间/(项目可用时间×节点并行效率)。
(二)
分场景算力测算
不同场景下,50万标准机架的算力差异显著:高配置场景约250万P至2500万P18;中低配置场景约47万P至1488万P7;行业规划目标智能算力2500万P,通用算力1400万P89。
结合前述四大出海场景的规模与基准,用以下方法进行具体测算:
1. 现有业务算力需求测算
综合应用多种方法,摸清家底。
1
基准法:参考行业公开配置。例如,头部云游戏服务商披露,单1080P@60帧并发需约1/8张A100 GPU等效算力,可作为同类企业基准。
2
压力测试法:模拟“短剧爆款”或“游戏大版本更新”峰值,通过压测获取系统极限。例如,某微短剧平台通过压测发现,应对瞬时百万用户涌入,需将推理集群算力紧急扩容3倍。
3
回归分析法:基于历史数据建模。某网文平台分析发现,海外用户每增长1000万,其AI推理集群的日均算力消耗增长约15%。
2. 新增业务算力需求测算
针对新市场或新产品,进行前瞻性规划。
1
参数估算法:对数字化资产创造型项目,根据3D模型面数、纹理分辨率等参数估算。例如,打造一个拥有1000件高精度文物的数字博物馆,初始素材处理与渲染需约5000 GPU小时的算力。
2
专家评估法:对元宇宙社交等创新业务,结合专家判断进行区间评估。初步估算,一个支持万人同时在线的轻量级元宇宙空间,年渲染与同步算力成本可能在千万人民币级别。
3
分阶段规划:例如,一款游戏计划三年内进入欧美、东南亚市场,需制定分阶段的算力采购与云资源租赁计划,明确各阶段服务器数量、GPU型号及带宽需求。
3. 未来预留算力测算
为应对增长与技术迭代,必须预留缓冲。综合建议,为技术升级预留额外15%-20% 的算力预算。
1
按比例预留法。基于业务增长预测。对稳态增长的知识服务数据库,预留10%-15% 算力冗余。对高波动的微短剧平台,需预留25%-30% 的弹性算力以应对突发流量,逐年按照实际情况调整评估弹性需求。
2
技术迭代因子。第一,正向因子:游戏画质从2K向4K/8K演进,渲染算力需求呈4-16倍增长。第二,负向因子:AI模型算法优化(如模型压缩),可能使推理算力需求降低30%-50%。
(三)
算力需求汇总与整合
将上述分场景测算结果汇总后,核心任务是根据“文化新三样”等出海业务比例,进行异构算力的配比优化与部署模式选择。
1. 异构算力配比优化
一个综合性出海平台,其算力配比应大致遵循其业务构成。例如,若业务以网文和微短剧为主,则整体算力池中AI推理算力(INT8) 的占比应最高;若以云游戏和精品制作为主,则GPU渲染算力(FP32) 占比需大幅提升。通过容器化与混部技术,将离线训练、在线推理、实时渲染等任务错峰调度到统一的异构算力池中,可将整体资源利用率从常见的40%提升至65%以上。
2. 部署模式下的算力需求整合
不同部署模式深刻影响算力的实际供给成本与效率。

(四)
全球算力部署策略
AI训练时需处理语音、视频、图像等多模态数据,需要能扛住PB级数据的算力集群。综合下来,一次训练1000亿参数的AI大模型,预训练成本约亿元级别,全球化研发及部署约100亿级别。基于区域市场特征,对上述部署模式进行具体应用。
1. 训练与渲染中心化
将耗费巨大的AI大模型预训练与影视级渲染任务,集中于国内“东数西算”成渝、贵州等枢纽节点。利用其能源成本优势与规模化算力集群,可将此类成本降低10%-15%。
2. 推理与交互边缘化
将AI内容审核、实时推荐、云游戏流化等对延迟敏感的业务,强制部署在目标市场边缘。
1
欧美地区:租赁高性能GPU裸金属服务器,尽管成本较高,但对保障高端用户体验至关重要。
2
东南亚/拉美:主要利用性价比高的公有云服务,快速覆盖市场。
3
中东地区:必须与持有本地牌照的企业合作,采用“主权云”或合资数据中心模式,以满足数据合规要求。
3. 存储与分发网络化
构建基于全球对象存储和CDN的“内容湖”,实现数字资产“一处制作,全球近端分发”,构建端到端的链路、算力、安全一体化的可控通道能力,这是应对微短剧等业务流量瞬时脉冲(可突发至日均百倍)的核心基础设施。
五、系统化应对算力瓶颈,构建文化出海新基座
本报告前序章节详细剖析了中国文化出海的蓬勃态势、四大核心场景及其对应的算力需求。算力已成为数字经济时代的核心生产资料,更是文化出海不可或缺的“数字基座”。然而,高速增长的文化出海需求与当前算力供给体系之间存在着多维度、系统性的错配,其本质上是旧有基础设施体系与全新数字全球化业务模式之间的摩擦。唯有通过政策引导顶层设计、产业共建协同生态、技术驱动模式创新,系统性地构建起“弹性敏捷、全球调度、合规可信、软硬协同”的下一代文化出海算力支撑体系,才能将算力从制约发展的“成本瓶颈”转化为驱动中华文化全球传播的“创新引擎”,最终在激烈的全球数字文化竞争中,赢得中国文化出海的可持续未来。
(一)
核心瓶颈与挑战的再审视:从表层矛盾到深层矛盾
中国企业文化出海面临的算力挑战并非孤立存在,而是相互关联、层层递进的结构性问题。根据36氪研究院对700家AI应用出海企业的调研显示,52.7% 的企业认为“全球算力基础设施布局不足”是首要挑战。这一数据深刻揭示了表层的资源短缺之下,隐藏着更深层次的供需矛盾与体系性短板。
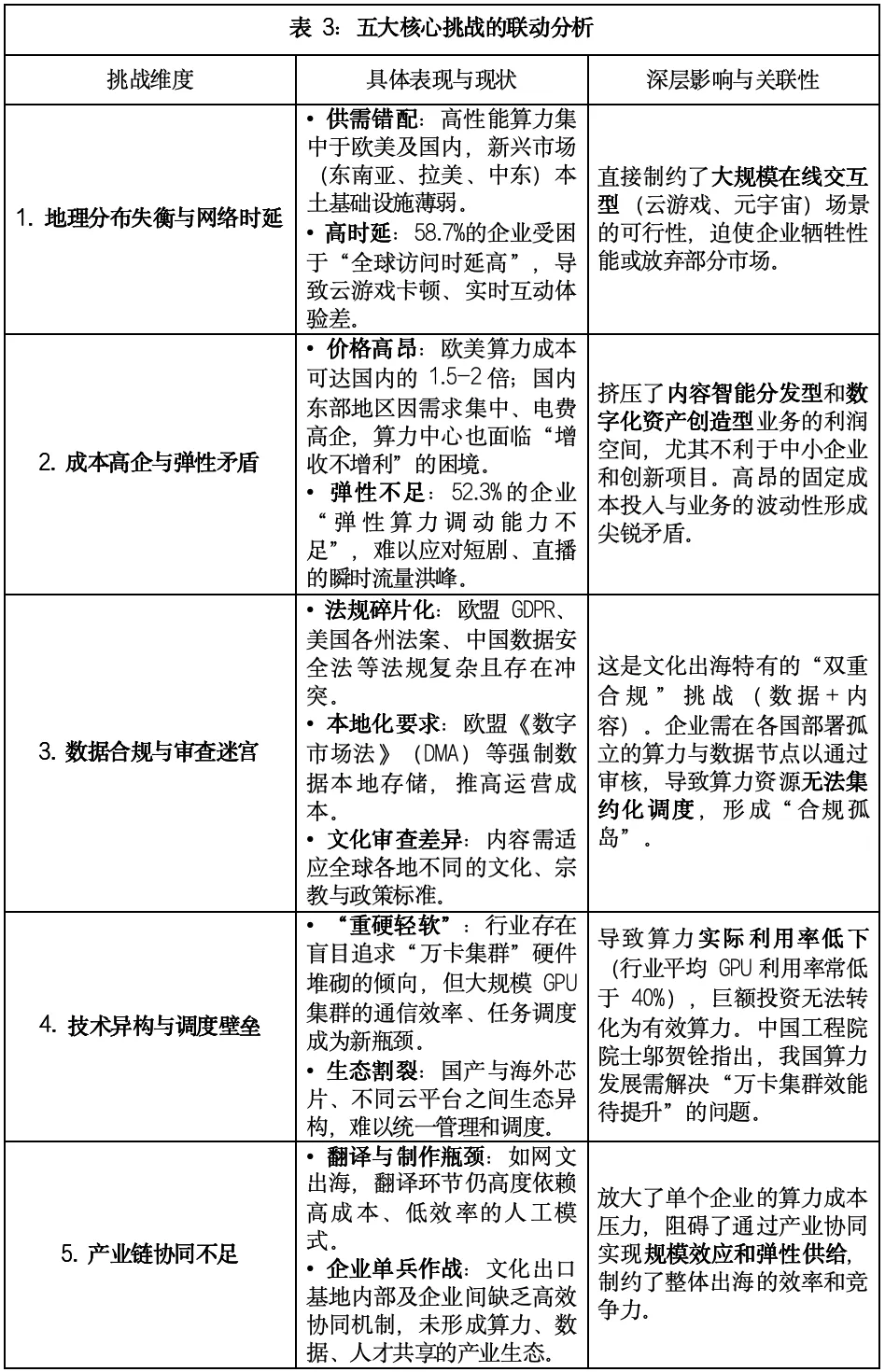
1. 五大核心挑战的联动分析

2. 结构性矛盾的根源
以上挑战的根源在于,当前算力供给体系是以“数据中心”为中心、以“硬件资源”为商品的静态模式,而文化出海的需求是以“用户体验”为中心、以“数据流动和实时处理”为流程的动态全球化服务。
1
供给的集中化与需求的全球化之间的矛盾:“东数西算”旨在优化国内布局,但文化出海要求算力紧随全球用户。西部算力节点与海外市场之间的网络延迟,使其难以直接支撑海外实时业务,出现了“远水解不了近渴”的现象。
2
资源的刚性配置与业务的弹性波动之间的矛盾:传统IDC建设周期长、成本固化,无法匹配微短剧、游戏赛季、热点营销等项目带来的分钟级算力需求波动。
3
技术的标准化与场景的个性化之间的矛盾:通用算力解决方案难以满足不同出海场景的极致要求。例如,AI视频生成需要高带宽I/O处理海量素材,而智能陪伴应用则需要7×24小时低功耗推理。
(二)
政策与产业建议:构建“软硬协同、算网一体”的新一代基础设施
破解上述系统性瓶颈,需超越企业单点优化的层面,从国家战略和产业生态角度,构建适应文化数字化出海新一代基础设施。其核心思路是:从提供“离散的算力资源”转向运营“连续的算力服务”,推动 “云网边端”一体化智能调度。
2026年1月30日下午,中国人民大学文化产业研究院、世界中轴线文化遗产(香港)协会、中博信息技术研究院有限公司、中国传媒大学人类共同体研究院、中国欧洲中心在北京中轴线在地文化博物馆联合发布《中国文化出海算力需求研究报告》。中国人民大学文化创意产业研究所所长、教授金元浦,北京中华文化学院党组成员、副院长李颖,世界中轴线文化遗产(香港)协会创会会长董恒江,中国人民大学文化产业研究院执行院长曾繁文、助理院长周意,中国传媒大学艺术研究院院长、教授王廷信,中博信息技术研究院有限公司高级专家徐启,立达出国集团董事长李昊,以及中国电信天翼公司、中国联通国际公司、盘古智库、中国研究型医院学会、北京侨商会等专家学者和文化科技从业者就“中国文化出海的算力需求”展开专题研讨。
前言
在新一轮人工智能全球化浪潮与国家文化数字化战略的双重驱动下,中国文化出海已从传统的产品贸易升级为以数字原生内容为核心的生态输出。以网络文学、网络游戏、网络影视剧为代表的“文化新三样”不仅实现了高速增长,更成为中华文化国际传播的核心引擎与提升贸易顺差的关键力量。本研究旨在系统解析支撑这一战略转型的底层算力需求图谱,为构建适配中国文化出海的全球化、场景化特点的下一代算力基础设施体系提供决策参考。
本报告通过系统梳理从宏观战略到地方试点、从设施建设到数据治理的全链条政策体系,结合近年来中国文化出海的代表类型、市场规模、全球占比及典型案例,创新性地将出海模式归纳为“大规模在线交互型”、“内容智能分发型”、“数字化资产创造型”与“知识服务数据库型” 四大核心场景,并揭示其引发的算力需求结构性分化。研究发现,中国文化产业蓬勃发展的背后,文化出海正面临全球算力地理失衡与网络时延、成本高企与业务弹性矛盾、数据合规与内容审查迷宫、技术异构与调度壁垒、产业链协同不足等五大相互关联的系统性瓶颈,严重制约中国文化产业向全球更高层次发展。
为破解瓶颈,本报告构建了一套涵盖基础算力维度、业务场景专项指标,并融合现有业务测算、新增业务预测与未来预留规划的多维度动态测算模型。基于对“文化新三样”等文化出海行业规模的量化分析,报告预测至2027年,支撑文化产业发展的AI推理与GPU渲染算力需求将达到2024年的2-3倍,其中微短剧等新兴场景增速可能超过三倍。据此,本报告提出“训练渲染中心化、推理交互边缘化、存储分发网络化”的全球部署原则,并优化形成“国内‘东数西算’枢纽训练基地+目标市场边缘推理节点+区域云渲染中心”的混合云部署策略。
最终,本报告从国家战略与产业实践两个层面提出系统性建议:政策层面,呼吁将“文化出海算力保障”纳入国家战略工程,探索建设国家级文化算力调度平台,并实施“算力券+”等精准扶持政策;产业层面,倡导文化及相关企业拥抱“混合云原生”架构,并推动云服务商从资源提供商升级为生态赋能者。通过构建“软硬协同、算网一体”的新一代基础设施,推动算力从当前的发展制约瓶颈,转变为驱动中华文明全球传播的确定性战略优势与创新引擎。
一、中国文化出海政策背景
近年来中国文化出海蓬勃发展,得益于国内从宏观战略到微观操作、从硬件基建到软件生态、从国内培育到国际护航的全链条政策支持体系。这一体系不仅赋予了文化出海坚实的政策合法性与市场确定性,更从底层基础设施(算力与网络)、核心生产要素(数据)、实践探索模式(地方试点)和资源保障(资金)四个维度,系统性解决了文化企业出海面临的共性挑战,为中华文化在数字时代的全球绽放提供了强大的制度动力。
(一)
宏观战略指导:明确顶层设计
中共中央办公厅、国务院办公厅于2022年联合印发的纲领性档《关于推进实施国家文化数字化战略的意见》,明确提出要“构建国家文化专网、文化计算体系,到2035年建成国家文化大数据体系”,首次从国家层面将文化数字化与算力基础设施进行深度绑定,为中国文化出海所需的数字化生产与全球化传播明确了国家战略方向和顶层设计。二十届四中全会进一步提出“扎实推进文化强国建设”,“提升中华文明传播力影响力”,为文化出海赋予了增强国家文化软实力的时代使命。各地在制定“十五五”规划时,普遍将推进文化和科技深度融合、建设数字中国、扩大高水平对外开放作为重点任务,形成了中央与地方协同、战略与执行联动的政策格局,为中国文化出海与算力支撑提供了明确有力的政策指引。
(二)
基础设施政策支持:算力与网络保障
1. 国家文化专网与文化计算体系建设
以《关于推进实施国家文化数字化战略的意见》为核心,国家文化专网的建设旨在构建一个覆盖全国、互联互通、安全可控的文化行业专属网络,专门服务于文化数据的存储、传输与分发,为文化内容的高效、安全出海提供网络“高速公路”。与之配套的“文化计算体系”,则强调建设产业级的算力服务平台,重点支持文化内容的智能生成、高清渲染、大数据分析及跨境实时分发,是从计算能力上对文化出海的直接赋能。
2. 算力基础设施布局
国家发展改革委、工业和信息化部等部门联合推动的“东数西算”工程,通过在全国范围内布局算力枢纽节点,优化资源配置,其宏观目标不仅服务国内市场,也为支撑大规模、高质量的文化产品全球化服务锻造了低成本、高效率的国内算力底座。与此同时,工业和信息化部等部委发布的《新型数据中心发展三年行动计划》等政策,鼓励建设面向特定场景的边缘计算中心,以低延迟满足互动娱乐、云游戏等出海业务的需求。地方政府(如上海、深圳、贵阳)也积极布局人工智能计算中心、数字创意产业园,形成“算力集群+文化产业”的协同生态,直接服务于出海企业的本地化技术需求。
(三)
数据要素政策:数据资源与治理保障
1. 文化大数据体系建设
根据《关于推进实施国家文化数字化战略的意见》部署,文化和旅游部牵头推动中华文化数据库建设,通过制定统一的数据标准和资源标识体系,促进文物、非遗、典籍等文化资源的数字化、资产化。这不仅为文化产品创新提供了源头活水,其标准化、结构化的数据形态更便于利用AI技术进行二次创作与多形态转化,支撑精准的国际市场推广。
2. 跨境数据流动与安全合规
国家互联网信息办公室发布的《数据出境安全评估办法》《个人信息出境标准合同办法》等法规,为文化出海过程中涉及的用户数据、内容数据跨境提供了明确的合规路径与安全审查框架。同时,商务部等部门在参与全球数字贸易规则(如DEPA)谈判时,积极推动建立数字产品跨境流动、文化内容市场准入等国际规则,旨在为中国文化数字产品在国际市场的顺畅流通破除制度壁垒,提供合法性保障。
(四)
地方试点与示范项目
北京、上海、杭州、成都、深圳等数字经济基础较好的城市,积极回应国家战略,开展了各具特色的文化数字化及算力服务创新试点。例如,北京市发布的《关于推进文化和科技融合发展的实施意见》,支持建设国家级文化和科技融合示范基地,鼓励企业利用云渲染、AI创作等技术开发面向全球的文化产品。上海市着力打造“国际数字之都”,在浦东等地开展数字内容出海便利化试点,探索优化数字版权交易、跨境结算等流程。杭州市依托国家数字服务出口基地,推动网络文学、动漫游戏企业集群式出海,并与云服务商合作提供一体化的出海技术解决方案。这些地方试点探索出的“技术+内容+平台”出海新模式,形成了可复制、可推广的宝贵经验。
(五)
资金保障与激励政策
1. 设立专项扶持基金
国家艺术基金、国家出版基金、文化产业发展专项资金等国家级基金,均设有支持文化数字化转化和国际化传播的专项。例如,中央财政支持的文化产业发展专项资金,对优秀数字文化内容的创作生产和海外推广给予奖励或补助。一些地方(如广东省)还设立了文化出海专项扶持基金,直接补贴企业的海外市场拓展、本地化翻译和营销费用。
2. 创新金融与税收支持
中国人民银行、文化和旅游部等部门联合推动金融机构开发适合文化企业的特色信贷产品,如知识产权质押贷款、海外营收应收账款融资等,解决轻资产文化企业的融资难题。财政部、国家税务总局对认定为高新技术企业的文化科技公司,给予企业所得税减免优惠;对文化服务出口实行增值税零税率或免税政策,有效降低了企业的技术研发和国际运营成本。
二、文化出海规模与发展现状:文化“新三样”领航出海新浪潮
在政策与技术的双重赋能下,中国文化出海已实现从传统产品贸易向数字原生内容生态输出的结构性跃迁,文化出海的产业规模持续扩大,结构日益优化。以网络文学、网络影视剧和网络游戏为代表的“文化新三样”出海,不仅构建起庞大的市场规模、成熟的产业生态和创新的出海模式,创造了巨大的经济价值,更成为引领数字文化全球化新浪潮的核心引擎,是提升国家文化软实力、促进文明交流互鉴的关键力量。
(一)
总体规模:数字贸易驱动文化出口高速增长
中国数字文化产业的国际竞争力显著增强,已成为文化贸易增长的绝对主力。根据商务部官方数据,2024年我国文化贸易总额达1.4万亿元人民币。其中,以网络游戏、网络视听等为代表的、含数智化元素的文化贸易总额突破3700亿元,占文化贸易总额的25.8%,其增速显著高于传统文化贸易,是拉动整体增长的核心动力。这一态势印证了中国文化出海已步入以数字技术为驱动的“爆发元年”,在产业规模、内容质量与生态成熟度上均实现了关键跨越。
(二)
“新三样”领航:三大赛道展现强劲出海实力
近年来,作为中华文化出海的先锋,以网络文学、网络影视剧、网络游戏为核心的“新三样”在海外市场呈现出规模领先、增速迅猛、生态多元的显著特征,文化出海已从传统实物贸易、体验式传播迈入数字化创新突围阶段。
1. 网络文学:从内容输出到全球生态共建
中国社会科学院日前发布的《2024中国网络文学发展研究报告》显示,2024年网络文学出海市场规模超50亿元人民币,比2019年的4.6亿元相比增长超10倍。根据新华社国家高端智库经济研究中心发布的《中国(浙江)文化“新三样”出海洞察报告(2025)》,2024年中国网络文学出海作品总量约75.09万部,海外用户规模超3.5亿人,培育海外网络作家46万名。中国网文出海已超越简单的文本翻译阶段。以阅文集团等为代表的企业,正通过AI翻译技术加速规模化出海,2024年其AI翻译作品达3200部,占其出海网文总量的47%,极大促进了向日本等非英语市场的渗透。网文出海的商业模式已形成从实体出版、有声书、动漫、影视到游戏的全IP生态链出海。同时,通过推动作品进入大英图书馆、与海外文化机构合作举办活动等方式,网文正在全球范围内构建创作者生态和高端文化影响力。
2. 网络微短剧:重塑全球视听格局
网络影视剧,尤其是网络微短剧,正以其轻量化、快节奏、强情绪共鸣的特点,迅速成为中国文化出海的“现象级”产品。其海外市场潜力巨大,据估算约为国内市场的7至12倍,总规模有望达到百亿美元量级。根据国家广电数据,2024年全球微短剧市场规模突破150亿美元,全球份额超过80%,中国在海外的微短剧平台已有200多家,海外微短剧应用90%以上具有中国背景,枫叶互动的ReelShort、点众科技的DramaBox和九州文化的ShortMax在各国市场基本均排名前三。根据新华社国家高端智库经济研究中心发布的《中国(浙江)文化“新三样”出海洞察报告(2025)》,国内微短剧市场规模达505亿元,首次超过电影票房,海外短剧应用突破300款,全球累计下载量超过4.7亿次。《中国网络视听发展研究报告(2025)》显示,2024年在海外视听类应用收入规模Top100中,中国(含港澳台)应用有20个,新入围者11个,其中微短剧包揽8席。中国微短剧产品已经覆盖全球200多个国家和地区,形成以北美为重心,辐射欧洲、日韩、中东、东南亚等广阔市场的发展格局。中国微短剧成功的关键在于深度本土化策略,即从初期的直接翻译转向“就地取材”,采用当地演员、场景和符合本土情感的剧本,从而实现了从“输出内容”到“输出标准和模式”的升级。
3. 网络游戏:技术赋能下的文化叙事突破
中国游戏是承载中国传统文化现代表达的重器,已经成为全球游戏产业的重要一极。根据国家广播电视总局数据,2024年中国游戏在海外市场的总占比突破30%,手游的海外市场规模稳居全球首位;2024年中国自主研发游戏在海外市场的实际销售收入为185.57亿美元,相比2014年增幅达到5倍;Steam平台上架超过1600款中国国产游戏,同比增长约45%。中国自研游戏海外销售收入已连续五年超千亿元人民币。以现象级产品《黑神话:悟空》为代表的国产3A级游戏取得历史性突破,凭借顶尖的视听制作和深邃的东方哲学叙事,在全球游戏市场引发了广泛关注,有力推动了“东方叙事”重回全球主流视野。
除“文化新三样”外,中国传统非遗、国产动画电影等也均有亮眼表现。《哪咤之魔童闹海》全球票房突破156亿元,跻身全球影史票房前列,创造了中国动画电影的历史,实现了票房与影响力的双重飞跃。这标志着中国动画产业已成功突破年龄圈层,具备了制造全球性文化IP的能力。“北京中轴线——中国理想都城秩序的杰作”列入《世界遗产名录》,“春节——中国人庆祝传统新年的社会实践”列入联合国教科文组织人类非物质文化遗产代表作名录,引领中式美学和传统文化出海,让全球感受中国人的至亲至和至美。
(三)
文化出海发展趋势:从产品出海到模式与生态出海
当前,我国文化出海呈现出明显的升级趋势。首先是从“产品出海”到“IP与生态出海”升级,文化企业不再满足于单一产品输出,而是致力于打造如“庆余年”、“斗罗大陆”等横跨文学、影视、游戏、动漫的IP宇宙,实现跨媒介的生态化出海。
其次,是从“文化符号输出”到“全球叙事共建”。中国文化出海的内容更注重寻找东方美学与全球叙事的平衡点,通过加入本地文化元素、与海外创作者合作等方式,让中国故事以世界语态引发共鸣。
再次,文化出海的平台与产业链输出初现雏形。部分领先企业开始尝试输出“创意研发+技术标准+运营体系”的全产业链能力,例如中国主题乐园的整体设计与管理方案出口,标志着中国正从文化产品的供给者向全球文化生态的构建者迈进。
三、文化出海主要模式与算力依赖场景
当前中国文化出海已形成“文化新三样”等多元化的数字内容生态,不同产品的技术内核与用户体验模式存在巨大差异,直接导致其对底层算力的需求呈现出深刻的结构性差异。根据业务对计算资源的实时性、密集度和智能化的要求差异,可将中国文化出海的主要算力依赖场景归纳为以下四类场景,构成了支撑文化出海从实时体验到数据服务的完整算力需求光谱。未来,国家与企业在规划算力基础设施时,必须超越“规模总量”的思维,转向对“算力结构”的精准匹配,配合国产可控,针对四类场景的不同特性,在算力类型、部署地理、调度策略上进行差异化配置,才能以最优成本构建起支撑中华文化高效、高质量出海的下一代数字基座。
(一)
大规模在线交互型:追求极致实时与沉浸体验
此类场景以提供高并发、低延迟的实时互动与沉浸式视觉体验为核心,算力是用户体验不可分割的一部分。
1. 典型模式
1
云游戏:将图形渲染、物理计算等全部置于云端,通过视频流实时传输至用户终端。
2
元宇宙社交/虚拟会展:支持多用户实时同步进入并交互的3D虚拟空间,如在线艺术展、品牌虚拟发布会。
3
超高清实时直播与互动剧:提供4K/8K多机位视角切换、实时特效和观众互动投票等的流媒体服务。
2. 算力需求特征
1
计算密集:重度依赖高性能GPU渲染集群,算力消耗与画面分辨率、帧率、用户并发数成正比。例如,支撑单用户4K@60帧的云游戏体验,需在云端持续提供相当于高端消费级GPU的完整算力,做好云端的算力安全防护。
2
延迟敏感:端到端延迟(从用户操作到画面回应)需控制在毫秒级(通常<150ms),对算力节点的地理分布(边缘计算) 提出刚性要求,必须贴近用户部署,或者高速网络链路直达用户。
3
流量脉冲:用户在线高峰时段算力需求呈剧烈脉冲,要求算力资源具备秒级弹性伸缩能力,要求具备弹性调度能力。
3. 发展现状与挑战
以米哈游《云·原神》和腾讯Start平台为代表,国内云游戏服务已进入商用阶段,但大规模推广受限于全球边缘算力节点覆盖不足和网络带宽成本。元宇宙展厅则在文博、电商领域试水,其发展瓶颈在于高并发下的虚拟场景同步技术与实时渲染成本。
(二)
内容智能分发型:驱动精准触达与高效运营
此类场景的核心是利用人工智能处理海量内容与用户数据,实现个性化推荐、合规审核与规模化本地化,算力是提升运营效率与传播精准度的“智能大脑”。
1. 典型模式
1
网络文学与音视频平台:如起点国际、WeTV等,依靠推荐算法实现内容与用户的精准匹配。
2
微短剧聚合平台:如ReelShort、DramaBox等,通过AI分析快速定位爆款题材并实现跨区域分发。
3
新闻信息与短视频出海:如TikTok等,依赖强大的内容理解与推荐系统。
2. 算力需求特征
1
推理密集型:业务高峰期需处理每秒数十万乃至上百万次的用户请求(高QPS),对AI推理算力的吞吐量和能效比要求极高。通常采用性能较低的专用GPU集群,以平衡成本与性能。
2
训练与推理分离:模型训练任务(如优化推荐算法、训练多语言内容理解模型)呈周期性、批量性,需要集中式的高性能GPU算力;而推理服务则需全球分布式部署,以靠近数据源,满足实时性。
3
数据密集:需要处理TB/PB级的用户行为日志与内容库,对大数据处理平台的存储I/O有高要求。
3. 发展现状与挑战
此模式最为成熟,头部平台已构建起“国内训练、全球推理”的混合云架构。当前挑战在于针对全球各地日益严格的数据隐私法规,以及算力本地化部署的同时实现全球模型的协同进化。此外,小语种(如斯瓦希里语、阿拉伯语方言)的高质量训练数据匮乏,需算力支持高效的少样本或无监督学习。
(三)
数字化资产创造型:赋能文化资源的创新转化
此类场景聚焦于利用先进计算技术将传统文化资源转化为可确权、可交易、可交互的新型数字资产,算力是文化价值创造性转化的“生产工具”。
1. 典型模式
1
AIGC驱动的文化内容生产:利用生成式AI创作国风数字绘画、动态苏绣、戏曲动画等,如“AI孙悟空”形象生成。
2
非遗及文物的数字化与NFT化:对珍贵文物进行高精度三维建模,并铸造为基于区块链的数字藏品(NFT),进行跨境推广与交易。
3
影视级特效与虚拟制片:为出海影视、动漫作品等提供高效的特效渲染与虚拟拍摄技术支持。
2. 算力需求特征
1
异构计算融合:需要AI生成算力(训练/推理)与图形算力的紧密结合。例如,先用AI生成基础模型和纹理,再用图形工作站进行精细渲染。
2
任务波动大:需求呈项目制爆发,一个高精度文物数字化或一部短剧的AIGC特效,可能在短期内调用大量算力,项目间歇期需求骤降。
3
区块链共识计算:当涉及NFT铸造与交易时,需要额外的区块链节点运算(如共识机制计算)。
3. 发展现状与挑战
此领域正处于爆发初期,故宫、敦煌等多家文博机构早已推出系列数字藏品。挑战在于生成式AI创作的可控性与文化准确性仍需人工深度干预,智能化程度有待提升;全球区块链基础设施与法律政策差异大,数字资产的跨境流通合规成本高。
(四)
知识服务与数据库型:支撑体系化文化传播
此类场景旨在构建结构化的文化知识体系,并通过数字化服务提供给全球用户,算力是处理、存储与检索海量结构化知识的“基石”。
1. 典型模式
1
中华文化专题数据库:如“中华经典古籍库”、“中国非物质文化遗产数字博物馆”的多语种国际化版本。
2
智慧教育文化产品:集成AR/VR技术的汉字教学、中医药文化课程等交互式学习平台。
3
文化机构数字化管理云服务:为海外博物馆、图书馆提供基于云的藏品管理、数字策展解决方案。
2. 算力需求特征
1
以CPU与存储为中心:主要需求是大规模数据的并行处理、高效编目、检索与关联分析,对CPU算力、存储器容量及高速网络存储(如SSD)的依赖度高于GPU。
2
高并发查询与稳定回应:面向研究机构、学校等B端或G端用户,需支持大量用户的复杂查询请求,对系统的I/O性能与稳定性要求极高。
3
数据安全与长期保存:涉及国家文化资源数据,对数据跨境传输的安全性、存储的长期可靠性与备份机制有极端严苛的要求。
3. 发展现状与挑战
此类项目多由国家文化单位牵头,处于体系化建设的早期阶段。主要挑战主要在于多语种知识图谱的构建与对齐需要巨大的语言学与计算资源投入,以及如何在确保数据主权安全的前提下,向全球研究者与公众提供高效的数据服务访问。

四、中国文化出海算力需求测算与部署策略
基于前文对出海“文化新三样”的规模、结构及四大核心场景的分析,其算力需求已呈现出明确的量化增长路径。综合测算,以2024年文化出海行业规模为基线,支撑其发展的算力需求正随“新三样”的高速增长而急剧扩张。预计到2027年,AI推理算力(驱动内容分发)和GPU渲染算力(驱动高体验交互)的需求将达到2024年的2-3倍,其中微短剧、AIGC等新兴场景的算力需求增速可能超过300%。企业须建立“场景量化-动态测算-异构整合-全球调度”的精细化管理体系,通过将宏观行业数据转化为微观算力指标,并匹配以混合云为基础的智能部署策略,方能使算力从一项难以管控的成本支出,转化为支撑文化持续出海、赢得全球市场的确定性战略优势。
(一)
确定测算维度与指标
科学的算力规划始于对多维技术指标的精确解构,需将文化出海业务需求映射到底层硬件与性能指标。预计使用算力中心标约50万标准机架规模,其中智能算力(FP16)约 25EFLOPS,通用算力(FP32)约 14EFLOPS。
1. 基础算力维度
此维度是算力需求的“硬件清单”,需根据出海场景进行差异化配置。
1
CPU:重点考量核心数与主频。
内容智能分发型(如网文推荐)与知识服务型场景,需高核心数CPU以支持高并发数据处理与分析。
大规模在线交互型(如游戏逻辑服务器)则依赖高主频CPU(如3.5GHz以上)保障单线程性能与低延迟。
2
GPU/AI加速卡:是渲染与AI场景的核心。
图形渲染(FP32):服务于云游戏、元宇宙。例如,单实例4K云游戏需≥16GB显存及≥20 TFLOPS FP32算力的GPU。
AI训练(FP16/BF16):用于训练垂直领域模型(如网文翻译)。训练一个10B参数模型,常需多张显存≥80GB、支持NVLink高速互联的GPU。
AI推理(INT8):用于内容推荐、审核。需关注高能效比,例如,支持≥500 TOPS INT8算力的专用推理芯片以处理海量请求。
3
存储器与存储:
存储器:内容智能分发型平台的实时分析数据库常需TB级存储器;大型游戏世界需数百GB存储器承载场景状态。
存储:高性能存储(SSD/NVMe)用于数据库、在线渲染素材库,例如一个大型游戏项目需PB级高性能存储;大容量存储(HDD/对象存储)用于视频、日志、备份,例如一个主流微短剧平台年新增视频素材可达数十PB。
4
网络:
内网带宽:AI训练集群或渲染节点间需≥200Gb/s的超高带宽互联,以减少通信瓶颈,确保安全出口可控。
公网出口带宽:大规模在线交互型与内容智能分发型是带宽消耗主体。可根据公式测算:总带宽 (Gbps) = 并发用户数 × 单用户平均码率 (Mbps) / 1000 × 冗余系数 (通常为1.5-2.0)。
2. 业务场景专项指标
此维度是连接业务与算力的“翻译器”,针对不同场景采用核心指标:
1
通用业务场景:以每秒查询数(QPS)和并发用户数为核心。例如,一个日活5000万的网文平台,推荐界面峰值QPS可达百万级。
2
AI训练场景:核心指标为模型参数量、数据集大小和期望训练时长。
可参考估算公式:所需算力(GPU卡时)≈6× 模型参数量(十亿)×数据集大小(十亿Token)。训练一个百亿参数的多语言模型,可能需要数万至数十万卡时的算力。
3
高性能计算(HPC)场景:如影视渲染。核心指标为总帧数、单帧平均渲染时间。所需节点数 = 总帧数×单帧渲染时间/(项目可用时间×节点并行效率)。
(二)
分场景算力测算
不同场景下,50万标准机架的算力差异显著:高配置场景约250万P至2500万P18;中低配置场景约47万P至1488万P7;行业规划目标智能算力2500万P,通用算力1400万P89。
结合前述四大出海场景的规模与基准,用以下方法进行具体测算:
1. 现有业务算力需求测算
综合应用多种方法,摸清家底。
1
基准法:参考行业公开配置。例如,头部云游戏服务商披露,单1080P@60帧并发需约1/8张A100 GPU等效算力,可作为同类企业基准。
2
压力测试法:模拟“短剧爆款”或“游戏大版本更新”峰值,通过压测获取系统极限。例如,某微短剧平台通过压测发现,应对瞬时百万用户涌入,需将推理集群算力紧急扩容3倍。
3
回归分析法:基于历史数据建模。某网文平台分析发现,海外用户每增长1000万,其AI推理集群的日均算力消耗增长约15%。
2. 新增业务算力需求测算
针对新市场或新产品,进行前瞻性规划。
1
参数估算法:对数字化资产创造型项目,根据3D模型面数、纹理分辨率等参数估算。例如,打造一个拥有1000件高精度文物的数字博物馆,初始素材处理与渲染需约5000 GPU小时的算力。
2
专家评估法:对元宇宙社交等创新业务,结合专家判断进行区间评估。初步估算,一个支持万人同时在线的轻量级元宇宙空间,年渲染与同步算力成本可能在千万人民币级别。
3
分阶段规划:例如,一款游戏计划三年内进入欧美、东南亚市场,需制定分阶段的算力采购与云资源租赁计划,明确各阶段服务器数量、GPU型号及带宽需求。
3. 未来预留算力测算
为应对增长与技术迭代,必须预留缓冲。综合建议,为技术升级预留额外15%-20% 的算力预算。
1
按比例预留法。基于业务增长预测。对稳态增长的知识服务数据库,预留10%-15% 算力冗余。对高波动的微短剧平台,需预留25%-30% 的弹性算力以应对突发流量,逐年按照实际情况调整评估弹性需求。
2
技术迭代因子。第一,正向因子:游戏画质从2K向4K/8K演进,渲染算力需求呈4-16倍增长。第二,负向因子:AI模型算法优化(如模型压缩),可能使推理算力需求降低30%-50%。
(三)
算力需求汇总与整合
将上述分场景测算结果汇总后,核心任务是根据“文化新三样”等出海业务比例,进行异构算力的配比优化与部署模式选择。
1. 异构算力配比优化
一个综合性出海平台,其算力配比应大致遵循其业务构成。例如,若业务以网文和微短剧为主,则整体算力池中AI推理算力(INT8) 的占比应最高;若以云游戏和精品制作为主,则GPU渲染算力(FP32) 占比需大幅提升。通过容器化与混部技术,将离线训练、在线推理、实时渲染等任务错峰调度到统一的异构算力池中,可将整体资源利用率从常见的40%提升至65%以上。
2. 部署模式下的算力需求整合
不同部署模式深刻影响算力的实际供给成本与效率。

(四)
全球算力部署策略
AI训练时需处理语音、视频、图像等多模态数据,需要能扛住PB级数据的算力集群。综合下来,一次训练1000亿参数的AI大模型,预训练成本约亿元级别,全球化研发及部署约100亿级别。基于区域市场特征,对上述部署模式进行具体应用。
1. 训练与渲染中心化
将耗费巨大的AI大模型预训练与影视级渲染任务,集中于国内“东数西算”成渝、贵州等枢纽节点。利用其能源成本优势与规模化算力集群,可将此类成本降低10%-15%。
2. 推理与交互边缘化
将AI内容审核、实时推荐、云游戏流化等对延迟敏感的业务,强制部署在目标市场边缘。
1
欧美地区:租赁高性能GPU裸金属服务器,尽管成本较高,但对保障高端用户体验至关重要。
2
东南亚/拉美:主要利用性价比高的公有云服务,快速覆盖市场。
3
中东地区:必须与持有本地牌照的企业合作,采用“主权云”或合资数据中心模式,以满足数据合规要求。
3. 存储与分发网络化
构建基于全球对象存储和CDN的“内容湖”,实现数字资产“一处制作,全球近端分发”,构建端到端的链路、算力、安全一体化的可控通道能力,这是应对微短剧等业务流量瞬时脉冲(可突发至日均百倍)的核心基础设施。
五、系统化应对算力瓶颈,构建文化出海新基座
本报告前序章节详细剖析了中国文化出海的蓬勃态势、四大核心场景及其对应的算力需求。算力已成为数字经济时代的核心生产资料,更是文化出海不可或缺的“数字基座”。然而,高速增长的文化出海需求与当前算力供给体系之间存在着多维度、系统性的错配,其本质上是旧有基础设施体系与全新数字全球化业务模式之间的摩擦。唯有通过政策引导顶层设计、产业共建协同生态、技术驱动模式创新,系统性地构建起“弹性敏捷、全球调度、合规可信、软硬协同”的下一代文化出海算力支撑体系,才能将算力从制约发展的“成本瓶颈”转化为驱动中华文化全球传播的“创新引擎”,最终在激烈的全球数字文化竞争中,赢得中国文化出海的可持续未来。
(一)
核心瓶颈与挑战的再审视:从表层矛盾到深层矛盾
中国企业文化出海面临的算力挑战并非孤立存在,而是相互关联、层层递进的结构性问题。根据36氪研究院对700家AI应用出海企业的调研显示,52.7% 的企业认为“全球算力基础设施布局不足”是首要挑战。这一数据深刻揭示了表层的资源短缺之下,隐藏着更深层次的供需矛盾与体系性短板。
1. 五大核心挑战的联动分析

2. 结构性矛盾的根源
以上挑战的根源在于,当前算力供给体系是以“数据中心”为中心、以“硬件资源”为商品的静态模式,而文化出海的需求是以“用户体验”为中心、以“数据流动和实时处理”为流程的动态全球化服务。
1
供给的集中化与需求的全球化之间的矛盾:“东数西算”旨在优化国内布局,但文化出海要求算力紧随全球用户。西部算力节点与海外市场之间的网络延迟,使其难以直接支撑海外实时业务,出现了“远水解不了近渴”的现象。
2
资源的刚性配置与业务的弹性波动之间的矛盾:传统IDC建设周期长、成本固化,无法匹配微短剧、游戏赛季、热点营销等项目带来的分钟级算力需求波动。
3
技术的标准化与场景的个性化之间的矛盾:通用算力解决方案难以满足不同出海场景的极致要求。例如,AI视频生成需要高带宽I/O处理海量素材,而智能陪伴应用则需要7×24小时低功耗推理。
(二)
政策与产业建议:构建“软硬协同、算网一体”的新一代基础设施
破解上述系统性瓶颈,需超越企业单点优化的层面,从国家战略和产业生态角度,构建适应文化数字化出海新一代基础设施。其核心思路是:从提供“离散的算力资源”转向运营“连续的算力服务”,推动 “云网边端”一体化智能调度。
1. 对国家战略与政策制定的建议
(1)纳入国家文化数字化战略核心工程
在战略层面,将“文化出海算力保障体系”明确纳入国家文化大数据体系及“东数西算”工程的战略子项。不仅考虑国内数据处理,更专项规划支撑文化内容全球采集、跨域处理、低延迟分发的算力网络布局。同时,积极参与并主导跨境数据流动规则制定。借鉴国际经验,探索建立中国版的“数据跨境流动白名单”或“充分性认定”机制,与主要出海目的地(如东盟、中东)商签文化数据跨境互认协议,从规则层面降低企业合规成本。
(2)构建国家级文化算力调度与服务平台
在设施层面层面,鼓励建设与运营“国家文化算力调度平台”。借鉴“全域一体化数算网调度平台”的理念,推动跨地域、跨服务商的异构算力(包括国产与海外芯片)资源池化、统一度量与智能编排。支持“东数西训、东数西渲、全球推理”等混合任务模式。并实施“算力券+”精准扶持政策。在现有“算力券”基础上,升级为“场景专用算力券”(如“AIGC创作算力券”、“实时渲染算力券”)和“出海区域算力券”(如“东南亚市场算力补贴”),直接降低企业在关键场景和目标市场的算力试验与使用成本。
(3)培育产业共同体与人才储备
在生态层面,以国家文化出口基地、多家对外文化贸易基地等为载体,推动建立“文化出海算力服务联盟”。聚合云厂商、出海企业、电信运营商,共同打造针对网文、短剧、游戏等垂直场景的联合解决方案和共享算力资源池。此外,在高校及职业教育中设立“文化科技”交叉学科,培养既懂内容创作又懂AI与云计算应用的复合型人才,同时加强对现有文化从业者的数字技能培训。
2. 对出海企业与云服务商的发展建议
(1)企业策略:拥抱“混合云原生”,聚焦核心
价值
采用“国内集中训练+全球边缘推理”的混合云架构。将非实时、高耗能的大模型训练和影视渲染置于国内低成本枢纽,充分利用“东数西算”优势;将实时交互、内容分发等对延迟敏感的业务,通过公有云弹性部署在目标市场边缘。广汽集团、爱诗科技等企业借助该模式,成功平衡了性能、成本与合规。从“购买硬件”积极转向“购买服务与效率”。企业应更关注云厂商提供的平台化工具(如AI开发平台、全球加速网络、合规咨询服务)而非单纯比较硬件单价。通过利用云上的自动化调度和优化工具,实现降本增效。
(2)云服务商使命:从“资源提供商”升级为“生态赋能者”
加速全球化“算力-网络-合规”一体化布局。不仅扩充海外数据中心节点,更需重点建设或合作部署满足低时延要求的边缘计算节点,并配备熟悉当地数据与文化合规的专家团队,提供“交钥匙”服务。同时,深化场景化、垂直化解决方案。针对文化出海“新三样”的独特算力需求(如网文的实时AI翻译、短剧的AIGC视频生成、游戏的毫秒级渲染),与头部企业共创行业专属解决方案,释放软硬件协同优化的潜力。
结语
本次研究以中国文化蓬勃出海为时代背景与发展需求,系统梳理了其快速发展的政策动因、产业规模与核心模式,并深度聚焦于支撑这一战略转型的算力需求体系。研究表明,以网络文学、网络微短剧、网络游戏为代表的文化出海“新三样”所引领的,不仅是一场商业成功,更是一场以数字技术为载体的文明传播范式革新。
在这一进程中,算力已从后台支撑资源,跃升为决定出海内容生产力、用户体验竞争力与全球运营合规性的关键战略要素。研究所揭示的四大场景化需求图谱与五大系统性瓶颈,清晰地指出:制约中国文化走向世界的,已不再是单纯的内容创作,而是“算力能否无缝、高效、经济地随内容一同全球化”这一基础设施层面的根本命题。本研究提出的“场景化测算-全球性调度”模型与“软硬协同、算网一体”的架构方向,正是对这一命题的针对性回应。
展望未来,文化出海与算力经济的融合必将愈发深刻。这要求我们超越“企业自发”与“资源堆砌”的传统思路,转向国家战略引导、产业生态共建、技术标准协同的新阶段。唯有构建起一个弹性敏捷、全球调度、安全可信的新型数字基础设施,才能使中国优秀传统文化的创新力和创造力,通过坚实的算力基座,转化为中华文明持久而广泛的全球传播力和影响力。
来源:人大文化产业研究院




