手机版
二维码
购物车
(
0
)
供应
求购
公司
团购
展会
资讯
招商
品牌
人才
知道
专题
图库
视频
下载
商圈
推广
热搜:
采购方式
甲带
滤芯
带式称重给煤机
减速机型号
气动隔膜泵
无级变速机
链式给煤机
履带
减速机
首页
供应
求购
公司
团购
展会
资讯
招商
品牌
人才
知道
专题
图库
视频
下载
商圈
首页
>
资讯
>
展会资讯
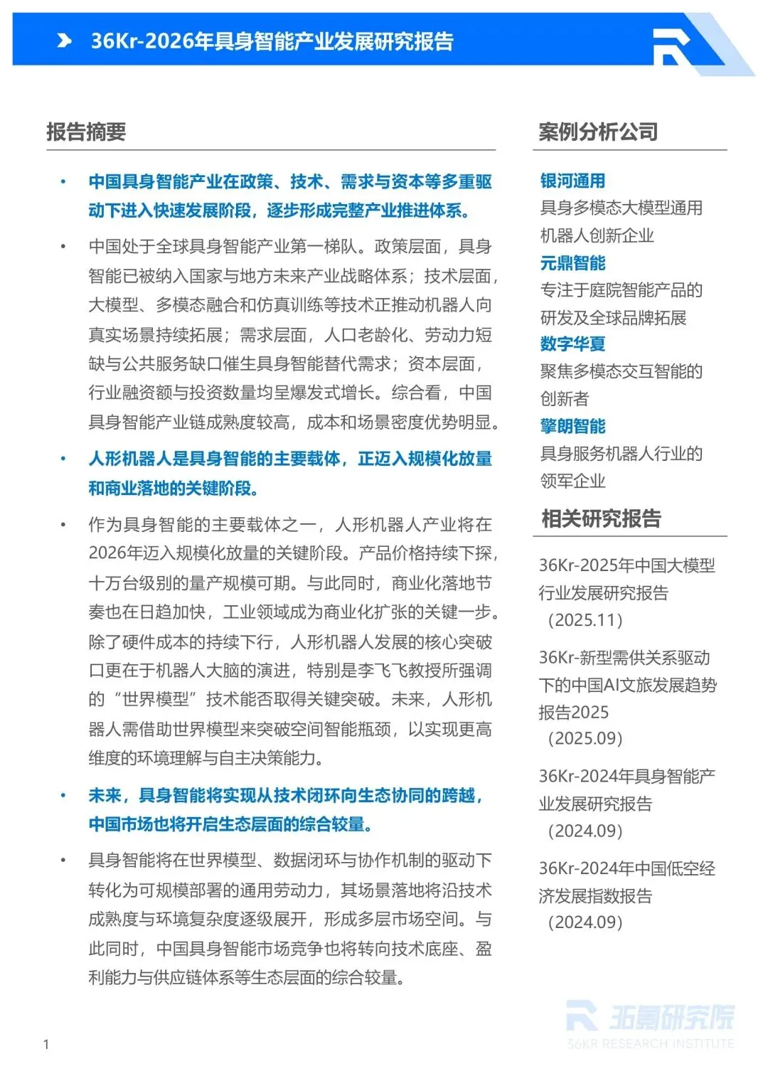
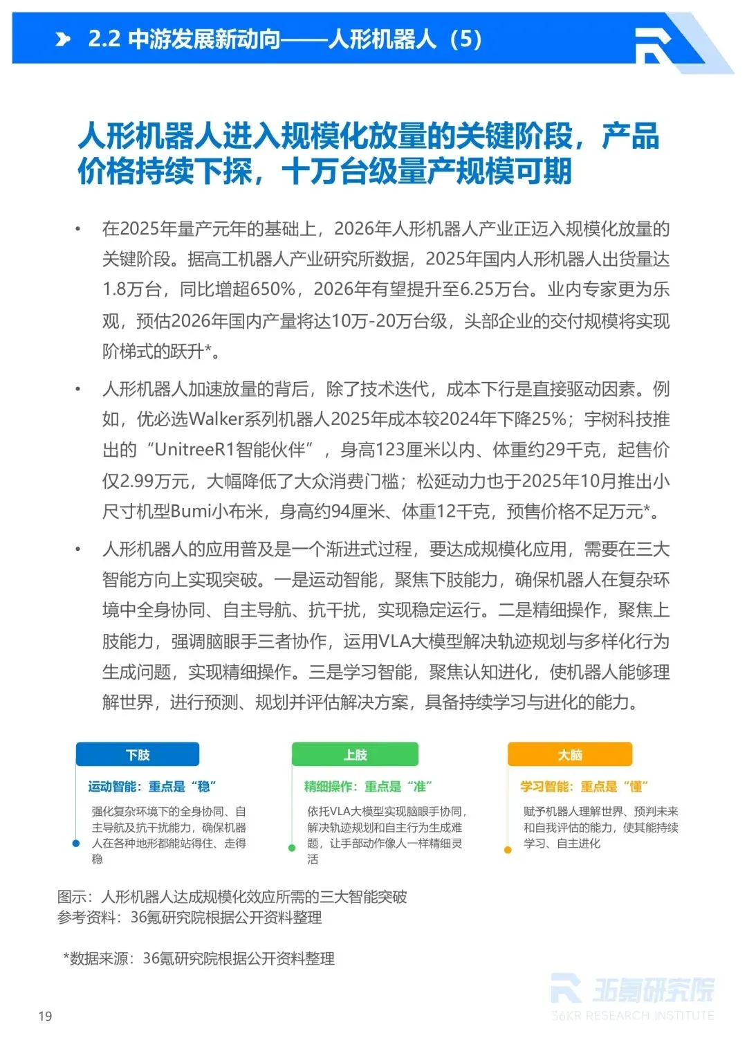
2026年具身智能产业发展研究报告,人形机器人蓄力规模突破
日期:2026-02-03 00:48:03 来源:网络整理 作者:本站编辑
评论:0
2026年具身智能产业发展研究报告,人形机器人蓄力规模突破
打赏
更多
>
同类资讯
• 2026.4.30 Xy一季度财报解读
0
条
相关评论
推荐图文
推荐资讯
点击排行
0
1
云南白药2025年财报:中药老炮的野望
0
2
【行业分析】数控刀具:继存储之后,下一个业绩暴增的方向
0
3
快手交出史上最好财报,股价却暴跌:市场到底在怕什么?
0
4
低基数反弹和抢购潮透支 造就了雅迪财报“漂亮”的假象
0
5
阳光电源2025财报:净利134.6亿、储能营收暴涨50%
0
6
企业架构实践与创新观察报告(2025年)解读
0
7
2026年1-3月中国房企业绩分析报告
0
8
2026年,哪家市场调研公司做市场进入可行性分析最可靠?
0
9
2026年,哪家市场调研公司才是作可靠竞争对手研究的不二之选?
网站首页
|
关于我们
|
联系方式
|
使用协议
|
版权隐私
|
网站地图
|
排名推广
|
广告服务
|
积分换礼
|
网站留言
|
RSS订阅
|
违规举报
|
皖ICP备20008326号-18
(c)2008-2022 免费发布网 All Rights Reserved