一、传统股票市场
1.1 市场规模和增长
2024年,全球股票总市值114.5万亿美元,其中美股占比54.3%。过去半个世纪,全球股市总市值呈现出指数级增长的趋势:从1975年至今,全球和美股的CAGR分别达到9.8%和9.6%,其中名义GDP分别贡献6.13%和5.99%,股票市值/GDP占比分别从27.1%和41.8%上升到129.9%和213.1%。最近20年,市值增长率已明显下降一个台阶,CAGR从10%以上下降到5%-10%之间。

数据来源:data.worldbank.org
股市的交易量也在快速增长。2024年全球股票交易量为$106.5万亿(美国$42.6万亿),近50年CAGR高达12.7%(美国12.4%)。近十年全球交易量增长趋缓,CAGR仅为0.58%,美国CAGR也仅为0.32%。从换手率看,更大的股票市值和更多的长期资金使得近十年换手率逐渐降低,全球从2015年的1.59次降为2024年的0.94次,美国也从1.65次降至0.69次。

数据来源:data.worldbank.org
综合来看,近20年来,美股市值/GDP已从历史高位向全球股票市值/GDP收敛,主要增长动力是名义GDP的增长,并且换手率也趋于稳定。未来预计美股的整体市值和交易量可能延续近20年的“稳市值、轻换手”趋势。
1.2 产业链和历史演进
当前,美国股票行业的产业链主要由“发行人-投行-交易所-券商-投资者”等环节构成,涉及从资产发行到二级交易全流程。发行人是股票资产的创造源头,通过发行股票筹集资金;投行负责设计发行方案、定价和承销,把股票从发行人“打包”卖给市场,并协助企业完成在交易所的挂牌上市;交易所则提供集中撮合的平台,把买卖指令匹配成交;券商作为投资者的直接服务方,是资金进入交易所体系的前端入口;清结算与托管机构在交易达成后完成资金与证券的最终交割、登记与保管。
美股行业产业链

这一产业链的形成是一个长期演进的结果,危机和技术进步提供了主要推动力,基础设施和监管则在每一轮危机后随之调整,把新技术纳入正式规则,这些变化层层传导到各个环节,最终塑造了今天的产业格局。
20世纪初,股票以纸质凭证形式存在,交易依赖实物交割和人工记账,效率低且风险高。1929年经济危机暴露出严重的信息不对称和市场操纵问题,促成1933年《证券法》和1934年《证券交易法》出台,并设立SEC,确立了公开发行注册、持续信息披露和二级市场监管框架。
二战后经济扩张带来成交量快速增长,券商后台难以处理巨量纸质凭证,1960年代爆发“纸质证券危机”。在此背景下监管推动托管与清算集中化改革,建立存管信托公司(DTC)与全国证券清算公司(NSCC),将分散的交割和清算迁移到集中基础设施。
1970年代起,电子化交易技术逐步普及,Nasdaq作为首个全国性电子报价与撮合市场出现,1975年《证券业修正案》提出建立全国市场体系(NMS)目标,随后Reg ATS将ECN等电子交易系统纳入监管体系,市场结构从单一场内逐步走向多场所并行。
进入21世纪,Reg NMS进一步规范跨市场报价保护和路由,高频交易兴起,暗池和内部撮合系统扩张,价格发现与流动性在多个平台之间分散;与此同时,互联网和智能手机改变了终端形态和触达方式,叠加佣金管制放开和开户门槛的调整,折扣券商、互联网券商相继出现。2008年金融危机后《多德–弗兰克法案》及沃尔克规则对大型机构的自营业务设定限制,禁止与客户无关的自营投机交易。
美国股票产业链演进的危机–技术–监管主要节点

整个过程主要体现出以下几个特点:
第一,发行人的类型和融资方式发生了明显变化,直接融资的比重持续上升。20世纪初,美股发行人主要集中在铁路、矿业等少数资本密集型企业,中小企业普遍依赖银行贷款,很少进入公开市场。二战后,制造业、消费品、医疗等更多行业的公司开始通过IPO和再融资进入股票市场,银行信贷在企业整体融资中的相对比重下降。1980年代以后,各类融资工具普及,企业在扩张和并购中更频繁依赖资本市场而不是银行贷款。进入2000年代,科技服务公司、不动产投资信托等新类型发行主体增多,越来越多企业在发展过程中反复使用资本市场工具获得资金,公开市场从少数大型企业偶尔使用的渠道,演变为各行业常规采用的融资方式。
第二,投行从相对独立的合伙制公司,演变为少数大型金融集团内部的资本市场部门。20世纪上半叶,美股一级市场高度依赖少数华尔街投行组成的承销团,这些机构多为独立的合伙制公司,与商业银行相对分离。1930年代Glass–Steagall法案确立银证分业格局,投行专门负责证券承销和资本市场服务,商业银行负责存贷款,两类机构泾渭分明。1999年《金融服务现代化法案》废除关键分业条款后,商业银行可以收购投行或自建投行部门,花旗、美银等综合金融集团开始吸收原有投行;2008年金融危机期间,最后几家大型独立投行也相继被并购或转为银行控股公司。结果是,今天的投行业务大多嵌入少数几家全球性金融集团内部,只在并购顾问等细分领域保留少量精品独立投行。
第三,交易所从场内垄断走向多场所竞争,整体结构由集中场所演化为碎片化网络。20世纪上半叶至1960年代,以NYSE为代表的场内交易所依托会员席位制,几乎垄断市场交易。1971年Nasdaq以全国电子报价系统把原本分散的OTC网络搬上屏幕,成为首个无实体大厅的电子市场。1975年以后,在全国市场体系(NMS)和Reg ATS框架下,另类交易系统(ATS)被纳入合规渠道,Instinet、Island、Archipelago等电子平台兴起,股票可以在多个场所报价和成交,市场结构从单一场内转向多场所并行。进入2000年代,大量暗池和券商自营的内部撮合系统迅速扩张,到2014年,美国股市已形成“约11家交易所+40多家暗池+200多家券商内部化平台”的格局。近年来,整体场外成交占比长期维持在35–45%区间,并继续创新高。
第四,券商从数量众多分散经营的中小机构,逐步合并收缩为少数大型综合平台。20世纪中叶以前,美国券商以区域性中小机构为主,多数围绕本地客户群体提供服务,全国性大型券商数量有限。1975年佣金管制取消后,价格竞争加剧,部分券商被大型券商收购,部分选择退出行业。1990年代互联网交易兴起,技术投入和合规成本进一步抬高,综合券商优势进一步放大,中小券商更多被限定在区域市场或特定客群。2008年金融危机之后,监管对资本实力、风险管理和合规体系的要求显著提高,缺乏资本金和系统能力的中小券商加速出清,被并入大型金融集团,或退守少数细分领域。近十年,美国注册券商的总数量持续下降。

第五,股票参与人群从以富裕散户为主到机构资金主导,再扩展到大众化与全球化。20世纪初,美国股市的直接投资者以高收入个人为主,1930年代前后个人投资者持有美国上市公司股票的比例长期高于90%;二战之后,养老金、共同基金、保险资金和大学捐赠基金快速崛起,成为新增资金入市的主要来源,到1960年代机构投资者在交易量和持股中的占比显著上升,逐步接过市场主导权;进入1990年代,互联网券商的出现压低了开户和交易门槛,一批个人投资者开始通过自营账户更高频率地参与市场;到2010年代,在移动端交易、零佣金和碎股机制的推动下,用少量资金直接投资美股变得可能;与此同时,通过互联互通、离岸券商和境外基金,全球投资者广泛将美股纳入资产组合。
第六,清算结算从券商和交易所后台的分散辅助职能,逐步演变为以DTC/NSCC为核心的独立基础设施。早期,在尚未出现集中托管与电子化处理之前,交割、对账和登记由各家券商和交易所各自完成,交易量较小时尚能维持,一旦成交放量,就频繁出现券证遗失、登记错误和对账失败,1960年代的“纸质证券危机”就是这种弱点的集中爆发。危机之后,监管推动托管与清算改革,通过成立DTC将股票锁入中央库并改为账簿登记,通过NSCC以中央对手方身份统一执行多边净额清算,把资产登记和风险集中从券商、交易所抽离出来。此后,DTC、NSCC基本承接了美国绝大部分证券交易的清算与托管职能,成为系统重要的金融市场基础设施。
1.3 商业模式变化
各个环节的商业模式也随之变化。投行方面,商业模式大体经历了三个方面的变化。
第一个变化,是收费结构从以项目为单位的单次承销收费,转向以客户为单位的长期、多次收费。在早期,投行和企业的合作主要集中在一两次公开发行上:帮企业做一场IPO或一笔公司债发行,完成承销后收取一笔承销费,项目结束,双方业务往来显著减少,收入高度依赖这一单或少数几单承销项目。随着各类债务和股本融资工具普及,企业在扩张、并购和再融资等阶段会多次进入资本市场,同一家投行往往连续参与多轮股权、债券融资以及并购重组交易。对应地,投行对同一客户不再只收一笔承销费,而是在多年周期内,通过承销费、财务顾问费和各类融资安排相关费用形成叠加。
第二个变化,是承销产品从少量标准化证券,扩展为由投行自行设计的结构化证券组合。在早期,投行主要承销相对标准的产品,如普通股和少数几类公司债。自1970年代起,以资产证券化产品为代表的结构化证券出现,投行开始将一篮子贷款、债券或其他资产的现金流汇总,根据不同风险和期限需求拆分成多档证券,再分别出售给不同类型的投资者。进入1990–2000年代,这类结构化以及部分混合型产品在规模和品种上都快速增加,投行承销业务中由自身设计和组合形成的证券比重显著提升,单纯转售标准证券的业务不再占主导地位。
第三个变化,是投行用自有资本参与交易和承担风险的方式,经历了从克制到扩张再到收缩的变化。在Glass–Steagall分业时期,投行虽然可以做自营交易,但规模相对有限。1999年混业改革后,投行被纳入大型金融控股集团,可以获得更多资本支持,在承销和自营业务中投入的自有资本明显增加,自营交易量和承担的市场风险都大幅放大。2008年金融危机暴露出高杠杆自营的风险,随后《多德–弗兰克法案》和沃尔克规则抬高资本要求,限制自有资本进行大额交易,使得这类重资本业务的成本显著提高。危机之后,投行普遍压缩自营规模,将业务重心转回承销、顾问等资本占用较低的收费业务上,重新回到以提供服务获取收入的模式上。
交易所方面,商业模式大体经历了两个方面的变化。
第一个变化,是收入从主要以会员费和撮合费为主,转向叠加数据服务、技术接入与指数和上市服务等多元模式。在会员制时代,交易所的主要收入来自会员席位费和交易手续费,外加少量上市费和基础行情信息费,撮合本身被视为核心收入来源。随着电子化程度提升和竞争加剧,头部交易所集团一方面通过扩展至期权、期货、外汇、利率和商品等多资产,放大基础交易的规模,另一方面将实时行情、按需打包的历史数据打造成独立收费产品,将机房托管、专线接入、撮合系统输出等市场接入与技术服务纳入收费体系,并通过指数编制和授权获取持续的收益。结果是,数据、技术接入与指数和上市服务在营收和利润中的占比持续上升,撮合费从支柱收入变成基础性收入。
第二个变化,是服务对象从单一面向会员,转向同时服务发行人、机构投资者以及其他市场参与者。早期交易所的客户主要是会员券商,由会员面向终端投资者提供本地股票交易服务,交易所的职能基本限定在场内集中报价和撮合成交。随着Reg ATS、Reg NMS等规则将ECN等ATS纳入全国市场体系,流动性分布在多个交易所、暗池和券商内部系统之间,单一交易所难以仅靠撮合功能留住订单来源,必须通过扩展服务范围增强吸引力:一方面面向发行人提供上市规则解读、信息披露合规辅导和路演活动等资本市场服务;另一方面面向做市商、量化机构和大型资产管理人提供低延迟连接、机房托管和风控系统接入等技术服务;同时向其他交易场所输出撮合、清算和监控系统,在技术层面扮演第三方市场基础设施提供者的角色。
券商方面,商业模式大体经历了两个方面的变化。
第一个变化,是收入结构从单一依赖交易佣金,转向围绕客户资产和订单流的多元化收费。1975年之前为固定佣金时代,券商主要靠每笔交易收取较高佣金维持经营。1975年之后佣金管制取消,折扣券商和互联网券商逐步压低单笔收费水平,2010年代零佣金模式逐步成为主流。对应地,当前券商更多依靠客户现金和保证金带来的利差、证券借贷和各类账户服务费用,以及订单流收入(PFOF)和投顾、资管管理费等持续性收费,交易佣金本身则退化为获客手段,而不再是主要利润来源。自营和做市业务在危机后受到更严格的监管和资本金要求约束,在券商整体盈利结构中的权重也低于过去。
第二个变化,是职能从单一的下单通道,扩展为集交易、融资和财富管理于一体的综合平台。早期,无论是零售客户还是机构客户,券商的核心职能都是接受委托并在交易所执行指令,以及完成交割、对账等基础后台操作。随着保证金交易和衍生品普及,券商在此基础上叠加了保证金贷款、证券借贷等融资业务,以及利用期权等工具帮助客户管理风险。进入互联网时代,在零售业务一侧,券商进一步把证券账户与现金管理账户、退休账户以及基础理财与投顾服务整合在同一套系统中,实质上成为个人投资者的综合资产管理平台;在机构业务一侧,这些功能则被组织成主经纪商业务线,统一向对冲基金等机构客户提供一揽子服务。
二、市场机会
2.1 改善传统金融市场效率
目前的传统股票市场运行效率并不高。一个标准交易流程是:投资者通过券商下单,订单被发送至交易所撮合成交,随后流向NSCC进行清算。次日,NSCC将交易确认信息传递给DTC,由DTC在其内部账本中完成证券交割,通过记账方式调整持仓。同时,NSCC将资金交割信息同步给各券商的托管银行,银行间通过NSCC作为中介完成资金转移。整套流程依赖多个机构分工合作,时间周期一般为T+1或T+2,过程中资金、证券和指令信息在不同系统中流转。

但在上述架构下,仍存在大量痛点未解决。
首先,资金和资产利用效率低下。股票被集中锁定在DTC,用户无法灵活调用这部分资产参与其他金融活动。同时,NSCC为保障结算的系统安全,对各家券商收取高额保证金,导致大量资金被长期占用,资本效率被严重压制。2024年末NSCC清算基金的会员保证金合计为$10.3B,而Robinhood一家就在NSCC缴纳了$1.6B,占Robinhood现金(及等价物)约37%。
其次,账本割裂、多流分离带来高昂的对账和处理成本。信息流、资金流、证券流相互独立,每一笔交易都需多方协调确认,造成流程延迟与资源浪费,市场很难实现实时结算。此外,这种高度依赖人工和批量处理的后台系统,也使得市场无法实现7x24小时连续运行,资本流通存在明显的时间浪费。
再者,持有人身份的多层代理结构带来了“看不见的股东”问题。大多数股票登记在DTC名下的Cede & Co.,企业看到的只是券商,不是实益持有人。投票、分红等权利需要经由券商传导给投资者,过程繁复且常常错配或延迟。投资者实际拥有的只是对券商的债权,而非法律上直接的股东身份。
股票代币化在理论上可以突破上述限制,提升股票市场的效率。
一方面,股票代币由用户直接持有,不再集中托管于类似DTC的中心化机构,用户可自主使用或处理这些代币资产,自由度大大提升。同时,资产控制权归属于用户本身,而非依赖券商托管,从根本上释放了被闲置的资本资源。
另一方面,链上交易具备原子结算特性,交易一旦达成,资金与股票即同时完成交收,整个流程在链上同步记录,实现了信息流、资金流与证券流的三流合一。所有参与者共享一套链上账本,结算无需对账,天然支持实时结算和7x24小时市场运行。原子性也意味着交易不存在部分失败或未结算风险,从机制上消除了风险扩散的可能,因此无需类似NSCC的大额保证金制度。
此外,区块链账本具备天然的透明性,使得企业可以直接看到链上股东的地址名单,分红与投票无需依赖券商传递。企业与股东之间的连接更直接,权利执行更及时,也更不易被篡改或遗漏。
若考虑现实因素,则有两大限制。
一是市场缺乏推动力。现有金融体系已形成稳定的利益格局,股票一旦全面上链,势必削弱部分中介机构的职能和收入,动摇既有秩序。而历史经验表明,系统性的演进通常不是由技术成熟推动的,而是由外部冲击或系统危机倒逼发生。例如纸质股票向电子化转变,正是因上世纪交易系统崩溃带来的实质性风险所促成。在现阶段缺乏类似冲击的前提下,传统市场对于变革缺乏紧迫感,因此对区块链替代现有机制的探索仍较为迟缓。目前唯一有实质动作的是纳斯达克,已于2025年9月向SEC提交提案,拟在现有框架下尝试引入代币化证券的交易机制。

数据来源:cointelegraph,bnbchain,messari
二是区块链性能仍然有限。区块链的性能虽有明显提升,但仍未达到全面承载股票市场交易的水平。以美股为例,平均每秒成交量在3000笔左右,峰值可达几万笔。而即便是近年来区块链主网的性能大幅提升,但也仍有差距。2019年,以太坊单日交易峰值尚不足百万笔,折算后日均仅12TPS;到2024年,Solana主网的非投票交易已可稳定达到7000万笔/日,约合800+TPS。虽然进步显著,但距离全面承载美股级别的交易密度仍有距离。根据a16z《State of Crypto 2025》 的统计,主流区块链的总体吞吐量约3,400TPS,但这个数据涉及跨链聚合,不是单条链的稳定TPS。
纸质股票到电子化股票演变的渗透率数据

数据来源:bbh.com,sec.gov,sechistorical.org
从纸质股票向电子化股票约60年的迁移经验看,如果股票代币化同样沿S型渗透曲线推进,且技术与监管采纳速度显著快于过去一轮,那么可以做出一个大致判断:到2030年,代币化股票有望覆盖全球股票自由流通市值的约1–2%,到2035年渗透率有机会提升至5–10%。
2.2 满足加密用户需求
加密市场的用户对美股等传统金融资产有真实的需求。过去几年,随着加密资产全球渗透率不断提升,加密持有者的人数迅速扩大:从2018年的约3,500万人增长至2024年底的6.59亿人,六年增长近19倍,已成为一支不容忽视的资金力量。资金体量方面,目前加密市场的总市值约为$3.53T,已经相当于美股市值的5.2%;稳定币总规模约$296B,而FINRA券商客户的现金账户和保证金账户总共$399B。

数据来源:CCAF,Crypto.com
一部分加密用户正在寻找新的配置方向,而美股是一个典型目标。一方面,美股本身具备较强的上涨趋势和资金吸引力;另一方面,加密市场的用户正在从早期的纯投机群体,逐步转向更注重资产组合和收益稳定的投资者。然而,加密世界与传统金融之间存在明显割裂。用户若想把资金从链上转移至美股账户,过程繁琐、中间磨损成本高,资金效率低。这成为当前加密资金出金配置的主要障碍。
如果股票可以以代币化形式存在,直接在加密市场中进行交易,就能有效承接这批需求。一方面为加密用户提供新的资产配置渠道,降低跨市场的磨损;另一方面也为美股引入一批原本难以触达的新投资者。从资金规模和用户数量来看,这将是一个有量级的增量市场。
早在2021年DeFi热潮期间,Binance和FTX就曾尝试推出股票代币化产品,目标是为加密货币用户提供购买美股的通道。这些股票代币运行在私有链上,仅在其中心化交易所内部流通。用户购买的是与真实股票价格挂钩的代币,但不涉及实股交割,也不享有投票权。为了实现价格锚定,平台通常与合作的投资机构配合,后者在二级市场同步买入等量实股并托管,从而对冲风险。由于这些代币无法转出平台,也不支持用户自主赎回为实股,本质是在中心化平台发行的数字符号。
市场反馈并不理想。Binance平台上线的5种主流股票代币,24小时交易量仅约100万美元,累计数月交易额约为7,300万美元;相比其2021年全年总交易额9.58万亿美元,占比几乎可以忽略。FTX方面,2021年10月股票代币的月交易额达到峰值9,400万美元,而FTX全年总交易额高达7,190亿美元,可见股票代币业务在整体收入中始终处于边缘位置,未形成规模。
这一轮尝试的结局也并不理想。由于德国、英国、香港等监管机构先后对该类产品提出警告,认为其未满足证券监管要求,Binance于2021年7月宣布全面下架股票代币产品。FTX的结局则更为惨烈,随着平台自身暴雷,其代币化业务也就此终止。虽然FTX在破产前未曾收到来自SEC或BaFin等机构的正式调查,但其股票代币产品在设计上与Binance高度一致,若未出事,也极可能在后续遭遇监管追责。
Binance与FTX的失败,一方面源自当时监管政策偏紧,对加密创新普遍持审慎甚至压制态度;另一方面则是市场本身时机未到。当时市场注意力集中于DeFi、NFT等热点,币圈整体波动率和潜在收益远高于美股,使得用户对股票类资产的配置意愿不强,需求本身就不足。
但如今,情况已有好转,主要体现在两方面。
一是市场需求逐渐显现。随着大量山寨币暴雷,市场收益结构发生转变,高风险加密资产的边际回报大幅下降,相比之下,美股作为相对确定的收益资产,开始重新受到关注。
二是监管逐渐友好。美国方面,SEC新任主席保罗·阿特金斯的立场与前任形成鲜明反差,他于2025年7月启动“加密货币项目”(Project Crypto),明确提出推动现有证券规则与数字资产的兼容性升级。同年9月,纳斯达克向SEC提交19b-4规则修改提案,拟将代币交易机制正式纳入国家市场体系架构。欧盟方面则采用“监管沙盒+特许经营”模式,推出DLT试点制度(DLT Pilot Regime),允许市场参与者在可控环境中测试基于DLT的证券交易系统。
这些变化表明,从监管趋势到市场偏好,支持股票代币化的土壤正在逐步形成,曾经失败的路径正在迎来新的可能。
三、代币化股票市场
3.1 产业链和行业现状
股票代币化是指将传统股票创建为可代表股票份额的代币,核心目的是让传统股票资产触达加密生态系统及其投资者群体。在当前传统股票市场与加密市场独立发展的情况下,股票代币化的首要任务是打通二者之间的连接通道,使传统金融资产可以在链上以代币形式被持有和交易。

目前的产业链结构主要围绕代币映射过程展开。传统股票券商作为代币背后实股资产的提供者,负责购买并持有实际的股票资产,具备实股托管资质,通常是拥有牌照的金融机构。代币化公司则作为中间枢纽,负责将这些资产代币化,建立链上映射关系,确保代币与实股之间一一对应。而传统股票券商与代币金融生态分别构成在传统金融端与加密金融端的主要资源入口。
从传统金融资源看,目前能调动到的合作方仍是中腰部的合规机构,整体资源投入有限。当前代币化股票合作的传统券商主要是Alpaca Securities、InCore Bank及Maerki Baumann等机构,这些合作方并非高盛、摩根大通等全球巨头,而是深耕金融科技领域的独角兽企业或具备高度灵活性的瑞士精品私人银行。它们持有美国SEC或瑞士FINMA的牌照,在合规安全性与技术API的适配性上远超早期Binance时期的CM-Equity,一定程度上代表股票代币化已经迈入了严谨的专业金融范畴;然而,顶级投行并未选择直接入局,体现出股票代币化仍处于小众探索阶段。
代币金融生态资源现状

从加密金融资源看,股票代币化已经形成了可运转的基础生态,但参与层级和资金体量仍偏小。在加密生态中,券商与交易所角色高度一体化,交易所同时承担撮合、资产持有、发行与托管等职能。CEX端由Kraken、Bybit、KuCoin、Gemini等中大型平台试水,前十交易所中仅少数几家上线代币化股票板块;DEX端的流动性主要集中在Solana的Raydium、Jupiter、Kamino以及以太坊、BSC、Base/Arbitrum上的少量池子,规模有限。Kamino、Edel Finance、Morpho等协议已将股票代币纳入抵押借贷和收益策略,但与稳定币和ETH抵押相比仍属功能补全阶段;底层则由Chainlink、Pyth等预言机提供价格与储备数据支持。总体而言,加密金融生态已经具备承载股票代币化的基础设施与基础功能,但尚未形成广泛的资产配置需求,更多仍是加密金融内部的前沿尝试。
从代币化股票产品看,目前标的选择、定价机制和交互方式上差异有限,用户定位高度同质化,差异更多体现在合规架构和合作渠道层面。这部分我们将在后文结合主要项目进一步分析。
在市场表现上,代币化股票的体量增长迅速但渗透率仍极低。根据defillama数据显示,随着多个项目开始集中推动市场并加快新代币资产的发行,代币化股票规模在近几个月出现爆发。截至2025年10月底,总规模已达$480m,但月增长率已有见顶趋势,已从9月的月增长率301%降为10月的11%;而链上转移量依然增长强劲,10月链上转移量为$896m,月增长率达84%。

数据来源:defillama.com/protocols/stocks-&-etfs,截止到2025.11月初。不包括Robinhood的代币数据。

数据来源:app.rwa.xyz/stocks,链上资产转移量涉及铸造销毁、分发和链上交易等,并非是交易量,截止到2025.11月初。
3.2 法律属性
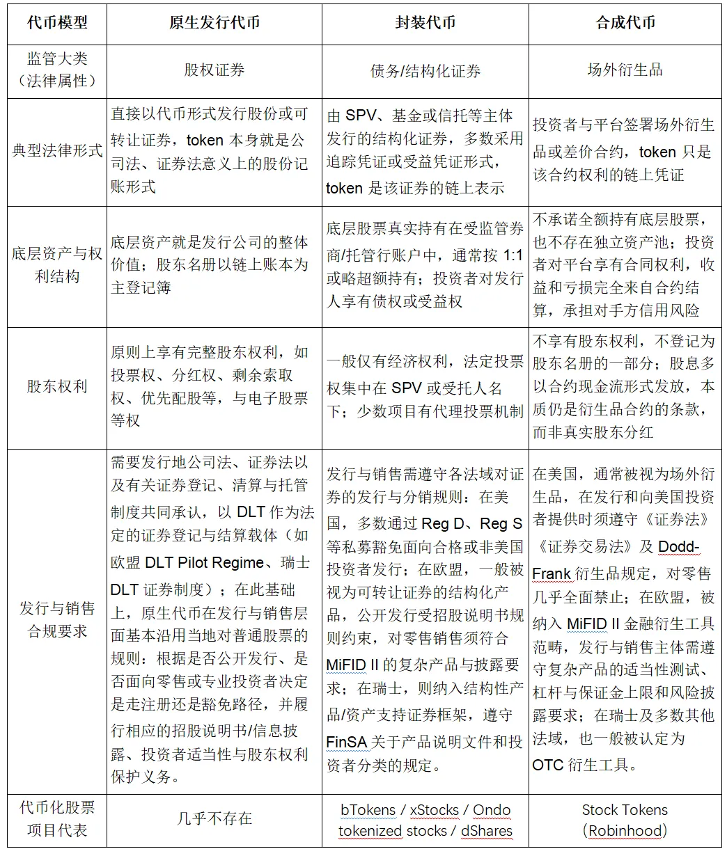
三种代币模型对比

从法律属性看,股票代币大致可以分为三类:由发行公司直接在链上登记股份的原生发行代币,由特殊目的实体(SPV)发行并在托管账户实股持有的封装代币,以及合成代币。合成代币可以是场外衍生品、结构化证券甚至基金份额等,但在行业中主要选择场外衍生品这个分类。同一代币模型下的具体项目可能存在差异,例如封装代币模式下Dinari的dShares在实际中会赋予持有人更多的股东权益。此外,不同于Synthetix一类的DeFi协议型合成资产,此处的合成代币要合规得多。
从监管框架上看,美国、欧盟/EEA和瑞士在原则上都容纳三种代币模型,但可行路径和落地难度差异明显。原生发行代币,目前只有欧盟的DLT Pilot Regime和瑞士的DLT证券制度在法律上承认DLT作为证券登记与结算载体,且有对应的交易/结算设施牌照可用;而美国尚未在联邦法律层面赋予DLT独立的证券登记效力,若要发行原生发行代币需通过依靠过户代理人等手段完成(如富兰克林邓普顿依靠过户代理人发行了原生代币化基金,非代币化股票)。封装代币和合成代币三地则都有成熟方案。
三种代币模型目前来看,可以卖给美国人的有原生发行代币(极难)、封装代币(走注册渠道极难,但是可以走Reg D卖给富人),而合成代币被禁止;可以卖给欧洲人的有原生发行代币、封装代币、合成代币。
主要监管法域对证券代币化相关功能的法律和牌照要求

目前各国监管并不存在独立的“股票代币化牌照”,而是沿用既有证券法框架,按机构实际承担的功能套用相应牌照。上表概括了主要监管法域对代币化主要功能的法律和牌照要求。
在具体项目落地时,需要分别从发行方、中介机构(如券商、交易所)和投资者三个主体来看合规要求,且每一主体都同时受到多重法域的叠加约束。具体而言:对资产发行方,适用规则由其注册地法域、标的资产所属法律体系以及销售对象所在法域共同决定;对中介机构,适用规则由其中介注册地法域、所分销资产所属法域及投资者所在法域叠加决定;对投资者,其行为则受本国法域与标的资产所属法域的共同约束。
以Backed Finance的股票代币bTokens为例:发行方是注册在泽西岛的Backed Assets (JE) Limited,整个代币结构在权利设计上参照瑞士DLT法案下的“账本证券”框架,代币底层是在美国市场交易的股票;当这些代币化股票面向欧盟/EEA投资者发行销售时,其适用规则实际上来自多层法域的叠加:一是发行SPV注册地Jersey的公司法和证券法以及瑞士DLT证券规则,二是美国法,三是欧盟及EEA金融监管框架。
对中介机构而言,例如某家在法国持有MiFID II牌照的券商支持购买bTokens,一方面要遵守法国/欧盟关于证券经纪业务、复杂产品销售和客户适当性评估的要求,另一方面必须尊重bTokens在Jersey/瑞士/EEA法律下被界定为何种证券,以及发行文件中对销售对象的限制。
对投资者而言,例如一位德国投资者购买了bTokens,其投资行为同时受德国/EU的法律与该产品适用的Jersey/瑞士/EEA法律条款约束,二者共同决定了他能否参与、以及在发生纠纷时可以如何主张权利。
3.3 主要企业和商业模式
我们选了Backed Finance(后文简称Backed)、Ondo Finance(后文简称Ondo)、Dinari、Robinhood Europe(后文简称Robinhood)这四家最有代表性的公司,来分析代币化公司的商业模式和表现。
各公司的基本资源情况对比

Backed是一家典型的Web3公司,从投资方来看,几乎清一色都是加密基金背景,而领投方Gnosis更是以太坊生态和Web3基础设施的老牌玩家。2023年,Backed在以太坊及其他EVM链上线了面向合格投资者的bTokens;2025年,又在Solana链推出更贴合加密市场需求的xStocks。
Ondo是RWA领域的明星公司,靠OUSG、USDY等产品成为RWA市场的头部。其投资方既涵盖加密生态和传统资管的巨头,也包括Wintermute、Flow Traders等全球顶级做市商。Ondo不仅布局加密生态,同时拓展合规市场:10月15日高调反对纳斯达克的代币化提案,强调与传统巨头竞争时应享有相同的信息获取和公平的竞争;11月3日宣布与瑞士的BX Digital合作,使其得以在欧洲受监管的市场上市。
Dinari是一家创业公司,自身定位为B2B合规基础设施服务商。投资者中加密基金背景并不强,这使其天然将合规作为核心竞争力。
Robinhood是传统股票零售券商,作为以创新为驱动的平台,其进入股票代币化领域更多是传统券商丰富金融产品线的探索。投资方以顶级的Fintech和Web2资本为主,对监管较为敏感。
各公司的代币模式和法律框架对比

注:Backed Finance发行人是Jersey公司,但代币权利结构和登记方式以瑞士法为准据法;Ondo也类似。
从合规视角看,这一轮股票代币化参与者整体上都明显高于当年Binance股票代币试验时期的标准,只是在合规深度和风险偏好上存在差异。Backed在发行端基本按瑞士及SPV注册地的传统证券发行路径操作,但在二级流通上高度依赖各类CEX/DEX,风险容忍度相对更高;Ondo在此基础上进一步叠加了美国与欧盟双重合规路径,同时也积极对接DeFi生态;Dinari则在美国持有broker-dealer与transfer agent牌照,业务范围更窄但在美国法律的合规程度最高;Robinhood完全在欧盟MiFID II监管框架内开展业务,合规强度处于欧洲零售经纪的主流水平。
从代币模式选择来看,除了Robinhood采用合成代币模式外,其他三家均采用封装代币的模式。Robinhood身处欧盟并持有MiFID II投资服务牌照,代币在自家交易所内交易,无需提至外部链上钱包,很适合选择被界定为场外衍生品合约的合成代币;同时Robinhood发行的Stock Tokens在法律上被定义为立陶宛的衍生品合约,也无需受到美国的监管。
另外三家都采用封装代币的方式,在满足各自SPV注册地和发行法域的法律要求外,统一通过Reg S避开美国投资者,把股票代币化锁定在既有证券法框架之内。这一选择导致了风险和目标人群不同于传统股票市场:风险从传统股票风险叠加为“股票+SPV+托管+多法域合规”的多重风险,投资者还要额外承担发行人信用、托管操作以及法律重定性的风险;目标人群收缩为非美国市场的专业与高净值投资者,只有在补齐招股书、MiFIDII复杂产品信息披露等要求后,才有机会下沉至零售投资者。
各公司的供给端资源情况对比

各家公司供给端的资源主要体现在牌照资源和传统股票券商合作方上。
从牌照结构看,Backed主要把精力放在发行端的法律架构与招股书合规上,代币销售更多依托合作方(如CEX/DEX)进行分销,因此目前未自建Broker-Dealer/ATS等销售途径;Ondo与Dinari则希望在发行与销售两端都掌握更多主动权:前者通过收购Oasis Pro一次性获得Transfer Agent+Broker-Dealer+ATS全套牌照,后者在美国单独申请了Transfer Agent与Broker-Dealer资格,均可在一定范围内自行承接链上证券发行与分销;Robinhood则天然依托集团现有的零售券商体系,可以直接向欧盟/EEA零售客户销售代币化产品。
在传统股票供给侧,Backed、Ondo、Dinari三家都将Alpaca Securities作为美股执行与托管的合作方。Backed作为瑞士发行法域下的项目,还叠加引入InCore Bank和Maerki Baumann两家瑞士受监管的银行,既分担托管与结算职能,又为面向欧洲专业资金提供合规与声誉背书;Ondo和Dinari则在Alpaca之上,部分通过自有Transfer Agent/Broker-Dealer能力处理执行或登记环节。Robinhood则主要依靠集团在美国的券商与清算子公司,不需要再对外寻找新的传统股票券商合作方。
各公司市场数据对比

数据来源:defillama.com/protocol/xstocks,dune.com/ondo/ondo-global-markets,dune.com/oclsanti/robinhood-stock-tokens,app.rwa.xyz/stocks。近三月表示8月、9月和10月;xStocks图中的CEX交易数据包括Gate.io、Bitmart、Bybit、MEXC、Phemex、Hotcoin、Biconomy、BigONE、Bitmart等平台,交易量由平台自行上报,成交量是否存在刷量情况未知;Ondo地址数已经剔除代币化债券部分的数据;Dinari主要在Gemini内部交易,交易量也暂未对外披露,且其TVL有$3.10m(rwa.xyz数据)或$45m(defillama数据)两个版本;Robinhood数据仅更新到9.17,且只有链上数据,无法获取交易所内的交易量数据。
各家公司股票代币业务的启动时间高度集中在2025年年中,呈现出以下几个市场特征。
第一,资金高度集中于少数头部项目,目前有实际规模的主要是Backed与Ondo两家。从TVL数据看,截至2025年10月,两者的锁仓规模分别约为7,200万美元与3.56亿美元,合计占据了股票代币总TVL的绝大部分。相比之下Dinari与Robinhood的TVL仅在数百万美元量级。这意味着,在可见的未来一段时间内,股票代币化赛道的资金流向主要是在Backed与Ondo之间进行配置。
第二,从TVL与交易量的对比情况看,Backed与Ondo分别代表了不同的使用模式。Backed的TVL处于中等水平,但近期月度交易量保持在数十亿美元,链上持币地址超过9万个,反映出其代币具备较高的周转率和较广泛的持有人基础,更接近频繁交易和DeFi的使用场景。Ondo的TVL规模显著大于Backed,但其月度交易量在首月冲高后出现回落,持币地址约1.6万个,可见其产品更偏向于被大额资金作为配置,而非频繁交易的标的。整体来看,Backed更侧重提升资产的二级市场流动性与交易活跃度,Ondo更侧重承接大体量资金的持有需求。
第三,分发渠道直接决定了不同项目在用户覆盖和资金来源上的差异。Backed通过同时对接CEX和DEX,以及Kamino、Edel等借贷协议,形成了较为完备的CEX+DEX+DeFi组合渠道,使其能够在加密生态的主要途径中被广泛获取与使用。Ondo在CEX+DEX侧也有一定覆盖,但其股票代币项目启动时间更晚,整体渗透程度暂时落后于Backed。Dinari主要依托Gemini EU作为分销与交易渠道,外部 DeFi 合作较少,用户触达范围相对有限。Robinhood将产品完全封闭在自家交易所体系内,对链上生态和DeFi场景基本没有外溢。
第四,从增长曲线看,Backed的发展轨迹更稳健,而Ondo更体现为短期导流的快速放量。Backed的TVL在近几个月保持相对平滑的增长,交易量整体维持在高位,波动主要体现在跟随市场的变化。Ondo的股票代币TVL在短时间内迅速放大,上线首月交易量出现明显高峰,此后有所回落,说明其初期增长在很大程度上得益于自身RWA品牌和既有资金的集中导入,后续仍需观察活跃度和资金留存能否维持在稳定水平。就当前数据来看,Backed的增长质量和结构更加均衡,而Ondo的可持续性与长期节奏仍有待进一步验证。
各公司商业模式对比

根据代币模式的差异,商业模式表现出完全不同的特征。
对于封装代币模式:
第一,收入结构单一,高度依赖一级通道收费。Backed与Dinari在代币铸造和赎回环节收取固定比例的服务费,费率区间大致在0.20%–0.50%;Ondo不明确收取铸造和赎回费用,而是通过申购与赎回价格的轻微偏离获取价差收益。总体上,各家几乎都不直接参与二级市场交易费分成,链上与场内的交易费用更多由合作的交易所获得,二级市场对发行方的作用主要体现在制造套利空间和提供流动性,而非直接变现渠道。
第二,产品属性和收费结构之间存在错配。从产品形态看,SPV发行的封装代币,本质是由底层股票全额抵押支持的被动型工具,更接近一篮子资产的被动管理产品;但从收费结构看,发行方并没有按管理规模(AUM)持续收取管理费,而是围绕铸造与赎回等单次交易事件收费,更像一次性承销费或申购费。也就是说,它卖的是“类资管产品”,收的却是“类投行费用”,天然埋下了成本和收入口径不匹配的问题。
在上述特征下,封装代币模式本身存在几处结构性矛盾。
第一,规模扩张与收费机会存在反向关系。封装代币项目的主要现金流来自新份额的铸造和既有份额的赎回。处于早期扩张阶段时,铸造和赎回较为频繁,通道费贡献较高的收入;但一旦市场进入相对成熟阶段,存量代币更多在链上和交易所之间流转,增量铸造和主动赎回的频率自然下降,发行方在TVL做大的同时,反而面临可收费事件变少的问题,出现规模越大,收费机会越少的内生矛盾。
第二,成本按TVL累积,收入按事件确认,TVL做大反而可能拖累盈利。SPV为维持封装代币的正常运作,需要持续承担托管、保险以及资本占用等一系列与管理规模正相关的支出,这些成本会随着TVL增长而系统性增加;但在只收铸造/赎回费、不按AUM收管理费的前提下,收入主要与交易事件数量而非资产规模挂钩。结果可能是TVL越大,固定与半固定运营成本越高,但边际收入并未同步提升,出现错配。Dinari的设计略有缓解,它在股息分发环节收取的服务费跟AUM挂钩,在一定程度上对冲了这种错配。
第三,申购/赎回费本质是通道费,在充分竞争时极易被压缩。封装代币在技术和流程上的门槛有限,一旦更多发行人进入,或大型券商、托管机构直接切入代币化业务,完全可以在既有合规路径上快速复制同类产品,并通过更低费率甚至零费率策略争夺客户。同时,机构投资者与监管方也有动力推动整体费用率下降。对现有发行方而言,以申购/赎回费为核心的通道收费模式,中长期几乎必然面临费率下行压力,很容易重演传统券商佣金被持续压缩、被迫寻找新收入来源的结局。
对于采用合成代币模式的Robinhood,则不存在上述的问题:
第一,收入本质上绑定在二级交易行为而非一级通道上。Robinhood股票代币的主要显性收入来自外汇转换费,这笔费用在用户每次买入或卖出时产生,直接和成交量挂钩,本质是二级市场交易收入,而不是一级市场的铸造/赎回通道费。只要交易活跃度存在,平台就能持续获得与交易量相关的现金流,而不必依赖铸造或赎回。
第二,资金留存在平台体系内,盈利能力可以同时依托资产规模和交易行为。封装代币模式下,客户资金需要在合作券商处购入并托管等值股票,发行方对这部分资金几乎无法再运用;而Robinhood采用的合成代币模式,用户资金停留在平台体系内,在满足监管和风控要求的前提下,平台可以通过利差、证券出借等方式综合运用资金。外汇转换费只是显性的部分收入,平台的整体收益与代币化资产规模和周转率均存在正相关关系。
此外,在客户关系和费用呈现方式上,Robinhood具有与封装代币不同的优势。Robinhood的股票代币只能在自家体系内交易,用户需要在同一平台完成入金、交易和管理,迁移成本相对更高,有利于锁定客户关系。同时,平台不以“交易佣金”名义收费,而是通过“外汇转换费”在每笔买卖中获取收益,这类费用通常被视为正常换汇成本,用户对其敏感度相对较低,相比直接收取交易佣金,更有利于在竞争中维持较为稳定的收费水平。
当然,合成代币模式也有自身的限制:
第一,合成代币也要对冲市场风险。平台要么和封装模式一样在底层买入真实股票,要么通过衍生工具进行对冲,其市场风险并不低于封装代币模式。
第二,Robinhood的股票代币严格意义上是挂钩美股价格的场外衍生品合约,暂时无法转移到链上,难以自然嵌入DeFi生态,更难被当作行业通用的股票代币化标准。只有能够成为行业通用标准的代币化形式,才有机会在长期博弈中获得真正的定价权和超额收益空间,这一点上合成代币模式的上限是偏低的。Robinhood可能意识到了这一点,也在基于Arbitrum搭建自己的Robinhood Chain。但如果未来允许用户将这类代币提到链上自由流转,那它们就很难继续按当前的MiFID II 场外衍生品路径处理,而需要按照可转让证券或DLT证券市场的规则,重新设计法律形态和牌照架构。
此外,回到封装代币这一整体模式,目前可以看到三个比较清晰的共性特征:
第一,产品在客户侧高度同质,用户黏性弱。各家项目的底层标的几乎完全重合,本质上是同一批美股在不同SPV或法律架构下拆分出的份额凭证。大多数加密用户很难感知功能和风险收益上的实质差别,真实的使用逻辑往往只是“我常用的交易所里能否直接买到”。在这种前提下,很难通过单一产品形成品牌锁定,客户迁移成本接近于零,竞争更多被压缩为谁能提供更有利的价格和更好的流动性。
第二,业务范围高度趋同,纵向深度有限。主流项目做的事情高度类似:对接一两家美股券商,完成代币铸造与赎回,上线若干CEX/DEX,并接入少量借贷或收益协议。无论是资产发行侧的资本市场服务,还是投资者侧的投研工具、组合管理,目前都停留在较浅层,尚未在关键环节形成明显分工与专长。这种服务同质化进一步加剧了产品的可替代性和低黏性。
第三,护城河薄弱,头部机构一旦入场,现有玩家的议价能力有限。封装代币在技术实现和法律路径上已有成熟案例,上游券商和托管资源也普遍没有排他性。大型券商或头部CEX如果选择自建代币化通道,可以在较短时间内复制类似产品,并用更低费率、更强品牌和更完整的服务体系抢夺客户。现阶段的创业公司更多是在做路径验证和市场教育,除非在标准制定、生态联接或某些细分服务上尽快形成不可替代的优势,否则很难在长期格局中掌握真正的定价权。
最后,我们需要回答一个关键问题:既然合成代币的商业模式优于封装代币,且合成代币也可以采用可流转的结构化证券,为什么Backed、Ondo、Dinari三家都选择了法律更复杂、商业模式更不成熟的封装代币呢?
其原因还是来自三家的战略定位与Robinhood完全不同。不同于Robinhood只是做自家交易所产品线的延伸,Backed、Ondo、Dinari要做的是“真实股票上链的基础设施”,如果做成不持有底层股票、纯价格挂钩、又可自由流通的合成代币,在监管视角下更容易被归入零售高风险衍生品通道,而不是被视作推动真实资产上链的基础设施项目,同时也难以满足机构对真实世界资产的偏好,与其长期定位相冲突。相反,SPV+实股托管的封装模式更容易被监管和机构接受。同时,合成代币一旦走可流转证券路径,本身也要进入 MiFID II 的可转让证券框架,承担招股说明书、PRIIPs KID、产品治理和适当性/适合性测试等义务,合规负担同样不轻,且市场风险更多叠加在发行方本身,而不是通过独立SPV资产池实现风险隔离。在这样的约束下,这三家选择封装而非合成,是更符合自身战略和监管现实的方案。
结论与市场展望
截至2025年11月,代币化股票的总市值仅为 $480M,不足美股市值的十万分之一、加密市场市值的十万分之二,渗透率仍处于极低水平。但作为新兴赛道,随着代币资产类型的丰富与生态建设的深入,其未来增长空间极大。
监管环境正在逐步转向友好,已不再是制约发展的首要因素。从市场角度看,当前存在两类明确机会:短期来看,是满足加密用户配置美股等传统资产的现实需求,成为代币化的直接推动力;长期来看,则是通过链上化提升传统金融体系效率,重塑交易、结算等底层流程,在这一路径下,代币化股票的渗透率有望在2030年达到全球股票自由流通市值的1–2%,并在2035年进一步提升至5–10%。
当前的产业链结构呈现明显过渡态特征,以连接传统金融与加密生态,其路径为“传统金融体系-传统股票券商-代币化公司-代币金融生态”。其中,代币化公司是在该产业链中出现的新角色,也是目前推动代币化向前演进的主要力量。无论从传统金融资源的投入,还是从加密生态的合作深度来看,这一赛道整体仍属小众试验,但在法律路径和合规实践上,已经远超2021年Binance时代的探索,主流项目普遍选择在现有证券法框架内合规推进。
在代币模式上,现阶段市场主要采用封装代币和合成代币两种模式,其中封装代币是绝对主流,但其商业模式尚不成熟,长期可持续性存疑:一是收入高度依赖铸造、赎回等一级行为,市场规模越大、二级流通越充分,新份额铸造和主动赎回的次数会自然减少,可用于收费的机会变少;二是成本与收入结构错配,托管、保险、运营等成本随AUM放大而上升,但收费按交易事件计费,与规模正相关的更多是成本而非收入;三是技术和产品门槛并不高,缺乏长期护城河,一旦竞品增多或大型金融机构直接入场,通道费率被压缩将是大概率事件。相对而言,合成代币模式通过将产品归类为场外衍生品,使平台能够在监管允许范围内同时从资产规模和客户交易频率中获得收入,收益结构更好。
从当前几家项目来看,Robinhood采用的合成代币路径在商业模式上最为成熟,这种传统零售券商对产品线的自然延伸,风险、收入和监管预期都比较清晰。然而,长期弱点同样明显,Robinhood的股票代币严格意义上只是挂钩美股价格的衍生品合约,无法自然嵌入到开放式DeFi生态,更难成为行业通用的“股票上链标准”,而成为行业标准才有机会获得超额收益和议价权。
对于封装代币模式而言,未来大概率需要在收费模式上做调整,而不仅仅停留在当前的“申购+赎回费”逻辑。未来可能存在收取固定管理费的可能,以解决“成本按AUM增长、收入按交易事件计费”的错配问题。长期看,封装代币模式要么向真正的资管、托管与基础设施角色演化,要么在标准制定、生态联接和产品创新上做出差异化,而不能只依赖通道费。
最后,现有创业公司的最大风险在于巨头入场。目前大部分项目的产品和业务范围高度趋同,技术方案门槛不高。一旦监管规则和盈利模式进一步明朗,金融巨头具备直接切入代币化业务的能力,届时独立代币化公司要么被收购,要么被迫退居细分服务商的角色。在这一格局下,真正有望形成护城河的,是率先在技术、合规和生态上形成事实标准的参与者。如果从现阶段项目综合判断,Backed由于在CEX+DEX+DeFi合作上的整体领先,更有可能在“股票代币化标准”竞争中占据一席之地,但这一优势能否长期保持,仍取决于其在收费模式迭代和机构合作层面的下一步布局。


