手机版
二维码
购物车
(
0
)
供应
求购
公司
团购
展会
资讯
招商
品牌
人才
知道
专题
图库
视频
下载
商圈
推广
热搜:
采购方式
甲带
滤芯
带式称重给煤机
减速机型号
气动隔膜泵
无级变速机
链式给煤机
履带
减速机
首页
供应
求购
公司
团购
展会
资讯
招商
品牌
人才
知道
专题
图库
视频
下载
商圈
首页
>
资讯
>
展会资讯
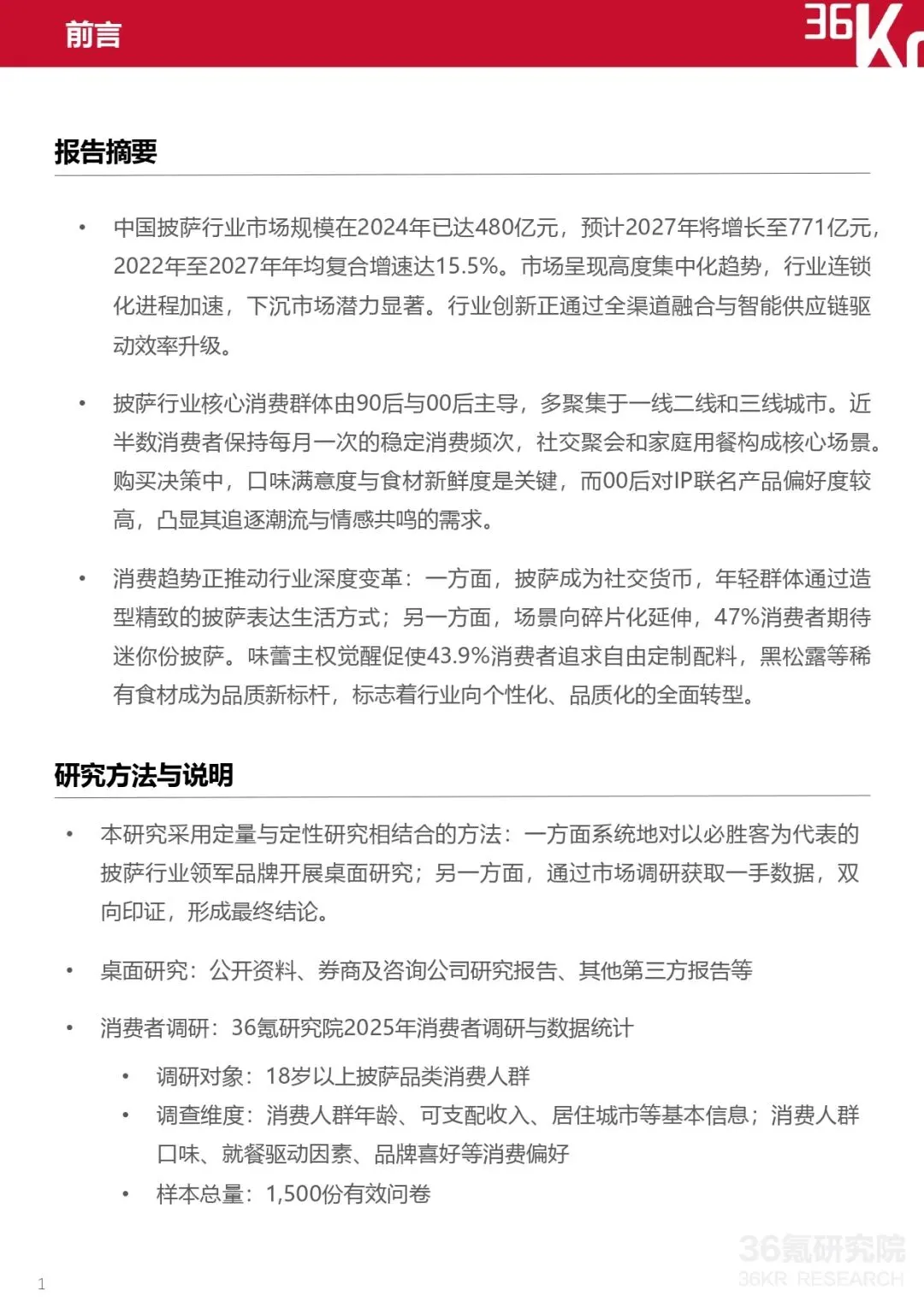
餐饮行业 | 2025中国披萨行业研究及消费趋势报告
日期:2026-02-02 22:44:13 来源:网络整理 作者:本站编辑
评论:0
餐饮行业 | 2025中国披萨行业研究及消费趋势报告
(报告内容源于网络,版权归原作者所有)
品质学习交流群
请扫码加入圈子,海量报告下载
DONG GU BUSINESS
打赏
更多
>
同类资讯
• 特种氧化铝行业市场规模、产业
0
条
相关评论
推荐图文
推荐资讯
点击排行
0
1
市场调研|福州市台江区瀛洲街道社区卫生服务中心关于环境卫生、污水、废气、放射检测服务项目的公告
0
2
兰溪市中医院信息化服务市场调研公告(第二次)
0
3
顺丰控股——2025企业能力分析研究报告
0
4
招商公路——2025企业能力分析研究报告
0
5
万马股份——2025企业能力分析研究报告
0
6
建投能源——2025企业能力分析研究报告
0
7
松赞民宿洞察研究报告
0
8
零碳工厂建设未来发展趋势研究报告——政策驱动、技术赋能与产业转型路径探析
0
9
金陵药业2024年财报阅读
网站首页
|
关于我们
|
联系方式
|
使用协议
|
版权隐私
|
网站地图
|
排名推广
|
广告服务
|
积分换礼
|
网站留言
|
RSS订阅
|
违规举报
|
皖ICP备20008326号-18
(c)2008-2022 免费发布网 All Rights Reserved