
在全球能源结构加速向"清洁低碳、安全高效"转型的宏阔图景中,燃气行业正面临前所未有的智能化变革压力。如何在保障安全的前提下提升运营效率?如何让厚重的行业知识转化为可流动的数字资产?腾讯云与青岛积成电子联合发布的《智慧燃气"人工智能+"白皮书》,给出了系统性的解题思路。这份白皮书不仅是一份技术手册,更是燃气行业从"被动响应"迈向"主动预防"的战略蓝图。
一、政策与需求双轮驱动:为什么必须拥抱AI?
政策层面的强信号已被明确释放:大模型被定位为赋能新型工业化的重要抓手,"十五五"科技发展规划明确要求生成式AI向能源领域渗透。在"双碳"目标约束下,燃气作为过渡能源既要承担调峰支撑角色,又面临低碳转型的挑战。
行业痛点的倒逼更为紧迫。白皮书精准刻画了燃气企业的四大核心瓶颈:
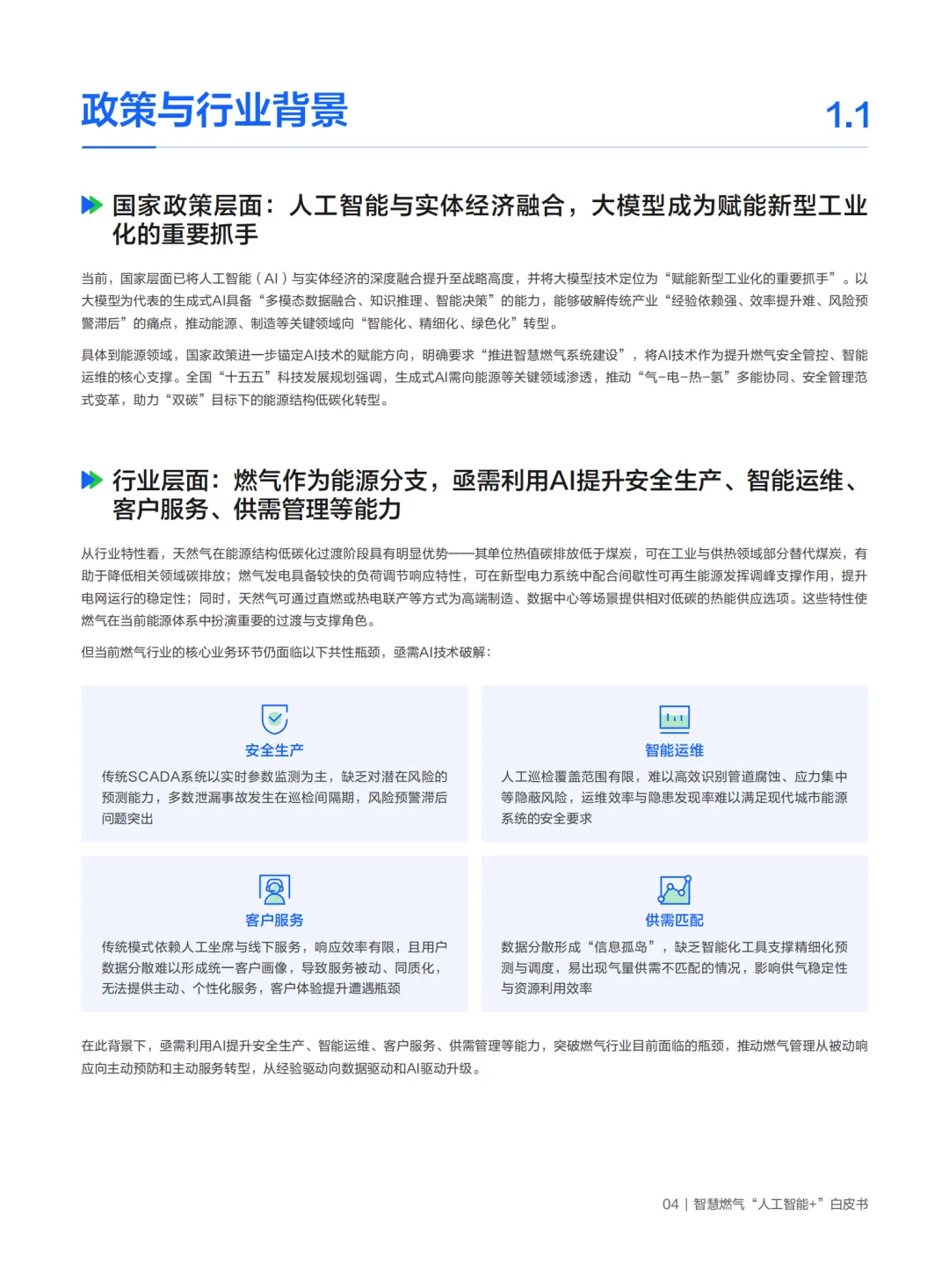
安全:传统SCADA系统仅支持实时监测,缺乏对管道腐蚀、应力集中等隐蔽风险的预测能力,多数泄漏事故发生在"巡检间隔期"。
运维:人工巡检覆盖面有限,高危区域(密闭空间、交通繁忙路段)作业风险高,经验依赖性强。
服务:传统人工坐席响应效率受限,用户画像分散导致服务被动同质化,老年群体知识普及与远程协助需求突出。
管理:数据分散形成"信息孤岛",决策依赖人工经验,设备全生命周期管理与知识沉淀能力不足。
这些痛点指向同一个结论:燃气行业亟需从"经验驱动"转向"数据驱动+AI驱动",实现从被动响应向主动预防的范式跃迁。
二、六大智能场景:AI如何重塑燃气业务全流程?
白皮书最具价值的部分,是将抽象的AI能力与具体的燃气业务场景深度融合,构建了"平台+场景"的落地范式。
1. 智慧燃气AI知识库:让经验"活"起来针对"知识分散、检索困难、经验断档"的痛点,方案通过RAG(检索增强生成)技术,将分散在PDF、Word、Excel中的规程标准、故障案例构建为结构化语义资产。其创新点在于:
混合检索:结合向量语义与关键词(BM25)双路检索,既理解字面也理解语义;
安全合规:基于角色的权限隔离与敏感资料智能屏蔽,满足行业监管要求;
即时服务:支持PC、移动端、智能音箱多终端调用,实现"即问即答"。
2. 对话式报表:数据民主化的 breakthrough传统BI工具门槛高、周期长,业务人员需等待技术团队支持。白皮书提出的"自然语言即分析"方案,利用Text2SQL技术将口语化需求(如"统计本月用气量趋势")自动转化为可执行查询,支持200行级复杂查询的"一句话生成"。这意味着数据驱动决策从专业技术人员的"特权"变为全员可及的基础能力。
3. 数智人-智能对话:从"人工讲解"到"多模态交互"在展厅、指挥中心等场景,2D/3D数字人集成ASR语音识别与大模型能力,可实现语音指令控制、大屏联动讲解、三维管网交互。更重要的是,数字人保证了讲解内容的标准化与一致性,解决了传统人工讲解成本高、质量参差的问题。
4. 智能巡检:从"人眼识别"到"AI视觉"这是安全生产领域的核心场景。方案融合YOLO视觉模型、多模态大模型与GIS技术,实现:
语音转表单:巡检人员口述检查结果,AI自动结构化填充;
隐患自动识别:对管道锈蚀、3PE防腐层破损、井盖丢失等高频隐患进行图像识别;
风险预警前置:基于大数据分析预测高风险区域,变"事后处置"为"事前预防"。
泰能项目实践显示,该方案使巡检效率提升30%以上,隐患识别准确率达80%以上。
5. 智能质检:全闭环质量保障针对安检照片清晰度、格式合规性及隐患识别标准不一的问题,方案构建图像合规检测+隐患自动识别+规则库管理的三重保障。AI质检替代大量重复性人工审核,检测速度提升5倍以上,且通过结构化质检结果形成可追溯的质量档案。
6. 智慧监盘:7×24小时的AI值守整合SCADA、GIS、气象等多源数据,基于XGBoost、LSTM等算法实现压力异常、泄漏、第三方施工破坏的实时监控与故障预测。核心价值在于将分散在多系统的报警信息汇聚为统一视图,通过"监测-预警-处置-评估"闭环,实现异常响应时间从小时级缩短至分钟级。
三、技术架构:分层解耦的"智能体"底座
白皮书提出的"云-边-端"全栈架构,体现了"场景驱动、分层解耦"的设计理念:
算力层:腾讯云算力平台提供GPU/CPU混合架构与训推一体算力池,保障大模型训练与推理需求;
模型层:采用"基础大模型+行业微调"的混合架构,既接入混元、DeepSeek等通用大模型,也训练燃气行业专属大模型(针对调压器、PE管等专业术语优化);
平台层:作为技术与业务的桥梁,提供RAG框架、Workflow流程编排、Multi-Agent多智能体协同能力,以及文档解析、向量化、多模态处理等技术组件;
应用层:封装为安全生产、运维提效、客户服务、协同办公四大类智能体应用;
交互层:支持移动端、PC、4K可视化大屏、智能音箱等多终端触达。
这种架构设计的关键优势在于"双轮驱动":平台层提供标准化能力,应用层支持快速迭代,既保证了技术的先进性,又兼顾了燃气企业业务需求的多样性。
四、标杆验证:泰能天然气项目的启示
白皮书详细披露的山东泰能天然气"揭榜挂帅"项目,为行业提供了可复制的落地范本。该项目实施了上述六大场景,取得了量化成效:
安全防控:实现燃气泄漏分钟级响应与隐患100%闭环整改,预警准确率提升至85%以上;效率提升:报表生成效率提升50%以上,智能质检速度提升5倍,知识库查询响应时间≤3秒;成本优化:数字人实现7×24小时服务,显著降低人工值守与培训成本;知识沉淀:构建起覆盖安全规程、事故案例的企业知识库,实现经验资产化。
该项目的成功关键在于"从易到难、从基础到深化"的实施策略:先期落地数据基础好、见效快的知识库与数字人场景建立信心,再推进技术含量高、长期价值大的智能巡检与智慧监盘,形成"点-线-面"的渐进式推进路径。
五、实施路径建议:如何稳健迈出第一步?
对于希望启动智能化转型的燃气企业,白皮书给出了"三阶段递进"的实施路线图:
阶段一:战略筹备与试点突破选择"数据基础好、业务价值高、实现难度相对较低"的场景(如AI知识库、智能客服)作为切入点,搭建最小可行平台(MVP),在3-6个月内验证价值,建立组织信心。
阶段二:深化与拓展在试点验证基础上,搭建统一的AI中台,开展全方面数据治理,将大模型能力延伸至生产运营、安全管理等核心环节,实现从"单点智能"到"流程智能"的跨越。
阶段三:生态赋能形成可复制的"平台+场景"范式,向产业链上下游推广,构建行业级解决方案。
四大保障要素不可或缺:
技术保障:建立本地或云端协同的算力基础设施,实施数据全生命周期治理;
资源保障:采用"政府引导+企业主体+科研院所"的联合体机制,保障资金与人才投入;
安全与可靠性:实施本地化敏感数据处理与私有化部署,建立模型合规校验与动态熔断机制;
组织与流程:打破部门墙,建立跨职能的敏捷团队,实施全生命周期项目管理。
结语:迈向"自主可控"的燃气智能时代
《智慧燃气"人工智能+"白皮书》的最大价值,在于它证明了AI在燃气行业的应用不是"锦上添花"的炫技,而是解决安全生产痛点、实现高质量发展的必由之路。从泰能项目的实践看,"大模型+智能体"的技术组合已经具备了在真实业务场景中创造确定性的能力。
面向未来,随着DeepSeek等开源大模型的普及与行业大模型的持续优化,燃气企业的智能化转型将进入"深水区"。那些能够率先完成"数据资产沉淀"、构建"人机协同"新型工作模式的企业,将在安全运营效率、客户服务质量与商业模式创新上获得长期竞争优势。这份白皮书,正是通往这一未来的路线图与工具箱。
对于行业从业者而言,现在不是讨论"要不要转"的时候,而是思考"从哪里切入、如何稳健推进"的关键时刻。毕竟,在能源安全与效率的赛道上,AI带来的不仅是工具的革新,更是认知范式的革命。
以下是白皮书全文↓↓↓ 文末点击链接免费下载pdf,扫二维码加入交流群





































长三角人工智能联盟简介


