1. 项目概述与目标
本项目旨在构建一个高效、安全、可持续的城市空中交通网络,以应对地面交通拥堵日益严峻的挑战,提升城市立体交通效率与应急响应能力。方案的核心是规划一个整合载人电动垂直起降航空器、货运无人机及各类城市空中服务的基础设施与运行体系,服务于城市内部及城际间的快速人员通勤、紧急医疗运输、特种物流等场景。网络将遵循“点-线-面”相结合的原则,初期以连接交通枢纽、核心商务区、医疗中心及新区为重点,逐步扩展形成覆盖全域的空中交通廊道。
本项目的总体目标是在未来五年内,分阶段建成一个具备商业化运营能力的示范性城市空中交通网络。具体目标可分解如下:
构建分级基础设施体系: 规划并建设包括大型枢纽起降场、社区微型起降点以及配套的能源补给、通信导航与指挥控制中心在内的物理网络。其中,一期将完成2个核心枢纽与15个社区站点的建设,确保网络骨架的初步成形。 确立安全与运行标准: 制定并实施一套完整的运行规范,涵盖航空器适航认证、空域集成、飞行程序、人员资质、应急响应及噪音控制等方面,确保运营安全与公众可接受度。 实现高效运营服务: 网络建成后,目标在主要廊道上实现比地面交通节省60%以上的通勤时间。例如,规划中的中央商务区至远郊新城的航线,距离约35公里,地面交通高峰时段需90分钟,而UAM网络目标运营时间将控制在20分钟以内。 推动产业与可持续发展: 通过本项目带动本地先进制造业(航空器制造、零部件)、运营服务、数字管理等产业发展,同时确保全部运营航空器采用纯电或新能源动力,与城市碳中和目标协同。
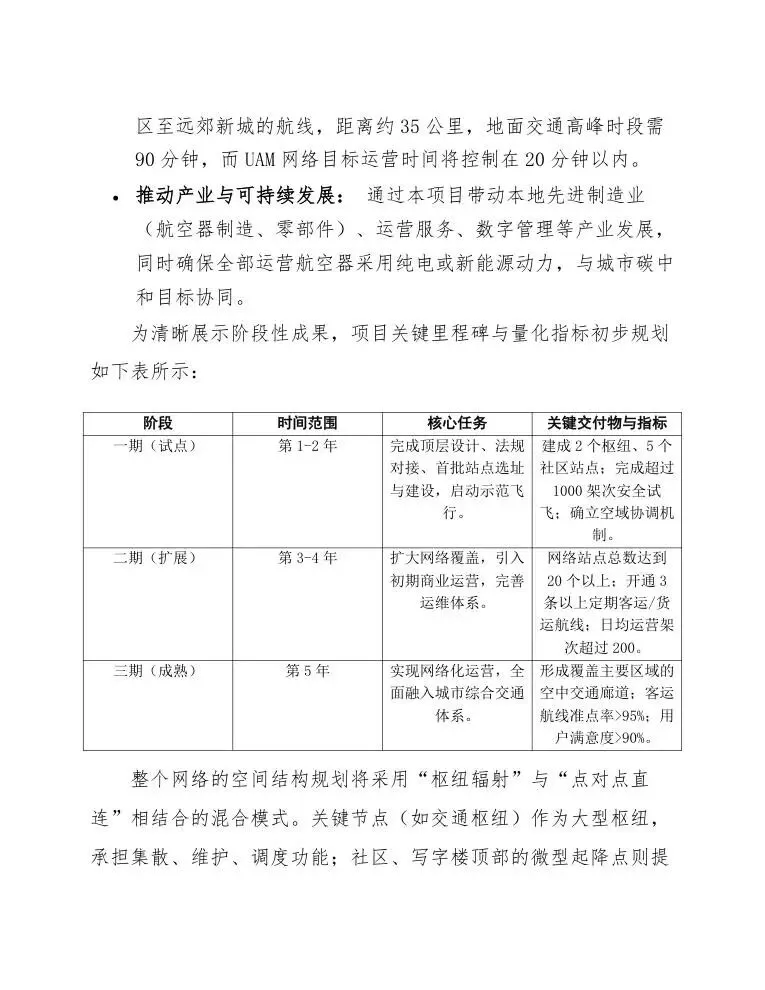
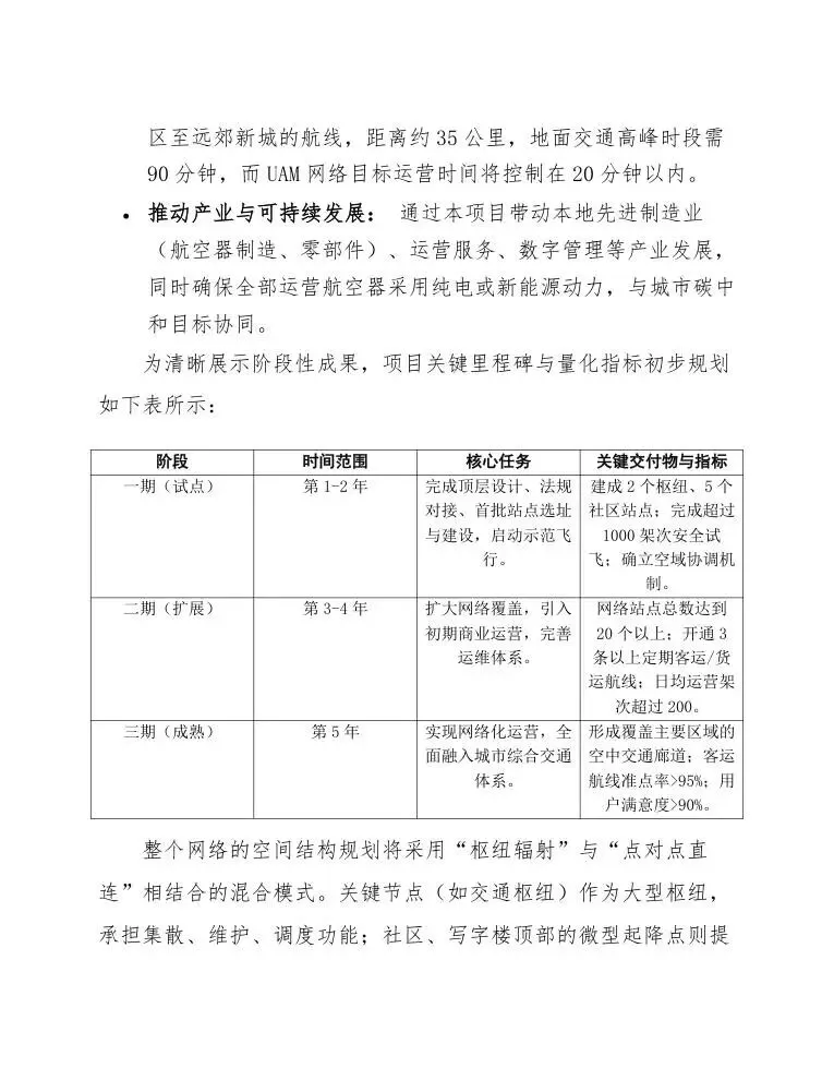
为清晰展示阶段性成果,项目关键里程碑与量化指标初步规划如下表所示:
整个网络的空间结构规划将采用“枢纽辐射”与“点对点直连”相结合的混合模式。关键节点(如交通枢纽)作为大型枢纽,承担集散、维护、调度功能;社区、写字楼顶部的微型起降点则提供便捷的接入服务。航线网络基于预设的空中廊道进行组织,这些廊道将利用城市建筑群间的空间,并通过动态管理技术优化流量。
项目成功实施后,将不仅提供一种全新的交通选择,更将通过提升城市交通系统的韧性、效率和绿色水平,为城市高质量发展注入新动能,塑造未来智慧城市的立体交通新范式。
1.1 项目背景与必要性
随着全球城市化进程加速,传统地面交通系统正面临日益严峻的挑战。据统计,我国主要大城市高峰时段平均通勤时间已超过60分钟,其中约30%的时间耗费在拥堵中;与此同时,城市地面空间资源日趋紧张,道路扩建与基础设施扩容的边际成本不断攀升,环境压力与碳排放问题也日益突出。在此背景下,发展高效、绿色、立体的城市交通体系已成为推动城市可持续发展的必然选择。
城市空中交通(Urban Air Mobility, UAM)作为一种新兴的交通模式,通过利用低空空域资源,实现人员与货物的点对点或网络化快速运输,能够有效缓解地面交通压力,提升城市运行效率。近年来,电动垂直起降(eVTOL)航空器技术、自动驾驶系统、空域管理技术和电池能源技术取得突破性进展,为UAM的商业化运营奠定了坚实的技术基础。本项目旨在规划并设计一套符合我国空域管理规范、与城市综合交通体系紧密衔接、具备高安全性与可扩展性的城市空中交通网络,以应对未来城市交通需求,助力智慧城市与交通强国建设。
本项目的实施具有明确的必要性与紧迫性:
缓解地面交通拥堵:空中交通网络可直接分担至少15%-20%的跨区域商务、通勤及紧急运输需求,显著降低核心区域地面车流量。 提升应急响应能力:为医疗急救、消防救援、公安巡查等公共服务提供快速通道,目标将应急响应时间缩短40%以上。 促进区域经济协同:连接城市中心、交通枢纽、新区及周边卫星城,加强经济节点间的可达性,支持15分钟都市圈构建。 推动绿色低碳转型:全电动航空器运营可实现零排放,相较于地面汽车,每乘客公里碳排放可降低约80%。 培育新兴产业生态:带动航空制造、运营服务、数字管理、基础设施等相关产业链发展,预计可创造千亿级市场规模。
为明确需求规模,以下为针对目标城市(以常住人口1000万以上的超大城市为例)的初步预测数据:
综上所述,本项目并非停留在技术验证或概念研究阶段,而是基于成熟技术、明确市场需求和政策支持背景下,推进城市空中交通网络从规划设计走向实施运营的关键举措。项目将遵循“安全可靠、循序渐进、融合互补、商业可持续”的原则,优先构建连接机场、高铁站、中央商务区及重点产业园的示范航线,逐步形成网络化运营体系,最终成为城市多维交通的重要组成部分。
1.1.1 城市地面交通拥堵现状分析
随着城市化进程的加速与人口持续向中心城市集聚,我国多数大型及特大型城市正面临日益严峻的地面交通拥堵问题。当前,城市道路网络虽不断扩建,但受限于土地资源与既有城市规划,其扩容速度远低于机动车保有量的增长。以北京、上海、广州、深圳等一线城市为例,工作日常态化拥堵时段已超过3小时,高峰时段平均车速普遍低于25公里/小时,部分核心区域甚至低于15公里/小时。交通拥堵不仅直接导致通勤时间延长、燃油消耗增加和尾气排放加剧,还衍生出巨大的社会经济成本。据测算,主要城市每年因交通拥堵造成的经济损失约占其GDP的2%-5%,具体体现在物流效率降低、时间价值损失、环境治理投入增加以及公共健康损害等多个维度。
从结构上看,拥堵呈现明显的时空集中特征:
时间分布:早高峰(7:00-9:00)与晚高峰(17:00-19:00)为拥堵核心时段,节假日前后及恶劣天气条件下拥堵持续时间显著延长。 空间分布:拥堵主要集中于城市环路、主干道交叉口、商务中心区、交通枢纽周边以及连接新老城区的关键通道。
以下为代表性城市近年高峰时段平均拥堵指数与车速数据示例:
造成拥堵的深层原因主要包括:
道路供给与交通需求失衡,私家车出行比例居高不下,公共交通在某些区域和时段覆盖不足或换乘不便。 城市功能布局过于集中,职住分离现象突出,引发大规模钟摆式通勤交通流。 交通管理智能化水平虽有提升,但面对极端流量时,现有信号控制与诱导系统仍难以实现全局最优。 传统交通基础设施(如立交桥、隧道)的建设受拆迁、成本、环境影响制约,边际改善效应递减。
为更直观展示典型工作日关键节点流量与拥堵传播关系,以下采用流程图形式描述:
综上所述,单纯依靠扩展地面与地下交通设施已难以从根本上破解拥堵困局,且建设周期长、社会扰动大。因此,发展城市空中交通(Urban Air Mobility, UAM),构建低空立体交通网络,成为分流地面压力、提升城市交通系统韧性与效率的必然且迫切的选择。本方案旨在通过系统性规划与设计,为城市开辟安全、高效、可持续的第三维交通空间。
1.1.2 城市空中交通(UAM)的发展机遇
随着城市化进程加速与地面交通压力持续增大,城市空中交通(UAM)已成为全球交通体系演进的重要方向。当前,低空空域管理技术逐步成熟,电动垂直起降(eVTOL)航空器研发进入商业化前夜,为构建高效、绿色的立体交通网络提供了现实基础。本地区域经济活跃、人口密集,且在地面通勤高峰期拥堵指数常年居高,亟需通过创新交通模式提升城市运行效率。此外,政策层面已明确鼓励智慧交通与低空经济发展,为UAM的试点与应用创造了有利环境。
从市场需求看,本城市存在以下典型应用场景:商务人士跨区快速通勤、紧急医疗物资转运、高端旅游观光接驳以及城市应急响应支援。这些场景对时效性、可靠性要求极高,而现有地面交通体系难以充分满足。据初步调研,若在重点走廊开通UAM示范运营,预计可缩短40%以上的通勤时间,并为周边产业带来显著的经济拉动效应。
技术层面,eVTOL航空器在航程、噪音控制及能源效率方面已取得突破性进展。多数主流机型设计航程可达150-300公里,完全覆盖本市及周边卫星城的互联需求。同时,电池能量密度提升与快速充电技术的进步,使运营经济性逐步接近市场化阈值。空管系统方面,基于北斗导航与5G通信的融合监控网络可实现飞行器实时追踪与空域动态调度,保障运行安全。
基础设施建设与产业协同也已具备启动条件。本市现有多个直升机场及高层建筑屋顶平台,经适应性改造后可快速转化为首批起降点。周边航空制造与新能源产业链完整,能够为UAM提供航空器维护、能源补给等配套服务。此外,公众对新型交通方式的接受度逐年提高,为市场培育奠定了社会基础。
以下为UAM与传统地面交通在关键指标上的对比分析:
为直观展示UAM网络在提升城市连通效率方面的作用,以下通过拓扑图示意核心节点间的联系强化效果:
---
以下为方案原文截图,可加入知识星球获取完整文件










欢迎加入方案星知识星球,加入后可阅读下载星球所有方案。


