扫码加入星球,每天精选行业报告,成就不一样的自己

来源:深企投

这份《2026年太空算力发展研究报告》由深企投产业研究院撰写,系统阐述了太空算力(Space-based Computing)作为下一代计算范式的发展背景、技术架构、中美布局对比、核心挑战与突破路径。以下是对报告核心内容的梳理与总结:
? 一、报告总体评价
专业性强:由产业研究机构撰写,数据详实、结构清晰,涵盖技术、产业、政策、国际竞争等多个维度。
前瞻性突出:聚焦2030–2035年太空算力商业化关键窗口,提出“天数天算”“天地一体协同计算”等新范式。
实用性高:不仅分析趋势,还提出具体技术瓶颈与突破路径,具备较强的战略参考价值。
? 二、核心内容概述
1. 太空算力是什么?
将高性能计算、AI与边缘计算能力部署于太空平台(如卫星),实现在轨实时处理、智能分析与自主决策。
从“天感地算”(数据下传地面处理)向“天数天算”(在轨处理)演进,最终迈向“天地一体协同计算”。
2. 为什么需要太空算力?
地面数据中心面临瓶颈:
电力需求激增,电网承载压力大;
散热能耗高,水资源消耗巨大;
土地资源紧张,扩张受限。
太空算力的优势:
太阳能近乎无限,边际能源成本趋零;
宇宙深冷环境提供零水耗散热;
全球覆盖,低延迟,高能效。
3. 技术架构与核心系统
三层功能演进:太空边缘计算 → 太空云计算 → 太空分布式计算。
四大核心系统:
算力模块:抗辐射加固的高性能CPU/GPU/AI芯片;
能源系统:太空太阳能阵列,容量因子超95%;
散热系统:利用太空真空环境进行热辐射散热;
通信链路:星间激光通信 + 星地高速链路。
4. 中美发展路径对比
| 维度 | 美国 | 中国 |
|---|---|---|
| 主导力量 | ||
| 发展模式 | ||
| 代表项目 | ||
| 发射成本 |
5. 八大发展瓶颈与突破路径
太空发电与能源系统→ 发展超薄HJT电池、钙钛矿/晶硅叠层电池;
高可靠材料与元器件→ 抗辐射加固、宽温区设计、系统级容错;
储能技术→ 低温锂电向全固态电池演进;
热管理技术→ 主动+被动散热,大型可展开辐射器;
高速通信→ 星间激光通信网络 + 全球光学地面站;
在轨运维→ 模块化设计 + 机器人自主服务 + 智能PHM系统;
空间安全防护→ 防碎片碰撞、反卫星武器防护、网络安全加固;
轨道资源与国际协调→ 应对ITU“先到先得”规则,推动国际治理协同。
? 三、关键数据与预测
发射成本临界点:200美元/公斤(预计2030–2035年实现);
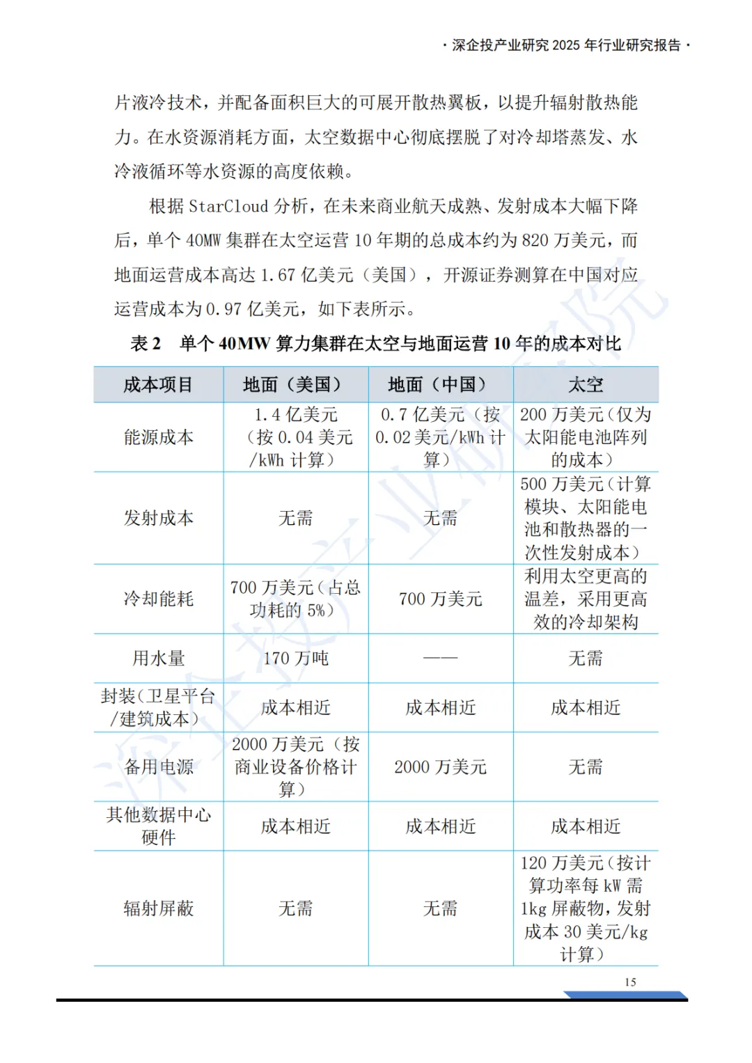
太空算力经济性:40MW集群在太空运营10年成本约820万美元,远低于地面(美国1.67亿美元,中国0.97亿美元);
电力需求对比:2030年美国数据中心用电量或占全国11.7%,中国约占4.8%;
星座规模:美国Starcloud计划建设5GW“太空超级算力工厂”,中国“三体计算星座”计划发射1000颗卫星。
✅ 四、总结与建议
太空算力是AI与商业航天交汇的必然趋势,具备能源、散热、全球覆盖的结构性优势;
中国需加快可回收火箭、高性能星载芯片、星间激光通信等核心技术突破;
国际合作与规则制定同样关键,尤其是在轨道资源分配、空间安全、数据治理等方面;
企业可关注太空算力产业链机会,包括抗辐射芯片、太空能源系统、在轨运维服务等。






















(本星球常年对接50万+报告智库,每日精选50+行业报告学习分享!)
免责声明:本社群只做内容收集和知识分享,严禁用于商业目的,报告版权归原撰写发布机构所有,相关报告通过公开合法渠道收集整理,如涉及侵权,请联系我们删除;如对报告内容存疑,请与撰写、发布机构联系。


