
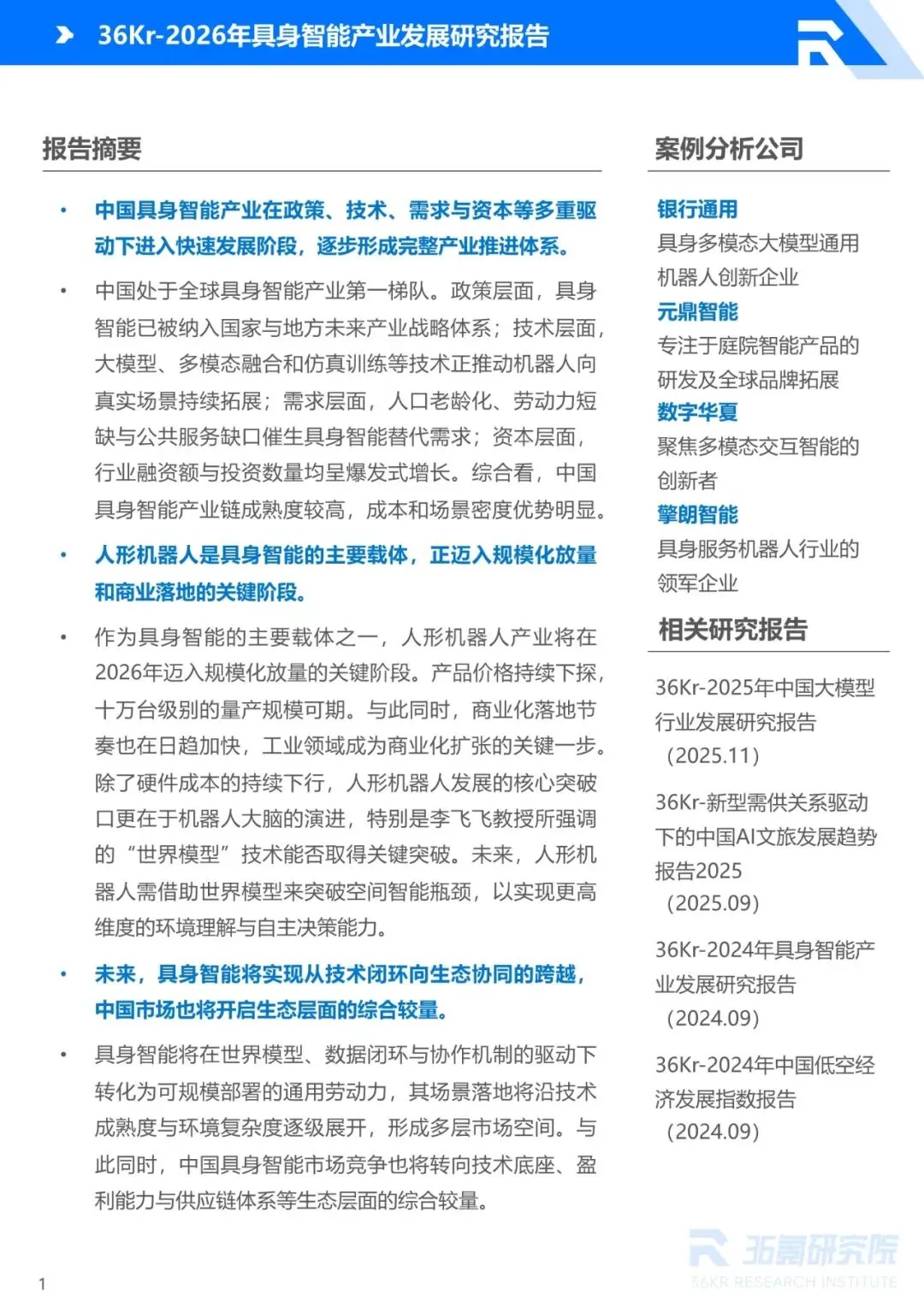
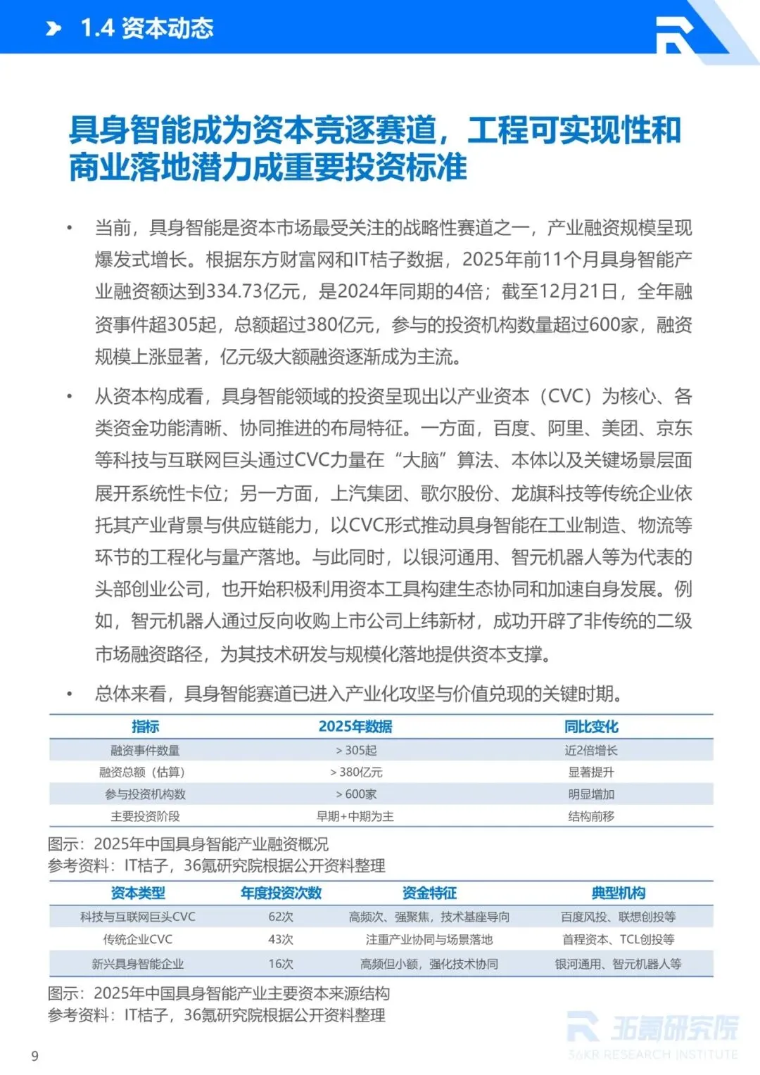
中国具身智能产业在政策、技术、需求与资本等多重驱动下进入快速发展阶段,逐步形成完整产业推进体系。人形机器人是具身智能的主要载体,正迈入规模化放量和商业落地的关键阶段。未来,具身智能将实现从技术闭环向生态协同的跨越,中国市场也将开启生态层面的综合较量。
以下为报告节选:


















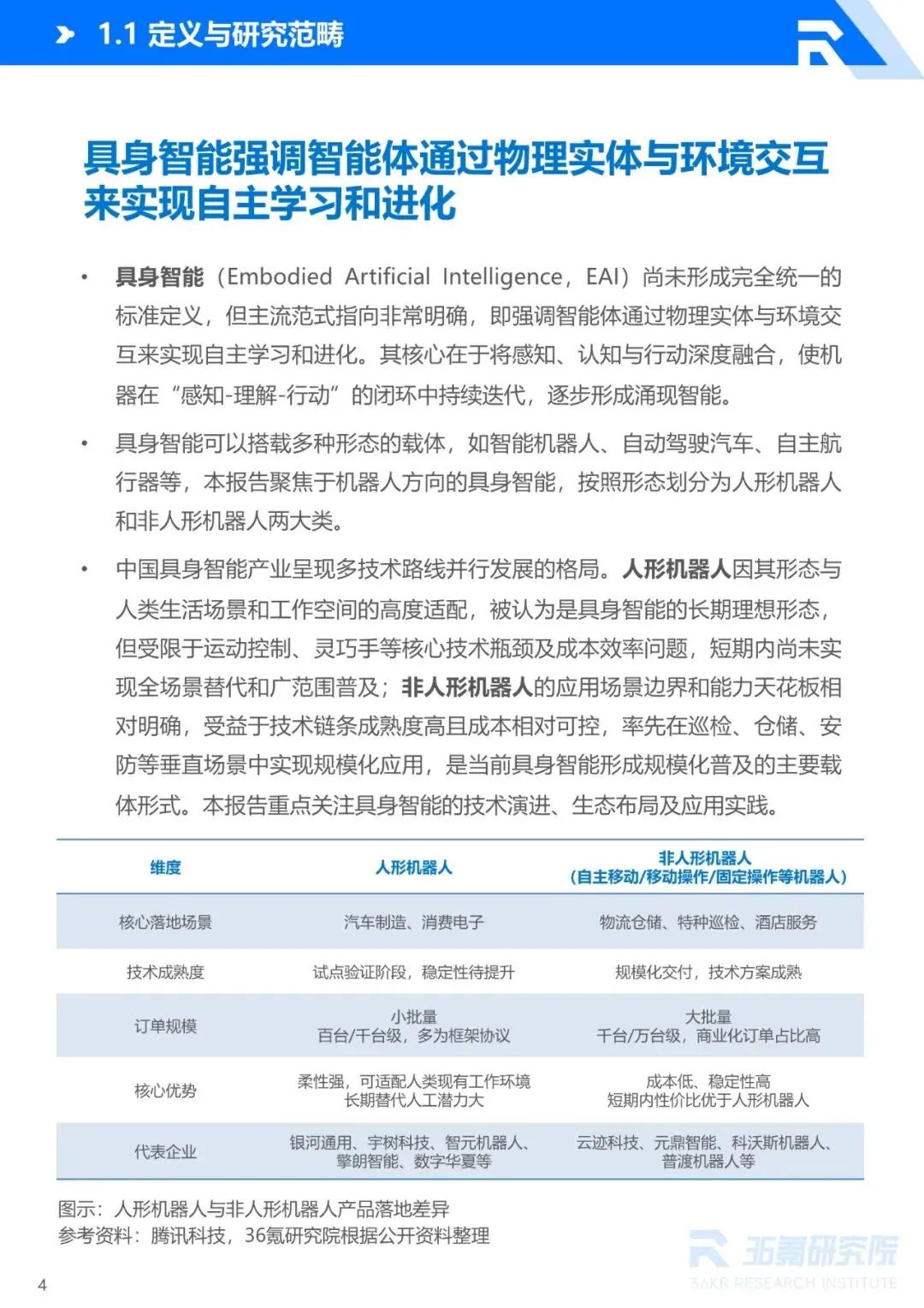
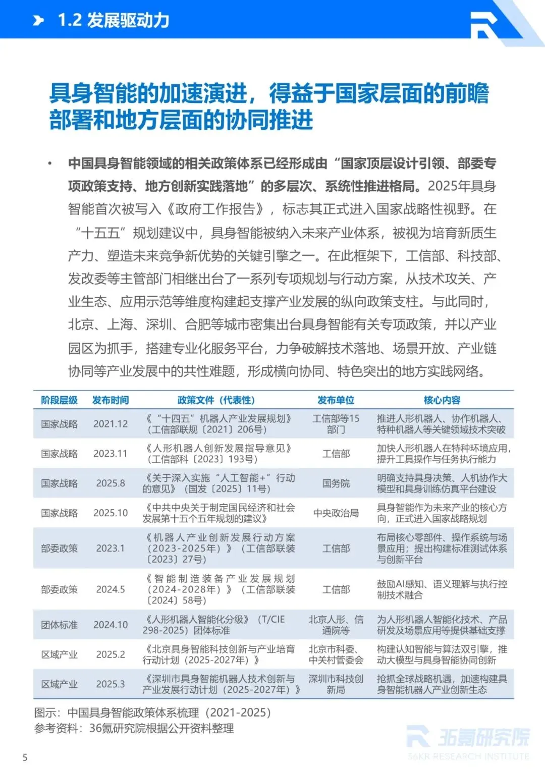
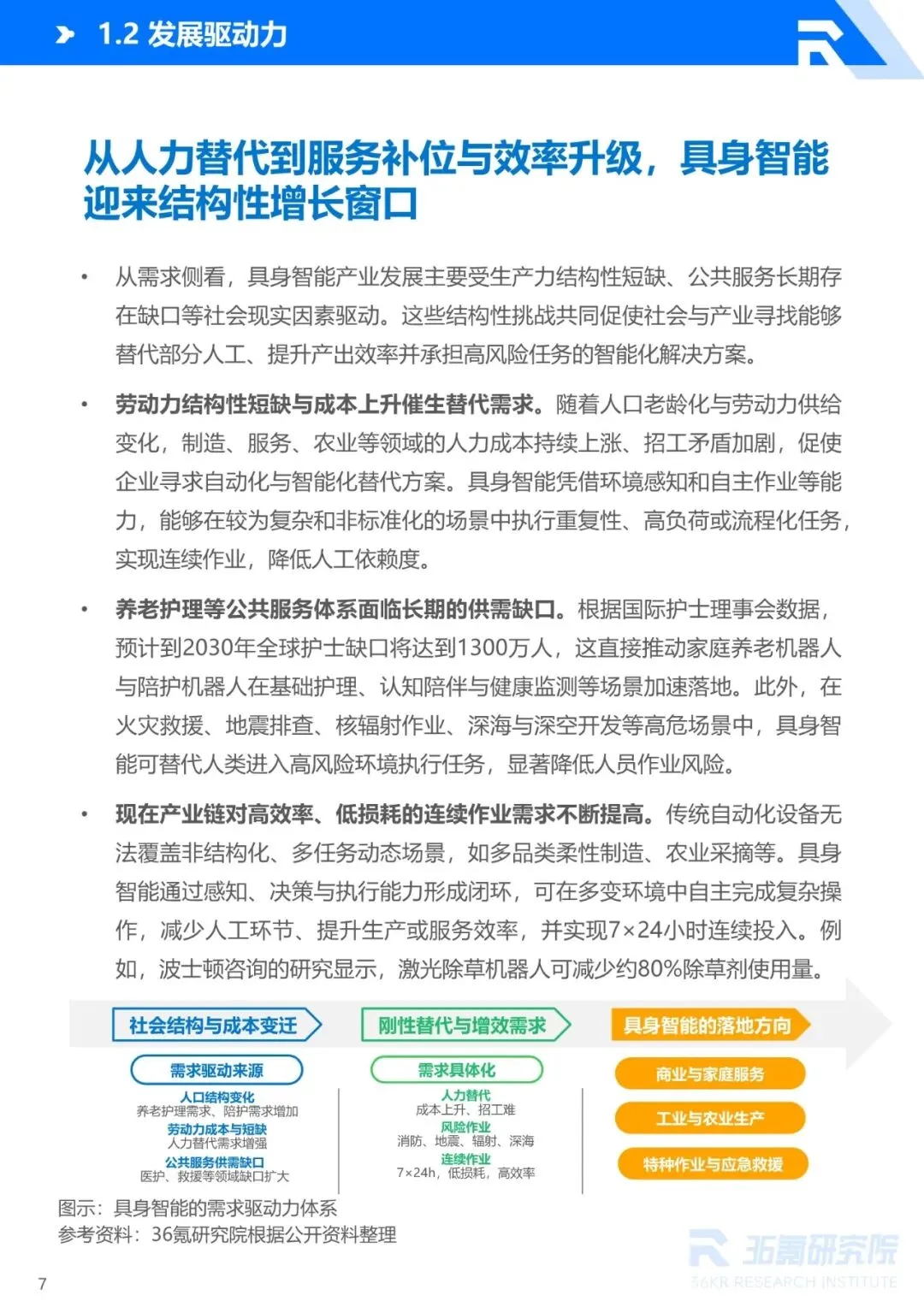
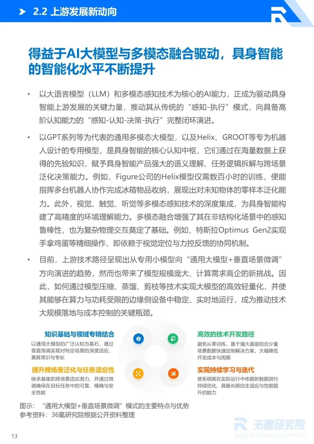
......
需要下载和及时更新最新人工智能报告的朋友,可以加入我们的《人工智能之地》分享会,大量的中外文精品人工智能行业分析报告及各类专题资料将会优先分享到人工智能之地中,加入即可下载全部报告。
《人工智能之地》加入请微信扫描以下二维码
↓↓↓

如果你觉得本期分享的行业报告资料有帮助,欢迎把文章分享给身边更多的朋友~~~
温馨提示:有任何问题可咨询相关工作人员,微信号:xing_chen2019

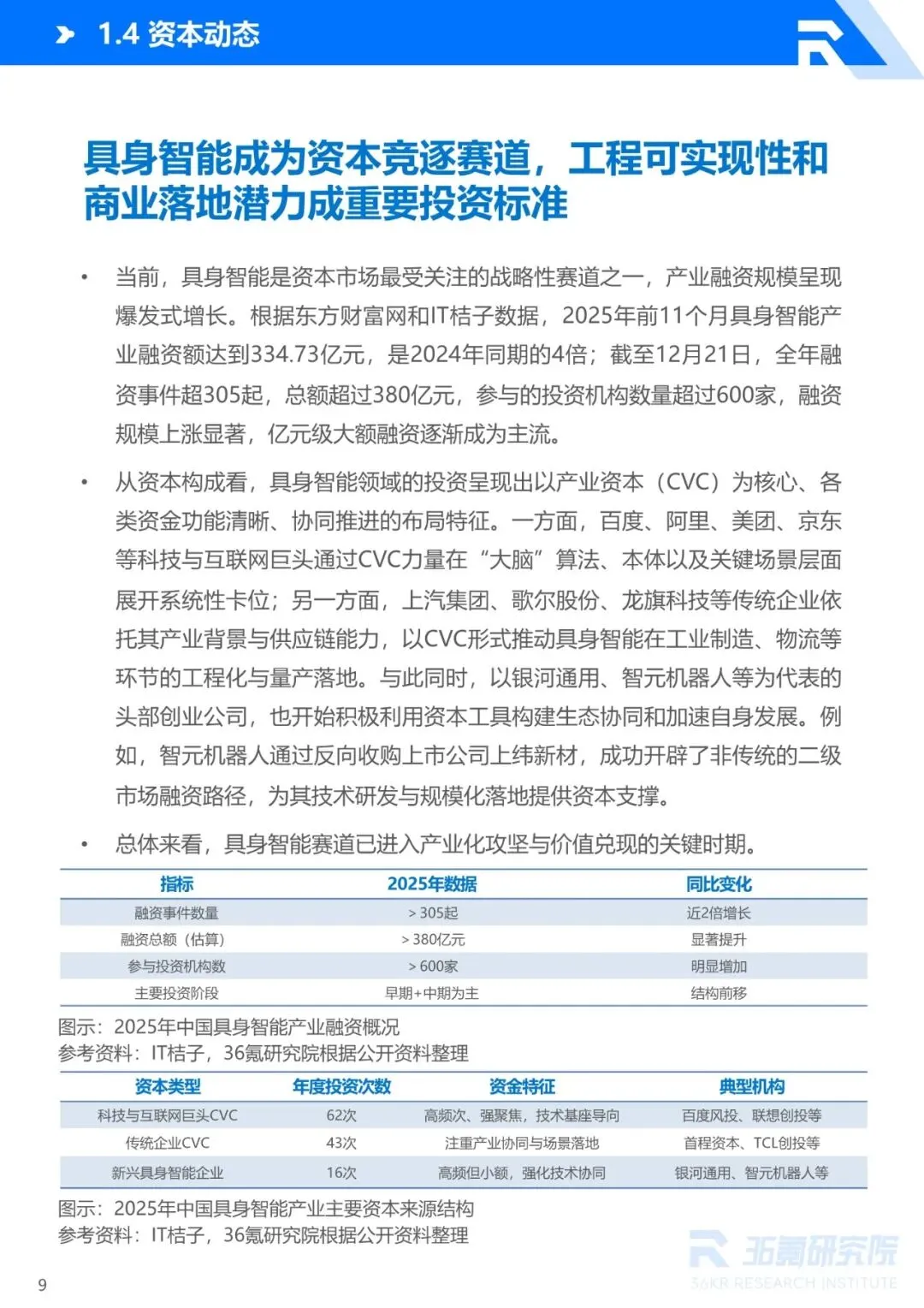
长按上方二维码一键添加小编


