点击 信创纵横 并设为星标⭐️ 及时获取最新资讯

编者按:近日,《2025年数智教育信创研究报告》重磅发布!报告全面系统梳理了当前数智教育建设中政策、技术、应用等维度的信创最新进展,深入剖析教育信创发展路径,为各方提供决策参考,彰显教育信创市场增长潜力。更多内容,请点击文末“阅读原文”下载该信创报告完整电子版,关注信创纵横公众号,后台回复“信创纵横”获取更多信创相关报告。
编辑|安东
转载|请注明出处

在国家教育数字化战略持续深化的背景下,教育领域正加速从信息化、数字化迈向数智化。与此同时,国产化与自主可控要求不断提升,使数智教育与教育信创不再是并行议题,而是逐步走向融合发展。
在此背景下,信创纵横联合信创咨询重磅发布《2025年数智教育信创研究报告》。报告围绕政策体系、技术架构、应用场景、产业生态与市场空间,对我国教育信创的发展路径进行了系统梳理与前瞻分析,力图回答一个核心问题:教育信创究竟应如何支撑教育数智化的长期能力升级。


01
报告指出,当前教育数智化转型的核心矛盾,已不再是有没有系统,而是系统是否具备持续演进与智能支撑能力。
随着教学规模扩大、应用场景复杂化,传统IT架构在算力供给、数据治理与安全可控方面逐步暴露瓶颈。云计算、大数据、人工智能等新一代技术的引入,正在推动教育运行模式发生结构性变化——从工具辅助,转向能力驱动。
因此,教育数智化的本质,并非简单的软件或硬件替换,而是一场围绕教学、科研与治理能力的系统性升级。信创体系,正是支撑这一升级的重要技术底座。

02
从国家层面看,教育数智化与信创建设呈现出高度协同的发展态势。前期政策重点聚焦数字素养、信息技术课程标准和基础设施建设,为教育数字化打下能力基础;进入2024—2025年,政策导向明显升级,强调以集成化、智能化、国产化为核心,推进国家智慧教育平台建设,布局教育大模型与信创生态。

在地方层面,一方面,各地加快国家平台的落地应用;另一方面,结合自身条件推出周期明确、路径清晰的专项行动方案。整体来看,教育信创已从“试点探索”进入“体系化推进”阶段。



03
报告从技术形态出发,将教育信创体系划分为终端侧与云端侧两大层级。终端侧以国产 CPU、整机和操作系统为基础,重点解决教学办公、课堂应用等一线场景的稳定性与安全性问题;云端侧则围绕IaaS、PaaS、SaaS构建教育应用与数据中枢,支撑平台化服务、数据治理与智能分析能力。二者协同形成自主可控的技术底座,为智慧校园、智慧教学和教育治理提供持续算力与数据支撑。

04
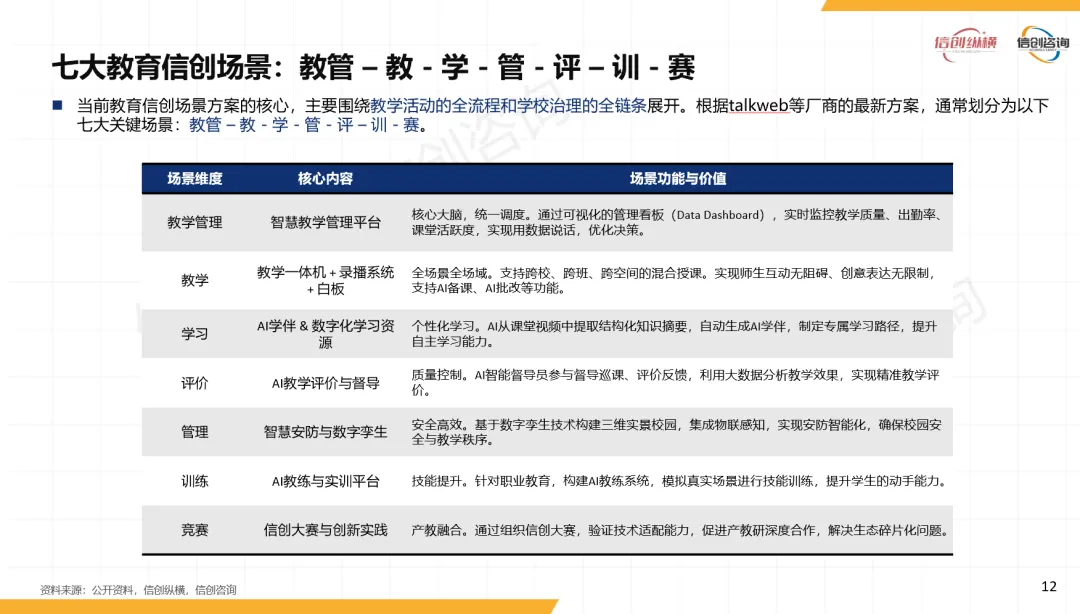
在应用层面,教育信创已逐步形成围绕教学全流程与学校治理全链条的典型场景体系。一方面,智慧教学与管理一体化平台通过数据贯通与AI底座,实现“教、评、学、管”协同运行,推动教学组织方式和治理模式升级;另一方面,信创实训平台与教育信创大赛的兴起,正在加速国产技术从可用走向好用。特别是在“AI + 国产算力”深度融合的推动下,教育信创正逐步成为产教融合和人才培养的重要基础设施。



2025年10月,兆芯携手联想开天打造的全国首个国产化AI教室落地北京第二十中学。该教室基于兆芯处理器构建了软硬件全国产化的完整产品体系,不仅适配主流教育应用软件、可部署本地AI大模型,更通过AI数字人等创新应用,让学生在基础教育阶段就能接触并理解人工智能,成为“AI + 基础教育”深度融合的标杆实践。目前,兆芯的相关解决方案已在全国31个省、自治区、直辖市的6000余所学校规模化部署,覆盖从学前教育到高等教育的全阶段,桌面PC市场占比约70%,其平台产品累计出货量超50万台,为教师办公、多媒体教学等场景提供了高效、可靠的算力支撑。


05
长期以来,生态碎片化是制约教育信创规模化落地的重要因素。报告指出,当前产业界正通过应用适配联盟、信创实验室及专业组织等方式,构建标准化、可复制的一站式服务体系。以教育信创实验室为代表的测试与认证机制,正在有效降低学校选型与适配风险;而应用适配联盟与行业组织的成立,则推动教育信创从单兵作战走向系统协同,为规模化推广创造条件。

06
从市场规模看,庞大的教育体系为数智化建设提供了坚实需求基础。报告测算显示,2025 年我国教育数智化市场规模约为6464亿元,预计到2030年将突破9000亿元,长期增长趋势明确。与此同时,教育信创正与 AI、大模型等前沿技术深度融合,逐步嵌入教学创新、学习分析、教育评价与治理体系之中,成为支撑教育高质量发展的关键基础设施。


总体来看,教育信创已进入由政策驱动向能力驱动演进的新阶段。未来,谁能在自主可控的技术底座之上,真正理解教育场景、释放数据与智能价值,谁就有望在新一轮教育数智化浪潮中占据核心位置。

《2025年数智教育信创研究报告》希望通过系统研究与实践梳理,为教育主管部门、学校及产业各方提供具有参考价值的决策视角与路径判断。
07
下载通道:点击⽂末 “阅读原⽂” 获取报告完整电⼦版。关注信创纵横公众号,后台回复“信创纵横”获取更多信创相关报告。

信创纵横自2020年起聚焦信创产业研究,已形成行业权威研究品牌,连续发布《2025年数智能源信创研究报告》、《2025年央国企信创数字化研究报告》、《2025年数字金融信创研究报告》、《2025年数字政府信创研究报告》等系列成果,在业内引发强烈反响。后续将推出数智医疗、数智交通、运营商信创等细分领域报告,欢迎行业同仁交流合作!
合作咨询:如需定制更多行业或企业信创解决⽅案、参与案例征集,可联系:
安东:微信号 andon90,⼿机号 19110215823(北京雅酷科技总经理 / 安东⼯作室主理⼈)
艾林:微信号 ailin_analyst(北京雅酷科技咨询总监)
福利
定位:这是信创纵横精心创建的付费知识社群,方向主要包含信创、数字化、新型基础设施、智慧城市、以及AI、大数据等新一代信息技术,希望将该知识星球打造为一个大家频繁沟通、咨询与探讨行业问题的平台!与行业精英为伴。同时,会提供大量高价值的在线培训及视频回放,并给大家提供一些解决方案/行业报告/PPT模板/电子书等干货素材【目前8000+信创资料及视频,并实时更新】,供大家交流、学习以及自我提升。
欢迎加入信创纵横智库(扫下方二维码)


END










