
报告来源:电动汽车用户联盟
下载报告:订阅〔研报合集〕vip权益
粉丝福利:免费领取 9000+ 精选报告
(每日分享最新重磅报告,与投资人、创业者、行业研究员、企业高管等群成员互动交流,实现人脉拓展、资源对接、项目合作等)
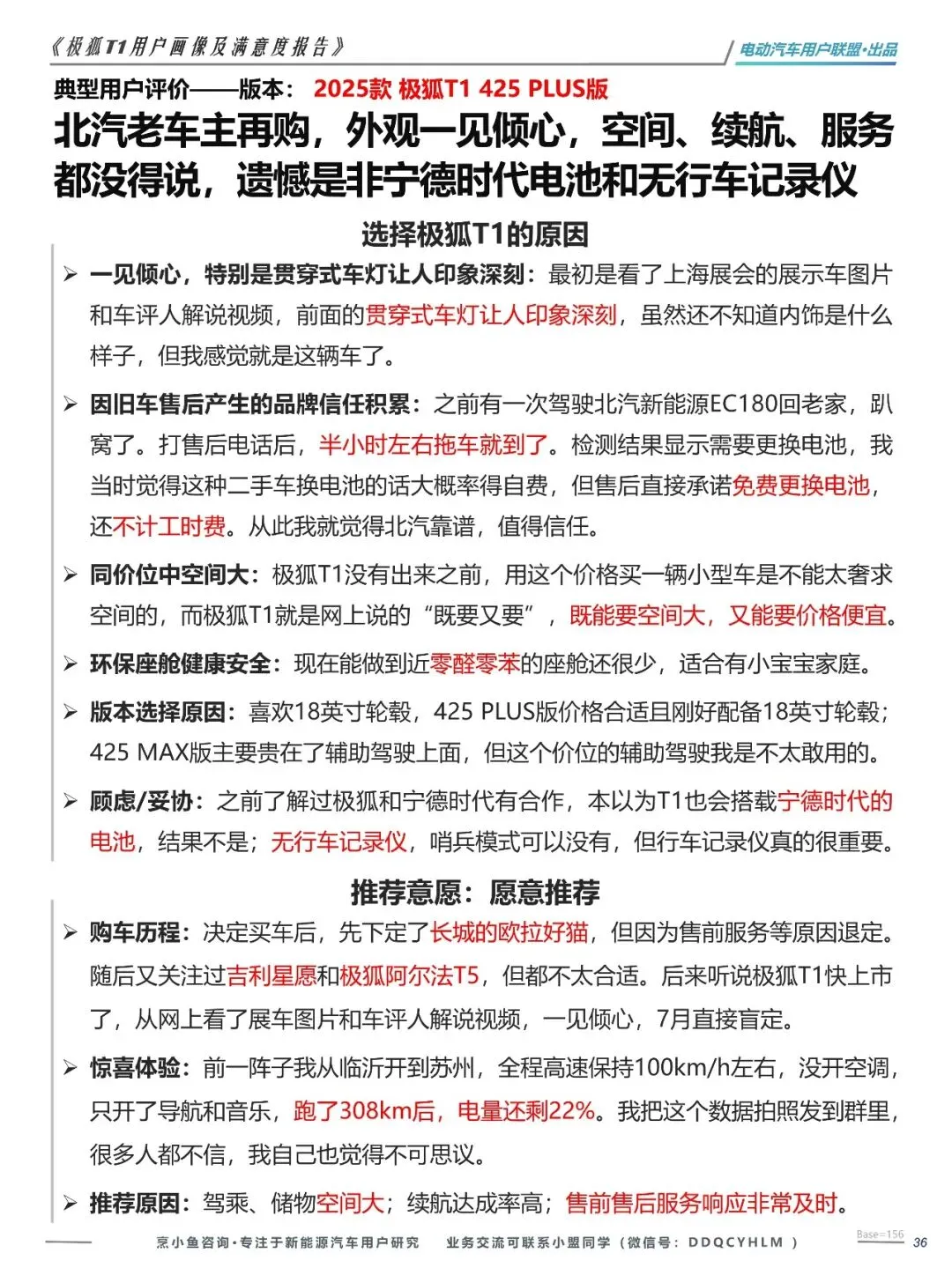
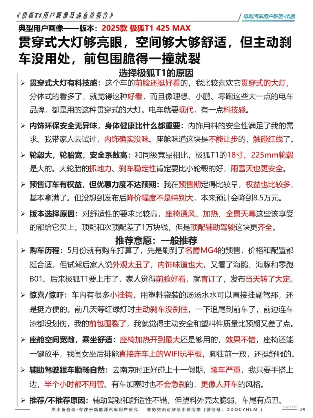
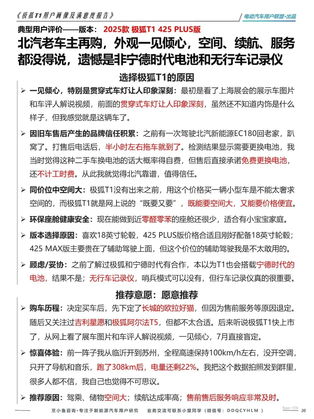
极狐T1车主多为31-40岁已婚工薪族,家庭年收入20万内,首购/增购兼顾通勤与亲子出行。购车核心动因:空间越级、外观大气、6-8万级高性价比、三电终身质保不限首任车主。最大竞品名爵MG4、吉利星愿,战败点在于颜值、空间、质保诚意。
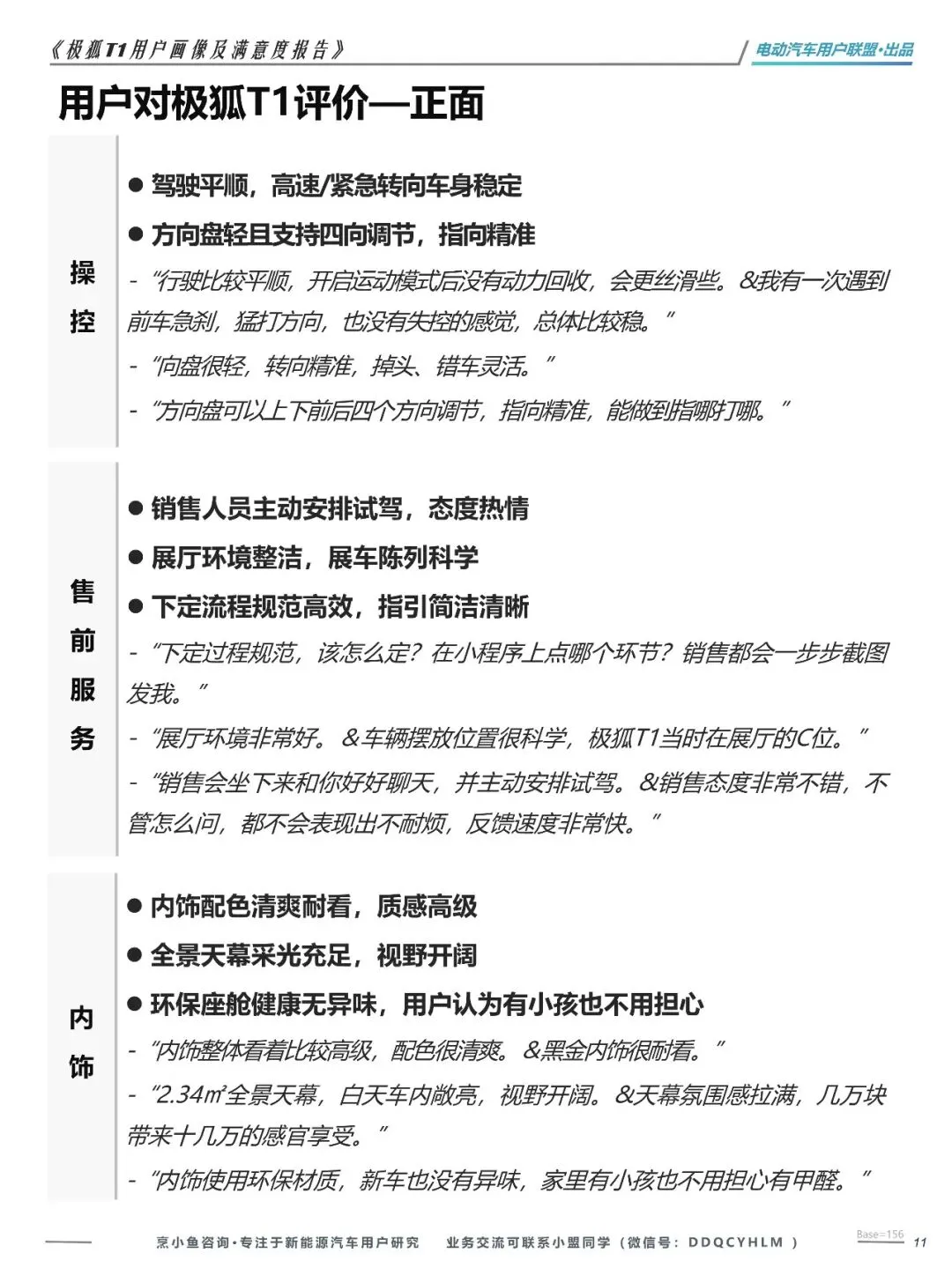
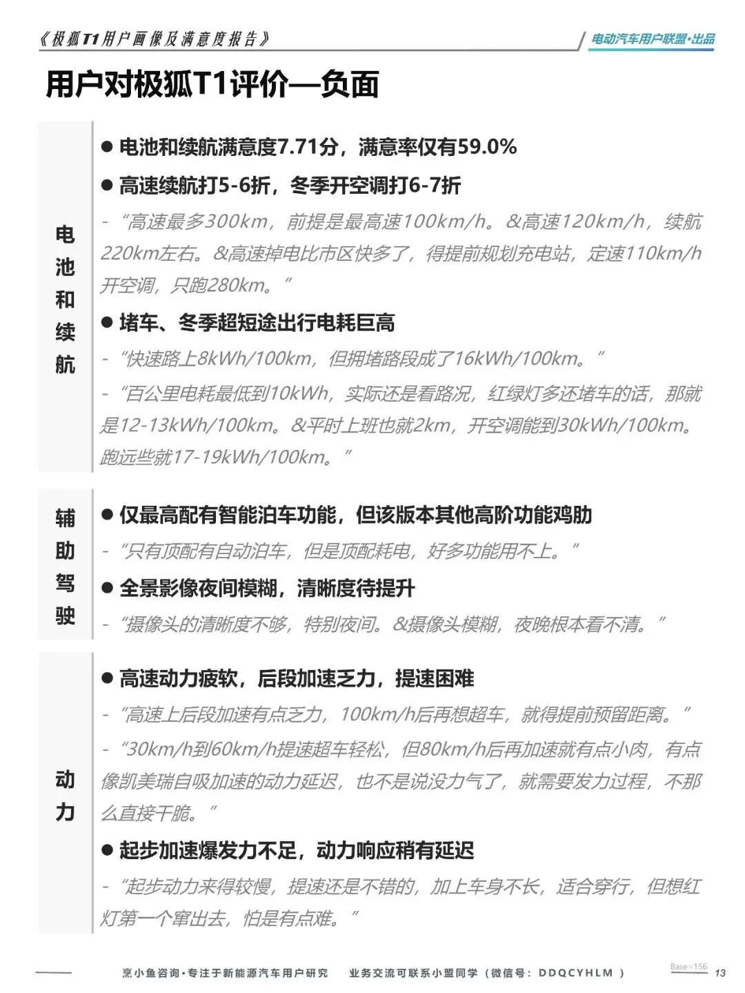
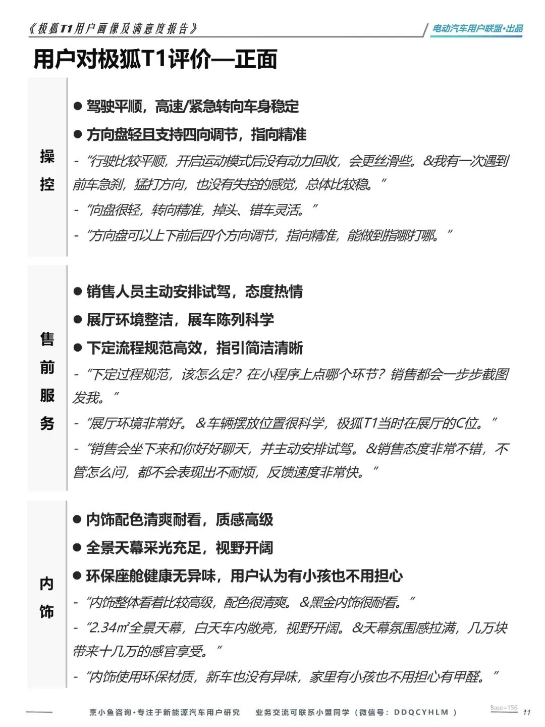
用户满意度8.17分,空间、内饰、售前服务领先,电池续航、动力、安全排名垫底:高速续航5-6折、冬季6-7折,电机70 kW后段乏力,无后防撞梁、电池护板首批缺失。NPS 49%,推荐点“大空间+高质保”,贬损集中在电池盲盒、售后网点稀、车机芯片卡。用户呼吁换一线电池、加行车记录仪与后防撞梁、下放后视镜加热、提升续航达成率,并建议厂家抖音+真实车主口碑营销,持续强化“6万级最大家用纯电”标签。













































快速把握市场格局,了解企业分布。 获取关键数据,如规模、增长、价格。 洞察技术发展趋势,把握创新方向。 分析市场走向,预测需求与热点。 评估政策影响,理解政策导向。 剖析竞争对手,了解其战略与产品。 发现行业机遇与挑战,提前布局。 获得专业见解,借鉴成功与失败经验。 为决策提供信息,降低风险。
助企业战略规划,明确发展方向。 优化企业运营,提升资源利用效率。 助投资者评估价值,降低投资风险。 为政策制定提供参考,引导产业升级。 推动行业创新,提升竞争力。 促进企业合作,实现资源共享。 提高应变能力,快速响应市场变化。 构建可持续行业生态。 提升行业认知与决策水平。


