需要下载完整版报告的朋友,可以扫下方优惠券付费成为会员,40000+份报告,随意下载,不受限制,报告涵盖全行业,星球保持每日更新。客服微信:sgcwjc

专业/及时/全面的行研智库
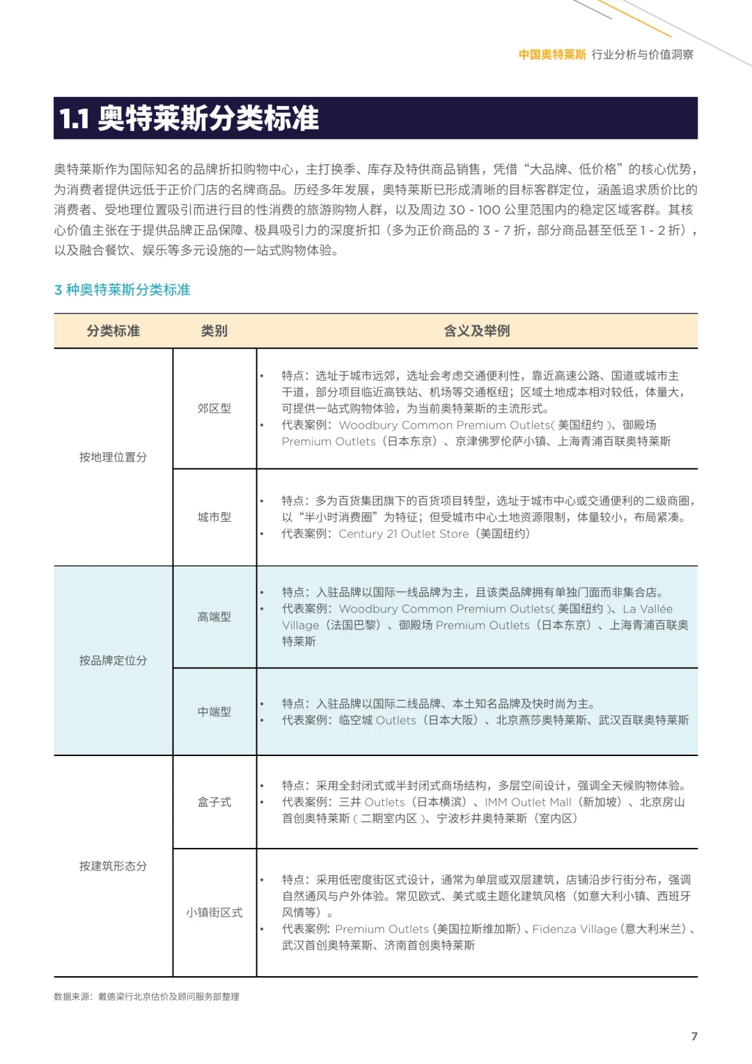
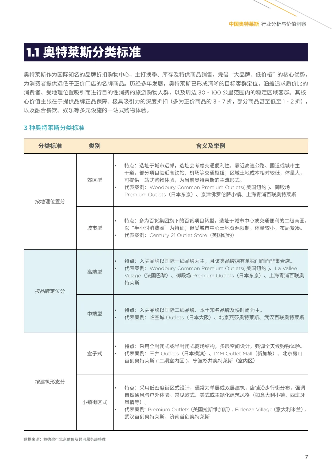
奥特莱斯是一种融合商业地产与零售消费的特殊商业模式,近年来在全球范围内快速发展,成为消费者获取高性价比商品的重要渠道。它不仅改变了传统商业地产的格局,也推动了消费升级和市场活力的提升。随着消费需求的不断变化和零售模式的创新,奥特莱斯正迎来新的发展机遇。从投资与资产运营的角度看,奥特莱斯具有重要的战略价值。中国内地市场在规模扩张、品牌引进和运营管理等方面取得显著进展,但面对日益激烈的市场竞争和消费升级趋势,行业仍需持续探索和创新。特别是在投融资环境日趋复杂的背景下,对资产价值的准确评估显得尤为重要。奥特莱斯需要在品牌组合、空间设计和数字化服务等方面实现突破,以满足不同消费群体的个性化需求。对于投资者而言,选择具备创新能力和良好运营实力的项目,有助于把握更大的市场空间和投资回报。借鉴海外成熟市场的经验,有助于更清晰地理解中国内地奥特莱斯的发展趋势和投资机会。中国内地奥特莱斯市场在资产定价方面缺乏统一标准,如何回归运营本质,结合商业地产与零售消费的双重属性,科学评估资产价值,是释放投资潜力的关键所在。奥特莱斯行业正处于机遇与挑战并存的重要阶段,需要深入分析市场趋势,挖掘投资价值,推动行业的可持续发展。
来源:戴德梁行














完整版报告已上传至星球,扫下方优惠券加入即可下载所有报告


戳“阅读原文”下载报告


