不管怎样,祝您的生活明媚!
导读:
AI算力专利大战爆发!2025年谁在主导万亿赛道?
朋友们,今天聊个硬核但超级重要的话题——AI算力知识产权!刚刚读完亿欧智库这份新鲜出炉的《2025年人工智能算力创新知识产权研究报告》,我最大的感受是:AI算力领域的竞争已经从前沿技术比拼,升级到了知识产权布局的深层较量。这份20页的报告我仔细研读后,发现里面全是干货。作为从业十年的老分析人,我用轻松易懂的方式带大家快速把握核心内容。
一、整体格局:全球专利激增,中国增速领跑
报告开篇就点出关键趋势:AI算力已经成为驱动数字经济发展的新动能。2025年,全球AI算力专利申请总量已超过114万件,其中有效授权发明专利超过94万件,占比高达82%!更令人惊讶的是,还有超过46万件专利在审查中,这意味着未来3-5年内,AI算力有效发明专利储备有望突破150万件。
从地域分布看,美国和中国是绝对的双雄。美国占比28%,中国占比25%,两国合计占据半壁江山。但最亮眼的是增速对比——全球专利申请复合增长率为6.3%,而中国高达14.72%,展现出强劲的创新动能。特别是在2020年GPT-3发布后,全球看到AI商业潜力,当年算力专利申请增长率达到峰值10%,中国更是猛增22%。
这种爆发式增长背后,是各国对AI算力的战略重视。美国的"星际之门"计划投入5000亿美元,日本设立650亿美元基金,欧盟推动AI工厂建设,中国则实施"人工智能+"行动强化智能算力统筹。可以说,AI算力已经成为国家竞争力的新赛道。
二、中国企业崛起:浪潮、华为、联想形成第一梯队
报告显示,中国在AI算力创新知识产权布局上积极作为,形成了以浪潮信息、华为和联想为核心的第一梯队。
浪潮信息致力于发展新一代以系统为核心的计算架构,打造开放、多元、绿色、智能的元脑智算产品和方案。基于开放架构设计,业界率先实现"一机多芯",引领多元算力生态共进。
华为打造"鲲鹏+昇腾"多样性算力基础软硬件平台,通过算、存、网深度融合创新,坚持硬件开放、软件开源策略,构建开放的计算产业生态。
联想构建全栈式计算能力,打造涵盖服务器、存储、边缘计算及高性能计算的全栈式AI基础设施,推动混合式人工智能的发展。
这三家企业不仅在专利数量上领先,更在技术路线上各具特色,共同推动中国AI算力创新。
三、五大关键技术专利分析
报告重点分析了五大关键技术的专利布局,这些技术正是AI算力创新的核心战场。
1. 异构计算:革新AI算力架构范式
随着摩尔定律失效,传统CPU性能提升放缓,异构计算成为新方向。它突破单一处理器架构局限,在单一系统中整合CPU、GPU、ASIC、FPGA、NPU等不同类型处理器。
中国市场"CPU+GPU"是主流组合,广泛应用于各类场景。中国异构计算发明专利申请持续上升,2023年年度申请数量超过1.6万件。在有效授权发明专利排名中,浪潮信息和英伟达分别位居中国第一和第二。
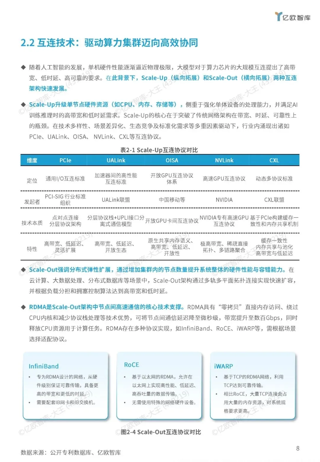
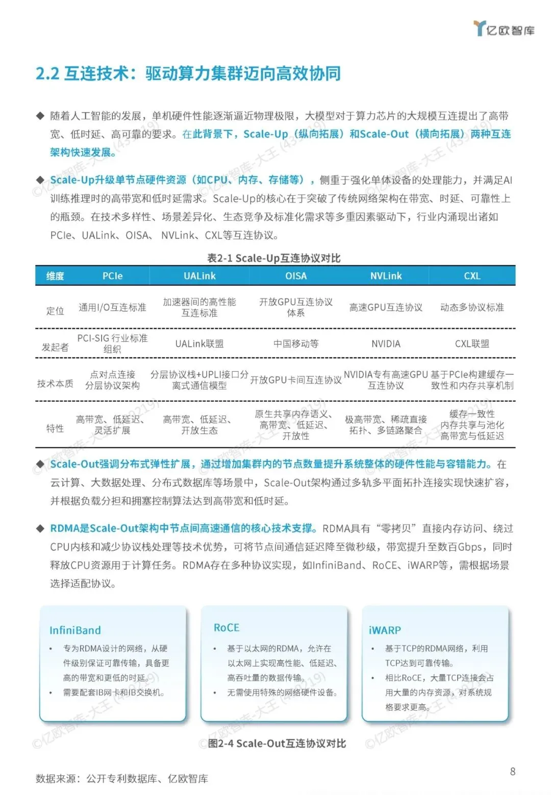
2. 互连技术:驱动算力集群高效协同
大模型对算力芯片的大规模互连提出高要求,Scale-Up和Scale-Out两种架构快速发展。Scale-Up升级单节点硬件资源,满足AI训练推理的高带宽和低时延需求;Scale-Out通过增加集群节点提升系统整体性能。
中国互连技术发明专利申请2023年超过1.4万件。浪潮信息和华为在有效授权发明专利排名中位居前二。中国移动推出的OISA协议支持128张GPU通过8个Switch芯片互连,实现重大技术突破。
3. 液冷技术:助力AI算力绿色转型
随着AI芯片功率密度攀升,液冷技术成为数据中心能效最优解。传热效率比空气高6倍,蓄热量高1000倍。液冷技术分为冷板式、浸没式和喷淋式三类,各有优劣。
中国液冷技术发明专利申请从2015年的400+增至2023年的2900+,增长超过6.5倍。浪潮信息提出"All in液冷"战略,百度推出全球首款支持OCP OAI标准和液冷的AI计算平台X-MAN 4.0。
4. 供电技术:重塑能源应用基石
服务器单机柜功率从10kW攀升至100kW以上,对电源效率、供电架构提出新挑战。第三代功率半导体SiC和GaN逐渐成熟,成为AI电源设计新核心。HVDC方案系统效率跃升至95%-98%,节能显著。
2024年中国供电技术发明专利申请超过1.2万件,较2015年增长3倍。浪潮信息和台达电子在有效授权发明专利排名中位列前二。
5. 系统管理与控制:破解多元算力管理难题
在多元算力时代,BMC和BIOS成为系统管理与控制的关键。BMC是服务器中嵌入的复杂而独立SOC系统,BIOS是刻在主板ROM芯片上的启动程序。2022年相关专利申请量超过3800件。
浪潮信息在OpenBMC社区开源代码贡献排名中保持全球第5位、中国第1位。联想通过"双子星"BMC去耦设计提升管理可靠性。
四、发展建议:构建专利防护与产业协同
报告提出两大发展建议,值得行业重点关注。
首先是聚焦核心技术,构建专利防护。AI算力创新要聚焦"芯片级突破"和"系统级整合"两个层面,将研发成果及时转化为专利,同时重视专利质量与全球布局。
其次是探索"开源开放+专利共享"模式。软件层采用开源模式吸引全球开发者参与迭代,硬件层推动标准统一化,组建产业专利池实现技术共享。
五、未来展望:生态竞争成为主旋律
读完这份报告,我最深的体会是:AI算力竞争正在从单点技术突破转向生态系统建设。未来成功的企业,不仅要掌握核心技术,更要善于运用知识产权构建竞争壁垒。
对于从业者来说,现在正是布局的好时机。一方面要深耕核心技术,另一方面要积极参与产业生态建设。只有在技术、专利、标准多个维度同时发力,才能在这个万亿赛道中占据先机。
朋友们,AI算力知识产权这片蓝海正在快速扩张。谁能把握趋势、提前布局,谁就能在未来的竞争中赢得主动。这份报告就像一张导航图,为我们指明了前进的方向。
以下内容来自互联网,关注公众号可免费下载 



















报告获取渠道如下:
① 联系我

① 扫码加入报告之家星球

*报告版权归属出版方,如侵权请联系删除


