
观点前瞻
摘要: 均胜电子是中国汽车零部件产业“由大到强”的典范。其通过“产业与资本双轮驱动”的核心战略,以一系列精准的全球化并购与深度整合为引擎,完成了从本土功能件供应商到全球汽车安全与智能科技领军者的跨越。本报告旨在系统解构其跨越式发展的内在逻辑与关键模式,提炼其在发展历程、核心业务、全球化运营及保障体系等方面的标杆经验,为中国传统零部件企业迈向全球价值链高端提供系统性借鉴。
01
均胜电子发展历程
——“并购-整合-创新”三级跳
的跨越式成长模式
均胜的发展史是一部主动驾驭产业周期与技术变革、实现能力层级跃迁的经典案例。其模式核心在于“三步走”:第一步“赛道并购”,通过战略并购(普瑞、KSS、高田等)高壁垒技术和全球市场份额,实现“换道超车”;第二步“规模整合”,对并购资产进行系统化、全球化整合,优化成本与运营效率,将规模转化为竞争力;第三步“内生创新”,在整合基础上强化自主研发,巩固领导地位并开拓机器人等新赛道。这一路径为中国企业提供了借助资本手段,在技术、市场、管理上实现快速全球化升级的“塑链”范本。
02
均胜电子总体战略
——“安全+电子+机器人”
三轮驱动与阶梯增长模式
均胜构建了极具前瞻性的业务组合与增长阶梯。“安全业务”作为基本盘,提供稳定的现金牛支撑;“汽车电子业务”作为增长极和利润引擎,驱动公司向智能化解决方案商转型;“具身智能机器人业务”作为未来的战略储备,旨在开辟第二增长曲线。这一“双主业驱动+新赛道孵化”的结构,实现了“短期稳固、中期增长、长期前瞻”的战略平衡,展示了企业如何通过动态的业务组合管理捕捉不同阶段的增长机遇。
03
均胜电子汽车安全业务战略
——“鲸吞式并购与深度整合”
的全球化领导模式
均胜以“大鱼吃大鱼”的魄力,连续并购行业巨头KSS和高田,迅速构建全球第二大被动安全业务。其战略精髓不在于交易本身,而在于并购后的全球深度整合:通过关闭冗余工厂、转移产能、统一供应链与管理体系,实现规模效应与成本优化。这一模式证明,中国企业已具备运营整合超大型跨国工业资产的核心能力,关键在于将“整合执行力”视为核心竞争力,将全球资产转化为协同优势。
04
均胜电子汽车电子业务战略
-智能座舱-HMI
——“硬件基因进化”
的交互核心升级模式
以并购普瑞获得的HMI业务为例,均胜展示了如何将传统硬件优势与智能化趋势深度融合。其发展路径是从物理按键向具备触控、光效、场景感知的“智能表面”及下一代交互概念演进。该模式的核心是,基于深厚的精密制造与嵌入式控制技术,实现产品价值的世代升级,而非颠覆性替代。这为传统硬件供应商指明了在软件定义汽车时代,如何通过持续的技术迭代,将“物理制造壁垒”转化为“交互体验优势”。
05
均胜电子汽车电子业务战略
-智能座舱-智能座舱域控制器
——“平台自研+生态绑定”
的双轨跃迁模式
均胜采取“平台化自研”与“深度生态合作”并行的策略。一方面,打造平台化域控制器产品(如nGene系列),满足市场多元化需求;另一方面,通过与华为等顶级生态伙伴深度合作,完成了从硬件供应商到生态共建者乃至全球化服务商的三级身份跃迁。该模式的价值在于,既保持了核心产品开发自主性,又通过捆绑顶级生态,快速提升技术高度、品牌信誉和市场覆盖范围,实现了“借船出海”与能力升华。
06
均胜电子汽车电子业务战略
-智能网联
——“从车机到云网”
的全栈生态拓展模式
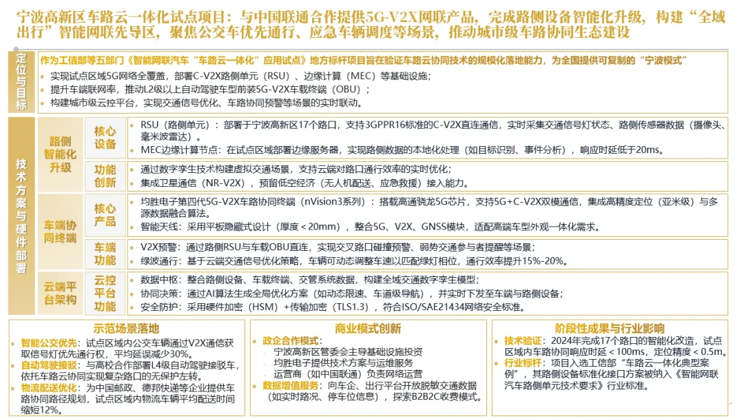
公司的智能网联业务已从车载信息娱乐,迭代升级为提供涵盖车载单元(OBU)、路侧单元(RSU)、云平台在内的“车路云网一体化”全栈解决方案。这一拓展模式揭示了智能网联业务的终极价值并非单个模块,而是成为连接“人-车-路-云”的智慧交通系统关键枢纽。它要求企业必须具备从车内到车外、从单体智能到协同智能的系统性布局能力。
07
均胜电子汽车电子业务战略
-智能驾驶
——“阶梯递进与生态耦合”
的全场景覆盖模式
面对复杂的智驾市场,均胜采取了清晰的产品阶梯策略:以前视一体机覆盖普及化市场(L2),以智驾域控制器抢占高阶市场(L2++及以上),并前瞻布局中央计算单元(CCU)。同时,通过与算法、芯片等生态伙伴深度合作,构建“芯片-算法-域控-集成”的协同能力。这种“基础放量、进阶溢价、前瞻卡位”并耦合生态的模式,有效平衡了短期盈利压力与长期技术卡位的战略需求。
08
均胜电子汽车电子业务战略
-车身与安全
——“架构响应式”
的集成创新模式
面对汽车电子电气架构向“中央计算+区域控制(Zone)”演进的趋势,均胜快速推出区域控制器(nZone)、UWB感知等新一代产品。这些产品将分散的车身控制、电源管理等节点功能进行集中化、集成化,旨在成为未来架构中的关键执行与感知节点。该模式体现了领先供应商必须拥有的技术前瞻性与快速产品化能力,其核心是预判并响应主机厂架构变革需求,从被动供应转向主动定义。
09
均胜电子汽车电子业务战略
-新能源管理
——“能力引进-培育-反哺-升华”
的四步进阶模式
其新能源管理业务(BMS等)的成长,完美演绎了“外源技术”本土化并实现全球引领的闭环。该模式始于并购奠基(获得普瑞BMS技术),成长于本土培育(依托中国市场消化吸收与再创新),成熟于反哺全球(中国团队主导全球研发与市场),升华于前瞻研究院(孵化800V、V2G等前瞻技术)。这一路径为“技术引进”提供了从学习消化到创新引领的系统性方法论。
10
均胜电子汽车电子业务战略
-汽车功能件
——“跨境并购获取高端要素”
的价值链攀升模式
针对起家的“红海”业务,均胜通过并购德国高端方向盘总成供应商Quin,一举获得“品牌信誉、工艺技术、顶级客户” 三大高端要素,成功打入全球豪华车供应链。这为众多传统制造企业提供了一条通过跨境并购,直接获取进入全球高端市场的门票,实现价值链突围的经典路径。
11
均胜电子具身智能机器人业务战略
——“同心圆能力迁移”
的跨界拓界模式
在新赛道布局上,均胜的战略定位非常清晰:“汽车+机器人Tier1”。其核心逻辑是将汽车领域积累的运动控制、感知融合、能源管理、高可靠制造与质量体系等核心能力,系统性“复用”至机器人赛道。这种基于核心能力的“同心圆式”扩张,极大降低了跨界创业的技术与产业化门槛,为传统产业巨头如何系统性、低风险地开辟第二增长曲线提供了战略框架。
12
均胜电子全球化战略
——“一体化运营下差异化市场深耕”
的精细化运营模式
公司的全球化超越了简单的区域布局,构建了差异化的精细化运营体系。在欧美市场,以“技术专家”和“安全领导者”定位深耕高端客户;在亚太市场,强调“智能化本土研发与快速响应”契合创新需求;在东南亚等新兴市场,主打“成本与服务”优势。这一模式体现了真正的全球化是 “One Company, Multiple Markets”,即在一个统一的运营平台下,实现市场策略、客户关系的深度本地化。
13
均胜电子研发战略
——“标准化引领与平台化赋能”
的敏捷开发模式
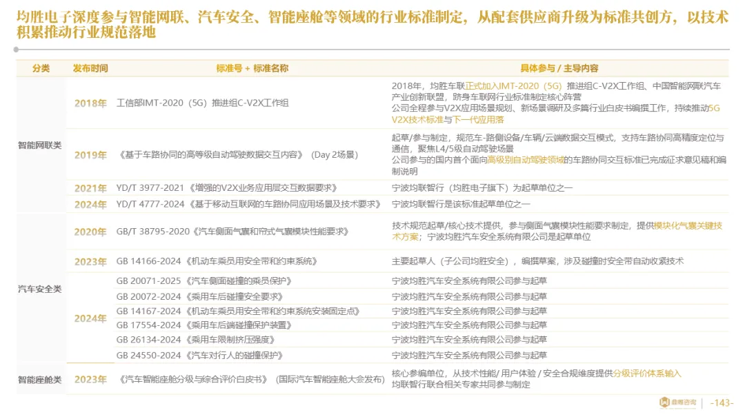
公司研发战略的核心是“规则引领+平台赋能”。一方面,积极参与国际国内标准制定,将技术优势沉淀为行业规则,构筑深层护城河;另一方面,构建“平台化+模块化”研发体系,通过统一的技术平台和接口,实现全球快速定制。此模式解决了全球化企业如何既保证技术领先性,又能高效响应全球客户多样化需求的根本难题。
14
均胜电子营销战略
——“多维路径深度绑定”
的复合式客户拓展模式
公司的客户拓展并非单一渠道,而是构建了四大路径协同的复合体系:并购获客(继承客户网络)、深度绑定(Tier1合作共同开发)、技术引领(以全球首发技术吸引新客户)、生态协同(借力生态伙伴客户群)。这套组合拳使其客户体系兼具广度与深度,为中国企业全球化客户开拓提供了多维度的策略组合参考。
15
均胜电子人才战略
——“体系化配置与跨境流动”
的国际化融合模式
面对跨国并购后的人才与文化融合难题,均胜构建了体系化解决方案:通过建立覆盖12大类的国际化人才梯队,利用“北斗星计划”等机制进行跨境轮岗,配合“One Joyson”文化融合与股权激励,形成了“全球配置、跨区流动、本地深耕”的动态闭环。这是实现跨国企业“整而能合”的核心组织保障。
16
均胜电子资本运作战略
——“战略导向型资本运作”
的产业升级加速模式
此为均胜模式的总引擎。其资本运作高度系统化,特点鲜明:时机精准(低谷并购)、标的聚焦(技术龙头)、交易创新(风险隔离)、整合深度(一案一策)和平台协同(A+H)。均胜将资本运作内化为成长的核心产业工具,成功验证了“战略性资本运作是驱动产业升级与全球化的最强加速器”。
总结
研究均胜电子发展战略的标杆价值
均胜电子的发展史,系统性地回答了在“智能化、电动化、全球化”三大浪潮叠加的时代,一家中国制造业企业如何通过战略资本运作实现“赛场”切换,通过深度整合将全球资源转化为内生优势,通过前瞻布局将传统基因与未来趋势融合,最终通过体系化管理(人才、研发、营销)夯实全球运营的基石。其“产业与资本双轮驱动”的总模式及各业务领域的具体实践(如能力迁移、阶梯布局、生态绑定等),为所有志于实现高端化、智能化与全球化升级的中国企业,提供了一套极具参考价值的战略蓝图与行动指南。












































































































































































注:本文封面图、目录页及封底均由AI生成。
往
期
推
荐
点开【我订阅的号】,将“鼎帷咨询”公众号设置为星标公众号,文章推送不迷路。
转载说明
如需转载请在后台留言,并说明【转载文章名称+预计转载时间】。
鼎帷咨询
鼎帷管理咨询有着20年历史与专业积累,我们可以为您所在行业做好精准行业分析、十四五战略规划制定、战略执行分解与仪表盘监控、战略解码保障增长的颗粒归仓、经营分析与业务执行改进、针对业务行动的底层能力构筑、快捷高频的人才盘点识别关键人才、以战略为导向的绩效复盘、构筑以业务增长为导向的薪酬体系、打造符合竞争需要的智能化营销与业务策略方案等专项服务与产品。
我们可以为您提供整体解决方案、长期辅导陪练、最终实现经济效益价值的顾问服务,为企业十四五高质量创新发展提供专业服务。
欢迎关注鼎帷咨询公众号!
更多观点文章和研究报告可关注鼎帷官网:
www.dwmcts.com
咨询服务热线:400-868-0910
咨询服务热线:010-52033823
咨询服务热线:023-86006866


