
乌拉盖草原的寒风,裹挟着零下42℃的酷寒,掠过这片沉睡的褐煤宝库。当苏能(锡)电公司乌拉盖2×1000MW发电项目2号机组以100.36%的平均负荷率稳定运行,各项参数精准贴合设计极限,这片极寒之地,终于被中国自主创新的百万褐煤机组所点亮。
从被质疑“不可能”到被认证为“首台套”,这群创业者不仅建成了一座电厂,更重塑了褐煤发电的技术版图,为高寒地区的能源开发提供了可复制的中国方案。

国之重器,非朝夕可成。项目地处高寒禁区,冬季气温可跌破零下40℃。这里水源稀缺,而褐煤燃料更被视为“世界级难题”:热值低、含水量奇高。再叠加百万千瓦机组锅炉大型化、参数高端化的固有挑战,使得此类项目在国内长期处于技术“无人区”——无成熟经验可循,无现成路径可依。
“没有路标,就成为灯塔;没有足迹,就踏出通途。”苏能(锡)电公司党委书记、董事长钟文强的话,道出了项目团队的初心。

与常规百万机组相比,该项目锅炉更重、煤量更大、烟气更多,而燃煤水分高达常规煤的4.1倍。诸多技术路线均属国际首创,一步之差,可能满盘皆输。为此,公司成立七大技术攻关组,足迹遍及国内50余家电厂,远赴印尼、日本实地考察,与顶尖科研院所反复碰撞。
技术路线选择是首要决战!总工程师宋伟回忆当时的艰难抉择:传统风扇磨系统适应高水分但经济性差、维护难;可靠的中速磨系统却对高水分褐煤束手无策。困境之中,团队毅然选择了一条前所未有的新路:“热一次风再加热系统匹配中速磨”。
技术创新不止于此。作为国内首台燃用高水分褐煤的百万机组,该项目采用全新炉膛结构,整体体积较同类型锅炉扩大约50%。新型褐煤燃烧器采用不等间距布置,通过差异化热负荷设计,延长煤粉停留时间、提高燃尽度,同时有效防止局部超温。

一整套技术“组合拳”,构建起褐煤高效清洁利用的全新路径。
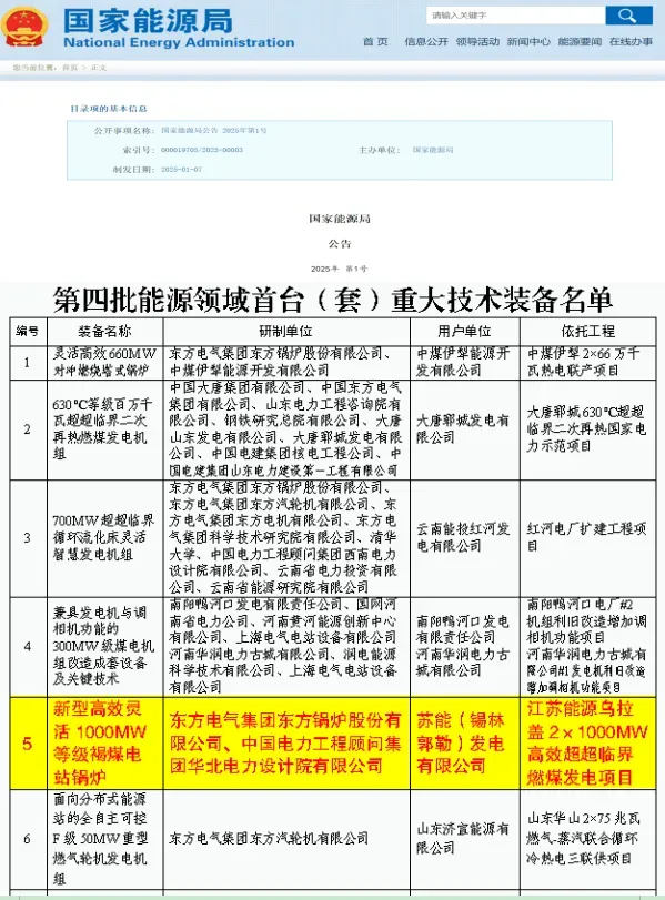
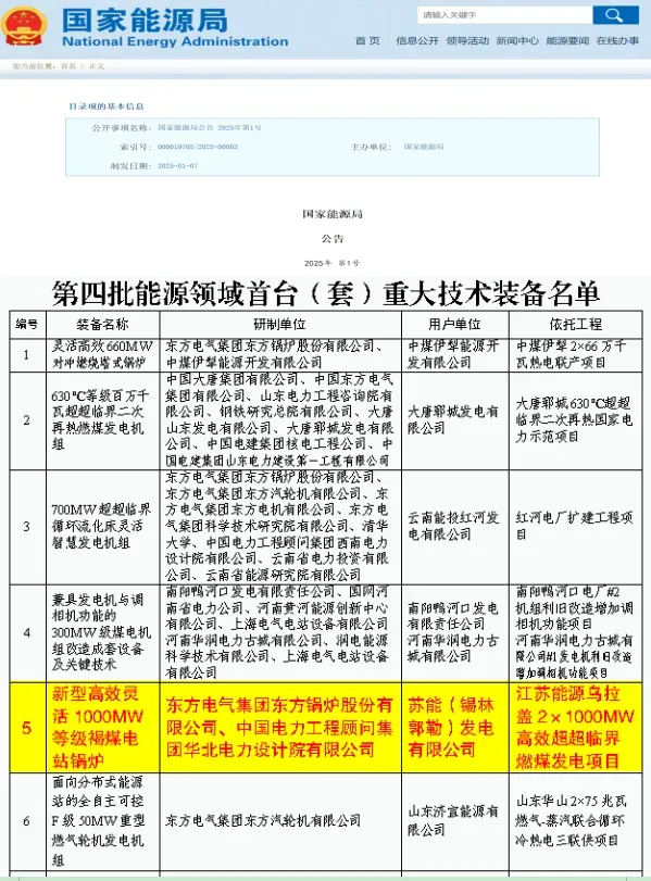
功不唐捐。该项目核心装备——《新型高效灵活1000MW等级褐煤电站锅炉》成功入选国家能源局首台(套)重大技术装备名单,以20余项国内第一,让“难用之煤”变为“好用之电”,在世界褐煤发电的版图上,刻下了鲜明的中国坐标。
如果说技术突破解决了“能不能干”的问题,那么智慧化建设则回答了“如何干得更好、更久”的命题。在该公司,智慧化不是建成后的附加功能,而是从规划、设计、基建到运营、维护全生命周期一以贯之的核心基因。
轻点苏能(锡)电公司数字孪生电厂平台,一座与实体厂区相同的“数字镜像”在屏幕上徐徐展开——厂区的各项数据皆被精准复刻、实时同步。

“我们从项目规划初期便瞄准打造‘集团示范标杆智慧电厂’目标,结合工程实际构建全生命周期方案,覆盖智慧管理、智慧安全、智能工程、智能控制、智能燃料五大板块。”该公司热控专业主任工程师高家权指着平台界面,拆解着其中的核心逻辑。该平台以数据中台为核心枢纽,打破各系统间的“数据壁垒”,让分散在各个环节的主数据、业务数据百川归海,实现全面贯通与高效整合,为经营分析、辅助决策提供坚实的数据支撑。
早在基建阶段,这套智慧系统便已提前“上岗”,为工程建设披上了“智慧铠甲”。施工现场,所有人员、车辆、大型机械均配备智能定位终端。系统通过电子围栏技术,自动识别并预警人员进入高风险作业区域;通过行为识别算法,实时监控未系安全带、高处作业防护缺失等违章行为;塔吊防碰撞系统与智能调度平台协同,极大提升了交叉作业的安全性与效率。工程管理平台集成了BIM(建筑信息模型)模型,实现了从设备材料追踪、施工进度模拟到质量验评资料自动归档的全过程数字化管理,让“纸上蓝图”无缝对接“地上工程”。

数据“活起来”,管理才能“智起来”。通过对各专业应用系统数据的纵向梳理与横向整合,让沉睡的数据真正“动起来、会说话”。如今,运营人员只需在电脑、平板或手机上轻点指尖,便能完成设备综合评估、辅助生产决策;全息化大数据的集成与挖掘,为经营管理提供精准指引;云计算技术快速生成各类报表。以“智改数转”为引擎,项目不断提升机组运行质量与电厂管理效能。
“智慧化的价值,最终要体现在安全、效率与效益的全面提升上。”高家权表示。目前,这座矗立在草原腹地的电厂,正通过数字神经网络的不断进化,成为一个会思考、能学习、自适应的高效有机体。
生态共生:以技术创新守护草原永恒绿色
乌拉盖草原,是锡林郭勒盟东北部珍贵的天然草场,素有“天边草原”之美誉。在这里建设大型工业项目,生态红线是不可触碰的底线,更是企业必须主动担当的责任。苏能(锡)电公司的建设者们从一开始就清醒地认识到:项目的成功,不仅在于技术的卓越,更在于与这片草原的和谐共生。
最核心的挑战来自于水。草原生态脆弱,水资源极为宝贵。而传统大型火电厂是耗水大户,仅循环冷却水一项,同等级机组每小时耗水量就高达数千吨。若按常规思路取用地表或地下水,将对草原生态造成不可逆的影响。

这一次,项目团队再次从燃料特性本身找到了破解之道,并转化为了生态优势——大规模烟气提水及电水联产技术。他们创造性利用褐煤燃烧后烟气湿度极高的特点(烟气含湿量超过15%),在脱硫塔后设置高效的烟气冷凝提水装置。如同为电厂安装了一个巨大的“空气制水机”,将烟气中的水蒸气深度冷凝、收集、精处理,产出高品质的除盐水。
这项技术的效益令人惊叹:项目两台机组年均可从烟气中提取凝结水超过210万吨,这相当于北京颐和园昆明湖的总蓄水量。这些水完全满足了电厂锅炉补水、循环水补充等全部生产用水需求,实现了全厂生产“零取水”的突破。不仅如此,提取出的水尚有富余,可用于厂区及周边的绿化灌溉,真正做到了“向天借水,反哺生态”。这一创举,从根本上解决了富煤缺水地区建设大型电厂的世纪难题,为同类项目树立了生态优先的典范。
生态保护的理念贯穿于每一个细节。项目在设计阶段就通过优化总平面布置,最大限度地保留了厂区内的原始地貌和植被;施工过程中,对草皮进行剥离养护,待工程结束后回铺;投资建设了高标准的生产废水和生活污水处理站,实现废水“零排放”;针对褐煤储存易自燃的难题,建设了全封闭圆形煤场,并配备智能喷淋与温度监测系统,杜绝扬尘与火灾风险。

最终的经济与环境账本令人信服:项目每年可高效转化利用当地褐煤约650万吨,输送清洁电力约100亿千瓦时,可满足江苏省近400万户居民一年的生活用电需求,年减少标煤运输逾200万吨、减排二氧化碳约600万吨。
从驯服“难用之煤”的技术破壁,到构建“数字孪生”的智慧跃迁,再到实现“零取水”的生态共生,苏能(锡)电公司完成了一次系统性、集成性的卓越创新。它用实践证明,在现代工程技术面前,资源禀赋的“劣势”可以通过创新转化为独特的“优势”,工业文明与生态文明可以实现深刻的和谐统一。这座矗立于天边草原的“绿色明珠”,源源不断送出的,不仅是驱动经济发展的澎湃电能,更是一个关于责任、智慧与远见的中国能源故事。
文/图 | 邵月平 苏春生
微信编辑 | 苏春生
审核 | 王亚男 孔文



