

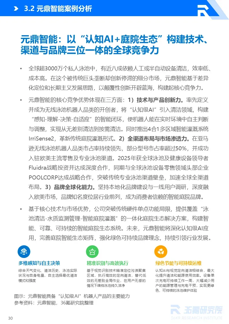
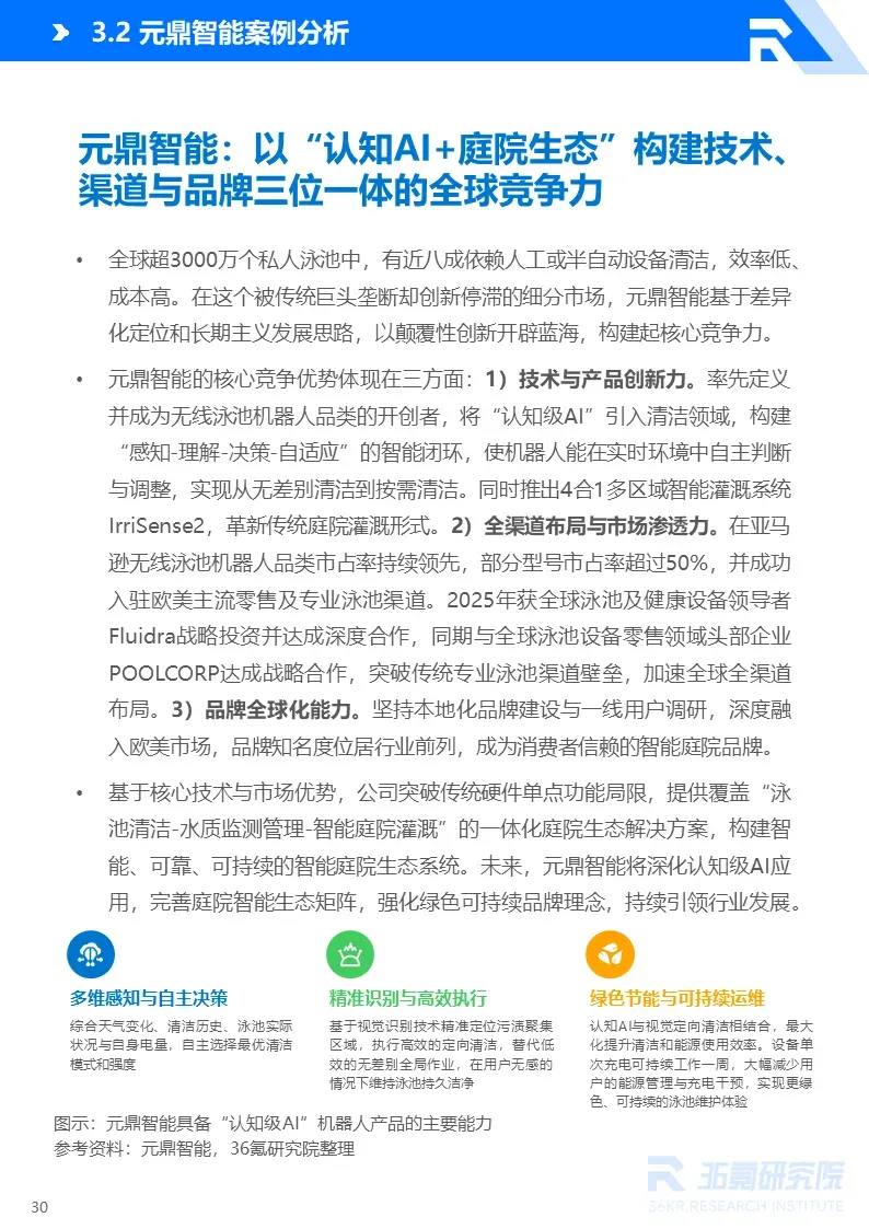
人形机器人蓄力规模突破。


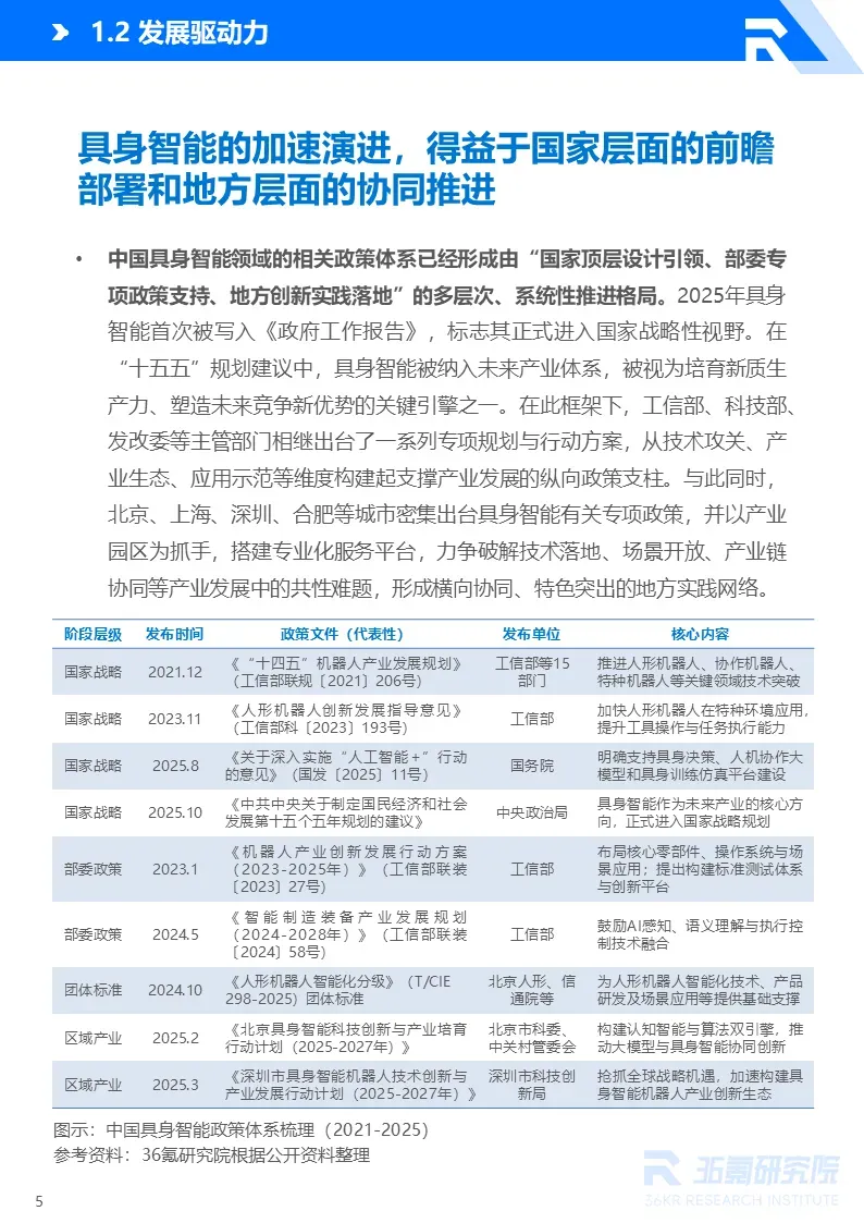
当前,在政策引领、技术突破与市场需求的共振驱动下,中国具身智能产业正迈入快速发展的新阶段。
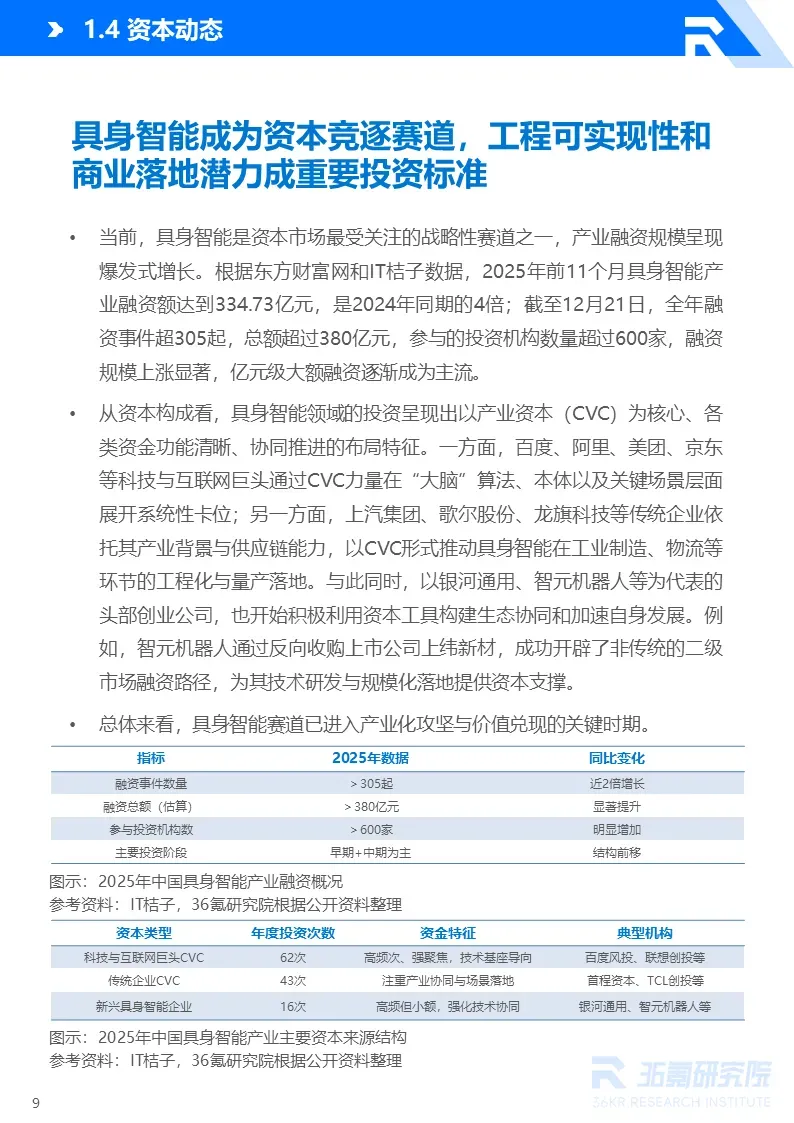
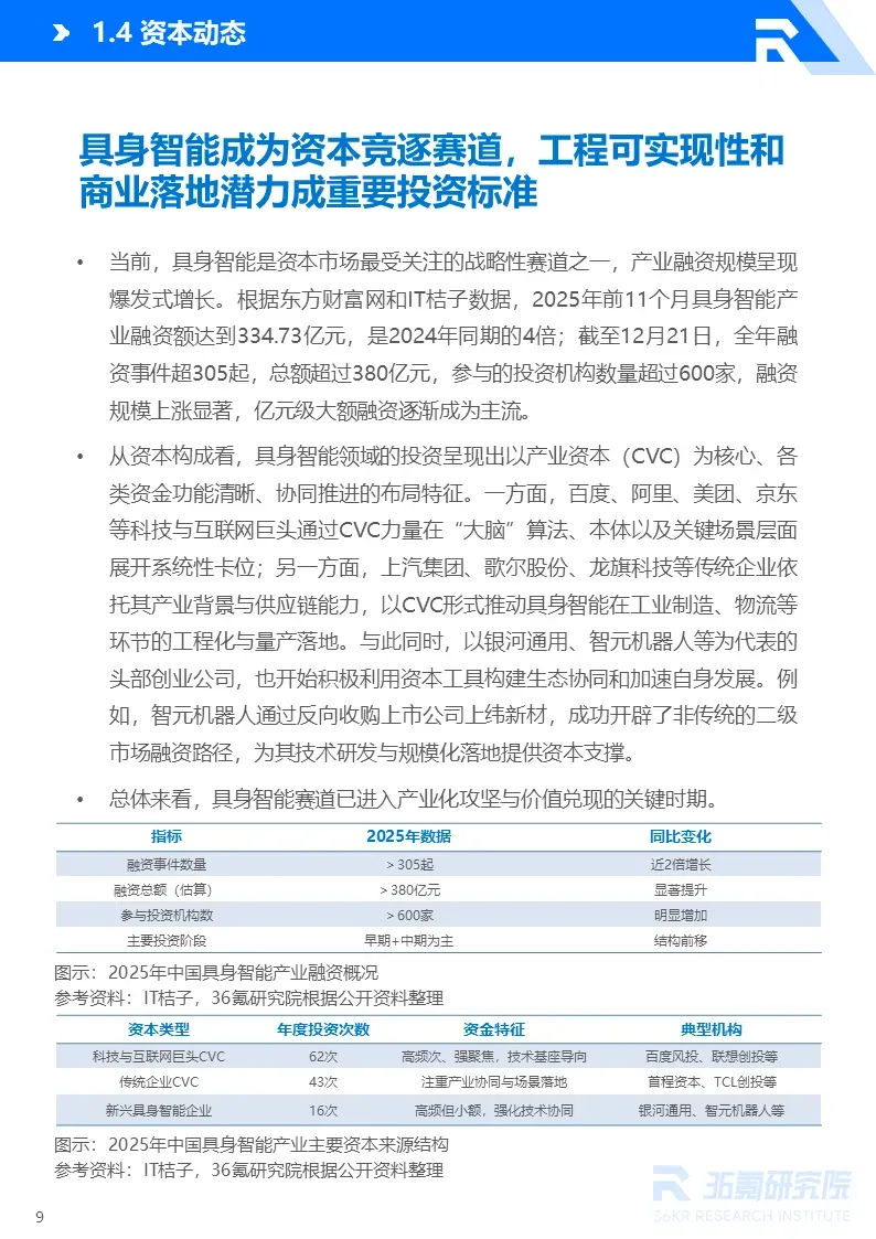
在此背景下,资本市场布局也日益活跃。公开资料数据显示,2025年前11个月具身智能产业融资额达到334.73亿元,是2024年同期的4倍;截至2025年12月21日,全年融资事件超305起,总额超过380亿元,参与的投资机构数量超过600家。
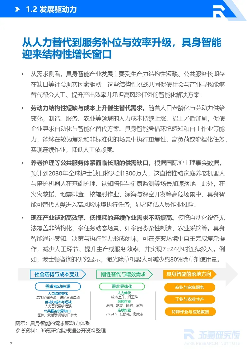
资本的密集涌入,充分印证了产业发展的潜力与市场信心。这种信心,根植于社会经济发展中持续涌现的明确而迫切的替代需求。
随着人口老龄化加剧与劳动力结构性短缺等问题持续凸显,社会对能够替代人工、承担高风险任务并提升产线效率的智能化解决方案需求日益迫切。传统自动化设备受限于固定场景与预设程序,难以适应柔性制造、人机协作等动态复杂环境,产业升级面临核心瓶颈。为突破这一局限,以人形机器人为代表的具身智能正在加速演进,逐步形成具备高阶认知能力的“感知-认知-决策-执行”完整技术闭环,并逐步走向规模化量产,以更好地适应多样化场景需求。
由此,具身智能产业的发展主线已从技术攻关延伸至生态构建与商业闭环,标志着产业正式进入价值兑现的关键阶段。

中国具身智能产业已凭借综合优势
跻身全球第一梯队
从技术成熟度、产业链完备度与市场拓展速度来看,中国具身智能产业已处于全球第一梯队。在技术方面,以人形机器人为例,国内领军企业已完成从原型开发到规模化量产的工程验证。在产业链配套方面,中国正在形成覆盖关键零部件的自主可控能力,并具备明显成本优势和本地配套能力。中国关键零部件(如手部、腿部执行器)的供应商数量远多于美国,供应链优势使得整机成本可控制在海外同类产品的约50%。同时,国产大模型的自主迭代进一步强化了技术独立性。这些坚实支撑使得产业展现出高度的成长弹性,推动中国市场成为全球增长最快的具身智能市场之一。根据36氪研究院测算,中国具身智能市场规模已从2018年的2,133亿元迅速增长至2025年的9,150亿元,并有望在2026年突破万亿元关口。


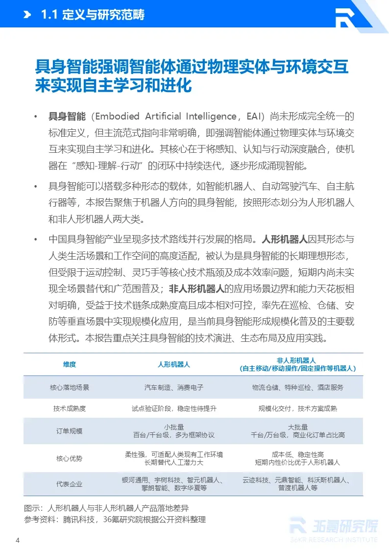
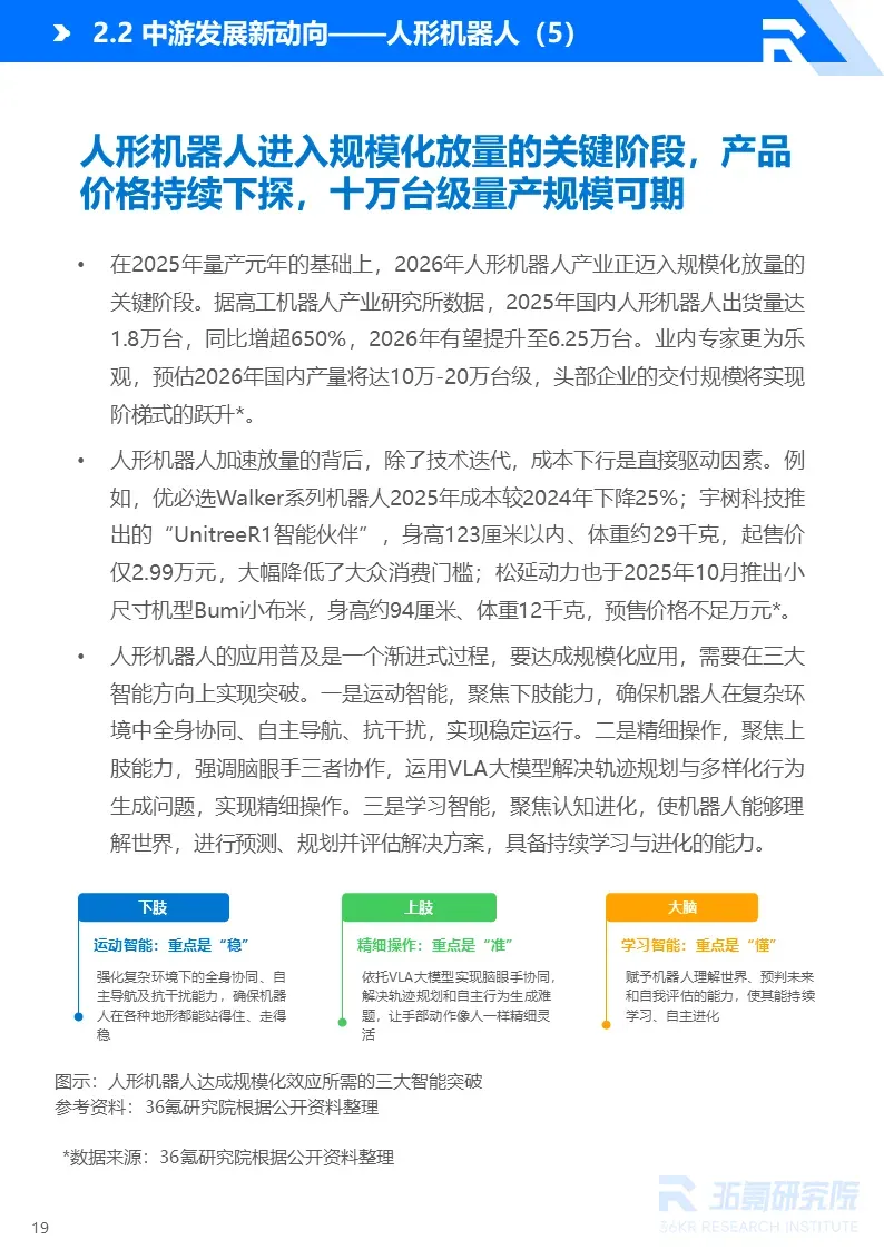
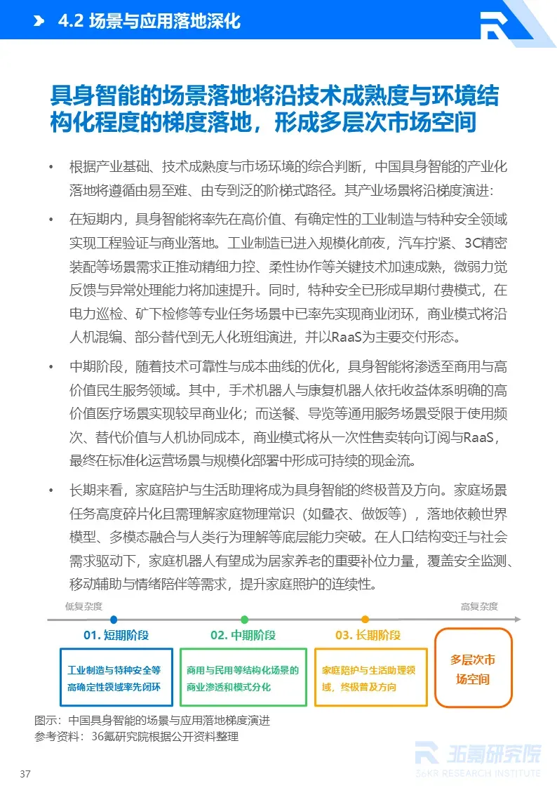
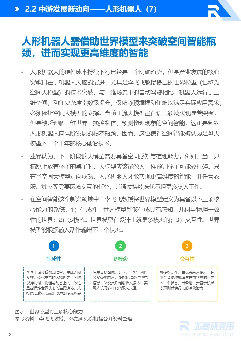
人形机器人是具身智能的主要载体,正迈入规模化放量和商业落地的关键阶段
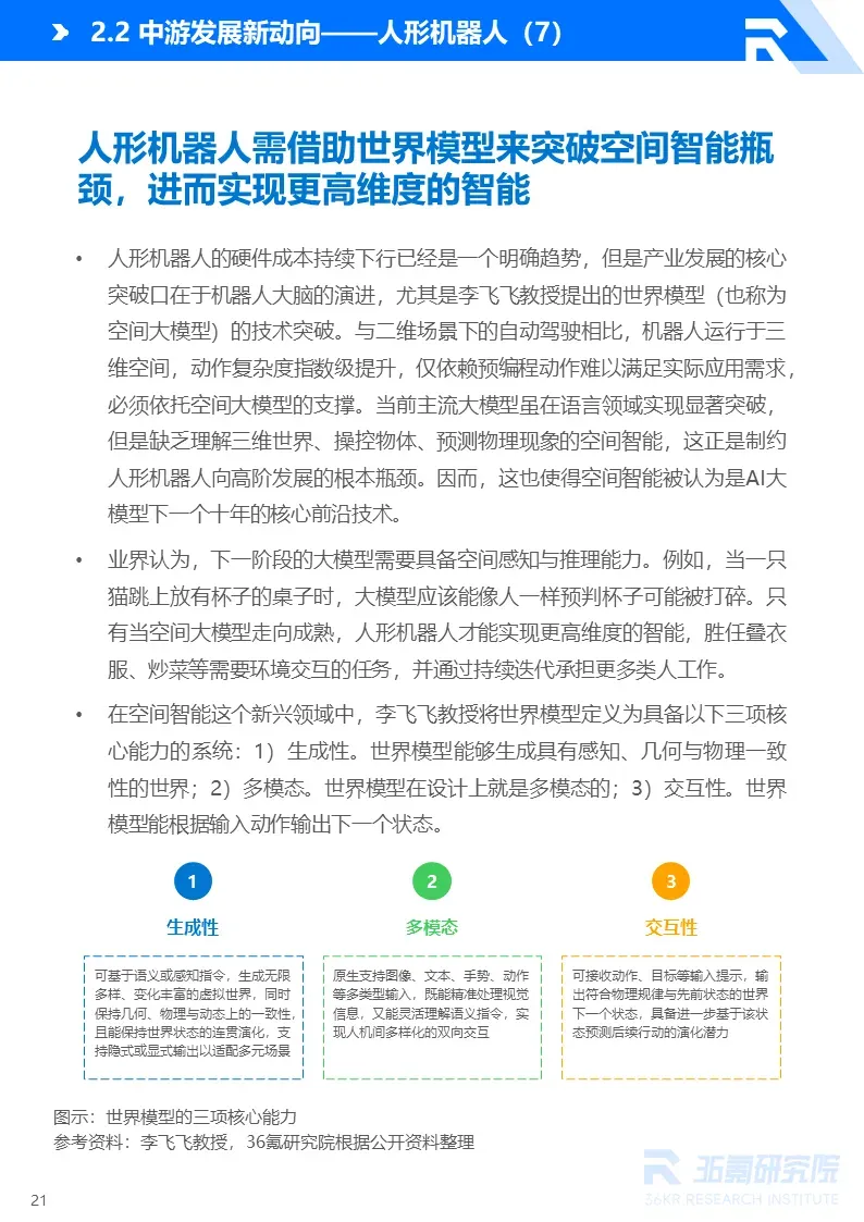
作为具身智能的主要载体之一,人形机器人产业将在2026年迈入规模化放量的关键阶段。产品价格持续下探,十万台级别的量产规模可期。与此同时,商业化落地节奏也在日趋加快,工业领域成为商业化扩张的关键一步。除了硬件成本的持续下行,人形机器人发展的核心突破口更在于机器人大脑的演进,特别是李飞飞教授所强调的“世界模型”技术能否取得关键突破。未来,人形机器人需借助世界模型来突破空间智能瓶颈,以实现更高维度的环境理解与自主决策能力。


具身智能应用持续向工业领域、
服务领域、特种领域、交通出行领域等下游场景渗透
在工业领域,其应用核心已从传统自动化转向支持柔性制造与自主决策,通过融合高精度感知与深度学习技术,有效适应小批量、多品种的复杂任务,并在汽车制造、电子电气等场景加速落地。在服务领域,应用场景覆盖商业、家庭、公共与情感陪伴等,发展呈现场景精准细分、交互体验拟人化以及产品形态轻量化与创新化三大趋势。在特种领域,其应用聚焦于极端环境下的任务闭环作业,适配能力持续增强,已在灾害救援、能源巡检、高危维护等场景实现关键突破。在交通出行领域,发展重心正从单一载具自动化迈向系统级协同与立体化生态构建。



具身智能将在世界模型、数据闭环与协作机制的驱动下转化为可规模部署的通用劳动力,其场景落地将沿技术成熟度与环境复杂度逐级展开,形成多层市场空间。与此同时,中国具身智能市场竞争也将转向技术底座、盈利能力与供应链体系等生态层面的综合较量。

本报告重点研究问题如下:
中国具身智能产业在全球处于何种发展阶段?综合竞争力主要体现在哪些方面?
推动中国具身智能产业发展的核心驱动力有哪些?
当前具身智能产业在技术演进与产业链构建上面临哪些关键瓶颈?
国内具身智能产业核心零部件的国产化进展如何?其优势与短板分别体现在哪些环节?
人形机器人作为具身智能的重要载体,目前处于怎样的发展阶段?其规模化量产情况和商业化落地路径分别是怎样的?
具身智能在工业领域、服务领域、特种领域、交通出行领域等下游场景的应用渗透情况如何?各场景的落地逻辑与成熟度有何差异?
中国具身智能市场的竞争格局正在发生怎样的变化?有哪些典型代表性企业?
未来具身智能的技术与产品体系将如何演进?其迈向通用劳动力的核心支撑是什么?
更多精彩内容,请关注“36氪研究院”微信公众号。如想获取《2026年具身智能产业发展研究报告》,点击文章底部阅读原文,提取码:826n,或在36氪研究院微信公众号上回复“具身智能2026”获取下载链接。











































本文转载自“36氪研究院”
关注查看更多文章










