Chapter1
行业综述:电力巡检无
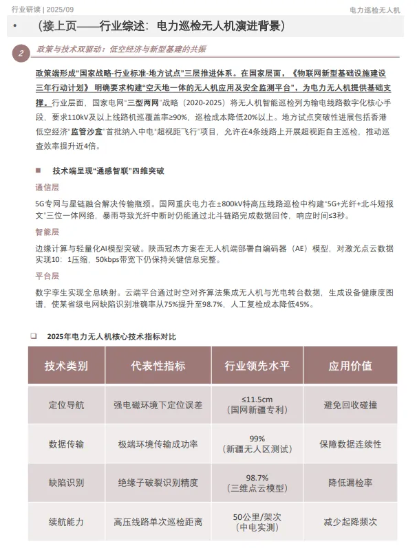
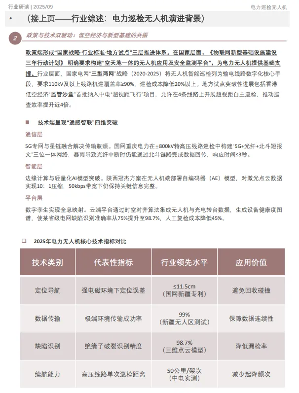
人机演进背景
为什么无人机需要从"飞行工具"升级为"诊断平台"?
升级源于电力行业的实际需求和技术发展。随着电网规模扩大和设备老化,传统人工巡检已无法满足需求。政策层面,国家电网明确要求110kV及以上线路无人机巡检覆盖率需达90%以上。技术层面,AI和物联网的成熟使实时诊断成为可能。实践表明,智能无人机平台能将漏检率从18%降至3%,巡检效率提升3-5倍,实现了从简单数据采集到智能诊断的质变。
行业综述:电力巡检无人机演进背景
事件背景
2023年国家电网发布《智能巡检发展白皮书》,标志着电力巡检无人机进入全新发展阶段。白皮书指出,随着中国特高压电网规模突破4万公里,传统人工巡检模式已无法满足"西电东送"等重大工程的运维需求。为此,国网计划投资120亿元,在2025年前建成覆盖全国80%高压线路的无人机智能巡检体系。这一规划直接推动了行业从单纯航拍工具向智能诊断平台的转型,预计将带动相关产业规模突破200亿元。同时,能源局新修订的《电力安全工作规程》首次将无人机巡检纳入标准化作业流程,为行业发展提供了制度保障。
以下为报告节选内容




获取此报告PDF完整版

说明:以上报告均系通过公开、合法渠道获得,报告版权归原撰写/发布机构所有,如涉侵权,请联系删除;资料为推荐阅读,仅供参考学习,如对内容存疑,请与原撰写/发布机构联系。


