提示点击上方蓝字订阅↑为职业成长加满油~
【报告内容较多,仅展示部分】文末附干货下载方式
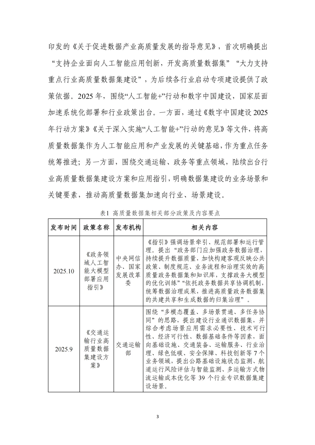
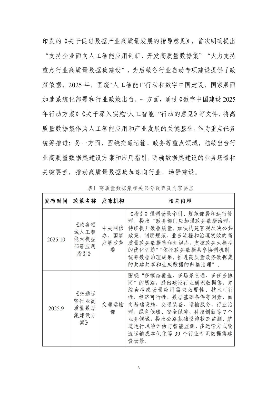
在“人工智能+”行动、《“数据要素×”三年行动计划》等政策驱动下,叠加行业智能化转型需求,央企高质量数据集建设已从零散探索迈入规模化推进阶段。覆盖智慧能源、工业制造等八大领域,以“场景牵引、工程化推进”为核心路径,在故障诊断、智能规划等场景落地见效,为培育新质生产力提供重要支撑。但建设过程中仍受制度、标准、技术、生态四大瓶颈制约,需通过多维突破夯实央企核心地位,加速数据要素价值释放。
1.支撑央企高质量数据集建设的核心政策有哪些?关键导向是什么?
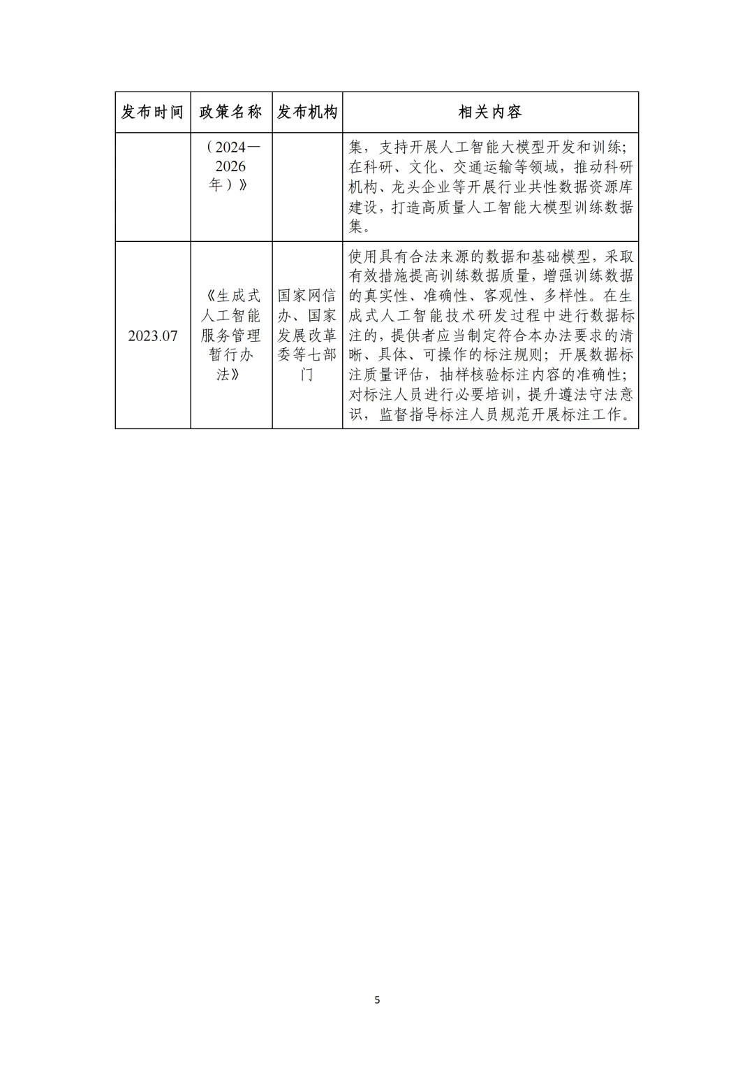
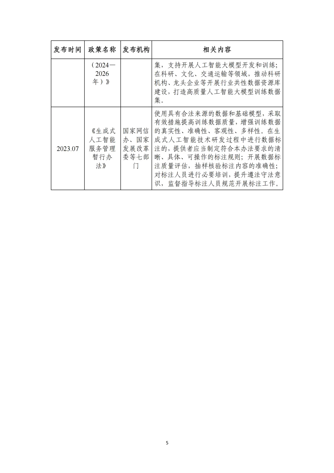
核心政策涵盖《“数据要素×”三年行动计划》《关于促进数据产业高质量发展的指导意见》《数字中国建设2025年行动方案》,加之近期国家数据局出台的《关于加强数据科技创新的实施意见》,形成政策合力。关键导向始终围绕场景赋能,推动重点行业搭建高质量数据集,衔接人工智能与数据协同优化需求,打通数据全生命周期链路,以数据科技突破助力数据要素市场化配置,为新质生产力培育筑牢数据底座。
2.央企高质量数据集建设的核心实践路径是什么?包含哪些关键环节?
核心路径是“场景牵引-工程化推进-体系化治理-协同化扩展”,贯穿数据集全生命周期。从需求锚定开始,落实数据采集、处理、标注与质量管控,确保交付合规可用。后续同步推进应用服务与运营监控,依托组织管理、安全合规等基础保障筑牢根基。全过程融入AI驱动治理理念,借助智能工具提升效率,实现从建设到运营的闭环落地。
3.当前央企高质量数据集建设最突出的挑战是什么?未来该往哪些方向突破?
最突出的挑战集中在四方面:制度层面权属与收益分配界定模糊,标准不统一导致跨企业数据互通受阻,多模态数据处理效率不足的技术短板,以及生态不完善造成流通应用受限。未来需精准发力,制度上明确数据资产规则,衔接《数据二十条》分类分场景保护要求;技术上攻坚智能处理工具,搭建集团级运营平台;生态上构建行业可信数据空间,探索“数据即服务”模式,联动上下游实现协同共建。




















获取报告原文及海量企业数字化转型、大模型应用、新能源行业、碳中和、5G、元宇宙、区块链、智慧城市、短视频、微短剧等热门行业资料,专家PPT......等更多报告及行业方案、行业案例,请至星球:极光智库
【极光智库 | 你的职业成长加速器】 ——专注实战的行业知识共享社区
◆ 为什么选择我们?3大核心价值 ◆
✅ 省时:每日人工精选50+高质量报告
✅ 省钱:1个星球=10个垂直领域资源库(年省3000+订阅费)
✅ 省心:结构化知识库+行业术语词典
? 深度覆盖15+前沿领域:
AI大模型应用 | 企业数字化转型 | 新能源产业链 | 碳中和落地路径
5G+物联网 | 元宇宙商业场景 | 区块链技术 | 智慧城市解决方案
短视频运营指南 | 微短剧行业洞察 | 营销增长方法论...
? 会员专享资源库:
▷ 5000+份行业白皮书/案例集(含未公开内部资料)
▷ 300+套行业方案(商业计划书/可行性报告等)
? 加入我们你将获得:
1. 建立系统的行业认知框架
2. 获取决策支持的底层数据
3. 掌握先人一步的行业动向
▌常见问题解答
Q:适合哪些人加入?
→ 需要行业数据的市场人员 | 寻求转型机会的职场人 | 商业分析从业者 | 创新创业者
Q:资料如何获取?
→ 知识星球App端、网页端均已开放下载功能
让专业情报成为你的职场杠杆 与行业先行者共同进化 ↓↓↓
在星主的不断努力下,每周都会登上活跃星球榜前十,实际上作为一个资料分享的知识星球,意味着星主每天都是顶格在发很多的资料,加入本星球相当于加入10个专业星球!星球各行业资料分类标签见下图


资料领取方式:
本文获取方式:将文章分享至???圈,点击菜单栏“联系我们”,添加小客服领取哦



