






























本人是一位光学和半导体领域的研究人员(行业研究、高端人才挖猎),欢迎交流。添加微信时麻烦备注一下职业信息

免责声明
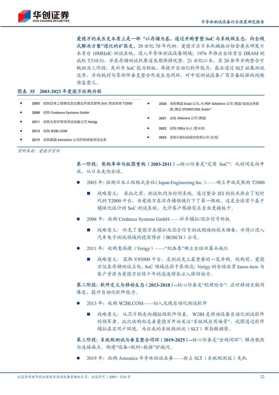
1、我们尊重知识产权,本公众号图文、数据、视频等内容有援引网络或其他公开资料,版权归属原作者、原发表出处。若版权所有方对本公众号的引用持有异议,请联系本人,保证及时予以处理。
2、本公众号提供的内容仅供读者交流学习和参考,不涉及商业目的。
3、本公众号内容仅代表作者观点,我们不对内容的准确性、可靠性或完整性承担明示或暗示的保证。读者读后做出的任何决定或行为,是基于自主意愿和独立判断做出的,请读者明确相关结果


