导读
近日,由中国城市规划协会常务理事单位河南省城乡规划设计研究总院股份有限公司,联合河南省社会科学院、河南农业大学等有关单位,共同研究编写的《河南省韧性城市大数据监测报告(2025)》(以下简称“报告”)正式发布。

报告通过聚焦河南省面临的自然灾害及公共安全风险叠加的现实挑战,构建涵盖3个一级指标、22个二级指标的河南省韧性城市评价指标体系,旨在综合测评河南省17个省辖市及济源示范区中心城区的城市韧性水平,为精准增强城市韧性、应对潜在风险提供支撑。研究结果表明,河南省城市韧性建设面临“全域性、多重性、耦合性”的本底风险,灾害抵抗能力存在区域发展不均与物理防御短板,灾害恢复能力呈现结构性不均衡与功能错配等问题。针对这些问题,报告从基础设施、建筑消防、灾害防治、医疗通信、综合治理提出对策建议。

以下为报告部分截取内容,下载完整报告请移步文末。
1、指标体系构建
报告聚焦河南省17个省辖市及济源示范区中心城区。中心城区是城市“心脏”,生命线工程与公共服务等集中,其韧性决定危机应对与恢复速度,且该区域风险暴露度、脆弱性更高。选择其为研究区域,可精准识别韧性短板,为城市风险管理等提供依据,助力河南城市整体韧性提升。

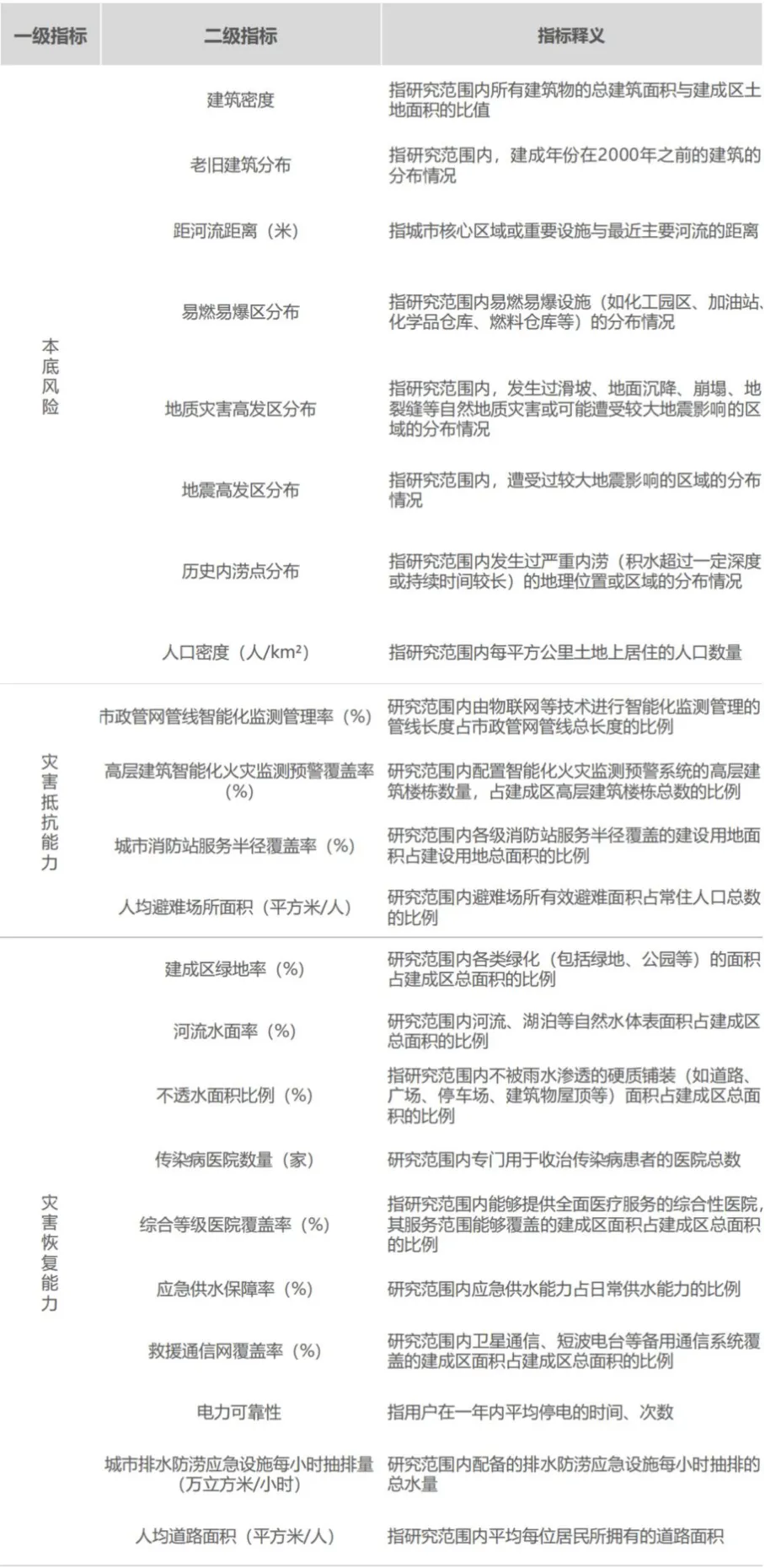
报告构建了一套包含本底风险、灾害抵抗能力、灾害恢复能力3个一级指标和建筑密度、人均避难场所面积等22个二级指标的河南省韧性城市评价指标体系。创新性纳入多灾种适应性与基础设施生命线安全工程,按先本底风险后韧性水平逻辑提升措施针对性。基于上述评价指标体系,报告将本底风险指标用于识别潜在威胁,而灾害抵抗能力和恢复能力指标则侧重于评估城市应对灾害和恢复运行的能力,从而形成一个完整的韧性评价框架。

报告以2024年为基准年,采用传统数据与多源大数据相结合的方式开展韧性城市评估。其中,传统数据主要来源于国家统计数据、政府专项报告、专业机构数据及城市体检数据,确保指标权威性和基准可靠性;多源大数据则整合GIS基础地理数据、遥感数据、网络服务大数据及社交媒体大数据,加强对空间的精细化刻画。
2、河南省韧性城市监测结果分析
本底风险:综合而言,河南省的本底风险呈现“全域性、多重性、耦合性”的显著特征。空间集聚效应与城市脆弱性的叠加是涉及全省的普遍性风险特征。基础设施的老旧化与不匹配构成了普遍存在的“暗箱风险”。多源性风险要素的空间异质性与关联性不容忽视。


灾害抵抗能力:整体而言,河南省在城市灾害抵抗能力建设方面面临区域发展不均与关键物理性防御短板并存的挑战。部分区域,特别是豫中、豫东及豫北城市(如安阳市、新乡市、漯河市、许昌市、周口市、济源示范区等),在部分指标上展现出较高的发展水平,而豫西和豫南地区的城市在部分指标上普遍滞后,构成了全省韧性建设的薄弱区域。

灾害恢复能力:河南省在灾害恢复能力维度呈现结构性不均衡与功能性错配的总体特征。在空间格局上,许昌市、平顶山市、焦作市、郑州市、开封市、商丘市、濮阳市等城市灾害恢复能力较强,而豫西、豫南多数城市偏弱,基础设施脆弱,应急物资与后勤保障能力不足,灾害恢复速度与效率显著滞后。

综合分析:区域发展的不平衡进一步加剧了河南省城市韧性建设的复杂性。豫东、豫中、豫北地区的部分城市在经济发展和基础设施建设方面相对领先,韧性建设也取得了一定进展。然而,豫西、豫南地区发展相对滞后,基础设施薄弱,灾害抵抗和恢复能力不足。这种区域差异不仅削弱了全省的整体韧性,也限制了区域间的协同发展。高韧性区域的“溢出效应”难以惠及低韧性区域,反而可能加剧区域差距,形成韧性建设的“马太效应”。

3、提升城市韧性水平的对策建议
强化城市基础设施生命线安全工程建设
建立统一智能平台排查老旧管线,实现实时监控与预警;系统改造管网并融入抗震防涝等韧性设计,结合海绵城市理念防控内涝;提升电网抗灾能力并加强应急供水设施,保障城市生命线工程安全运行。
提升建筑安全保障与消防应急能力
在地震和地质灾害高发区应严格控制新建超高层建筑,加快老旧建筑的安全鉴定与加固改造;完善消防与应急体系,提升高层建筑火灾智能监测预警水平,优化消防站点布局,增加应急避难场所并定期组织演练;加强对化工园区、油库等易燃易爆区域的准入监管与风险评估,强化应急预案和日常演练,以提升整体风险防范能力。
增强城市灾害防治与生态韧性
通过提升内涝区域排水能力,结合海绵城市建设,增强雨洪蓄滞功能;扩大绿化覆盖、推广立体绿化以缓解热岛效应,并优化水系与生态布局,系统提升城市生态韧性及应对极端天气的能力。
提升医疗卫生与应急通信保障能力
完善公共卫生应急体系,合理配置医疗资源并加强应急演练;强化偏远及重点区域应急通信网络建设,确保极端情况下通信畅通;在高密度人口区域优化应急预案与疏散通道,提升风险应对能力。
推进综合治理与技术应用
建立跨部门协同机制,打破信息壁垒以形成韧性建设合力;运用大数据实现动态监测与预警,并结合常态化评估机制,依据城市发展动态优化韧性提升策略。
以上为报告部分截取内容
完整版报告下载链接:2025年河南省韧性城市大数据监测报告(公众版)
完整版报告下载二维码:

出品单位:
河南省国土空间规划智库
河南省城乡规划设计研究总院股份有限公司
河南省人居环境规划设计大数据应用工程研究中心
河南省韧性城市内涝信息技术工程研究中心
河南省规划设计大数据产业融合创新中心
河南省城市更新工程技术创新中心
郑州市城乡规划大数据工程技术研究中心
合作单位:
河南省社会科学院
河南大学
河南农业大学
华北水利水电大学
河南省城市科学研究会
河南省建筑科学研究院有限公司

研究团队:
策 划:夏保林、王建军、刘志宏
顾 问:刘荣增、李永华、高建华、王新涛、黄向球、肖理中
统 筹:田伟华、麻永建、孙成才、魏国杰、李晨阳
编写组:贾潇冉、翟雅梦、杨士泉、牛彦合、苏王新、冉钊、宋保光、张启帆、朱纪罡、何志啸、王逸凡、黄仪一、陈宁宁、曹昕、陈龙飞、杲红双、耿娟、朱秋雨

推荐阅读
会员动态 |《2024年河南省健康城市大数据监测报告》正式发布(附下载链接)
会员动态丨湖北省规划设计研究总院:从理念·路径·机制,浅谈城市更新“破题方略”
会员动态 | 珠江后航道近代洋行码头仓库区的价值特色与遗产保护活化利用规划策略
会员动态 |《2024年河南省健康城市大数据监测报告》正式发布(附下载链接)
中国城市规划协会
我国城乡规划工作的非营利性行业组织。致力于制定城市规划执业规则、推广规划相关行业标准、搭建行业研究交流平台。



