

8月19日,在全球瞩目的2023商业创新大会上,用友YonSuite以“智连世界”为主题的专题论坛引发了广泛关注。会上,YonSuite不仅全面展示了7月份刚发布的跨越式新品,更深度解读了全新六大应用特性及带来的客户价值。
为创新企业而生的YonSuite持续升级永不停歇,本次会议再次发布10大行业生态创新场景应用,持续引领SaaS产业跨越式发展!
这也意味着YonSuite从平台化、标准化再次深入到细分行业生态融合的新阶段,为创新企业提供更加贴合实际业务的场景方案。
此外, YonSuite还结合用友新发布的业界首个企业服务大模型YonGPT,实现了业务运营智能化,人机交互自然化和知识应用生成,助力企业数智化迈向大模型时代,让AI应用更普惠,让商业创新更便捷。

技术与应用领先
用友网络高级副总裁徐洋为本次会议致辞:“YonSuite通过先进的技术平台与技术架构为企业提供智能应用,支持智慧决策,助力企业出海,实现行业深耕,成为成长型企业的高效增长的数智力量。通过可组装的应用模式满足了成长型企业高速发展的特性,同时凭借强大的任意集成连接与便捷开发的能力,赋能企业实现业务场景的创新应用,最终让管理形成增长动能。”


高效增长的数智力量
本次会议也是YonSuite新品首次亮相上海,展现了深度集成了AI与大模型应用。
数据应用层面:基于数据中台预制了大量的主题模型和企业管理指标,为企业的数据预警、洞察数据的分析提供了科学、准确、有效的支撑。
智能应用层面:通过企业大模型,对企业不同业务在营销、预测、成本控制、风险预判等方面进行深度适配,实现智能化的业务运营,如营销、客服、采购、财务等全业务的智能化处理。
数智员工:基于数智化能力构建的数智员工可以集成在工作流当中,同时借助YonSuite连接能力,让数智员工有了更多外部数据与信息的输入,通过自我学习能力,真正做到了业务判断与业务决策。
全新的YonSuite也为企业的经营注入了新的增长动能,用友网络助理总裁张磊提到:“企业要适应环境变化,不断创新,通过产品与服务、商业模式、运营、营销渠道、技术应用及组织等方面的创新,转型为数智企业,以维持竞争优势并持续发展。YonSuite通过五大先进性和六大新特性与客户价值,支撑企业管理与业务升维,实现组织效能与员工能力的提升,最终推动企业实现高效增长。”


平台化模式助力企业商业创新
丞天下酒业集团是丞天下(八佰樽)作为重庆本土酒类连锁经营品牌,随着公司不断发展,通过十年的数智化建设,丞天下实现了从传统白酒企业到新零售企业的转型升级,打通线上线下,一体化运营,为消费者提供更加便利快捷的服务。
丞天下酒业集团总经理 赵擎林先生分享到:“在YonSuite平台构架下,最终实现线上线下供应链防伪、自营加盟的整体融合,不仅为消费者提供更加便捷的服务,也打破了不同业务板块协作障碍,为整个集团新零售的创新商业模式创造了条件。”

曼兹是一家深耕烘焙赛道食品企业,随着多元消费模式的出现,转向专注打造供应商和销售服务平台。依托YonSuite数智化平台,实现门店销售与库存数据实时同步,助力供应商、直营店、加盟店和平台公司业务模拟测算,实现直分销门店要货响应时效提升72%,消费端营销费用ROI提升3.6倍。
曼兹食品财务总监陆星月女士提到:“用友YonSuite助力曼兹食品进行数智化平台建设,为烘焙食品经销商搭建消费者智能化、数字化管理体系,帮助众多创客打造智慧门店,实现业绩高增长、高利润、高复购率。”


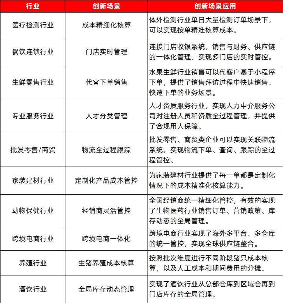
发布10大行业生态创新场景应用
本次论坛YonSuite联合行业生态伙伴发布了10大行业生态场景创新应用,覆盖了餐饮连锁、医疗检测、生鲜零售、跨境电商、酒饮等细分行业,通过YonSuite任意连接的集成平台和便捷开发的低代码开发平台实现细分行业深度应用,充分体现平台化极速创新的能力。


连接无处不在
YonSuite通过业务连接、数据连接、资源连接三大连接帮助企业扩大社会资源与营销渠道。
业务连接维度,帮助企业轻松连接企业产、供、销、产业链上下游的供应与经销等多业务场景,实现社会化商业协作;
数据连接维度,支持企业低成本、快速、便捷连接公有云、混合云、私有云下的应用、数据与设备,构建全面的平台服务;
资源连接维度,支持快速接入商旅平台、行业统计平台、招聘平台、税务局等社会化资源,充分实现资源共享。
北京艾雷朗特软件开发有限公司 总经理 叶敏提到:“YonSuite具有极强的连接能力和开发能力,这使得我们可以快速的连接业务、资源与数据。一方面我们连接异构系统、硬件设备的时间大幅提升,可以快速的将资源有效融合;另一方面,基于低代码开发平台,实现了应用的快速构建,最大程度满足业务需求,支持极速的商业创新。”

引领SaaS产业 普及用友BIP
YonSuite作为国内备受瞩目的平台化全场景SaaS服务,掀起了“创新企业选YonSuite”的风潮,并荣获 “中国企业应用市场SaaS第一占有率第一”、“中国公有云SaaS第一品牌”等多项荣誉,这不仅是市场对于YonSuite的肯定,也是YonSuite持续引领SaaS产业的成就。
结合AI等前沿技术,携手创新企业构建“智连世界”,帮助众多创新企业实现高效增长。本次10大行业生态创新场景应用的发布也意味着YonSuite聚焦细分行业个性化需求,强化客户数智化应用深度,将引领整个SaaS产业进入行业化应用新阶段。
END









