手机版
二维码
购物车
(
0
)
供应
求购
公司
团购
展会
资讯
招商
品牌
人才
知道
专题
图库
视频
下载
商圈
推广
热搜:
采购方式
甲带
滤芯
气动隔膜泵
带式称重给煤机
减速机型号
无级变速机
链式给煤机
履带
减速机
首页
供应
求购
公司
团购
展会
资讯
招商
品牌
人才
知道
专题
图库
视频
下载
商圈
首页
>
资讯
>
展会资讯
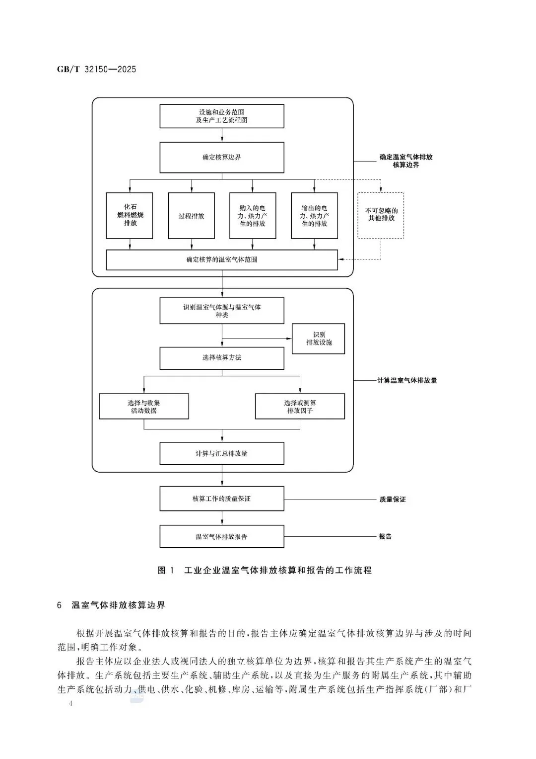
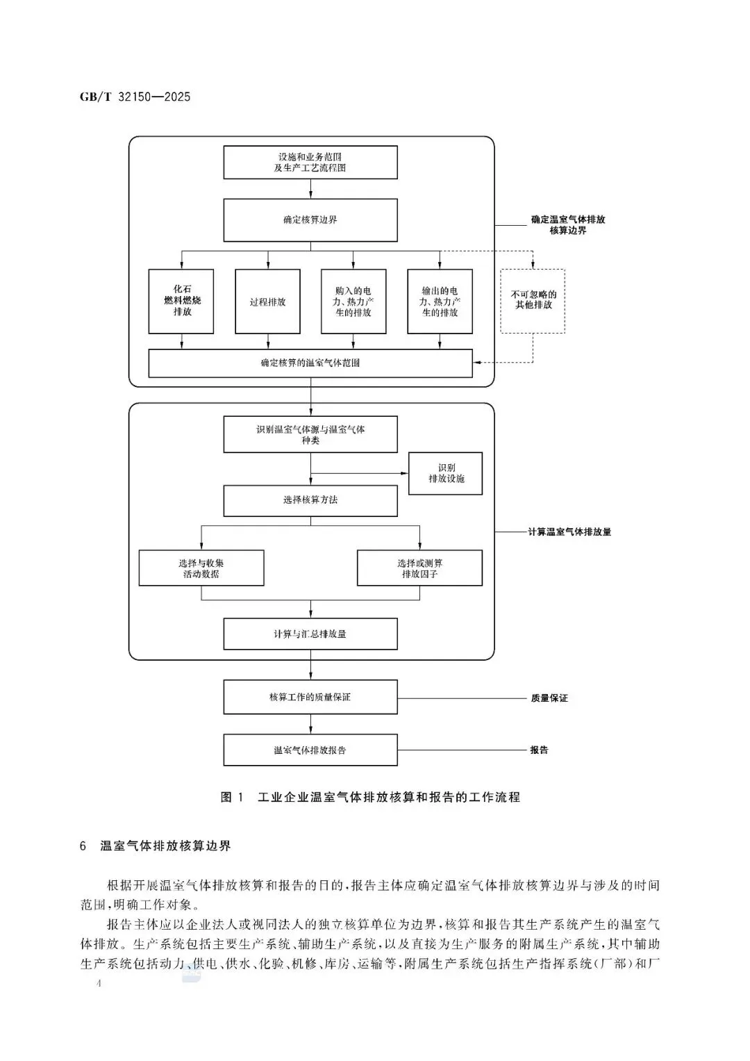
国家标准《工业企业温室气体排放核算和报告通则》GB/T 32150-20252026年7月1日实施!2026年7月1日实施!
日期:2026-01-30 19:28:47 来源:网络整理 作者:本站编辑
评论:0
国家标准《工业企业温室气体排放核算和报告通则》GB/T 32150-20252026年7月1日实施!2026年7月1日实施!
-END-
欢迎分享给您的朋友!
编辑策划:国碳能投办公室
素材来源:国家市场监督管理总局、国家标准化管理委员会
声明:本号对转载、分享、陈述、观点保持中立,目的仅在于传递更多信息,版权归原作者所有。本文以及其中全部或者部分内容、文字的真实性、完整性、仅供读者参考。如涉及作品版权问题,请与本公众号联系,删除内容
打赏
更多
>
同类资讯
• 城建发展的房子还能买吗?一份财
0
条
相关评论
推荐图文
推荐资讯
点击排行
0
1
阿里财报电话会诚意太足了吧
0
2
腾讯阿里财报双响:AI战略转向下的港股估值切换阵痛,谁将笑到最后?
0
3
踏入3000亿俱乐部,奇瑞上市后的首份财报来了!
0
4
财报释放强烈信号:阿里始终是一家创造未来的公司
0
5
高盛财报前瞻解读:A 股盈利持续跑赢港股
0
6
腾讯100分的财报出炉却大跌6%,原因为何?
0
7
阿里Q3财报:淘宝闪购强劲增长56%,推动活跃买家和88VIP均实现双位数增长,88VIP总数接近6000万
0
8
阿里巴巴2025年Q3财报,平头哥芯片GPU已实现规模化量产
0
9
阿里财报公布:自研芯片量产,算力自由不远了!
网站首页
|
关于我们
|
联系方式
|
使用协议
|
版权隐私
|
网站地图
|
排名推广
|
广告服务
|
积分换礼
|
网站留言
|
RSS订阅
|
违规举报
|
皖ICP备20008326号-18
(c)2008-2022 免费发布网 All Rights Reserved