手机版
二维码
购物车
(
0
)
供应
求购
公司
团购
展会
资讯
招商
品牌
人才
知道
专题
图库
视频
下载
商圈
推广
热搜:
采购方式
甲带
滤芯
气动隔膜泵
减速机型号
减速机
履带
链式给煤机
带式称重给煤机
无级变速机
首页
供应
求购
公司
团购
展会
资讯
招商
品牌
人才
知道
专题
图库
视频
下载
商圈
首页
>
资讯
>
展会资讯
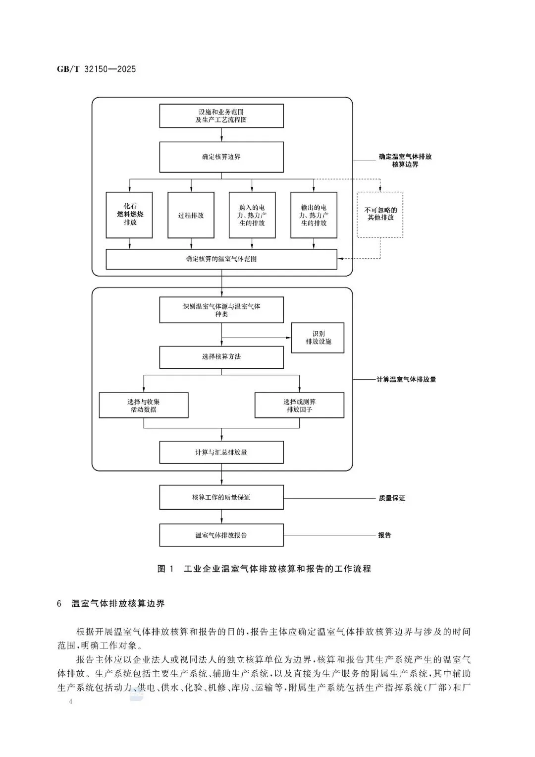
国家标准《工业企业温室气体排放核算和报告通则》GB/T 32150-20252026年7月1日实施!2026年7月1日实施!
日期:2026-01-30 19:24:29 来源:网络整理 作者:本站编辑
评论:0
国家标准《工业企业温室气体排放核算和报告通则》GB/T 32150-20252026年7月1日实施!2026年7月1日实施!
-END-
欢迎分享给您的朋友!
编辑策划:国碳能投办公室
素材来源:国家市场监督管理总局、国家标准化管理委员会
声明:本号对转载、分享、陈述、观点保持中立,目的仅在于传递更多信息,版权归原作者所有。本文以及其中全部或者部分内容、文字的真实性、完整性、仅供读者参考。如涉及作品版权问题,请与本公众号联系,删除内容
打赏
更多
>
同类资讯
• 2026全球劳动力市场洞察报告解读(
0
条
相关评论
推荐图文
推荐资讯
点击排行
0
1
批量制作企业拜年物料的AI软件深度测评:5款工具性能对比报告
0
2
长盈AI·1月25日周末深度复盘报告
0
3
深度报告|摩根大通2026全球市场展望
0
4
批量制作企业拜年物料的AI软件深度测评:5款工具性能对比报告
0
5
【全球行业报告库】2026年B2B销售培训与绩效改进调研报告 (附下载)
0
6
艾瑞咨询:2022年中国金融云行业研究报告(附下载)
0
7
企业生成式人工智能的全球状态行业报告2026
0
8
面向行业的“云+AI”应用研究报告(2026年)
0
9
“如意智建”发布《国内首份建筑机器人租赁市场深度分析报告》
网站首页
|
关于我们
|
联系方式
|
使用协议
|
版权隐私
|
网站地图
|
排名推广
|
广告服务
|
积分换礼
|
网站留言
|
RSS订阅
|
违规举报
|
皖ICP备20008326号-18
(c)2008-2022 免费发布网 All Rights Reserved