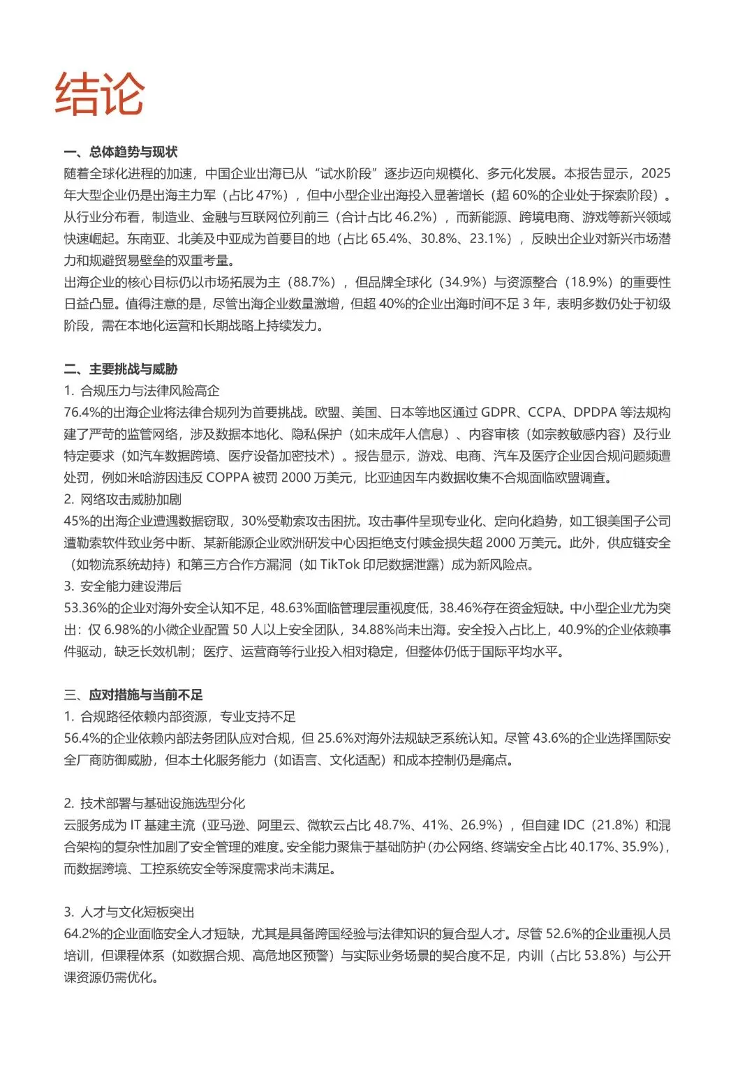
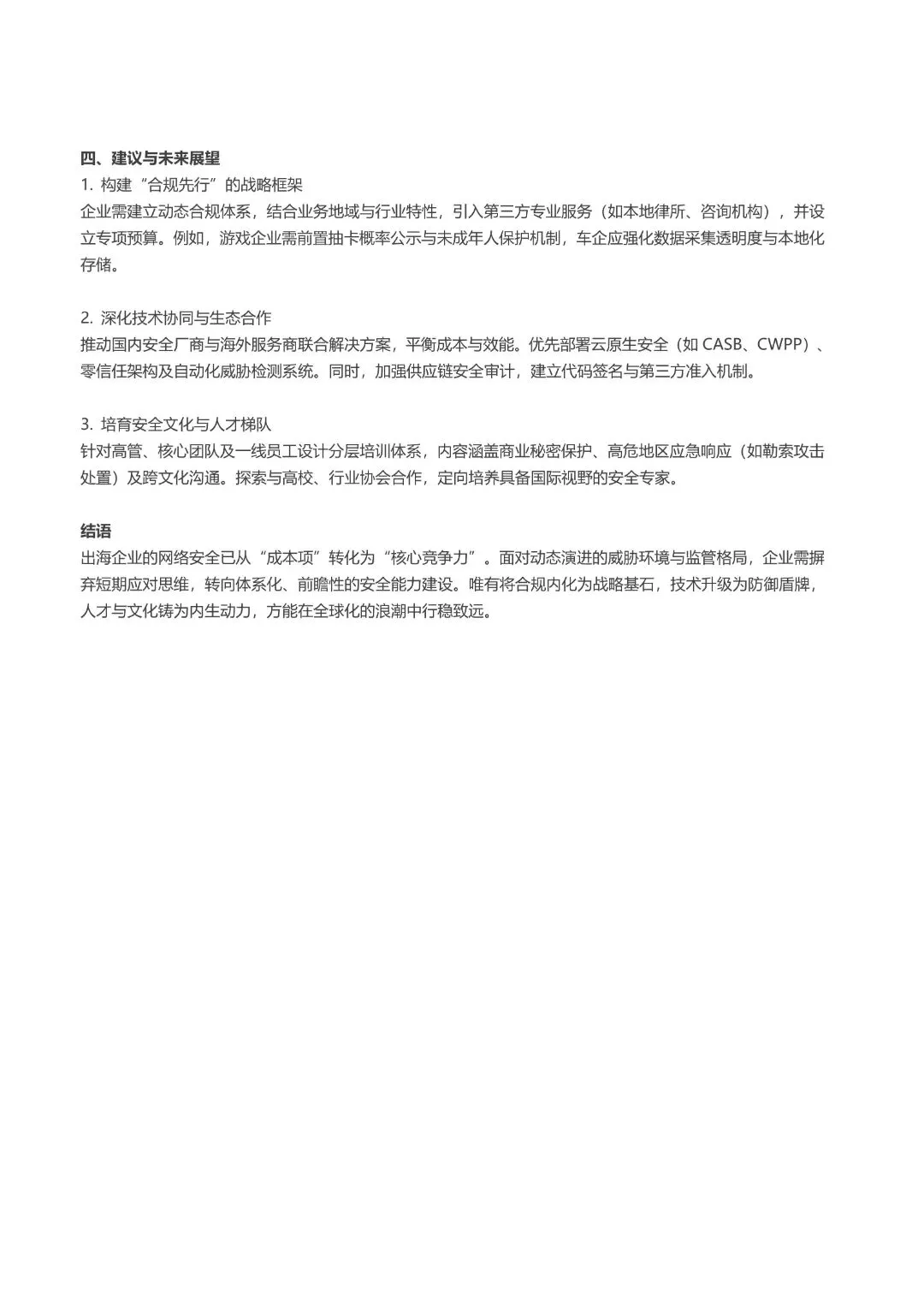
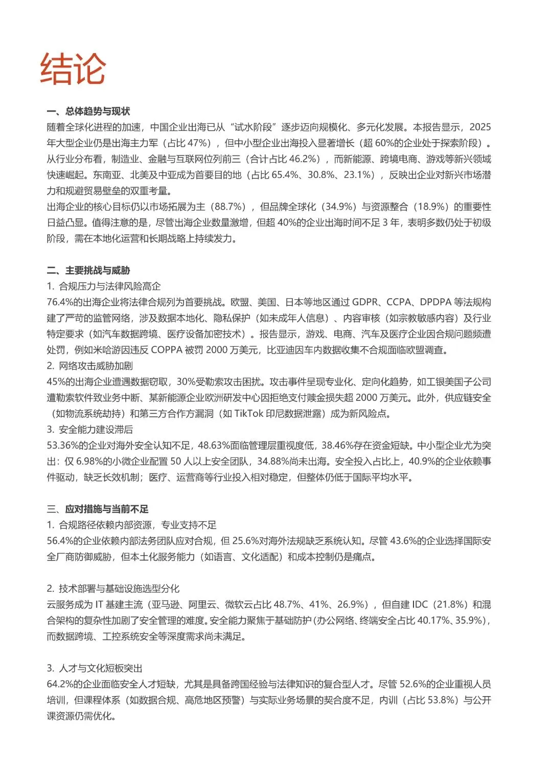
出海企业的网络安全已从“成本项”转化为“核心竞争力”。面对动态演进的威胁环境与监管格局,企业需摒弃短期应对思维,转向体系化、前瞻性的安全能力建设。唯有将合规内化为战略基石,技术升级为防御盾牌,人才与文化铸为内生动力,方能在全球化的浪潮中行稳致远。
关注工业安全产业联盟平台微信公众号,在对话框回复“260130”,即可下载《2025中国企业出海安全合规需求调查报告》完整版PDF。

点击查看大图






















· end ·
来源 | 上海市信息安全行业协会、安在新媒体
责任编辑 | 赫敏
声明:本文由工业安全产业联盟平台微信公众号(微信号:ICSISIA)转发,如有版权问题,请联系删除。

如需合作或咨询,请联系工业安全产业联盟平台小秘书微信号:ICSISIA20140417
往期荐读
重磅 | 《自动化博览》2025年第一期暨《工业控制系统信息安全专刊(第十一辑)》上线
征求意见稿丨网络安全技术 工业控制系统网络安全防护能力成熟度模型(附下载)
工信部丨关于防范针对DeepSeek本地化部署实施网络攻击的风险提示
干货丨长输油气管网工控安全防护:策略、实践与展望
DeepSeek分析丨零信任安全架构在工业领域的发展现状与未来展望
数字化安全丨工信部印发《高标准数字园区建设指南》(附全文+图解)
AI安全丨人工智能安全治理框架2.0版(附下载)
干货丨工业可编程控制系统加密技术研究
荐读 | 安全人视角的DeepSeek洞察与思考
可信数据丨中国城市可信数据空间行业研究报告(附全文)
关注丨网络关键设备安全检测结果(第19批)
数据安全|国家标准支撑《网络数据安全管理条例》生效施行(v1.0)
工信部、国家标准委联合印发丨云计算综合标准化体系建设指南(2025版)
国家标准丨数据安全国家标准体系(2025版),附下载








