01

文章摘要

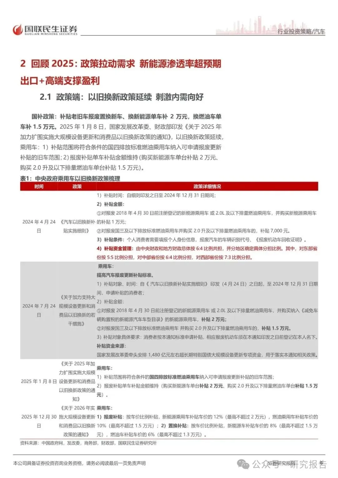
回顾 2025:补贴驱动需求,新能源超预期渗透,高端化+出海提振盈利。2025年初,伴随以旧换新政策延续,汽车消费潜力进一步释放;2025M1-10 乘用车累计批发销量 2,411.9 万辆,同比+12.6%,其中燃油乘用车同比-1.1%,新能源乘用车同比+30.7%;价格方面,“反内卷”背景下,整体价格竞争趋缓。结构方面:
1)新能源:新能源渗透率整体保持稳定,2025M1-10 新能源乘用车批发渗透率50.4%,同比+7.0pct;上险渗透率 53.3%,同比提升+6.6pct
2)自主:尾部合资加速出清,2025M1-10 自主乘用车批发份额达 69.3%,同比+4.9pct,吉利、小米、零跑份额提升明显
3)高端化:2025M1-10 自主在 25-30、30-40、40万元以上价格带份额分别为 54%、43%、27%,同比+12.3/+5.2/+2.2pct
4)出海:受俄罗斯市场下滑影响,2025M1-10乘用车出口468.2万辆,同比+14.3%。盈利能力方面,受益规模效应,整车企业整体盈利尚佳。
02

文章内容









文琳编辑
免责声明:转载内容仅供读者参考,观点仅代表作者本人,不构成投资意见,也不代表本平台立场。若文章涉及版权问题,敬请原作者添加wenlin-swl 微信联系删除。
为便于研究人员查找相关行业研究报告,特将2018年以来各期文章汇总。欢迎点击下面红色字体查阅!

提供每日最新财经资讯,判断经济形势,做有价值的传播者。欢迎关注
提供宏观经济下的行业现状及区域地方经济发展机遇的信息;分享案例,为就业与创业的选择、定位解决疑惑,并提供帮助。 点击下方可看




