《2025年中国自动化仪表行业市场白皮书》由格物致胜发布,全面分析了中国自动化仪表行业的发展状况。
自动化仪表是工业生产中检测、控制物理量和化学量的核心工具,涵盖流量、压力、温度、分析、物位仪表五类。厂商分为国产和外资阵营,应用于石油、化工、市政等八大行业。
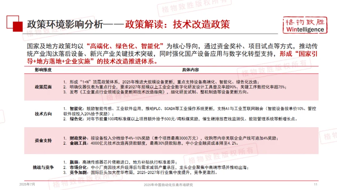
政策方面,2016 - 2020年为基础能力建设阶段,聚焦基础技术研发等;2021年至今为高端化与国产化攻坚阶段,推动关键设备国产化等。政策加速技术突破、国产化替代和应用场景拓展,各省市也有相应设备更新政策。
市场规模上,2024年中国自动化仪表市场约265亿元,同比下滑约5%,受传统行业需求收缩等影响。2025年预计仍下滑,2026年有望回升,2024 - 2030年复合增长率约5.5%。细分产品中,流量仪表体量最大但呈下滑态势,压力、温度等仪表也有不同程度波动。应用行业中,石油、化工占比高但下滑,食品、电力等保持增长。区域市场华东占比最大,华中、西南等有增长潜力。
竞争格局分三梯队,E + H、艾默生为第一梯队,占比29%;川仪、横河等为第二梯队,占比21%;第三梯队占比50%。销售模式上,国产厂商以直销为主,外资依赖分销。客户采购因行业不同需求各异,外资在高端市场占优,国产在中低端渗透。
技术发展趋势呈现数字化、智能化等特点,各品类仪表有不同技术方向,国内外厂商纷纷推出相关产品。
重点企业中,E + H技术领先,全品类布局;艾默生技术雄厚,本地化布局深;川仪是国产龙头,全产业链覆盖;横河技术领先,有合资企业优势;科隆在流量计领域技术突出。
未来,随智能制造推进和新兴产业扩张,行业将迎来增长,国产替代向中高端渗透,技术创新成竞争关键。




















【由于平台和篇幅所限,完整版报告可在公众号后台发送消息“行业白皮书”自动免费获取】
来源:格物致胜
繁荣学科 创新技术 振兴产业

1.中国科学院过程工程研究所王勇团队研究成果:氧化铪薄膜的制备、调控与应用研究进展
2.东华大学光善仪团队研究成果:新型Co2+比色探针CDAH的制备与性能研究
3.四川大学吴可荆团队研究成果:酸碱环境对草酸配位沉淀制备8YSZ粉体的影响
4.清华大学王晓慧团队研究成果:聚乙烯醇缩丁醛分子量对MLCC配料流延参数的影响
5.广东工业大学闵永刚团队研究成果:含异喹啉基团的低温固化聚酰亚胺的制备与性能研究

发现“分享”和“赞”了吗,戳我看看吧!


